おすすめツイート
MEGA THREAD. HOW TO BUILD HIGH FREQUENCY TRADING ALGORITHM. In this thread I will share my knowledge regarding to building robust trading strategies based on my 12 years modelling experience. Looking forward to your questions and comments. Enjoy! #HFT #algorithm #trading
I received a lot of surprised comments about me saying 60k lines code is not a lot for a trading system. So let’s dive into that today!
Post mortem of a (almost) 1 million dollar profit HFT strategy In the summer of 2023 I started posting some monthly screenshots of this (at the time) 40+ sharpe ratio HFT strategy. I used to only publish % returns, but if you ever wondered what the $ amounts were, there you go:

I have worked in AI research prior to trading, deployed machine learning models to prod both in industrial applications & in trading the only models other than OLS i have used that actually make serious money trading, are quantile regression & ridge regression curious.
One for the “OLS assumes normally distributed errors” crowd.
basically every 'quant' library in python is a waste of time.
In 2024, Hyperliquid 1) redefined the crypto meta to put community above all. With Hyperliquid, there are no investors, no market makers, and no fees paid to any company. Billions of dollars of value were created by a common vision and relentless hard work. This value went…
Very useful reference sheet for exchange locations. Some are not in AWS (Alibaba Cloud) or this is outdated so not 100% accurate but still v. useful for most: docs.google.com/spreadsheets/d…

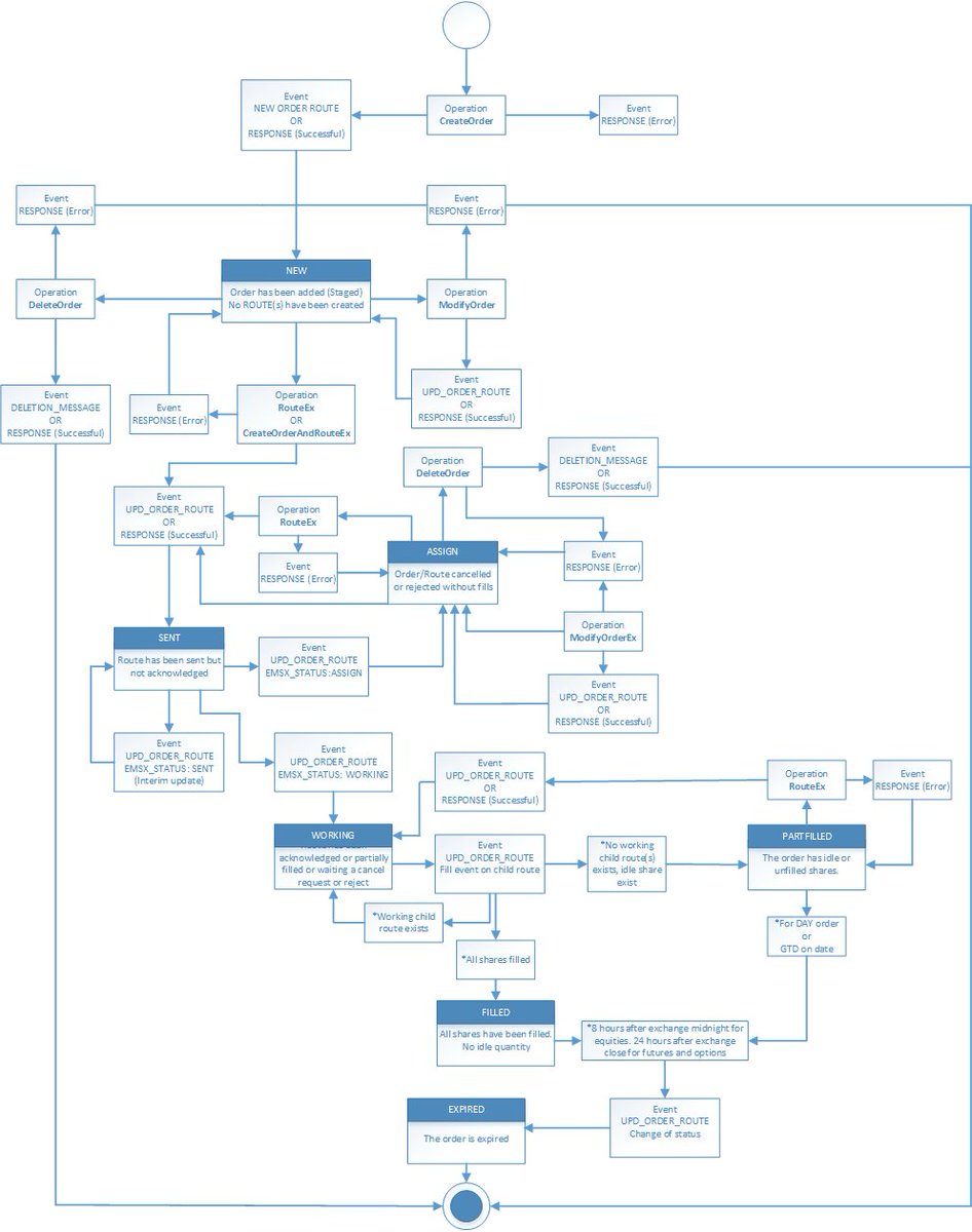
Order State diagrams like this look complex, but are battle tested Attempts to simplify means you're accepting nested/coupled states somewhere else in the stack

market flat to FOMC, #altcoins very week. don't dream on another +30% now. $BTC $ETH new ATHs -> very strong, but Imaging what altcoins do when btc will down -10% #Crypto
Closed entrie lev positions today. 3 weeks trading, highest return on open positions 250%, finally around 100%, for me enough. Tommorow we can start again. It was huge oportunity to earn easy money. Small spot position still open (entry in sept).Need to finish mid frequency algo.
🇵🇱 The Polish diaspora, with an impressive 20 million individuals residing outside of their homeland, stands as one of the largest in the world—surpassing even India's 18 million expatriates! This incredible pool of talent presents a golden opportunity for Poland to harness the…
To jest zdjęcie z ekranu ukraińskiej OPL w pierwszych minutach inwazji. Ktoś wrzucił, wtedy kiedy jeszcze nie wiedział że nie powinien.

"You're a fraud. You're an absolute fraud." - @CMEGroup CEO Terry Duffy recalls his encounter with Sam Bankman-Fried last March. Listen to the whole interview with Terry, @RiskReversal & @GuyAdami: podcasts.apple.com/us/podcast/on-…
So far applying linear regressions to many more statistical problems in HFT has born me so much more fruit than toying with and tweaking some boosted trees or NN architectures on a few selected problems.
Change in round trip order placement response times during the dump earlier today: FTX: 100ms --> 300ms Kraken: 25ms --> 500ms BFX: 5ms --> 15ms
⬇️⬇️⬇️
One mistake I used to always make was having totally separate ML and production pipelines/infra. I used to do all of my feature engineering in Jupyter notebooks using handy pandas.rolling() methods and easy visualization. In my opinion, this is the wrong approach. 1/5 🧵
Market orders are optimal when inventory and depth imbalance are at extremes, to add more flavor to @IDrawCharts point 1/3


remember kids: if you're bidding a level and betting on a pullback, if the market is strong you're unlikely to get filled and will probably get left behind when the market rises but if the market is weak and you misread it, you're guaranteed to get filled when the market drops
United States トレンド
- 1. #AEWDynamite 16K posts
- 2. Knicks 26.8K posts
- 3. Embiid 9,568 posts
- 4. Maxey 4,038 posts
- 5. VJ Edgecombe 8,084 posts
- 6. #Survivor49 2,182 posts
- 7. Donovan Mitchell 2,579 posts
- 8. Cavs 14.3K posts
- 9. Brunson 6,177 posts
- 10. Sixers 11.8K posts
- 11. Pistons 5,321 posts
- 12. Jarrett Allen N/A
- 13. Hornets 8,833 posts
- 14. #SistasOnBET 1,418 posts
- 15. Lonzo 3,397 posts
- 16. #NewYorkForever 2,712 posts
- 17. #ChicagoFire 1,446 posts
- 18. Mobley 3,156 posts
- 19. Clippers 4,707 posts
- 20. Duncan Robinson N/A
おすすめツイート
-
HFT Quant
@QuantRob -
rbit
@crypto_hades -
HangukQuant
@HangukQuant -
alvinjamur
@alvinjamur -
CryptoQuant
@cryptoquantHQ -
Vertox
@Vertox_DF -
Formula δ1
@FormulaDeltaOne -
major
@xmgnr -
elPythonQuantador
@ThePythonQuant -
Ralph Sueppel
@macro_synergy -
Quant
@quant_xbt -
experquisite
@experquisite -
DGN Quant
@DegenQuant -
G-ORACLE
@FunkyHedge -
Carl Carrie (@🏠)
@carlcarrie
Something went wrong.
Something went wrong.