anacker_lab's profile picture. Neuroscience lab @ColumbiaPsych. Studying the neural circuits underlying stress vulnerability and psychiatric disorders

Anacker Lab

@anacker_lab

Neuroscience lab @ColumbiaPsych. Studying the neural circuits underlying stress vulnerability and psychiatric disorders

Anacker Lab a reposté

The discovery paves the way for a new type of antidepressant that inhibits the chemical (SGK1). “Current antidepressants are often less effective for people with a history of childhood adversity," says the study's leader @Der_Scientist. Read more: cuimc.columbia.edu/news/brain-che…

ColumbiaPsych's tweet image. The discovery paves the way for a new type of antidepressant that inhibits the chemical (SGK1). “Current antidepressants are often less effective for people with a history of childhood adversity," says the study's leader @Der_Scientist. Read more: cuimc.columbia.edu/news/brain-che…

Anacker Lab a reposté

New paper from our lab out this week! We show that hippocampal SGK1 links early life adversity, stress, and genetic risk to depression, and that inhibiting SGK1 promotes resilience, boosts neurogenesis, and rescues dentate gyrus function. Link ⬇️ nature.com/articles/s4138…


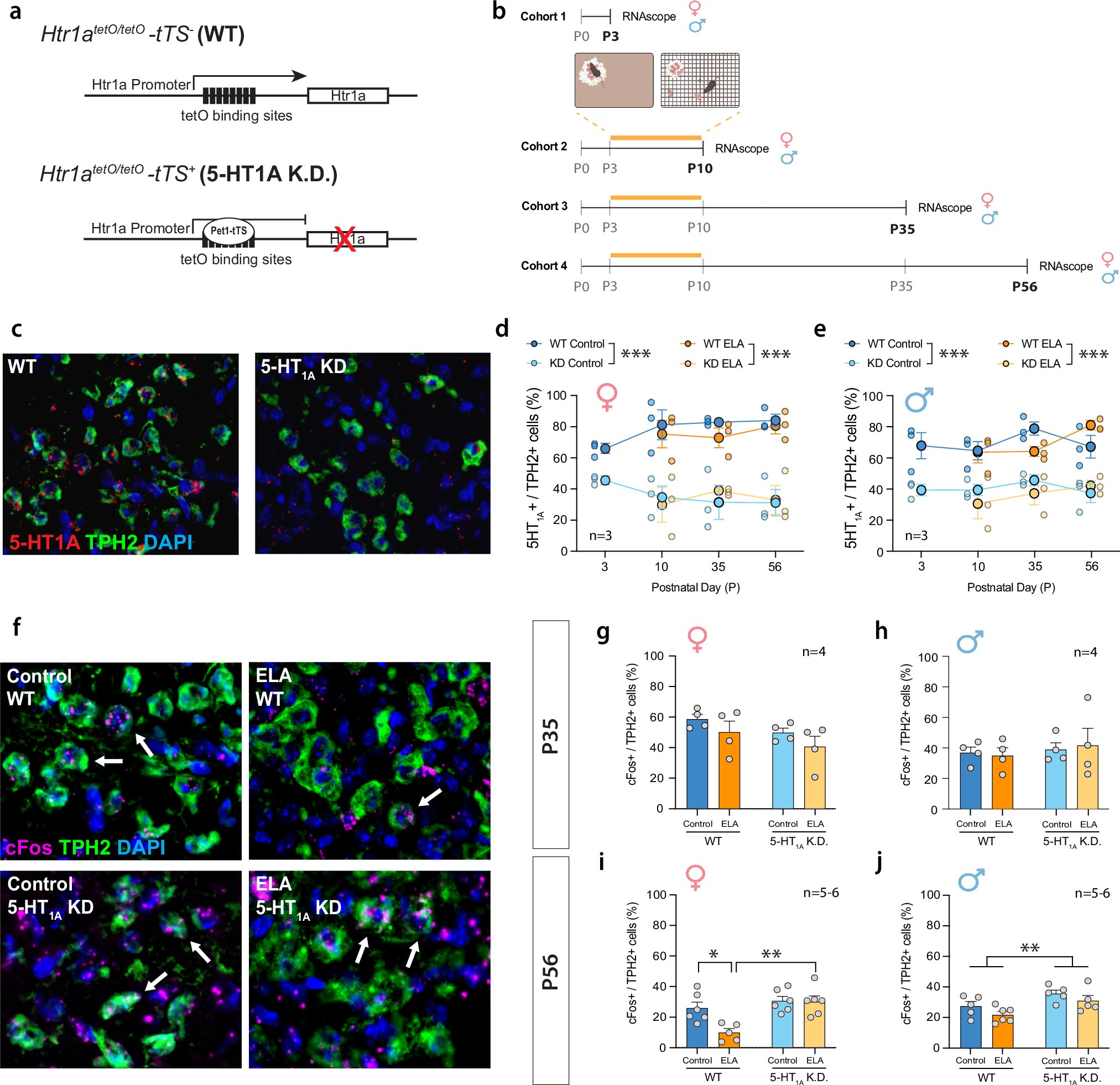
New paper out from @anacker_lab in @npp_journal ! We show sex-specific effects of early life adversity on future stress vulnerability in adolescence and adulthood, and how they can be rescued by targeting the serotonin system.

Our new paper is out in ⁦@npp_journal⁩ showing female-specific effects of early adversity on stress reactivity, adult neurogenesis, and neuroinflammtion across development, and how they can be rescued by raphe 5HT1A knockdown and increased serotonin! nature.com/articles/s4138…



Huge congratulations to our fantastic postdoc Maryam Hasantash for receiving a 2024 NARSAD Young Investigator Award to study neural circuits of stress susceptibility and resilience! #BBRFoundation


Anacker Lab a reposté

Fantastic talks by @maya_opendak @Der_Scientist and Sam Richer from Flores lab @cfloreslab at @CAN_ACN A great coverage of circuit and behavioural alterations by early life adversities. Thanks everyone for attending!

d_sargin's tweet image. Fantastic talks by @maya_opendak @Der_Scientist and Sam Richer from Flores lab @cfloreslab at @CAN_ACN 
A great coverage of circuit and behavioural alterations by early life adversities. Thanks everyone for attending!

Anacker Lab a reposté

Such a great experience being part of this fantastic panel on Teen Mental Health and the role of social media last week! Great initiative by @_HDRF and @BoysClubNY

Der_Scientist's tweet image. Such a great experience being part of this fantastic panel on Teen Mental Health and the role of social media last week! Great initiative by @_HDRF and @BoysClubNY
Der_Scientist's tweet image. Such a great experience being part of this fantastic panel on Teen Mental Health and the role of social media last week! Great initiative by @_HDRF and @BoysClubNY
Der_Scientist's tweet image. Such a great experience being part of this fantastic panel on Teen Mental Health and the role of social media last week! Great initiative by @_HDRF and @BoysClubNY

Check out our new paper by Twitter-less John Bickle showing that activating 5-HT1A (hetero-) receptors in the dentate gyrus inhibits neuronal activity and confers resilience to social defeat stress in mice! ⁦⁦@anacker_lab⁩ ⁦@Der_Scientistbiologicalpsychiatryjournal.com/article/S0006-…


Anacker Lab a reposté

Couldn’t miss this event! Great interactions and fun with colleagues and friends @jaredWyoung @josie_mcgowan @Der_Scientist and once again congrats to Travel Awardee @lauren_malave 👏🏻👏🏻👏🏻😉@ACNPorg @ACNPorg

im74ve's tweet image. Couldn’t miss this event! Great interactions and fun with colleagues and friends @jaredWyoung @josie_mcgowan @Der_Scientist and once again congrats to Travel Awardee @lauren_malave 👏🏻👏🏻👏🏻😉@ACNPorg @ACNPorg

Join us tonight at the Intersectional Diversity Social, sponsored by the BIPOC, LGBTQIAS2S+, and Latin American/Hispanic Sub-Committees from 7:00pm-8:00pm in the Terrace Room, Tampa Marriott Level 1. Everyone is welcome! #ACNP2023

ACNPorg's tweet image. Join us tonight at the Intersectional Diversity Social, sponsored by the BIPOC, LGBTQIAS2S+, and Latin American/Hispanic Sub-Committees from 7:00pm-8:00pm in the Terrace Room, Tampa Marriott Level 1. 

Everyone is welcome! #ACNP2023


Come chat with Travel Awardee @lauren_malave about her fascinating Postdoc work tonight at 5pm during the poster session at T35! #ACNP2023

anacker_lab's tweet image. Come chat with Travel Awardee @lauren_malave about her fascinating Postdoc work tonight at 5pm during the poster session at T35! #ACNP2023

Anacker Lab a reposté

Such a great first night! Excited to continue meeting amazing people such as these two! #ACNP2023

Thank you to @ACNPorg education and training committee - what fun to meet this year’s travel awardees! Congrats to all! Here w one of the fabulous committee co-chairs Dawn Ionescu and my travel awardee Lauren Malave 👏#ACNP2023

CRodriguezMDPhD's tweet image. Thank you to @ACNPorg education and training committee - what fun to meet this year’s travel awardees! Congrats to all! Here w one of the fabulous committee co-chairs Dawn Ionescu and my travel awardee Lauren Malave 👏#ACNP2023


Check out this new paper by @MilennavanDijk in collaboration with @Der_Scientist showing that Dentate Gyrus microstructure in humans is associated with vulnerability and resilience to maternal stress exposure! Great translation of our rodent findings into human populations.

Thank you to @ACNPorg education and training committee - what fun to meet this year’s travel awardees! Congrats to all! Here w one of the fabulous committee co-chairs Dawn Ionescu and my travel awardee Lauren Malave 👏#ACNP2023

CRodriguezMDPhD's tweet image. Thank you to @ACNPorg education and training committee - what fun to meet this year’s travel awardees! Congrats to all! Here w one of the fabulous committee co-chairs Dawn Ionescu and my travel awardee Lauren Malave 👏#ACNP2023


Big congratulations to our Postdoc @lauren_malave on receiving @SfNtweets Trainee Professional Development Award! 👏🏼 She will be presenting her work in a nanosymposium on Wednesday (11/15/23) morning that you won’t want to miss!


Anacker Lab a reposté

Such a stimulating meeting discussing science and project ideas with the team of @UnivParisSaclay and @MOODS_Inserm at @ColumbiaPsych . Thanks @DrChristineAnnD and @DenisJDavid for organizing such a great day!


Anacker Lab a reposté

What’s better than giving my first @SfNtweets nanosymposium talk this year? Getting to do it with my favorite lab twin @mikeyfan7 by my side along with so many incredible scientists from @Cate_cholamine @Bangasser_Lab @ampolter @DemaestriC @lauren_malave labs and more! #sfn2023


Anacker Lab a reposté

Such a fantastic comprehensive paper from @MitoPsychoBio lab characterizing stress effects on mitochondria across the brain. So happy to have been part of this great collaboration!

How we interact with the world – our perceptions, reactions, behaviors – are driven by brain biology. But what part? We find that mitochondrial energy production capacity in specific brain areas explains a large fraction of mouse behavioral differences nature.com/articles/s4146…

nature.com

Brain mitochondrial diversity and network organization predict anxiety-like behavior in male mice

Nature Communications - Brain mitochondria play crucial roles that influence cognition, yet their diversity is often overlooked. This study in mice identifies distinct mitochondrial phenotypes...



Anacker Lab a reposté

How we interact with the world – our perceptions, reactions, behaviors – are driven by brain biology. But what part? We find that mitochondrial energy production capacity in specific brain areas explains a large fraction of mouse behavioral differences nature.com/articles/s4146…

nature.com

Brain mitochondrial diversity and network organization predict anxiety-like behavior in male mice

Nature Communications - Brain mitochondria play crucial roles that influence cognition, yet their diversity is often overlooked. This study in mice identifies distinct mitochondrial phenotypes...


Congratulations to our fantastic postdoc!

So incredibly happy to receive the ACNP travel award this year! I’m looking forward to engaging with this amazing group again. Thank you @ACNPorg @Der_Scientist @anacker_lab ! 😄



Anacker Lab a reposté

Massive congratulations to DR. @dixon_ronie - the 1st grad student of the Anacker lab!🥳 👏👏 So incredibly proud of your accomplishment! And thanks to @DrZoePhD for coming all the way to NYC for the defense! @DrChristineAnnD @mark_ansorge @DANLAB_Columbia

Der_Scientist's tweet image. Massive congratulations to DR. @dixon_ronie - the 1st grad student of the Anacker lab!🥳 👏👏 So incredibly proud of your accomplishment! And thanks to @DrZoePhD for coming all the way to NYC for the defense! @DrChristineAnnD @mark_ansorge @DANLAB_Columbia
Der_Scientist's tweet image. Massive congratulations to DR. @dixon_ronie - the 1st grad student of the Anacker lab!🥳 👏👏 So incredibly proud of your accomplishment! And thanks to @DrZoePhD for coming all the way to NYC for the defense! @DrChristineAnnD @mark_ansorge @DANLAB_Columbia

Anacker Lab a reposté

Such an honor to be part of this group and to write this important article together on better inclusion of the LGBTQIA2S+ community!

We’re out! This is what happens when we put together a study group where beautiful minds speak out @ACNPorg Congrats!Teddy Goetz @DrGlitterbear @JaredWYoung @NeirEshel @Der_Scientist @krishuponastar @dianeehrensaft1 @earthagae @EKaleEdmiston @npp_journal nature.com/articles/s4138

jordanmarrocco's tweet image. We’re out! This is what happens when we put together a study group where beautiful minds speak out @ACNPorg Congrats!Teddy Goetz @DrGlitterbear @JaredWYoung @NeirEshel @Der_Scientist @krishuponastar @dianeehrensaft1 @earthagae @EKaleEdmiston @npp_journal 
nature.com/articles/s4138


Anacker Lab a reposté

Join us TODAY at 4pm (GMT) for another fantastic talk, hosted by the PIXIE lab, with gust Dr Christoph Anacker @Der_Scientist ✨Link to join: bit.ly/3ZImCaS

Next Monday we will hear from @Der_Scientist about #stress, #resilience, and #hippocampus 🧠 looking forward to seeing you all there! (link on the day)

PIXIELabKCL's tweet image. Next Monday we will hear from @Der_Scientist about #stress, #resilience, and #hippocampus 🧠 looking forward to seeing you all there! (link on the day)


Loading...

Something went wrong.


Something went wrong.