
Arpan Das 😷
@arpandas71
@dgpnorthwestern PhD candidate @NU_Pathology @NUFeinbergMed | Non-coding RNA enthusiast | @iiscbangalore undergrad alumnus Opinions are my own!
You might like
Congrats to @cadyyuheng to graduate from the DGP in 4 years after joining our lab in 2021. Cady is our first ever graduate student at Northwestern, and she has heralded a new era of single cell spatial transcriptomics in the lab. We wish her the best and continued success at SF!



Excited to share our new work in collaboration with @JieYan_NUS and @KathyGreenLab We 1) determined 20pN force through E-cad is sufficient to activate PIEZO1; 2) quantified Ca dynamics and identified their downstream targets in hair follicle stem cells. science.org/doi/10.1126/sc…
Congrats to @cadyyuheng to successfully defend her beautiful thesis work of single cell genomics of the skin. Thanks @kjgreen47 @yogeshgoyallab and @Rosemary_Braun. Due to @dgpnorthwestern procedures, Cady will publicly present her work next Wednesday. Let celebration begins!



Say good morning to our new medicine laureate 🎉 Gary Ruvkun was woken up in the early hours to the news he had been awarded the 2024 Nobel Prize in Physiology or Medicine. Stay tuned for our interview with him, coming soon.

2024 #NobelPrize laureate in physiology or medicine Victor Ambros was born in 1953 in Hanover, New Hampshire, USA. He is now Silverman Professor of Natural Science at the @UMassChan, Worcester, MA. umassmed.edu/cancer-center/…

BREAKING NEWS The 2024 #NobelPrize in Physiology or Medicine has been awarded to Victor Ambros and Gary Ruvkun for the discovery of microRNA and its role in post-transcriptional gene regulation.

#NewPaperAlert Excited to present our latest @J_Cell_Sci paper demonstrating Hominini-specific regulation of cell cycle by stop codon readthrough of FEM1B bit.ly/MdNA @nrakhtar3284 @Anumehasingh25 @emlekha @IamDDey @SangeethaDKumar @arpandas71 @SandeepME_IISc

Very excited to share our newest tool: scHolography for reconstruction and quantitative analysis of spatial neighborhoods. Fantastic work by @cadyyuheng and collaboration with @Rosemary_Braun. Visit github.com/YiLab-SC/scHol… for tutorials. genomebiology.biomedcentral.com/articles/10.11…
BREAKING NEWS The 2023 #NobelPrize in Physiology or Medicine has been awarded to Katalin Karikó and Drew Weissman for their discoveries concerning nucleoside base modifications that enabled the development of effective mRNA vaccines against COVID-19.

Chandrayaan-3 Mission: The image captured by the Landing Imager Camera after the landing. It shows a portion of Chandrayaan-3's landing site. Seen also is a leg and its accompanying shadow. Chandrayaan-3 chose a relatively flat region on the lunar surface 🙂…

Chandrayaan-3 Mission: 'India🇮🇳, I reached my destination and you too!' : Chandrayaan-3 Chandrayaan-3 has successfully soft-landed on the moon 🌖!. Congratulations, India🇮🇳! #Chandrayaan_3 #Ch3
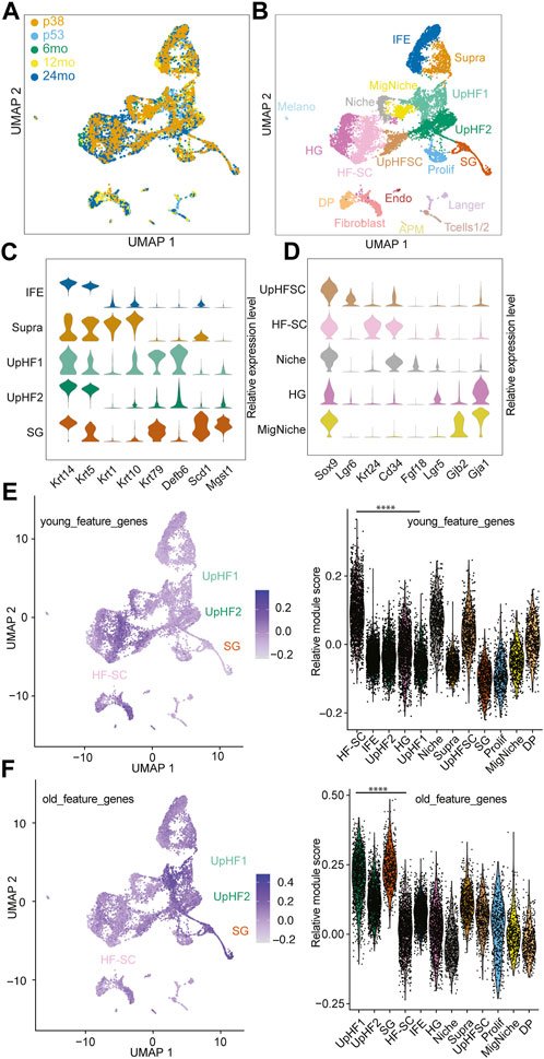
In our analysis of single cell transcriptome and open chromatin during aging, @_Chi_Zhang found the transcriptome of hair follicle stem cells is influenced by the hair cycle whereas their niche is less sensitive. frontiersin.org/articles/10.33…
frontiersin.org
Frontiers | Single cell analysis of transcriptome and open chromatin reveals the dynamics of hair...
Aging is defined as the functional decline of tissues and organisms, leading to many human conditions, such as cancer, neurodegenerative diseases, and hair l...
Happy to share two of our newest studies. In the study of MOF and H4K16ac, we found essential functions of MOF in controlling mitochondria and primary cilia in the skin. The regulation is prominently mediated at gene promoters. nature.com/articles/s4146…
Join us !!!
Out today: SCENIC+ is a comprehensive toolbox for inferring and analyzing enhancer-driven gene regulatory networks (eGRN) using single-cell multiomic data. @steinaerts @seppe_winter @Bravo_Potato nature.com/articles/s4159…
I’ll be presenting my work on sebaceous gland development at #ISSCR2023 today from 10.45 AM. Stop by poster #1000, say hi to me, and learn about my work in @Yi_Lab_NU. Looking forward to some interesting discussions!


Cells can pass proteins and RNA to each other through tubes that act as a channel between their membranes. elifesciences.org/articles/84391…
Super excited to share our newest study of mechanical properties of hair follicle stem cells and manipulate mechanical forces to activate hair growth by using a microRNA in collaboration with @srikalaraghava1 @JieYan_NUS @kjgreen47 pnas.org/doi/10.1073/pn…
This paper is insane 🤯 for a few reasons. The first being they experimentally evolved a yeast into a multicellular organism. The second is that the review process took longer than the evolution process 🤦🏻♂️ nature.com/articles/s4158…


United States Trends
- 1. Good Friday 45K posts
- 2. #FridayVibes 4,241 posts
- 3. #FanCashDropPromotion N/A
- 4. Dorado 4,223 posts
- 5. Flacco 97K posts
- 6. Mamdani 245K posts
- 7. Happy Friyay N/A
- 8. Cuomo 102K posts
- 9. Red Friday 1,908 posts
- 10. Justice 336K posts
- 11. #Talus_Labs N/A
- 12. Melly 3,690 posts
- 13. Finally Friday 2,129 posts
- 14. #FursuitFriday 11.2K posts
- 15. #Talisman 8,033 posts
- 16. Pence 90.2K posts
- 17. Tomlin 24.3K posts
- 18. Arc Raiders 3,172 posts
- 19. Bolton 245K posts
- 20. Brandy 9,755 posts
Something went wrong.
Something went wrong.