
Guna Sekhar Venkata Chennaiah Chakka
@codevlogger
🚨 Puch AI is inviting you to India’s biggest launch! Guess what burned the biggest hole in our pocket for this launch. 🧑💻Correct guess = Macbook Pro! 🎁 7 wrong (but genuine) guesses across 7 days = Exclusive Puch merch Hint: _ _ _ _ _ _ _ _ _ _ To participate, retweet and…

Hi guys, looking for an intern or full time role in data science. I completed my remote internship at amygda, worked on building multi hop validation system for maintainance engineers LinkedIn:- linkedin.com/in/chakka-guna… GitHub :- github.com/chakka-guna-se…
Tq for @ramsri_goutham for selecting me as a 10k micro sponsorship for my project github.com/chakka-guna-se…

If anyobdy want to get best intuition for higher dimension sums in numpy, checkout the following and let me know your thoughts!! claude.ai/public/artifac… @cneuralnetwork @mrsiipa
claude.ai
True 3D Matrix Axis Explorer | Claude
True 3D Matrix Axis Explorer - interactive HTML page created with Claude.
I barinstrom calude for getting the better intuition for rope. It given an artifact with interactive playground. Checkout and let me know your thoughts on it. claude.ai/public/artifac…
claude.ai
Interactive RoPE Visualization: Understanding Rotary Position Embedding | Claude
Interactive RoPE Visualization: Understanding Rotary Position Embedding - interactive HTML page created with Claude.
does any body want wolfram subsrciption worth $500+ .....? Reach me via DM1
Probability of seeing this post by @karpathy is 0.01 .Made a project highlighting relevant chunks with bounding boxes in RAG systems so users can see what info the LLM uses, building trust. As a non-paid user, it's harder to reach your feed. Please check: thoughtscope-ai.streamlit.app
Hi, my project got a place as "Best of Tech" category for dev challenge hackathon conduct by @devpost

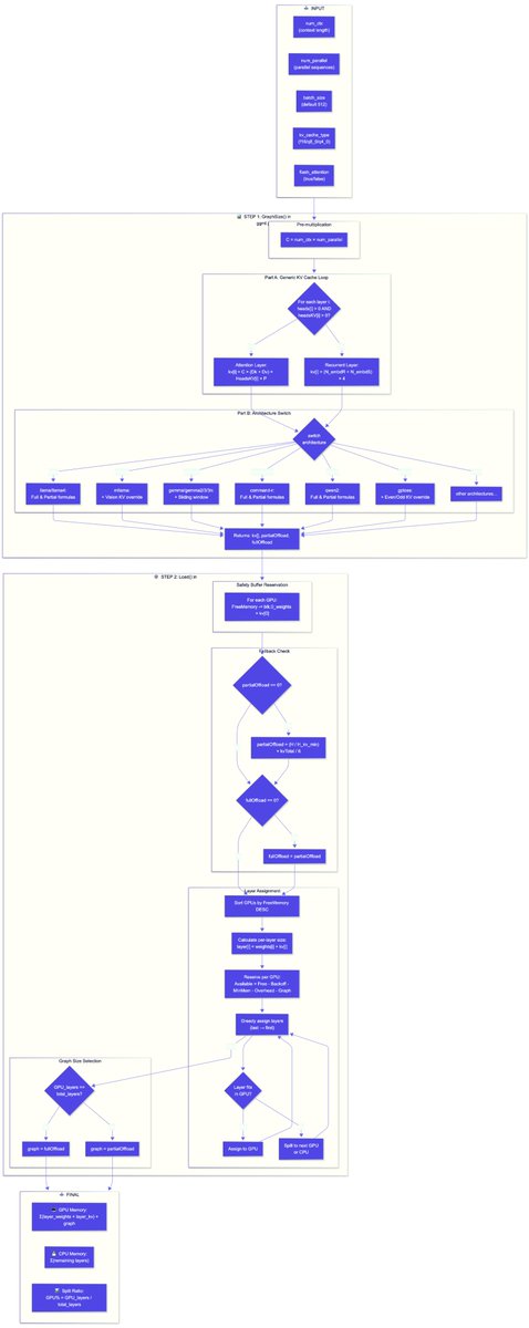
tried to create a visualization on "covenx conjugate" optimisation
TIL: Web loading stages in action! 🔄 First image: Initial page load showing raw HTML Second image: Fully loaded with all styles Caught this on @deepseek_ai's website - a perfect example of progressive enhancement in modern web development.


🎉 Thrilled to share that my project "AeroSage" won the Distinguished Applied Solution Showcase at @ReadyTensor CV Expo 2024! Among 516 global entries, proud to be one of 32 winning teams. Project: app.readytensor.ai/publications/1… Winners: readytensor.ai/cv-expo-2024 @ReadyTensor

🔍 Built a tool that shows which parts of text LLMs actually use to answer questions! See it live: thoughtscope-ai.streamlit.app Tech: @streamlit + @UnstructuredIO Demo Doc: MLK's Letter from Birmingham Jail Currently focused on static doc. Planning for dynamic docs.




Hi Folks, my "SpectrumCraft" application was added in September monthly roundup. Checkout:- x.com/codevlogger/st…
🤔 What are other devs in the Streamlit community building? Take a look in September's monthly roundup: buff.ly/3NoZOIB 🎈 Featuring apps and tutorials from: @jlnetosci, @rhythrosalabs, @monari_luca, @lizziepika, @alexarsentiev, @codevlogger, @Eash98, @itsandymcdonald,…
The following image suggest that why traditional MSE failed as a loss function in Classification Tasks. Let me know your thoughts and feedback on it.

3000 members 🎉 have joined our "AI Math" community to help each other understand the math inside the AI blackbox ! Join now👇

United States Trends
- 1. No Kings 1.19M posts
- 2. Ole Miss 12.7K posts
- 3. #UFCVancouver 11.8K posts
- 4. Georgia 66K posts
- 5. Austin Hill N/A
- 6. Julian Sayin 2,997 posts
- 7. Carnell Tate 6,220 posts
- 8. Brian Kelly 8,150 posts
- 9. Drew Dober N/A
- 10. Vandy 13.3K posts
- 11. #GoDawgs 5,129 posts
- 12. Shapen N/A
- 13. Lane Kiffin 6,169 posts
- 14. UNLV 2,430 posts
- 15. Wisconsin 21.2K posts
- 16. Gunner 5,652 posts
- 17. Clemson 5,506 posts
- 18. Hammond 2,495 posts
- 19. Lawson Luckie N/A
- 20. Constitutional Republic 22K posts
Something went wrong.
Something went wrong.