daniocode's profile picture. This is the official Twitter account of DANIO-CODE, an international collaborative effort that aims to annotate the functional elements of the zebrafish genome.

DANIO-CODE

@daniocode

This is the official Twitter account of DANIO-CODE, an international collaborative effort that aims to annotate the functional elements of the zebrafish genome.

Pinned

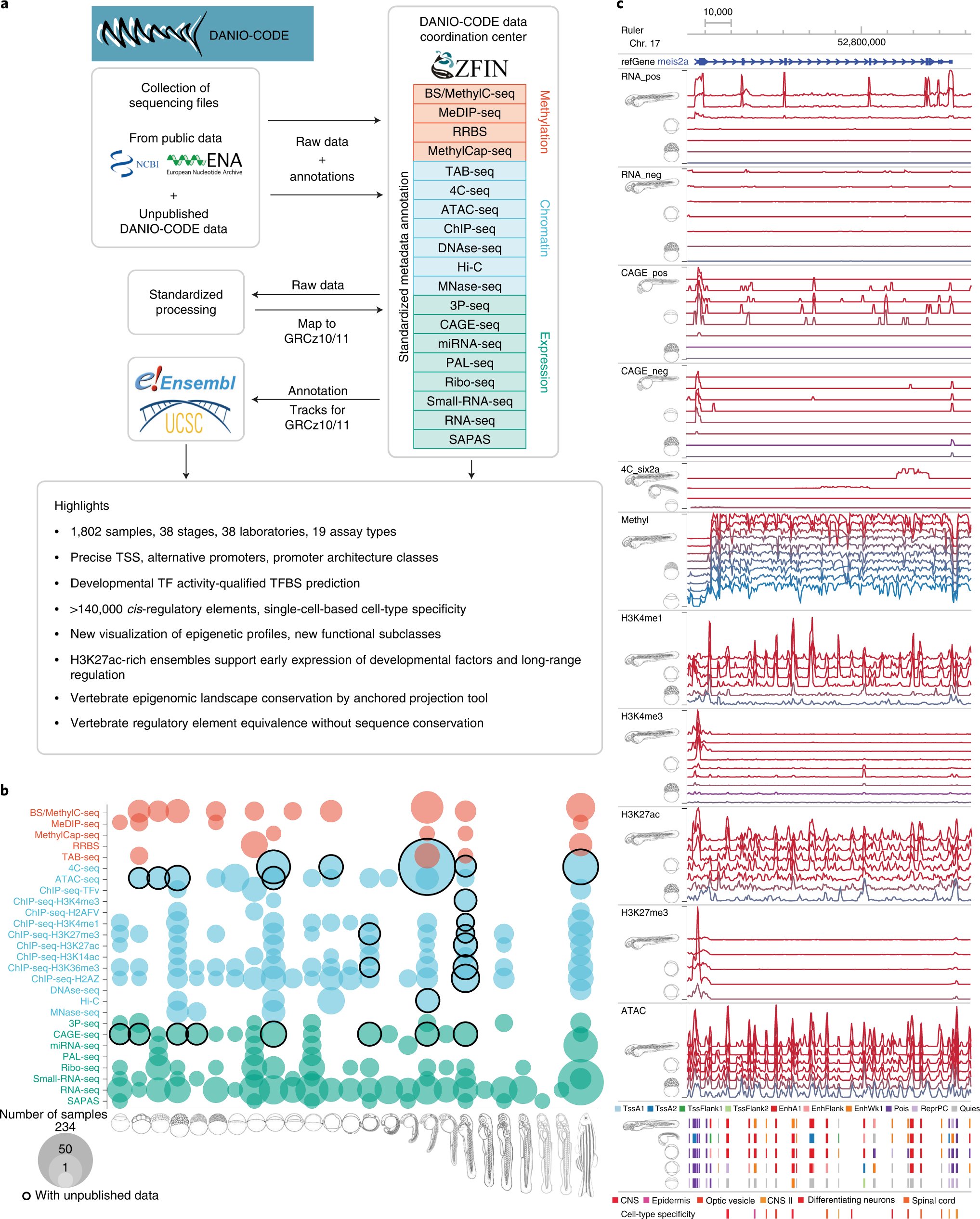
The comprehensive atlas of developmental regulatory elements in zebrafish is published today in @NatureGenet nature.com/articles/s4158…. In addition to the BioRxiv submission in this paper we added further resources and results. (1/n)

daniocode's tweet image. The comprehensive atlas of developmental regulatory elements in zebrafish is published today in @NatureGenet nature.com/articles/s4158…. In  addition to the BioRxiv submission  in this paper we added further resources and results. (1/n)
daniocode's tweet image. The comprehensive atlas of developmental regulatory elements in zebrafish is published today in @NatureGenet nature.com/articles/s4158…. In  addition to the BioRxiv submission  in this paper we added further resources and results. (1/n)

DANIO-CODE is proud to share our findings and a huge multi-genomics resource on the regulatory elements in the development of #zebrafish. We analyzed 1,802 previously (un)published sequencing data sets across 38 developing stages and 21 assay types. (1/n) biorxiv.org/content/10.110…

daniocode's tweet image. DANIO-CODE is proud to share our findings and a huge multi-genomics resource on the regulatory elements in the development of #zebrafish. We analyzed 1,802 previously (un)published sequencing data sets across 38 developing stages and 21 assay types. (1/n) biorxiv.org/content/10.110…
daniocode's tweet image. DANIO-CODE is proud to share our findings and a huge multi-genomics resource on the regulatory elements in the development of #zebrafish. We analyzed 1,802 previously (un)published sequencing data sets across 38 developing stages and 21 assay types. (1/n) biorxiv.org/content/10.110…


DANIO-CODE reposted

Fantastic talk at @BCGB_UoB by @bogdanoviclab from @CABD_UPO_CSIC on DNA methylation during vertebrate development and evolution @daniocode #epigenetics #embryogenesis #daniocode

ferencmueller's tweet image. Fantastic talk at @BCGB_UoB by @bogdanoviclab from @CABD_UPO_CSIC on DNA methylation during vertebrate development and evolution @daniocode #epigenetics #embryogenesis #daniocode

DANIO-CODE reposted

One week ago we released zebrahub.org the @czbiohub #scRNAseq dataset of zebrafish development with a very intuitive explorer. The data is open access here doi.org/10.6084/m9.fig… In this #Thread I'm going to give you a tutorial on how to use #zebrahub 👇 1/n


DANIO-CODE reposted

📡 Big day today! Our first #singlecell RNAseq dataset is now live on #Zebrahub: 10 #zebrafish developmental stages, 40 individual embryos, ~120'000 cells. Dataset spans end-of-gastrulation to 10-day larvae. Portal: zebrahub.ds.czbiohub.org Dataset: doi.org/10.6084/m9.fig… 1/n


DANIO-CODE reposted

The deep learning model integrated information about enhancer activity (like ChIP-seq data, histone modification data, known motif sequences and actual vertebrate data from zebrafish @daniocode. We found patterns of transcription factor binding site enrichment 8/n


DANIO-CODE reposted

I’m proud to share my postdoctoral research in @SMBurgessLab identifying regeneration enhancers in zebrafish inner ears at single-cell resolution. 1/n


DANIO-CODE reposted

Congrats to @ferencemueller and the @daniocode team on their @NatureGenet paper! nature.com/articles/s4158…. Incredibly valuable resource. Underscores collaborative spirit in #zebrafish community. Maybe @NIH and @ERC_Research can step up for phase 2 support?


DANIO-CODE reposted

Good to see this published and glad we could provide support.

The comprehensive atlas of developmental regulatory elements in zebrafish is published today in @NatureGenet nature.com/articles/s4158…. In addition to the BioRxiv submission in this paper we added further resources and results. (1/n)

daniocode's tweet image. The comprehensive atlas of developmental regulatory elements in zebrafish is published today in @NatureGenet nature.com/articles/s4158…. In  addition to the BioRxiv submission  in this paper we added further resources and results. (1/n)
daniocode's tweet image. The comprehensive atlas of developmental regulatory elements in zebrafish is published today in @NatureGenet nature.com/articles/s4158…. In  addition to the BioRxiv submission  in this paper we added further resources and results. (1/n)


United States Trends

Loading...

Something went wrong.


Something went wrong.