drjosephpowell's profile picture. Director of Cellular Science @GarvanInstitute | Director of UNSW Cellular Genomics Futures Institute @CellularFutures

Joseph Powell

@drjosephpowell

Director of Cellular Science @GarvanInstitute | Director of UNSW Cellular Genomics Futures Institute @CellularFutures

Joseph Powell أعاد

Human pluripotent stem cells allow scientists to model human tissues and organs without using animals, but labeling cell types and states accurately can be tricky. In this perspective, @twatkeson and colleagues propose a “stem cell-relevant manifold”—a large reference map…

SAOscience's tweet image. Human pluripotent stem cells allow scientists to model human tissues and organs without using animals, but labeling cell types and states accurately can be tricky.

In this perspective, @twatkeson and colleagues propose a “stem cell-relevant manifold”—a large reference map…

Amplifying for Trainees attending #ASHG25

I want to try something again at #ASHG25 this year: I'll block some time on Thursday and Friday afternoons to meet with trainees who would be interested to chat on any topic. I did this last year and it was great to meet a whole bunch of new people, at all career stages!



Joseph Powell أعاد

A new, tour de force review on the future approaches to treat and potentially cure Type 1 diabetes @TheLancet thelancet.com/journals/lance…

EricTopol's tweet image. A new, tour de force review on the future approaches to treat and potentially cure Type 1 diabetes @TheLancet thelancet.com/journals/lance…

Joseph Powell أعاد

⭐ Congratulations to Dr Albert Henry from Prof Joseph Powell’s lab on being awarded the NSW Health Cardiovascular Research Elite Postdoctoral Researcher Grant. His work combines data science with cardiovascular genetics to identify new therapeutic targets for heart disease.

GarvanInstitute's tweet image. ⭐ Congratulations to Dr Albert Henry from Prof Joseph Powell’s lab on being awarded the NSW Health Cardiovascular Research Elite Postdoctoral Researcher Grant. His work combines data science with cardiovascular genetics to identify new therapeutic targets for heart disease.

Joseph Powell أعاد

Did a brief interview with @FLGenomics on sctrends.org and our views on what works in single-cell/spatial 'omics! Write up here: hubs.la/Q03qCBPQ0


Joseph Powell أعاد

📢 Up to 10 fully funded PhD scholarships at Human Technopole through @semm_it ! Join our international community & do cutting-edge research in Systems Medicine. Apply by 9 June 👉 humantechnopole.it/en/news/10-ful… #phdlife #phdcareers

humantechnopole's tweet image. 📢 Up to 10 fully funded PhD scholarships at Human Technopole through @semm_it ! Join our international community & do cutting-edge research in Systems Medicine.
 
Apply by 9 June 👉 humantechnopole.it/en/news/10-ful… #phdlife #phdcareers

Joseph Powell أعاد

Please check out our new manuscript extending the GREML methodology to quantify assortative mating and other forms of trait-associated genetic structures. Thanks to all our co-authors and the study participants! Here: nature.com/articles/s4158…


Joseph Powell أعاد

Oz Single Cell Conference is here & we have much to talk about - @ST_Omics – High-res spatial transcriptomics @MGI_Technology – Sequencing for precision diagnostics @ParseBio – High-throughput single-cell profiling #Genomics #SingleCell #OzSingleCell #EnablingDiscovery

Decode_Science's tweet image. Oz Single Cell Conference is here & we have much to talk about -

@ST_Omics – High-res spatial transcriptomics
@MGI_Technology – Sequencing for precision diagnostics
@ParseBio – High-throughput single-cell profiling

#Genomics #SingleCell #OzSingleCell #EnablingDiscovery

Joseph Powell أعاد

Check out our scPrediXcan paper cell.com/cell-genomics/… Led by talented @Charles_Zhou12, supervised by @MengjieChen6 and me, with thanks to many contributors scPrediXcan integrates deep learning and single cell expression data into a powerful cell type specific TWAS framework.


Joseph Powell أعاد

Heading to Oz Single Cell Sydney @ozsinglecells? Meet Element Biosciences & explore AVITI24™, the first intelligent #multiomics platform. Don’t miss Matthew Kellinger, PhD presentation: "High Dimensional Biology: #SingleCell & Spatial Multiomics Powered by #AVITI24".…

ElemBio's tweet image. Heading to Oz Single Cell Sydney @ozsinglecells? Meet Element Biosciences & explore AVITI24™, the first intelligent #multiomics platform. Don’t miss Matthew Kellinger, PhD presentation: "High Dimensional Biology: #SingleCell & Spatial Multiomics Powered by #AVITI24".…

Joseph Powell أعاد

I am recruiting a quantitative/computational postdoc to my group at UCLA. This is a great opportunity to work on foundational theory, methods, and software in statistical genetics. Link to apply below. Please repost!

AlexTISYoung's tweet image. I am recruiting a quantitative/computational postdoc to my group at UCLA. This is a great opportunity to work on foundational theory, methods, and software in statistical genetics. Link to apply below. Please repost!

Joseph Powell أعاد

🚨 Our latest GWAS of heart failure subtypes is now out in Nature Genetics! rdcu.be/eb9O0 A massive global collaboration from HERMES Consortium involving >40 studies with >150,000 heart failure cases. @HERMESgenetics @tomlumbers 🧵 highlighting key findings 1/


Joseph Powell أعاد

Dig further into #gwas data on the NEW Open Targets platform! Congrats to the @OpenTargets team on the new release!

Open Targets Platform 25.03 is finally here! 🌼 This update brings in variant, study, and credible set information, uniting the Open Targets Platform and Open Targets Genetics into a one-stop shop for human genetic and target discovery information blog.opentargets.org/open-targets-p…



Joseph Powell أعاد

Hi, I'm looking for a highly-motivated research assistant to help with cutting-edge studies of arthritis. Join my team of 6-7 within the large and highly supportive Lab of @drjosephpowell at the Garvan Institute. Please share! seek.com.au/Garvan-Institu… garvan.wd3.myworkdayjobs.com/en-US/garvan_i…


Joseph Powell أعاد

I am advertising for a postdoc in statistical genetics (Aarhus University). Application deadline is 31st January. The position is linked to the ERC-funded project on statistical methods for classifying diseases. Please see international.au.dk/about/profile/… for more details.


Joseph Powell أعاد

Virtual cell models have the potential to transform biological research. Today @ChanZuckerberg released an initial set of models, including scGenePT and SubCell, designed to be easy to run and build upon. This is a really exciting time in biology. czi.co/4g1jTSa


Joseph Powell أعاد

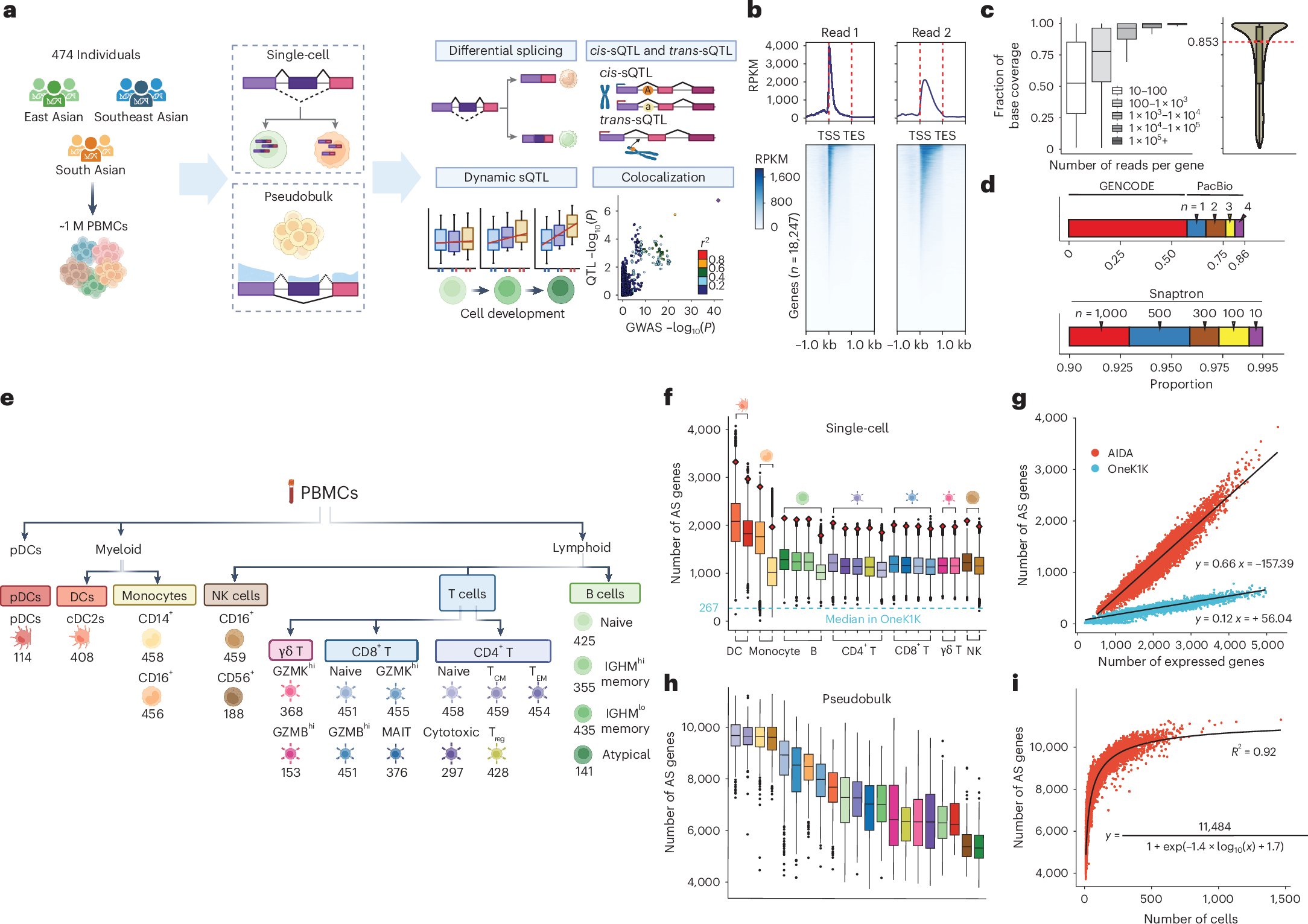
Our paper on single-cell splicing QTL is now published as a cover article in Nature Genetics. nature.com/articles/s4158… Congratulations to co-first authors @chitian51616, @Yihan720, and Yuntian Zhang! Huge thanks to AIDA leaders @shyam_lab , Woong-Yang, @JayShin and Kian Hong!


Joseph Powell أعاد

📢 World-leading Immunologists. The Nossal Endowed Chair of Immunology has just been announced @WEHI_research. This is your chance to move (or return) to Australia to do ground-breaking research and join a thriving environment for discovery and translation alumniglobal.com/job/the-sir-gu…


Loading...

Something went wrong.


Something went wrong.