Twaraa Solutions Ltd
@easymscrm
http://www.twaraa.com
Introduction to the App for Outlook - Dynamics 365 July Release Preview buff.ly/2AeVdBA #MSDYN365 by @MatthewWebb316
#msdyn365 A case for modular JavaScript development in Dynamics 365: JavaScript files become large , very quickly, when it comes to customising Dynamics 365 forms. Code reusability tends to be low across forms, and external libraries often have vast… dlvr.it/Q50jd6
The latest Dynamics CRM News from MS CRM Ninja! paper.li/gazzzmo/134829… Thanks to @CRMSoftwareBlog @toolmandutch @akaesny #msdyncrm
How #MSDyn365 leverages partner solutions to deliver Modern Unified Intelligent and Adaptable solutions via #AppSource. @JamesMPhillips
Create a powerful Dynamics resume in 7 steps buff.ly/2ikfvWZ #Microsoft #DynamicsJobs #Recruitment #MsDyn365
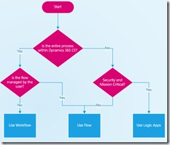
Do this, or this, or that–which process is right for when? - Flow in Microsoft Dynamics 365 buff.ly/2Aizdt0 #MsDyn365 #Dynamics365
Microsoft and @SAP join forces to give customers a trusted path to #digitaltransformation in the cloud. azure.com/sap
INTRODUCING METABOX FOR DYNAMICS 365 youtu.be/1nh-gIxvOxE #xrmmetabox #msdynamics365 #dyn365
youtube.com
YouTube
INTRODUCING METABOX FOR DYNAMICS 365
Creating Fields Quickly with Metabox for Dynamics 365 youtu.be/vfazuJlAhzc #xrmmetabox #dyn365 #msdynamics365
youtube.com
YouTube
Creating Fields Quickly with Metabox for Dynamics 365
I added a video to a @YouTube playlist youtu.be/YcyzhuNmeFM?a Update Fields with Metabox for Dynamics 365
youtube.com
YouTube
Update Fields with Metabox for Dynamics 365
Creating Fields Quickly with Metabox for Dynamics 365: youtu.be/vfazuJlAhzc?a via @YouTube
youtube.com
YouTube
Creating Fields Quickly with Metabox for Dynamics 365
Le iscrizioni a #CRMSaturday Milano sono ora chiuse! Grazie a tutti gli iscritti, ai relatori, a @microsoftitalia, agli sponsor e... ci vediamo sabato!
#xrmmetabox #crmsaturday #microsoftmilano Twaraa Solutions Limited twaraa.com
Le iscrizioni a #CRMSaturday Milano sono ora chiuse! Grazie a tutti gli iscritti, ai relatori, a @microsoftitalia, agli sponsor e... ci vediamo sabato!
CRM Saturday Milan is about to start! #CRMSaturday Check out your next event at crmsaturday.com
Twaraa Solutions Sponsors of #crmsaturday at #microsoftmilano thanks you #xrmmetabox #dyn365
We support animal welfare. Thanks Twaraa Solutions #xrmmetabox for raising it at #CRMSaturday #Milan
United States الاتجاهات
- 1. Happy Thanksgiving 314K posts
- 2. #StrangerThings5 342K posts
- 3. Afghan 394K posts
- 4. #DareYouToDeath 273K posts
- 5. Turkey Day 17.6K posts
- 6. DYTD TRAILER 198K posts
- 7. BYERS 79.2K posts
- 8. Good Thursday 23.4K posts
- 9. Feliz Día de Acción de Gracias N/A
- 10. robin 118K posts
- 11. Taliban 50.7K posts
- 12. #Thankful 4,306 posts
- 13. Vecna 80K posts
- 14. Rahmanullah Lakanwal 152K posts
- 15. Dustin 57.5K posts
- 16. AI Alert 9,617 posts
- 17. Tini 13.2K posts
- 18. #Grateful 2,420 posts
- 19. Nancy 74.6K posts
- 20. Holly 79.3K posts
Something went wrong.
Something went wrong.