
Rahman LAB
@rahmanLAB2023
HIV-focused research lab of @sheikhrahmanPhD @EmoryUniversity. Opinions are Dr. Rahman's alone and do not represent Emory University.
Tertiary lymphoid structures support the development of allergen-specific progenitor CD4+ T cells | bioRxiv biorxiv.org/content/10.110…
Generative design of novel bacteriophages with genome language models biorxiv.org/content/10.110…
The transcriptional repressor BLIMP1 enforces TCF-1-dependent and -independent restriction of the memory fate of CD8+ T cells: Immunity cell.com/immunity/fullt…
Restriction of HIV-1 infectivity by interferon and IFITM3 is counteracted by Nef | Science Advances science.org/doi/full/10.11…
Mechano-osmotic signals control chromatin state and fate transitions in pluripotent stem cells nature.com/articles/s4155…
nature.com
Mechano-osmotic signals control chromatin state and fate transitions in pluripotent stem cells
Nature Cell Biology - McCreery, Stubb et al. show that mechano-osmotic changes in the nucleus induce general transcriptional repression and prime chromatin for cell fate transitions by relieving...
An immune-competent lung-on-a-chip for modelling the human severe influenza infection response nature.com/articles/s4155…
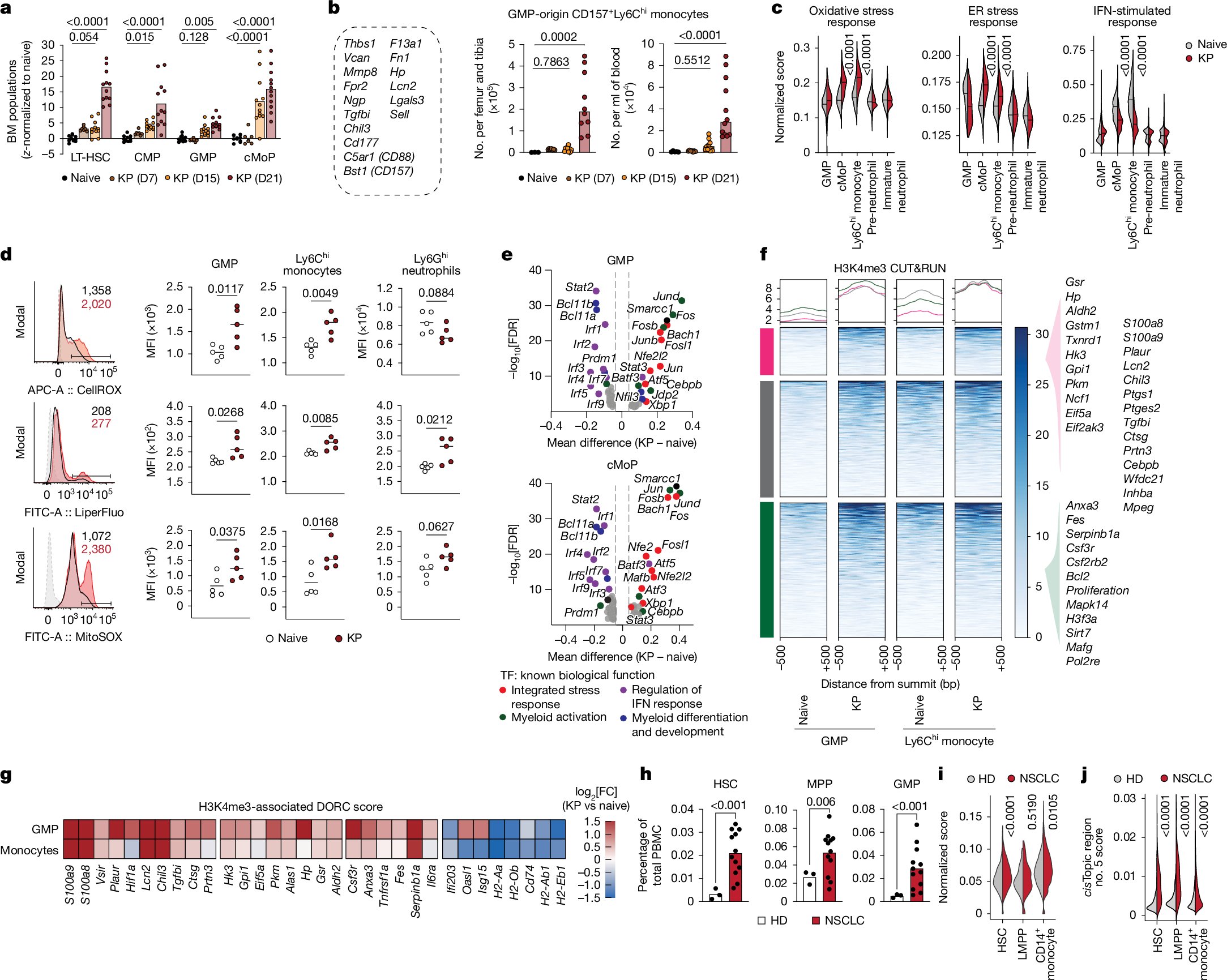
Nature research paper: Myeloid progenitor dysregulation fuels immunosuppressive macrophages in tumours go.nature.com/48fgPRb
Online now: Integrin CD103 expression in naive CD8+ T cells promotes cytokine-driven acquisition of memory phenotype and effector function dlvr.it/TN59Qv
Amplifying antigen-induced cellular responses with proximity labelling | Nature nature.com/articles/s4158…
Crosstalk between CD8+ T cells and systemic bile acid metabolism controls LCMV-induced immunopathology | bioRxiv biorxiv.org/content/10.110…
Purine nucleobases enhance CD8+ T cell effector function | bioRxiv biorxiv.org/content/10.110…
BCG immunization mitigates SARS-CoV-2 replication in macaques via monocyte efferocytosis and neutrophil recruitment in lungs insight.jci.org/articles/view/…
Lymph node-targeted, mKRAS-specific amphiphile vaccine in pancreatic and colorectal cancer: phase 1 AMPLIFY-201 trial final results nature.com/articles/s4159…
nature.com
Lymph node-targeted, mKRAS-specific amphiphile vaccine in pancreatic and colorectal cancer: phase 1...
Nature Medicine - In the final analysis of a phase 1 trial evaluating a lymph node-targeting mutant KRAS peptide vaccine combined with CpG in the adjuvant setting for patients with KRAS mutant...
50,000 years of evolutionary history of India: Impact on health and disease variation: Cell cell.com/cell/fulltext/…
Conserved programs and specificities of T cells targeting hematological malignancies | bioRxiv biorxiv.org/content/10.110…
United States 趨勢
- 1. phil 107K posts
- 2. Falcons 19.5K posts
- 3. Falcons 19.5K posts
- 4. Drake London 2,629 posts
- 5. phan 85.2K posts
- 6. Josh Allen 7,711 posts
- 7. Columbus 243K posts
- 8. Jorge Polanco 7,352 posts
- 9. Bijan 4,694 posts
- 10. Palmer 9,157 posts
- 11. Tyler Allgeier 1,182 posts
- 12. #BUFvsATL 1,835 posts
- 13. Penix 2,318 posts
- 14. Mitch Garver N/A
- 15. #DirtyBirds 1,580 posts
- 16. #RiseUp N/A
- 17. Starship 57.9K posts
- 18. Shakir 2,151 posts
- 19. Dawson Knox N/A
- 20. Mike Hughes N/A
Something went wrong.
Something went wrong.