
Gerardo Carmona
@robotstuff
Husband Father Electronic Engineer and Developer #ARM #mbed #Freescale #microcontrollers #roboticseducation #IoT #wearables http://linkd.in/1xknfns
你可能會喜歡
No idea, I was just testing my python script and I used a picture from the computer
Updating my status using Twython. Currently I am designing a garden monitoring system. =D
Updating my status using Twython. Currently I am designing a garden monitoring system. =D
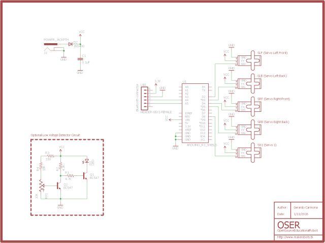
Check my new robot proposal OSER (Open Source Educational Robot). Work in progress, suggestions are welcome.. goo.gl/PvrScZ
OMG! Shut up and take my money!!
This has just been sent round the office. You can tell who's watching, because they go "WHOA!" 7 secs in. youtu.be/8p5uDf9i_Yc
Check out my @Instructables @IntelIoT of Installing @SeeedStudio Grove Library for @Intel Edison lnkd.in/eqKq-DU
Check out my @Instructables @IntelIoT of @Intel Edison Running @Python Script lnkd.in/eSXCA_J
So is it really legal to fly your drone in the US? Yes! Here’s everything you need to know: bit.ly/1DpiduR

Exciting times for us at #ARM. Here's some future tech from yours truly bit.ly/1zIzCOj
This Incredible Hospital #Robot Is Saving Lives dky.bz/1AXYqTR #autonomous #Tug

Using RTOS, Embed systems, C to Collaborate w/Berkeley for my thesis on "Fuel consumption reduction: identifying best operational parameter…
Working on my thesis using #RTOS #C #GPS #OBDII to create an optimum fuel consumption monitor for trucks and buses linkedin.com/in/gcarmonaruiz
Using RTOS, Embed systems, C to Collaborate w/Berkeley for my thesis on "Fuel consumption reduction: identifying best operational parameter…
The Experiment Board is here! FREE tool to test startup ideas without wasting time or money javelin.com/experiment-boa… vía @Lean #LeanStartup
United States 趨勢
- 1. Stanford 9,808 posts
- 2. #AEWWrestleDream 66.7K posts
- 3. Florida State 9,488 posts
- 4. Mike Norvell 1,241 posts
- 5. sabrina 62.3K posts
- 6. #byucpl N/A
- 7. Darby 10.9K posts
- 8. Hugh Freeze 2,974 posts
- 9. Utah 32.1K posts
- 10. Lincoln Riley 2,784 posts
- 11. Mizzou 6,153 posts
- 12. Bama 16.3K posts
- 13. Castellanos 3,754 posts
- 14. Kentucky 25.1K posts
- 15. Sperry N/A
- 16. Arch 25.9K posts
- 17. Nobody's Son 2,523 posts
- 18. Stoops 4,992 posts
- 19. #RollTide 9,281 posts
- 20. Sark 4,575 posts
Something went wrong.
Something went wrong.