你可能會喜歡
As Diwali lights up homes across India, Bengal and the East mark the night with worship of Goddess Kali. But here’s a story few remember. Over a century ago, she was the face of a swadeshi cigarette brand. Long before the Marlboro Man, we had our own Gutsy Goddess. 1/19
Shakti Puja is incomplete without paying obeisance to Maa’s favourite son- Sri Sri Thakur 🙏🏽
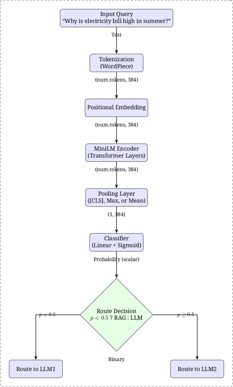
MiniLM for query classification, routing queries to RAG or LLMs. Covered math & intuition behind it. #MiniLM #QueryRouting #RAG #NLP #AI medium.com/@sauravchowdhu… (Character count: ~200)
Just published: A Smarter Way to Access Internal Documents — Evolved ✨ After weeks of iteration, I added: 🔹 Smart Agent Mode (auto-RAG or LLM) 🔗 Read more: medium.com/@sauravchowdhu… #LLM #AItools #RAG #LegalTech #OpenSourceAI #AIForAll
The Kalapahar Flyover construction has become a frustration. Everyday it takes more than 1 hour to travel just 4 km. I request authorities to kindly complete the construction at the earliest. Evidently the construction work is happening in 3 shifts for 24 hrs. @guwahatiplus
.@Stanford CS is popular partly due to the rise of tech in society, but the dept also emphasized getting a few fundamentals right: ▪Incredible teachers ▪Rigorous content ▪No enrollment caps ▪(more recently) Modern AI content poetsandquants.com/2025/07/24/ai-… stanforddaily.com/2023/02/23/16-…
Aaron Levie: AI Agents Will Explode Legal Tech "If we did a snapshot ten years ago of the contract management market, it's like sub 2 billion. In five years, the AI agent related spend on legal services should be in the many billions."
RCB has done it. 18 years of loyalty paid off. ❤️ #RCBvsPBKS #IPL2025 #iplfinal2025 #ViratKohli𓃵
Few reporters who did a remarkable job @ShivAroor , @saikirankannan , @sidhant @palkisu, @AdityaRajKaul , @VishnuNDTV and many. Few fact checkers who blew Pakistan's lie @OsintTV @detresfa_ and @zoo_bear . Thank you for winning the narrative war too for India. #OperationSindoor
Thank you @ShivAroor , @saikirankannan for being responsible throughout these days. Providing the best analysis and news. Special thank you to Shiv as he reported from the front and brought their stories.
India produces 60% of the world’s vaccines and 20% of the world’s generic meds. India’s safety and security is very important to the world.
Order in the court! 🏛️ If you're guilty of loving legal NLP, the @NllpWorkshop is your summons. Join us at Hibiscus as we cross-examine research, argue for innovation, and lay down the law on the future of AI in legal tech. Objection overruled! ⚖️📜 @emnlpmeeting #NLProc
Reminder: The 6th Natural Legal Language Processing (NLLP) workshop is happening tomorrow 9am in Miami (Hibiscus A) and online. More info 👇
🚨#EMNLP2024 starts Monday! Program: 2024.emnlp.org/program/ - Nov11: Welcome Reception (18:30) - Nov12-14: 3 Keynotes+BoF sessions - Nov12: Opening Session (9:00) - Nov13: Panel session (14:30) - Nov13: Social Event (19:00) - Nov15-16: Workshops/Tutorials Details/local tips 🧵
📧 You've got mail! 🚨 Decisions (direct submissions, ARR commitments & Shared Task) are in for #NLLP2024! 🏆Congrats to all accepted authors! 🙏A big thank you to all reviewers for completing their tasks on time ☀️🌴 Ready for Miami yet? #Nlproc #LegalTech #NLLP #EMNLP2024
It's been 24 hours since I lost to black marketers and resellers. Waited for this day for years. The excitement of going for a @coldplay concert gave me sleepless nights. But I lost yet again. Will wait for the next concert. #ColdplayFans
At some point, there needs to be a revision of the UN bodies. Problem is that those with excess power don’t want to give it up. India not having a permanent seat on the Security Council, despite being the most populous country on Earth, is absurd. Africa collectively should…
My friend is a phd scholar in IIT Delhi. He applied for his passport and shared his hostel address as present address. He was informed by @DelhiPolice that he is not allowed to apply , rather he has to apply for a passport from his native place in Assam. @MEAIndia
United States 趨勢
- 1. Josh Allen 35.7K posts
- 2. Texans 56.3K posts
- 3. Bills 149K posts
- 4. Joe Brady 5,081 posts
- 5. #MissUniverse 390K posts
- 6. #MissUniverse 390K posts
- 7. Anderson 27.1K posts
- 8. McDermott 4,467 posts
- 9. Troy 11.9K posts
- 10. Maxey 12K posts
- 11. #TNFonPrime 3,552 posts
- 12. #StrayKids_DO_IT_OutNow 42.2K posts
- 13. Al Michaels N/A
- 14. #htownmade 3,738 posts
- 15. Cooper Campbell N/A
- 16. Dion Dawkins N/A
- 17. Costa de Marfil 23.7K posts
- 18. Shakir 5,591 posts
- 19. STRAY KIDS DO IT IS DIVINE 43.9K posts
- 20. Stroud 3,389 posts
你可能會喜歡
-
Miguel Das
@migueldasq -
Subhasish Goswami 🐽
@SubhasishG_ -
JANASANYOG, KAMRUP
@DistrictKamrup -
Gyaanashree💙
@Gyaanashree -
sajjan kumar Mishra
@SajjanK39001382 -
Rishabh Sharma
@Rishabsharmabjp -
NISHA saxena (मैं भी मोदी का परिवार हूं)
@_Nisha_Saxena -
Rishabh Pratap Singh 🚩🚩
@Rishabh51357833 -
#अविनाश🇮🇳 राष्ट्र सर्वप्रथम (मोदी का परिवार)
@pbn_k -
RP Hazarika | ऋतुपर्ण हजारिका
@rphazarika -
manoj kansal
@manojkansal1 -
आदर्श पाठक
@adarshpathak_ -
Acharya Pankaj Pathak
@OfficeOfSecular -
विधी 🇮🇳🚩
@VidhiParekh15 -
Faraz Nayyer
@faraznayyer
Something went wrong.
Something went wrong.