saurav_agasthya's profile picture. Raconteur, ML Engineer, IIT Jodhpur, Geopolitics

Saurav Chowdhury

@saurav_agasthya

Raconteur, ML Engineer, IIT Jodhpur, Geopolitics

Saurav Chowdhury أعاد

As Diwali lights up homes across India, Bengal and the East mark the night with worship of Goddess Kali. But here’s a story few remember. Over a century ago, she was the face of a swadeshi cigarette brand. Long before the Marlboro Man, we had our own Gutsy Goddess. 1/19

Paperclip_In's tweet image. As Diwali lights up homes across India, Bengal and the East mark the night with worship of Goddess Kali. But here’s a story few remember. Over a century ago, she was the face of a swadeshi cigarette brand. Long before the Marlboro Man, we had our own Gutsy Goddess. 1/19

Saurav Chowdhury أعاد

Shakti Puja is incomplete without paying obeisance to Maa’s favourite son- Sri Sri Thakur 🙏🏽


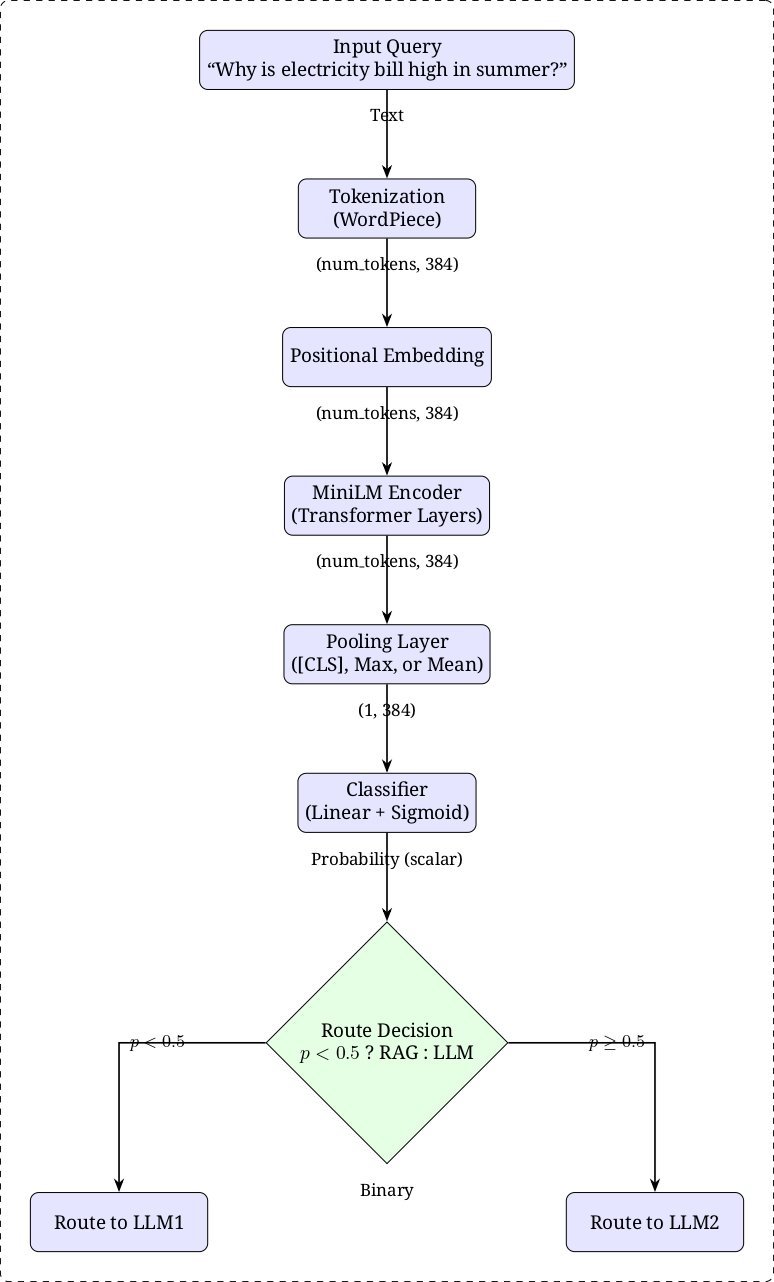
Just published: A Smarter Way to Access Internal Documents — Evolved ✨ After weeks of iteration, I added: 🔹 Smart Agent Mode (auto-RAG or LLM) 🔗 Read more: medium.com/@sauravchowdhu… #LLM #AItools #RAG #LegalTech #OpenSourceAI #AIForAll

saurav_agasthya's tweet image. Just published: A Smarter Way to Access Internal Documents — Evolved ✨
After weeks of iteration, I added:
🔹 Smart Agent Mode (auto-RAG or LLM)

🔗 Read more: medium.com/@sauravchowdhu…

#LLM #AItools #RAG #LegalTech #OpenSourceAI #AIForAll

The Kalapahar Flyover construction has become a frustration. Everyday it takes more than 1 hour to travel just 4 km. I request authorities to kindly complete the construction at the earliest. Evidently the construction work is happening in 3 shifts for 24 hrs. @guwahatiplus

saurav_agasthya's tweet image. The Kalapahar Flyover construction has become a frustration. Everyday it takes more than 1 hour to travel just 4 km. I request authorities to kindly complete the construction at the earliest. Evidently the construction work is happening in 3 shifts for 24 hrs. @guwahatiplus

Saurav Chowdhury أعاد

.@Stanford CS is popular partly due to the rise of tech in society, but the dept also emphasized getting a few fundamentals right: ▪Incredible teachers ▪Rigorous content ▪No enrollment caps ▪(more recently) Modern AI content poetsandquants.com/2025/07/24/ai-… stanforddaily.com/2023/02/23/16-…


Saurav Chowdhury أعاد

Aaron Levie: AI Agents Will Explode Legal Tech⁣ ⁣ "If we did a snapshot ten years ago of the contract management market, it's like sub 2 billion. In five years, the AI agent related spend on legal services should be in the many billions."


RCB has done it. 18 years of loyalty paid off. ❤️ #RCBvsPBKS #IPL2025 #iplfinal2025 #ViratKohli𓃵


Few reporters who did a remarkable job @ShivAroor , @saikirankannan , @sidhant @palkisu, @AdityaRajKaul , @VishnuNDTV and many. Few fact checkers who blew Pakistan's lie @OsintTV @detresfa_ and @zoo_bear . Thank you for winning the narrative war too for India. #OperationSindoor


Thank you @ShivAroor , @saikirankannan for being responsible throughout these days. Providing the best analysis and news. Special thank you to Shiv as he reported from the front and brought their stories.


Saurav Chowdhury أعاد

India produces 60% of the world’s vaccines and 20% of the world’s generic meds. India’s safety and security is very important to the world.


Saurav Chowdhury أعاد

Order in the court! 🏛️ If you're guilty of loving legal NLP, the @NllpWorkshop is your summons. Join us at Hibiscus as we cross-examine research, argue for innovation, and lay down the law on the future of AI in legal tech. Objection overruled! ⚖️📜 @emnlpmeeting #NLProc

Reminder: The 6th Natural Legal Language Processing (NLLP) workshop is happening tomorrow 9am in Miami (Hibiscus A) and online. More info 👇



Saurav Chowdhury أعاد

🚨#EMNLP2024 starts Monday! Program: 2024.emnlp.org/program/ - Nov11: Welcome Reception (18:30) - Nov12-14: 3 Keynotes+BoF sessions - Nov12: Opening Session (9:00) - Nov13: Panel session (14:30) - Nov13: Social Event (19:00) - Nov15-16: Workshops/Tutorials Details/local tips 🧵


Saurav Chowdhury أعاد

📧 You've got mail! 🚨 Decisions (direct submissions, ARR commitments & Shared Task) are in for #NLLP2024! 🏆Congrats to all accepted authors! 🙏A big thank you to all reviewers for completing their tasks on time ☀️🌴 Ready for Miami yet? #Nlproc #LegalTech #NLLP #EMNLP2024


Congratulations @HumorouslyVipul 😛 . Soda party kab hoga bhaiya

saurav_agasthya's tweet image. Congratulations @HumorouslyVipul  😛 . Soda party kab hoga bhaiya

It's been 24 hours since I lost to black marketers and resellers. Waited for this day for years. The excitement of going for a @coldplay concert gave me sleepless nights. But I lost yet again. Will wait for the next concert. #ColdplayFans


Saurav Chowdhury أعاد

At some point, there needs to be a revision of the UN bodies. Problem is that those with excess power don’t want to give it up. India not having a permanent seat on the Security Council, despite being the most populous country on Earth, is absurd. Africa collectively should…


My friend is a phd scholar in IIT Delhi. He applied for his passport and shared his hostel address as present address. He was informed by @DelhiPolice that he is not allowed to apply , rather he has to apply for a passport from his native place in Assam. @MEAIndia


Loading...

Something went wrong.


Something went wrong.