Ben Smith
@slashdotdash
Loves building web apps. This month's tech stack: Elixir, Phoenix, and CQRS/ES with Commanded (http://github.com/commanded).
Was dir gefallen könnte
Are you based in the UK and want to work with Elixir and Phoenix LiveView to help improve biodiversity and address the climate crisis? Come work with me on green tech at Verna. We are currently hiring for two software engineers to join our small startup verna.earth/careers/opport…
🪄 The Aggregate is dead. Long live the Aggregate! by @_sara_p_ & @MilanSavic14 @ Spring I/O 2023 ▶️ Video: youtu.be/IgigmuHHchI 🔗 Slides: slideshare.net/saratry/the-ag… #springio23
A blog post that outlines and expands the topics of my @ElixirConf 2023 keynote is out: Strong arrows, a new approach to gradual typing - elixir-lang.org/blog/2023/09/2…
Marcelo Dominguez on Command and Query Responsibility Segregation smartlogic.io/podcast/elixir… #coding #programming
smartlogic.io
Marcelo Dominguez on Command and Query Responsibility Segregation
During our conference, @njoki_kiarieG took us through event sourcing in Elixir. Enjoy the talk youtu.be/eFmN1gloTJI #myelixirstatus
youtube.com
YouTube
Data Integrity: Event Sourcing and CQRS in Elixir - Njoki Kiarie...
Part 2 of Cees de Groot on why we chose Elixir and the "secret sauce" software stack we assembled to get the most out of the programming language: metrist.io/blog/why-we-ch… #elixir #CELPstack #DevOps #programming #development #startup #CQRS #PostgreSQL #LiveView #Observability
Elixir Wizards: Marcelo Dominguez on CQRS smartlogic.io/podcast/elixir… #elixirlang
smartlogic.io
Marcelo Dominguez on Command and Query Responsibility Segregation
How we have built some custom visual tools with Phoenix LiveView to reduce the complexity of working on WORMS, one of our internal products built with the CQRS/ES paradigm. #MyElixirStatus #eventsourcing #ddd medium.com/casavo/superch…
Just published part two of my series on CQRS in Elixir using Commanded. This time, I walk through implementing soft delete and restore! #myelixirstatus dev.to/christianalexa…
Episode 75: @davydog187 works at @simplebethq and shares how they use Elixir, @RabbitMQ, and Commanded to create real-time betting markets. We learn about CQRS systems, some pros and cons, and much more! #ElixirLang @ElixirLang thinkingelixir.com/podcast-episod…
Check out this week's episode of #ElixirMix with @benjamintmoss. Learn all about Event Sourcing and CQRS and how it can be used in Elixir #EMx: Event Sourcing and CQRS rfr.bz/t2gxcph
Want to build #fintech solutions with #Elixir and event-sourcing? Don't miss the #ElixirConfEU talk "Eventsourcing and CQRS in Elixir" by @vasspilka What are you waiting for? Get your ticket: elixirconf.eu #MyElixirStatus #Elixirlang #TechConference
Tackling software complexity with the CELP stack (Commanded, Elixir, LiveView, Postgres) evrl.com/agile,/elixir/…
Mike Davis has written a great guide on getting started with Elixir and EventStoreDB with the Spear gRPC client. Check it out here: eventsto.re/3pXmXWf
Hello, world! Only here to say that #AlchemyConf is TOMORROW! 🧙 We can’t wait to see you there! alchemyconf.com #elixirlang #myelixirstatus #WeAreAlchemists
Anyone who is looking for a part-time job where you can use Elixir and Commanded: Hallstein Water are hiring linkedin.com/jobs/view/2490…
linkedin.com
Hallstein Artesian Water® hiring Software Engineer in Austria | LinkedIn
Posted 12:41:10 PM. We are a small remote subscription business providing premium artesian bottled water to clients…See this and similar jobs on LinkedIn.
"An Empirical Characterization of Event Sourced Systems and Their Schema Evolution - Lessons from Industry" arxiv.org/abs/2104.01146
EventSourcing Live 2021 is a go! Join us online on October 7-8 for great content on ES, CQRS, Messaging, Event-Driven Arch, DistSys, Databases... Tickets are available now at eventsourcing.live
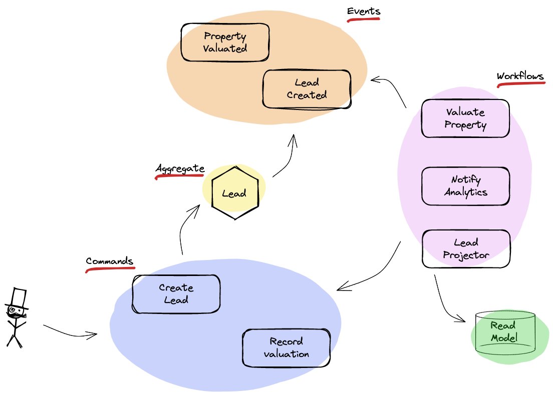
We're happy to announce our second speaker! 🥁 @slashdotdash will join #AlchemyConf and share how we can use domain events (simple facts relevant to a business) to model business processes. #elixirlang #myelixirstatus #WeAreAlchemists
Next stop in the series about a building an event-sourced game with Phoenix & Liveview: the basis for an event sourced model #myelixirstatus blog.chorip.am/articles/phoen…
United States Trends
- 1. Peggy 31.1K posts
- 2. Sonic 06 2,087 posts
- 3. Zeraora 13.1K posts
- 4. Berseria 4,435 posts
- 5. Cory Mills 27.2K posts
- 6. #ComunaONada 3,044 posts
- 7. $NVDA 44.9K posts
- 8. Randy Jones N/A
- 9. Dearborn 367K posts
- 10. Ryan Wedding 3,251 posts
- 11. Luxray 2,231 posts
- 12. Xillia 2 N/A
- 13. #wednesdaymotivation 7,985 posts
- 14. #CurrysPurpleFriday 12.1K posts
- 15. International Men's Day 79.3K posts
- 16. #Wednesdayvibe 2,881 posts
- 17. Cooks 9,723 posts
- 18. Winter Classic 1,130 posts
- 19. Christian Wood N/A
- 20. Cleo 3,149 posts
Was dir gefallen könnte
-
Alex Koutmos
@akoutmos -
Mark Ericksen
@brainlid -
Wojtek Mach
@wojtekmach -
Steve Bussey
@YOOOODAAAA -
Saša Jurić
@sasajuric -
@hauleth.dev
@hauleth -
Tetiana Dushenkivska
@Tetiana12345678 -
Zach Daniel
@ZachSDaniel1 -
German Velasco
@germsvel -
Kamil Skowron
@kamilskowron -
Louis Pilfold
@louispilfold -
Peter Saxton
@CrowdHailer -
Z
@z_4seven -
Leandro Pereira
@leandrocesquini -
Code Sync
@CodeSyncGlobal
Something went wrong.
Something went wrong.