stetson_thacker's profile picture. Human genetics. Precision Oncology. Books. Anything that piques my curiosity. Opinions are my own.

Stetson

@stetson_thacker

Human genetics. Precision Oncology. Books. Anything that piques my curiosity. Opinions are my own.

Stetson reposted

Uncanny Neander Valley razibkhan.com/p/what-neander… By curious chance, humanity’s reckoning with our Neanderthal kin dovetails with our reckoning with evolution; Charles Darwin published The Origin of Species in 1859 and the first ancient human remains accurately identified as a new…


Stetson reposted

What's the strongest genetic protector against obesity? It's GPR75! Humans with loss-of-function variants in GPR75 weigh 5 kg less, and deleting it makes mice thin GPR75 inhibitors haven't made it to human trials yet, but they're on their way: Regeneron are among the leaders

DrSamuelBHume's tweet image. What's the strongest genetic protector against obesity?

It's GPR75!

Humans with loss-of-function variants in GPR75 weigh 5 kg less, and deleting it makes mice thin

GPR75 inhibitors haven't made it to human trials yet, but they're on their way: Regeneron are among the leaders

Stetson reposted

I agree with most of this. Some of the high twin heritability estimates aren't plausible given much lower sibling, RDR, and WGS estimates. But we still need precise sibling and RDR estimates of cognitive and educational outcomes to settle that controversy.

I wrote a little bit about the "missing heritability" question and several recent studies that have brought it to a close. A short 🧵

SashaGusevPosts's tweet image. I wrote a little bit about the "missing heritability" question and several recent studies that have brought it to a close. A short 🧵


Stetson reposted

The FDA approval of EV + Pembro in cisplatin ineligible muscle invasive bladder is based on pCR=57% & OS HR of 0.5 vs cystectomy alone. Initial systemic therapy rather than surgery is now preferable for all eligible pts. I suspect this is not the last we hear from EVP in MIBC.

tompowles1's tweet image. The FDA approval of EV + Pembro in cisplatin ineligible muscle invasive bladder is based on pCR=57% &  OS HR of 0.5 vs cystectomy alone. Initial systemic therapy rather than surgery is now preferable for all eligible pts. I suspect this is not the last we hear from EVP in MIBC.

Busy day for FDA: -tarlatamab for ES-SCLC (traditional) -sevabertinib for HER2+ nsNSCLC (accelerated) -Darzalex Faspro for AL (traditional) -selumetinib for NF1

stetson_thacker's tweet image. Busy day for FDA:

-tarlatamab for ES-SCLC (traditional)
-sevabertinib for HER2+ nsNSCLC (accelerated)
-Darzalex Faspro for AL (traditional)
-selumetinib for NF1

Stetson reposted

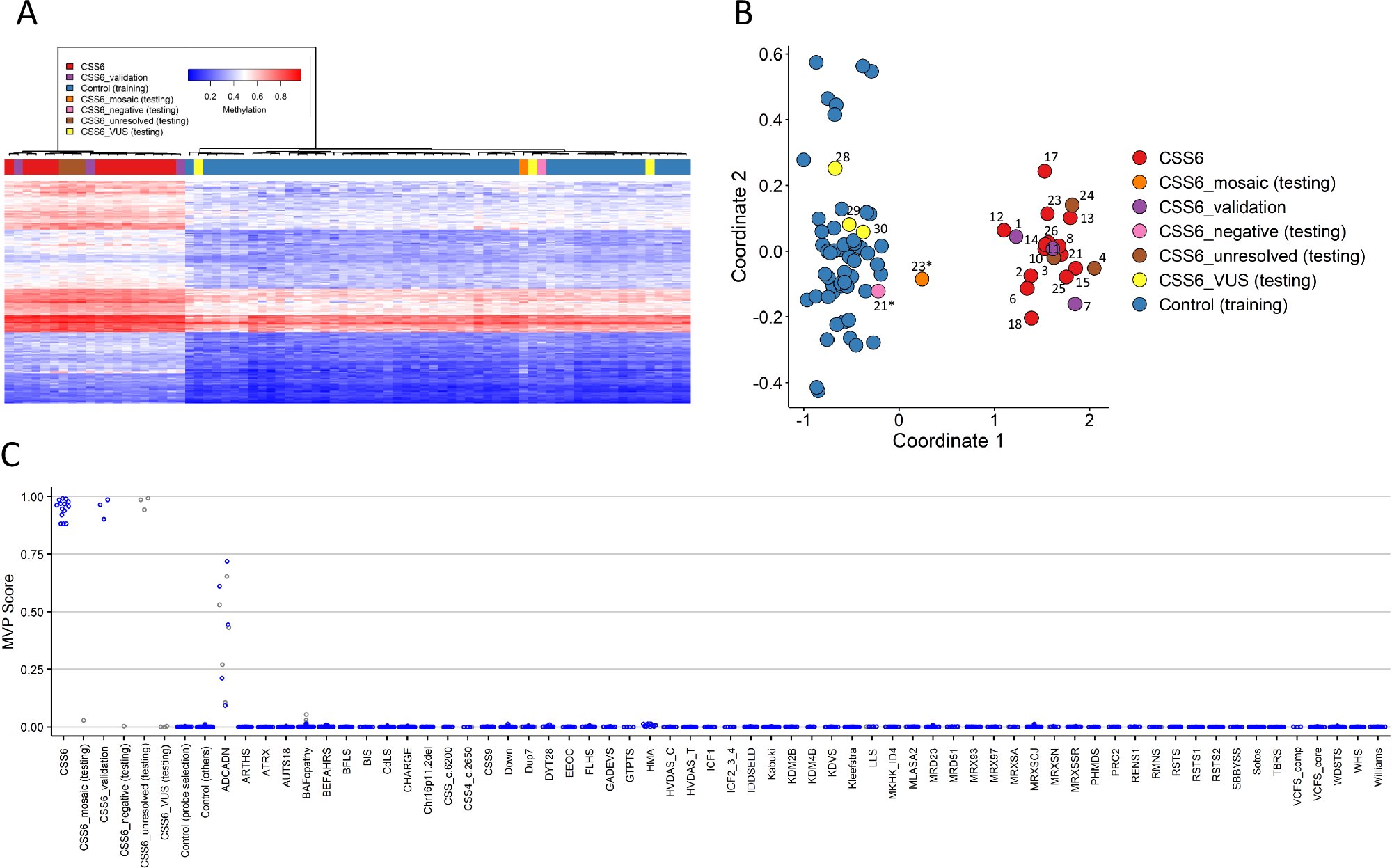
Rare #ARID2 variants cause a #neurodevelopmental disorder with developmental delay, ID, behavioural issues, and dysmorphic features. A unique DNA methylation episignature may help reclassify #VUS and refine diagnosis. nature.com/articles/s4143…


Stetson reposted

Another incredible GWAS finding this year: an African ancestry–specific missense variant confers the largest common-variant risk effect reported to date for SLE. Just weeks ago, there was a GWAS paper reporting the discovery of a major genetic risk factor for dilated…

doctorveera's tweet image. Another incredible GWAS finding this year: an African ancestry–specific missense variant confers the largest common-variant risk effect reported to date for SLE. 

Just weeks ago, there was a GWAS paper reporting the discovery of a major genetic risk factor for dilated…
doctorveera's tweet image. Another incredible GWAS finding this year: an African ancestry–specific missense variant confers the largest common-variant risk effect reported to date for SLE. 

Just weeks ago, there was a GWAS paper reporting the discovery of a major genetic risk factor for dilated…
doctorveera's tweet image. Another incredible GWAS finding this year: an African ancestry–specific missense variant confers the largest common-variant risk effect reported to date for SLE. 

Just weeks ago, there was a GWAS paper reporting the discovery of a major genetic risk factor for dilated…

Congratulations to my colleagues Gudny Ella and Erna. Studying diverse ancestries as part of a large collaboration enables the discovery of association, with lupus, of an IKBKB missense quite specific to individuals with African ancestry. @NatureGenet nature.com/articles/s4158…

patsule's tweet image. Congratulations to my colleagues Gudny Ella and Erna.
Studying diverse ancestries as part of a large collaboration enables the discovery of association, with lupus, of an IKBKB missense quite specific to individuals with African ancestry. @NatureGenet 
nature.com/articles/s4158…


Stetson reposted

New paper: in which we show there's really no evidence for a link between the gut microbiome and autism cell.com/neuron/fulltex…


Stetson reposted

I'd literally bet thousands of dollars that none of those supposed associations is robust

A review of interactions between the gut microbiome, brain and sleep disorders genomicpress.kglmeridian.com/view/journals/…

EricTopol's tweet image. A review of interactions between the gut microbiome, brain and sleep disorders
genomicpress.kglmeridian.com/view/journals/…


Stetson reposted

Exome sequencing across three @MayoClinic sites among ~84k individuals identified 0.50% individuals with LP/P familial hypercholesterolemia mutations. Only ~10% had appropriate LDL-C levels and only ~1 in 3 had clinical criteria indicative of FH. ahajournals.org/doi/abs/10.116… @Circ_Gen


Stetson reposted

FDA approves 100th small-molecule kinase inhibitor nature.com/articles/d4157… From the landmark approval of the anticancer drug imatinib almost a quarter century ago, our latest news feature analyses trends in the field of kinase inhibitors, now one of the major drug classes

NatRevDrugDisc's tweet image. FDA approves 100th small-molecule kinase inhibitor nature.com/articles/d4157…

From the landmark approval of the anticancer drug imatinib almost a quarter century ago, our latest news feature analyses trends in the field of kinase inhibitors, now one of the major drug classes

Stetson reposted

Checkout this new podcast I did with Razib where we get into missing heritability, IQ prediction, the IVF technology development I've been doing with @herasight, and recent work on studying ancestry differences in complex traits.

Alex Young: IQ, disease and statistical genomics razibkhan.com/p/alex-young-i… This week on the Unsupervised Learning Podcast, Razib talks to returning guest Alex Young of UCLA and Herasight. Trained originally as a mathematician, Young studied statistics and computational biology…



Stetson reposted

An impressive paper giving precise estimates of heritability from whole genome data. However, although framed in terms of missing heritability, they only compare their estimates to 'pedigree' estimates from UKB, not twin or Loic's own recent sib estimates, which are often…

AlexTISYoung's tweet image. An impressive paper giving precise estimates of heritability from whole genome data. However, although framed in terms of missing heritability, they only compare their estimates to 'pedigree' estimates from UKB, not twin or Loic's own recent sib estimates, which are often…

We are pleased to announce that our new study explaining the missing heritability of many phenotypes using WGS data from ~347,000 UK Biobank participants has just been published in @Nature. Please check out our manuscript here: nature.com/articles/s4158….



Stetson reposted

Ziftomenib is now @US_FDA ✅ for R/R AML w/ NPM1 mutation (based off KOMET-001): - mOS 6.1mos - mOS significantly better in “responders” - 35% ORR #HemeTwitter @EuniceWangMD @RoswellPark @GhayasIssa 👏👏

OncBrothers's tweet image. Ziftomenib is now @US_FDA ✅ for R/R AML w/ NPM1 mutation (based off KOMET-001):

- mOS 6.1mos
- mOS significantly better in “responders”
- 35% ORR 

#HemeTwitter @EuniceWangMD @RoswellPark @GhayasIssa 👏👏
OncBrothers's tweet image. Ziftomenib is now @US_FDA ✅ for R/R AML w/ NPM1 mutation (based off KOMET-001):

- mOS 6.1mos
- mOS significantly better in “responders”
- 35% ORR 

#HemeTwitter @EuniceWangMD @RoswellPark @GhayasIssa 👏👏
OncBrothers's tweet image. Ziftomenib is now @US_FDA ✅ for R/R AML w/ NPM1 mutation (based off KOMET-001):

- mOS 6.1mos
- mOS significantly better in “responders”
- 35% ORR 

#HemeTwitter @EuniceWangMD @RoswellPark @GhayasIssa 👏👏
OncBrothers's tweet image. Ziftomenib is now @US_FDA ✅ for R/R AML w/ NPM1 mutation (based off KOMET-001):

- mOS 6.1mos
- mOS significantly better in “responders”
- 35% ORR 

#HemeTwitter @EuniceWangMD @RoswellPark @GhayasIssa 👏👏

Coincidentally, I started a re-watch of Good Will Hunting the day before people decided it was the right time to debate how smart John Von Neumann actually was. All I have to say is “My boy’s wicked SMAHT!”


Stetson reposted

We are pleased to announce that our new study explaining the missing heritability of many phenotypes using WGS data from ~347,000 UK Biobank participants has just been published in @Nature. Please check out our manuscript here: nature.com/articles/s4158….


Stetson reposted

Terrific talk by @karima_oualla at #ESMO25 on adjuvant Rx of #BladderCancer 👉discussing the role of CTDA testing to risk stratify patients & identify pts at highest risk of relapse👉most likely to benefit from adjuvant Rx @OncoAlert @urotoday @IBCG_BladderCA

neerajaiims's tweet image. Terrific talk by @karima_oualla at #ESMO25 on adjuvant Rx of #BladderCancer 👉discussing the role of CTDA testing to risk stratify patients & identify pts at highest risk of relapse👉most likely to benefit from adjuvant Rx @OncoAlert @urotoday @IBCG_BladderCA
neerajaiims's tweet image. Terrific talk by @karima_oualla at #ESMO25 on adjuvant Rx of #BladderCancer 👉discussing the role of CTDA testing to risk stratify patients & identify pts at highest risk of relapse👉most likely to benefit from adjuvant Rx @OncoAlert @urotoday @IBCG_BladderCA
neerajaiims's tweet image. Terrific talk by @karima_oualla at #ESMO25 on adjuvant Rx of #BladderCancer 👉discussing the role of CTDA testing to risk stratify patients & identify pts at highest risk of relapse👉most likely to benefit from adjuvant Rx @OncoAlert @urotoday @IBCG_BladderCA
neerajaiims's tweet image. Terrific talk by @karima_oualla at #ESMO25 on adjuvant Rx of #BladderCancer 👉discussing the role of CTDA testing to risk stratify patients & identify pts at highest risk of relapse👉most likely to benefit from adjuvant Rx @OncoAlert @urotoday @IBCG_BladderCA

Stetson reposted

@PGrivasMDPhD giving master class on neoadj #bladdercancer treatment w updates #NIAGARA: cis-gem-durvalumab benefit even for pT0 & ctDNA persistent disease. Important trials addressing ongoing questions! ESP #EV303 & #Imvigor011 this #ESMO25 #ESMOAmbassador @OncoAlert @myESMO

TiansterZhang's tweet image. @PGrivasMDPhD giving master class on neoadj #bladdercancer treatment w updates #NIAGARA: cis-gem-durvalumab benefit even for pT0 & ctDNA persistent disease. Important trials addressing ongoing questions! ESP #EV303 & #Imvigor011 this
#ESMO25 #ESMOAmbassador @OncoAlert @myESMO
TiansterZhang's tweet image. @PGrivasMDPhD giving master class on neoadj #bladdercancer treatment w updates #NIAGARA: cis-gem-durvalumab benefit even for pT0 & ctDNA persistent disease. Important trials addressing ongoing questions! ESP #EV303 & #Imvigor011 this
#ESMO25 #ESMOAmbassador @OncoAlert @myESMO
TiansterZhang's tweet image. @PGrivasMDPhD giving master class on neoadj #bladdercancer treatment w updates #NIAGARA: cis-gem-durvalumab benefit even for pT0 & ctDNA persistent disease. Important trials addressing ongoing questions! ESP #EV303 & #Imvigor011 this
#ESMO25 #ESMOAmbassador @OncoAlert @myESMO
TiansterZhang's tweet image. @PGrivasMDPhD giving master class on neoadj #bladdercancer treatment w updates #NIAGARA: cis-gem-durvalumab benefit even for pT0 & ctDNA persistent disease. Important trials addressing ongoing questions! ESP #EV303 & #Imvigor011 this
#ESMO25 #ESMOAmbassador @OncoAlert @myESMO

Stetson reposted

An exome-wide association study of ADHD in 8,895 cases and 53,780 controls from the iPSYCH cohort published in Nature! Congrats to my former colleagues Jinjie Duan, Ditte Demontis, Anders Børglum and others. Demontis et al. Nature 2025 nature.com/articles/s4158…

doctorveera's tweet image. An exome-wide association study of ADHD in 8,895 cases and 53,780 controls from the iPSYCH cohort published in Nature!  
Congrats to my former colleagues Jinjie Duan, Ditte Demontis, Anders Børglum and others. 

Demontis et al. Nature 2025 
nature.com/articles/s4158…

Loading...

Something went wrong.


Something went wrong.