unfaized__'s profile picture. Love JS so much that I hate it! • Living my European dream. • RPTU '27, Germany.

Faiz Khan

@unfaized__

Love JS so much that I hate it! • Living my European dream. • RPTU '27, Germany.

Faiz Khan أعاد

Nobody is an atheist when you run the DB migration in prod on 1 billion rows


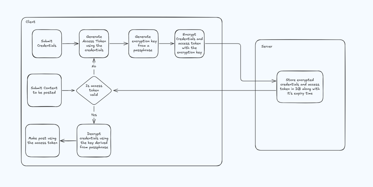
🚀 Building a Content Automation Tool! 🚀 Automate posts on LinkedIn, Bluesky, and X with complete data security. Which approach to securely store credentials would you trust? 🔐 Client-Side Encryption 🔑 Public/Private Key Encryption #DataSecurity #WebDev #Encryption

unfaized__'s tweet image. 🚀 Building a Content Automation Tool! 🚀

Automate posts on LinkedIn, Bluesky, and X with complete data security. Which approach to securely store credentials would you trust?
🔐 Client-Side Encryption
🔑 Public/Private Key Encryption
#DataSecurity #WebDev #Encryption
unfaized__'s tweet image. 🚀 Building a Content Automation Tool! 🚀

Automate posts on LinkedIn, Bluesky, and X with complete data security. Which approach to securely store credentials would you trust?
🔐 Client-Side Encryption
🔑 Public/Private Key Encryption
#DataSecurity #WebDev #Encryption

"Introducing OllamaHub - A Chrome extension that uses AI to help you reply to emails with ease! Leverage your local LLM & simplify email responses #OllamaHub #AIEmailAssistant #ChromeExtension #ProductivityHacks #LLM"


🚀 Just launched AI Computer User! 🚀 This AI project uses LangChain, Python, and PyAutoGUI to interact with Windows apps based on real-time screen analysis! Want to collaborate? Let’s make it even smarter! 🔍 👉 github.com/fzkhan19/ai-co… #ai #Automation #Python


I mean, writing migrations is painful 😂

I'm sure that's a major selling point

eloffd's tweet image. I'm sure that's a major selling point


Irresistable

She a keeper?

OngDevLab's tweet image. She a keeper?


Was in a space with @DiosaZah and @SirAlexthomson . Got a lot of worthy insights and golden advice from both of them!!! Kudos to both of them 🙌🙌🙌


Faiz Khan أعاد

Why don't pictures like this trend anymore?

theo's tweet image. Why don't pictures like this trend anymore?

I'm convinced Apple is a criminal org barely avoiding lawsuits.

elonmusk's tweet image.


Faiz Khan أعاد
fireship_dev's tweet image.

So freaking speechless right now. Seen many @vercel functions stories but first time experiencing such discrepancy vs request logs like, this is cannot be real??

zemotion's tweet image. So freaking speechless right now. Seen many @vercel functions stories but first time experiencing such discrepancy vs request logs like, this is cannot be real??


Hey @X algorithm I am looking to #connect with people who are interested in #Tech 🌐Web development 🎨FrontEnd 🦍Backend 📊Data science 🔒Cyber security 📣Internship 🦾AI ML 🖥️JavaScript 💻Development 🤖Building online 🔋UI/UX 📂Open source #letsconnect #buildinpublic


Startup loading..... (Want some suggestions for domain name the .com domain is too costly) #startup #buildinpublic #developer #nextjs #javascript #businessidea #business #london #cabs #taxi #airportcabs

unfaized__'s tweet image. Startup loading.....
(Want some suggestions for domain name the .com domain is too costly)

#startup #buildinpublic #developer #nextjs #javascript #businessidea #business #london #cabs #taxi #airportcabs

United States الاتجاهات

Loading...

Something went wrong.


Something went wrong.