xuzhanghappy's profile picture. Studying malaria in New York City!      She/her. 🏳️‍🌈

XuZhang

@xuzhanghappy

Studying malaria in New York City! She/her. 🏳️‍🌈

I unlocked $45 Rush tickets for Illinoise on Broadway on @TodayTix! todaytix.com/nyc/shows/3890…


I unlocked $43 Rush tickets for Mother Play on Broadway on @TodayTix! todaytix.com/nyc/shows/3135…


XuZhang reposted

📢📢📢How can we obtain a robust outer radial glia (oRG) population in 🧠organoids from guided differentiation? Exogenous LIF does the trick. Our new paper shows that cortical pericytes are among the cell types secreting LIF. Adding pericytes to cortical organoids recapitulates…

BaggioliniA's tweet image. 📢📢📢How can we obtain a robust outer radial glia (oRG) population in 🧠organoids from guided differentiation? Exogenous LIF does the trick. 
Our new paper shows that cortical pericytes are among the cell types secreting LIF. Adding pericytes to cortical organoids recapitulates…

It was a tough but exciting ride. This is a digest from #elife on the final paper of my postdoc. Hope it will make you interested in our original paper. #malaria with @fra_florini @DeitschKirk Solving a malaria mystery elifesciences.org/digests/83840/…


XuZhang reposted

I can’t wait til people like him are wiped the fuck out!! Why would you want this piece of shit as your leader?! 🤢🤢🤢🤢


XuZhang reposted

I am looking for postdocs! Anyone interested in applying dual RNA-seq, scRNA-seq and spatial transcriptomics to study host/pathogen interactions during malaria infections? No prior experience in microbiology/parasitology required.


Asking all the great parasitologists: do you know any commercial PfEMP1 ATS region antibodies? One of our reviewers suggested its existence. Thanks! #malaria


Apply soon! grc.org/biology-of-hos… We have fantastic mentors this year! Please RT!

xuzhanghappy's tweet image. Apply soon! grc.org/biology-of-hos…
We have fantastic mentors this year! Please RT!

XuZhang reposted

The Baggiolini lab is opening its doors in September 2022 at Institute of Oncology Research (IOR @IOR_Bellinzona, affiliated to USI @USI_univeristy and member of Bios+).


XuZhang reposted

Our latest study @IlievLab is out! Fungi improve gut barrier function and promote social behavior in mice through IL-17R signaling in neurons. Team work with @Iris_Gao @WoanYu_Lin & co. and essential contribution on the behavioral front from @meg_alle cell.com/cell/fulltext/…


XuZhang reposted

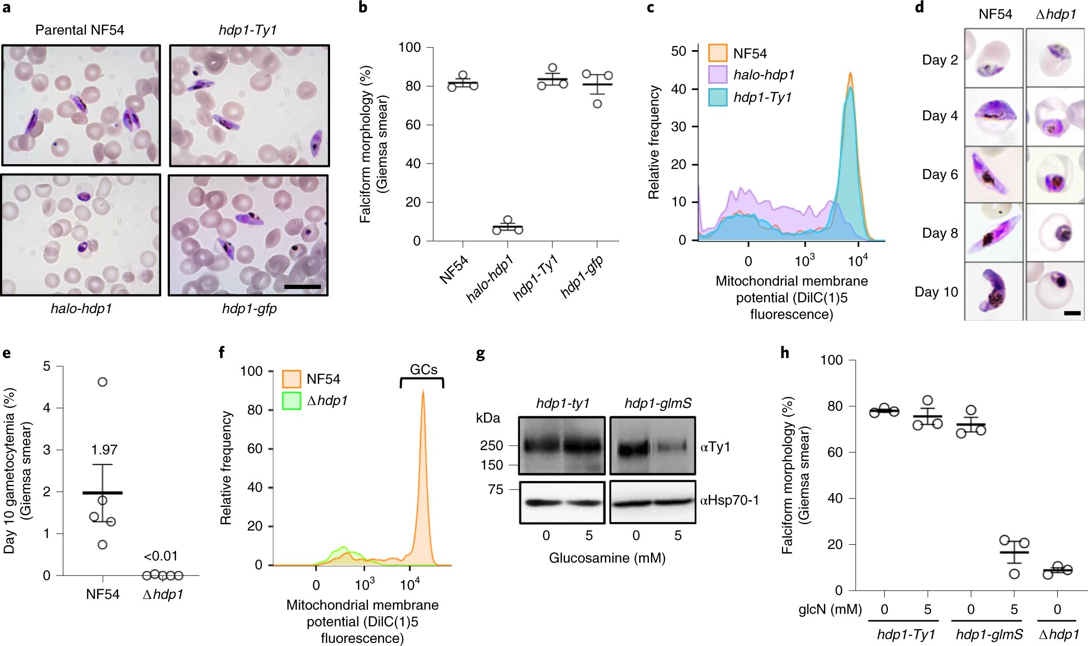
After a long gestation period, @Riward's paper describing a new DNA binding protein with an essential role during early gametocyte development was born in Nature Microbiology today! All the co-authors are doing well. nature.com/articles/s4156…


XuZhang reposted

Come to be our colleague @pennvet! Open rank faculty search for outstanding scientists who conduct research on viruses, bacteria, or parasites and/or the immune response to infection: apply.interfolio.com/97840 @BParasitology @WiParasitology @TrendsParasitol @parasitesrule Please RT

striepenlab's tweet image. Come to be our colleague @pennvet! Open rank faculty search for outstanding scientists who conduct research on viruses, bacteria, or parasites and/or the immune response to infection: apply.interfolio.com/97840 @BParasitology @WiParasitology @TrendsParasitol @parasitesrule Please RT

Getting ready for my very first MPM talk! Professional setup is the key! #MPM2021

xuzhanghappy's tweet image. Getting ready for my very first MPM talk! Professional setup is the key! #MPM2021

Most of the time, all we have is the faith on ourselves from ourselves.

This post is unavailable.

This is so disgusting and disturbing. @upenn should hold accountable for this. sciencemag.org/news/2021/01/p…


Loading...

Something went wrong.


Something went wrong.