#awsblog 検索結果
Latest on the #AWSBlog: The Six Percent Club by Dr. Susana Vargas-Pinto This @WomenSurgeons blog is part of the #HispanicHeritageMonth series collaboration with @LatinoSurgery #ILookLikeASurgeon #LatinxSurgeons #NationalLatinoPhysicianDay blog.womensurgeons.org/the-six-percen…
blog.womensurgeons.org
The Six Percent Club - Association of Women Surgeons Blog
Celebrate Hispanic Heritage Month by exploring the remarkable contributions of Latino surgeons in medicine and efforts to promote healthcare equity.
9 / 18(木)開催 ▼#AWSInnovate の見所を新着ブログで紹介! go.aws/3VAWX3t 「AI 時代の移行戦略」「移行・実践アプローチ」を切り口に見どころ紹介 #AWSBlog ◆ なぜ今クラウド移行に取り組むか ◆ マイグレーションとモダナイゼーション手法 ◆ オープニング& 6 トラック見どころ

🚀 Calling all #AWS enthusiasts in Vadodara! 📢 Exciting news – we're thrilled to announce our AWS Blog Contest! 📚✨ Steps to enter in Contest: 👉 Write blog related to AWS Services 👉 Share it on Social Media (LinkedIn/Twitter), Tag AWS User Group Vadodara in Post. #AWSBlog

Esta é a segunda parte de uma série de postagens de blog em três partes que demonstra a implementação das melhores práticas para o Amazon #AWS #AWSBlog #Serverless #Cloud #CloudComputing #AmazonWebServices #SQS go.aws/3KfIzbA

Today we are excited to announce the launch of AWS Signer Container Image Signing, a new capability that gives customers native AWS support for signing #AWS #AWSBlog #Container #EKS #Kubernetes #Cloud #CloudComputing #AmazonWebServices #K8s go.aws/3JpmuHd

Esta série de blogs em três partes aborda cada pilar do AWS Well-Architected Framework para implementar as melhores práticas para o SQS. #AWS #AWSBlog #Serverless #Cloud #CloudComputing #AmazonWebServices @SQS go.aws/43Dk9jh

Read our AWS blog post revealing the transformation of TiDB. This blog examines our groundbreaking use of Amazon EBS and S3, crafting a multi-tiered storage architecture that's truly revolutionary. Read now! #TiDBServerless #AWSBlog #Database app.marketbeam.io/u/ucoGOt

In this blog post, we will explore the process of creating a Continuous Integration/Continuous Deployment (CI/CD) pipeline for a .NET AWS Lambda function using #AWS #AWSBlog #Serverless #Cloud #CloudComputing #AmazonWebServices #Lambda #DevOps #CICD go.aws/3IgMlAG

In this workshop, we will learn how to create a centralized containers monitoring from any Kubernetes cluster to Amazon Managed Service for Prometheus. #AWS #AWSBlog #Container #EKS #Kubernetes #Cloud #CloudComputing #AmazonWebServices #K8s go.aws/44l4QMZ

In this post, we’ll talk about single-table design in DynamoDB. We’ll start off with some relevant background on DynamoDB that will inform the data modeling discussion. #AWS #AWSBlog #Serverless #Cloud #CloudComputing #AmazonWebServices #DynamoDB go.aws/3JseLbC

In this post, I show you how to optimize the cost of a provisioned capacity table by combining auto scaling and changing the minimum throughput of #AWS #AWSBlog #Serverless #Cloud #CloudComputing #AmazonWebServices #DynamoDB go.aws/41SkZIM

AWS Lambda now supports Python 3.11 as both a managed runtime and container base image. #AWS #AWSBlog #Serverless #Cloud #CloudComputing #AmazonWebServices #Lambda #Python go.aws/3QeGX5O

AWS is announcing three new Amazon CloudWatch metrics for asynchronous AWS Lambda function invocations: #AWS #AWSBlog #Serverless #Cloud #CloudComputing #AmazonWebServices #lambda go.aws/43HEROV

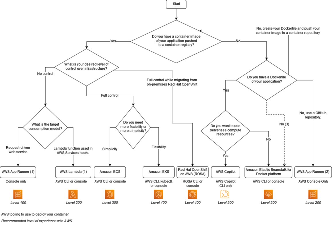
Several different AWS container services exist, but you do not interact with them in the same way. #AWS #AWSBlog #Container #EKS #Kubernetes #Cloud #CloudComputing #AmazonWebServices go.aws/40l48hj

AWS Lambda now supports Python 3.10 as both a managed runtime and container base image. #AWS #AWSBlog #Serverless #Cloud #CloudComputing #AmazonWebServices #Lambda #Python go.aws/3KNMig3

The AWS Serverless Application Model (SAM) Command Line Interface (CLI) announces the launch of sam list command, helping developers access information #AWS #AWSBlog #Serverless #Cloud #CloudComputing #AmazonWebServices go.aws/3X4GumA

In this post, we show you how to use AWS Glue to perform vertical partitioning of JSON documents when migrating document data from Amazon Simple Storage Service #AWS #AWSBlog #Serverless #Cloud #CloudComputing #AmazonWebServices #DynamoDB go.aws/40j0Z1d

.NET developers rely on .NET’s automatic memory allocation and garbage collection (GC) mechanisms to handle the memory needs of their applications. #AWS #AWSBlog #Container #EKS #Kubernetes #Cloud #CloudComputing #AmazonWebServices #K8s go.aws/40sp9WA

Now, Lambda users can continuously monitor network activity logs, starting with VPC Flow Logs, generated from the execution of Lambda functions to detect threats #AWS #AWSBlog #Serverless #Cloud #CloudComputing #AmazonWebServices #lambda go.aws/3LlnWMm

Latest on the #AWSBlog: The Six Percent Club by Dr. Susana Vargas-Pinto This @WomenSurgeons blog is part of the #HispanicHeritageMonth series collaboration with @LatinoSurgery #ILookLikeASurgeon #LatinxSurgeons #NationalLatinoPhysicianDay blog.womensurgeons.org/the-six-percen…
blog.womensurgeons.org
The Six Percent Club - Association of Women Surgeons Blog
Celebrate Hispanic Heritage Month by exploring the remarkable contributions of Latino surgeons in medicine and efforts to promote healthcare equity.
9 / 18(木)開催 ▼#AWSInnovate の見所を新着ブログで紹介! go.aws/3VAWX3t 「AI 時代の移行戦略」「移行・実践アプローチ」を切り口に見どころ紹介 #AWSBlog ◆ なぜ今クラウド移行に取り組むか ◆ マイグレーションとモダナイゼーション手法 ◆ オープニング& 6 トラック見どころ

Just read an amazing article on building AIOps with Amazon Q Developer CLI and MCP Server! Learn how AI can automate operational workflows and streamline incident response. #AIOps #AWSBlog aws.amazon.com/blogs/machine-…
No one cares about UX any more. What is the correct way to read that #awsblog? #ux #badux #internetforAI


#awsblog #softskills #technicalskills #executivepositions #charitysector #nonprofits #notforprofits #ceos #directors #Boardpositions #fundraising #incomegeneration awsexecutive.com/soft-skills-vs…
NEW ON AMAZONWEBSHARK: I create my WordPress data pipeline’s Gold ETL process using PySpark and the AWS Glue Studio visual interface. amazonwebshark.com/gold-layer-pys… #AWS #AWSBlog #AWSCloud #AWSCommunity #DataEngineering #AWSData #PySpark #ETL #DataPipeline #BigData #DataAnalytics
A previsão de valores transacionados em vendas apresenta desafios devido à diversidade e complexidade das séries temporais. #AWS #AWSBlog #Sagemaker #DeepAR go.aws/4hhszoo

NEW ON AMAZONWEBSHARK: I share three mantras for the anxious new speaker and some helpful resources for session development that I’ve used this year. amazonwebshark.com/three-mantras-… #AWS #AWSBlog #AWSCloud #AWSCommunity #Sharks #PublicSpeaking #ConfidenceBuilding
A previsão de valores transacionados em vendas apresenta desafios devido à diversidade e complexidade das séries temporais. #AWS #AWSBlog #Sagemaker #DeepAR go.aws/3TdBHjp

A previsão de valores transacionados em vendas apresenta desafios devido à diversidade e complexidade das séries temporais. #AWS #AWSBlog #Sagemaker #DeepAR go.aws/3TdBHjp

9/26 に開催する #AWSInnovate の見所を新着ブログで紹介!▼ go.aws/3Tgmj6b 「インフラ」「アプリ」「データと組織」のテーマでお届けする本イベントの見所を簡潔に紹介します。 #AWSBlog ◆モダナイゼーションの全体像と目的 ◆モダナイゼーション実践の課題 ◆セッションと見どころ

A previsão de valores transacionados em vendas apresenta desafios devido à diversidade e complexidade das séries temporais. #AWS #AWSBlog #Sagemaker #DeepAR go.aws/4d7bnPr

A previsão de valores transacionados em vendas apresenta desafios devido à diversidade e complexidade das séries temporais. #AWS #AWSBlog #Sagemaker #DeepAR go.aws/4cGzWSY

A previsão de valores transacionados em vendas apresenta desafios devido à diversidade e complexidade das séries temporais. #AWS #AWSBlog #Sagemaker #DeepAR go.aws/4cGzWSY

A previsão de valores transacionados em vendas apresenta desafios devido à diversidade e complexidade das séries temporais. #AWS #AWSBlog #Sagemaker #DeepAR go.aws/3AREjNC

A previsão de valores transacionados em vendas apresenta desafios devido à diversidade e complexidade das séries temporais. #AWS #AWSBlog #Sagemaker #DeepAR go.aws/4cKLIM9

A previsão de valores transacionados em vendas apresenta desafios devido à diversidade e complexidade das séries temporais. #AWS #AWSBlog #Sagemaker #DeepAR go.aws/3XogFkW

9 / 18(木)開催 ▼#AWSInnovate の見所を新着ブログで紹介! go.aws/3VAWX3t 「AI 時代の移行戦略」「移行・実践アプローチ」を切り口に見どころ紹介 #AWSBlog ◆ なぜ今クラウド移行に取り組むか ◆ マイグレーションとモダナイゼーション手法 ◆ オープニング& 6 トラック見どころ

Esta é a segunda parte de uma série de postagens de blog em três partes que demonstra a implementação das melhores práticas para o Amazon #AWS #AWSBlog #Serverless #Cloud #CloudComputing #AmazonWebServices #SQS go.aws/3KfIzbA

Esta série de blogs em três partes aborda cada pilar do AWS Well-Architected Framework para implementar as melhores práticas para o SQS. #AWS #AWSBlog #Serverless #Cloud #CloudComputing #AmazonWebServices @SQS go.aws/43Dk9jh

デモダッシュボード開発で、アジャイル開発宣言の原則の重要性を再認識した話▶ go.aws/41PTnDt 「ビジネス側の人と開発者は、プロジェクトを通して日々一緒に働かなければなりません」をまさに体感した、AWSの SA が得た気づき。ビジネスと IT の融合の参考例としてご一読下さい。#AWSBlog

【発表】Amazon Aurora I/O-Optimized 設定の一般提供▶ go.aws/42sDPG8 I/O 集約型のアプリケーションで最大 40% のコスト削減を実現します。Aurora利用可能なほぼ全てのリージョンで、Aurora MySQL 互換エディションと Aurora PostgreSQL 互換エディションでご利用できます。#AWSBlog

🚀 Calling all #AWS enthusiasts in Vadodara! 📢 Exciting news – we're thrilled to announce our AWS Blog Contest! 📚✨ Steps to enter in Contest: 👉 Write blog related to AWS Services 👉 Share it on Social Media (LinkedIn/Twitter), Tag AWS User Group Vadodara in Post. #AWSBlog

2023年プライムデーを数字で振り返る➡ go.aws/3NLiTpl #プライムデー で、AWSがどう活用されたか数字で見てみましょう。Amazon EBSは 15 兆 以上のリクエストと764ペタバイトのデータ転送、AWS CloudTrail では8千億件を超えるイベント処理。その他驚異的なメトリクスをどうぞ。#AWSBlog

持続可能な AWSインフラストラクチャの最適化、第三部:ネットワーキング編▶ go.aws/43VqyHA ユーザーの増加に伴い、AWS インフラストラクチャのネットワークレイヤーの最適化が大切です。リクエストごとのネットワークの削減や、データの送信サイズの削減方法を解説します。#AWSBlog #SDGs

今年 4 回目となる、AWS Innovate を 10 月 26 日(木)に開催します! 「継続的に進化可能なアプリケーションでビジネス競争力を高める」がテーマの本イベント。最新アプリ開発と運用方法、開発体験向上のノウハウ、事例など、イベントの見所を一挙紹介します(👇続く)#AWSInnovate #AWSBlog

Amazon QuickSight で製造サプライチェーンのデータドリブンな意思決定を実現する▶ go.aws/3qppGfx クラウドネイティブな BI ツール #AmazonQuickSight を活用して、製造サプライチェーンの課題をデータドリブンな意志決定により解決につなげるダッシュボード例をご紹介します。#AWSBlog

Amazon CloudWatchアラームの大規模なクリーンアップを自動化する▶ go.aws/3C800GS CloudWatchで価値の低いアラームのクリーンアップメカニズムをAWSアカウントのリージョン全体にデプロイする方法を探り、またCloudWatch アラームのコスト最適化に役立つメカニズムを解説します。#AWSBlog

持続可能な AWS インフラストラクチャの最適化、第二部:ストレージ編 ▶ go.aws/3qXHheE クラウドでの持続可能性を実現するために。アクセスパターンに応じたストレージ層の選択、データ圧縮と変換など IT インフラストラクチャのストレージ部分を最適化する方法をご紹介します。 #AWSBlog

AI コーディング支援サービスとして Amazon CodeWhisperer を利用してソフトウェア開発を革新する▶ go.aws/43FQplS プロトタイピングやオンボーディングからデータ分析や許可管理まで、ソフトウェア開発の様々な領域に渡る CodeWhisperer 実例をいくつかご紹介します。#AWSBlog #生成系AI

対話体験における #生成系AI の活用を探る:Amazon Lex, LangChain, SageMaker JumpStart による事始め▶ go.aws/3K6ZHR5 ユーザーのリクエストを大規模言語モデル(LLM)へのルーティングで、チャットボットにオープンドメインの対話に対応できる機能を追加する方法をご紹介します。#AWSBlog

Amazon SageMaker 地理空間機能の一般提供を開始▶ go.aws/43GHKA1 この機能を使用することで、データサイエンティストや機械学習エンジニアは、地理空間データを使用して ML モデルを構築、トレーニング、デプロイできます。使い方は上記記事をご覧ください。#AWSBlog

AWS Amplify JavaScript Library がより少ないバンドルサイズとより少ないロード時間に▶ go.aws/3rDNEnF #AWSAmplify JavaScript Library の Auth, Storage, Notifications, Analytics などのカテゴリの縮小や、全体的なエクスペリエンス向上のための機能改善について紹介します。#AWSBlog

9/26 に開催する #AWSInnovate の見所を新着ブログで紹介!▼ go.aws/3Tgmj6b 「インフラ」「アプリ」「データと組織」のテーマでお届けする本イベントの見所を簡潔に紹介します。 #AWSBlog ◆モダナイゼーションの全体像と目的 ◆モダナイゼーション実践の課題 ◆セッションと見どころ

持続可能な AWS インフラストラクチャの最適化、第四部:データベース編▶ go.aws/44ydDLJ データベースレイヤーに焦点を当て、データベースの使用率、パフォーマンス、クエリを最適化する方法をご紹介します。#AWSBlog #SDGs #サステナビリティ

Esta é a terceira parte de uma série de postagens de blog em três partes que demonstra as melhores práticas para o Amazon Simple #AWS #AWSBlog #Serverless #Cloud #CloudComputing #AmazonWebServices #SQS go.aws/3O84F16

Os desenvolvedores estão aproveitando a arquitetura orientada a eventos (EDA) para criar grandes aplicativos distribuídos. Para criar esses aplicativos #AWS #AWSBlog #Serverless #Cloud #CloudComputing #AmazonWebServices go.aws/3OL1YE5

Something went wrong.
Something went wrong.
United States Trends
- 1. #2025MAMAVOTE 1.16M posts
- 2. Fetterman 59K posts
- 3. #ThursdayThoughts 2,300 posts
- 4. #thursdayvibes 3,203 posts
- 5. Deport Harry Sisson 21.4K posts
- 6. Mila 17.6K posts
- 7. No Kings 142K posts
- 8. Ninja Gaiden 21.9K posts
- 9. #NJCAADay N/A
- 10. Deloitte 14K posts
- 11. Jennifer Welch 6,906 posts
- 12. Dead or Alive 19.6K posts
- 13. Good Thursday 32.3K posts
- 14. #WorldFoodDay 33.9K posts
- 15. Tomonobu Itagaki 16K posts
- 16. Andrade 5,627 posts
- 17. DuPont 2,611 posts
- 18. Happy Friday Eve N/A
- 19. RIP Big Mac N/A
- 20. Starting 5 7,184 posts