#appcontroller результаты поиска

#Citrix #SaaS #AppController #storefront it' some great features and a Must have, but simply a paininthe@hole2setup :)

tronmorten's tweet image. #Citrix #SaaS #AppController #storefront it' some great features and a Must have, but simply a paininthe@hole2setup :)

[KubeCon EU] Don't miss next week's lightning talk on boosting #Helm with #AppController: hubs.ly/H06MXpg0


[ATTN #KubeCon] What happens when you combine #Helm and #AppController? Find out at 19:30 room C01 hubs.ly/H06N3Dk0


What happens when you inject #AppController right into #Helm orchestration engine? Hear the results at #KubeCon EU: hubs.ly/H06MXp40


CONSEJO: ¿Sabes configurar #WorkFlow en un #AppController? Presta atención a la ayuda que te presta @CitrixBlogs: buff.ly/1A9EnPS


RT @PMeijden: Testing the new @PQRnl #AppController with System Center 2012 #Cloud #Demo #Testing >> nice :-)


Good to know: User objects needs first name, last name and email entry if you use this with Citrix #CloudGateway (#AppController)


Will @citrix #AppController still work if I change the assigned memory to 2GB instead of the 4GB in the VPX? Only for lab usage!


#CloudGateway and #AppController 2.5: I’m not able to assign a certificate. Not a PFX, PEM and neither an exported self-signed certificate


¿Sabes cómo integrar la consola de #XenMobile en tu #equipo con una #AppController? Te lo explicamos en este #vídeo: buff.ly/1cfPCcl


Check out TechNet Edge Show Episode 1 - Application Management with System Center 2012 : technet.microsoft.com/en-us/edge/tec… @dtzar #AppController #SC2012


Quick @Citrix #Appcontroller q Can someone tell me the difference between SERVICE_SAML_SP and SERVICE_SAML . Service fe Sharefile


I wonder... is Windows Azure Pack (Katal) going to replace #SysCtr #AppController?


Uygulamayı bitirdim ama markete çıkarken ekran görüntüleri adımında zorlanmıştım açıkçası bu siteden çok memnun kaldım template'leri ile ve içindeki özellikleri ile fikirsiz gelseniz bile size yol göstertiyor @AppScreensASO appscreens.com

alpsteinn's tweet image. Uygulamayı bitirdim ama markete çıkarken ekran görüntüleri adımında zorlanmıştım açıkçası bu siteden çok memnun kaldım template'leri ile ve içindeki özellikleri ile fikirsiz gelseniz bile size yol göstertiyor 
@AppScreensASO appscreens.com

AppCentral is an AI platform that’s purpose-built for your industry. Giving you a connected workspace to automate and optimize your business processes, end-to-end. Ready to see what's next? The future is waiting for you: bit.ly/Aptean-AppCent…

Aptean's tweet image. AppCentral is an AI platform that’s purpose-built for your industry. Giving you a connected workspace to automate and optimize your business processes, end-to-end.

Ready to see what's next? The future is waiting for you: bit.ly/Aptean-AppCent…

Reactを導入する際、API開発の意識が強すぎて、親コントローラーを APIモード に書き換えた!で1日溶けました JSONしか返せねぇええ! class ApplicationController < ActionController::API HTMLを返すならBaseを継承しろよ! ってやつ ひたすら真っ白い画面と格闘してできたのでやりがいは有


AppsFlyer の公式ガイド記事が、コーディンエージェントから fetch すると 403 なのが超絶に不便。しかも SPA だから curl もダメ。


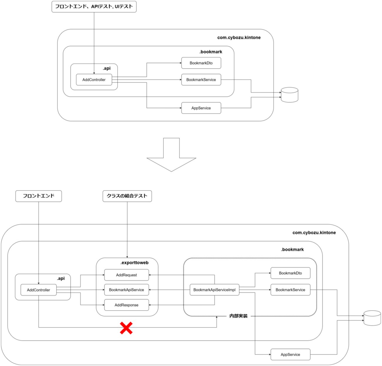
kintoneのアーキテクチャ改善を視聴中。 Controllerに機能寄りの処理を書いていいのか曖昧だったが、Controllerには機能寄りの処理を書かず、ControllerはApiServiceを呼ぶだけとした。 詳細やサンプルコードがこちらのブログに書かれていますね! blog.cybozu.io/entry/2025/05/… #アーキテクチャcon_findy


Cuando estas diseñando una app, el error más común es mezclar las cosas. Terminas con archivos que hacen de todo: lógica de negocio, UI, consultas a la base y validaciones. Funciona al principio, pero cuando la app crece cualquier cambio rompe otra parte. Una forma simple de…


Passend zur anstehenden Hochphase im Smart Home, wir gehen auf den Winter zu, gibt es eine neue Version von "Controller für HomeKit". Mehr erfahrt Ihr hier >> wp.me/p7za8I-GLU


My app has a whole console informing the user of what the app is doing. Great for debugging and optimizing, too. 😎

JennaGrip's tweet image. My app has a whole console informing the user of what the app is doing. Great for debugging and optimizing, too. 😎

Ucupaint 2.4.1 has been released! It has up to 5x faster UI drawing, better sponsors panel, and many bugfixes! 💨 github.com/ucupumar/ucupa… #ucupaint #b3d

ucupaint's tweet image. Ucupaint 2.4.1 has been released! It has up to 5x faster UI drawing, better sponsors panel, and many bugfixes! 💨 github.com/ucupumar/ucupa… #ucupaint #b3d


We're actually using plenty of these tools inside the Appwrite console. User initials for the user avatar. Flags and browsers for user sessions and QR code for linking sites previews.

eldadfux's tweet image. We&apos;re actually using plenty of these tools inside the Appwrite console. User initials for the user avatar. Flags and browsers for user sessions and QR code for linking sites previews.
eldadfux's tweet image. We&apos;re actually using plenty of these tools inside the Appwrite console. User initials for the user avatar. Flags and browsers for user sessions and QR code for linking sites previews.

Un petit CLAUDE.md qui explique qu'on veut des controller unitaires invokables qui utilisent uniquement l'injection de dépendance et qui n'héritent pas de AbstractController ? Après j'avoue je pars un peu en couille peut-être :D


Looking to make an impact? AtriCure is looking for individuals that are passionate about helping people. Assistant Controller #AtriCureCareers bit.ly/4o2BrQS #innovation


Perfect step-by-step guide for full appchain control! 🚀 @DeSciNews


Step back into the classroom, this time with coffee in hand. On the WebApp Desktop Demo success page, you can download our classroom application built to support teachers, help students learn, and keep the whole class a step ahead. WebApp Desktop Demo: optimal-audio.co.uk/products/contr…

optimal_audio's tweet image. Step back into the classroom, this time with coffee in hand. On the WebApp Desktop Demo success page, you can download our classroom application built to support teachers, help students learn, and keep the whole class a step ahead. 
WebApp Desktop Demo: optimal-audio.co.uk/products/contr…

Free your apps from the harness of the app server! - ideal for your cloud applications or your microservices dld.bz/ggjBf #JavaEE

Atomikos's tweet image. Free your apps from the harness of the app server! - ideal for your cloud applications or your microservices dld.bz/ggjBf #JavaEE

複数になることは有ります。 1:1になることの方が多いでしょうが、一つのアプリケーションサービスを利用するクライアントが異なるタイプで複数になることが有ります。こういう場合は別々のコントローラを用意するのが有力な選択肢だと思います。


Today, let's look at the primary job of the Controller: mapping incoming HTTP requests to the right code using Route Decorators

i_am_hasashi's tweet image. Today, let&apos;s look at the primary job of the Controller: mapping incoming HTTP requests to the right code using Route Decorators

Si eres desarrollador mobile y estás pensando a dónde irte después del cierre de AppCenter puedes buscar AppAmbit.com, estamos desarrollando esta plataforma y estamos en nuestra primera fase de lanzamiento Agradecería que lo probaran y dieran su feedback en discord :)


App Control is definitely more modern, seems more secure, but didn't look like it was going to work out for us, even when using Intune and the newer Endpoint Security configurations. Then...


An open letter to the @appwrite community (and beyond) ✉️ 🔗 appwrite.io/blog/post/the-…

adityaoberai's tweet image. An open letter to the @appwrite community (and beyond) ✉️

🔗 appwrite.io/blog/post/the-…

Нет результатов для «#appcontroller»

[KubeCon EU] Don't miss next week's lightning talk on boosting #Helm with #AppController: hubs.ly/H06MXpg0


[ATTN #KubeCon] What happens when you combine #Helm and #AppController? Find out at 19:30 room C01 hubs.ly/H06N3Dk0


What happens when you inject #AppController right into #Helm orchestration engine? Hear the results at #KubeCon EU: hubs.ly/H06MXp40


#Citrix #SaaS #AppController #storefront it' some great features and a Must have, but simply a paininthe@hole2setup :)

tronmorten's tweet image. #Citrix #SaaS #AppController #storefront it&apos; some great features and a Must have, but simply a paininthe@hole2setup :)

Use System Center #AppController to manage and control applications more efficiently! theconsultingpractice.com/services/softw…

jchilliplanet's tweet image. Use System Center #AppController to manage and control applications more efficiently! theconsultingpractice.com/services/softw…

Use System Center #AppController to manage and control applications more efficiently! theconsultingpractice.com/services/softw…

jchilliplanet's tweet image. Use System Center #AppController to manage and control applications more efficiently! theconsultingpractice.com/services/softw…

Nice! Using #scvmm and #appcontroller to deploy a multitier service #Microsoft #PrivateCloud

ptljong's tweet image. Nice! Using #scvmm and #appcontroller to deploy a multitier service #Microsoft #PrivateCloud

¡Descubre la innovación con SISSA Digital!   Presentamos AppController, tu solución integral para la Gestión de Servicios Operativos.  ¡Optimiza tus procesos y toma decisiones más acertadas!   #SISSDigital #AppController #GestiónDeServicios #EficienciaOperativa

Seguridad_En_Am's tweet image. ¡Descubre la innovación con SISSA Digital!  
Presentamos AppController, tu solución integral para la Gestión de Servicios Operativos. 
¡Optimiza tus procesos y toma decisiones más acertadas!  

#SISSDigital #AppController #GestiónDeServicios #EficienciaOperativa
Seguridad_En_Am's tweet image. ¡Descubre la innovación con SISSA Digital!  
Presentamos AppController, tu solución integral para la Gestión de Servicios Operativos. 
¡Optimiza tus procesos y toma decisiones más acertadas!  

#SISSDigital #AppController #GestiónDeServicios #EficienciaOperativa
Seguridad_En_Am's tweet image. ¡Descubre la innovación con SISSA Digital!  
Presentamos AppController, tu solución integral para la Gestión de Servicios Operativos. 
¡Optimiza tus procesos y toma decisiones más acertadas!  

#SISSDigital #AppController #GestiónDeServicios #EficienciaOperativa

Use System Center #AppController to manage and control applications more efficiently! theconsultingpractice.com/services/softw…

TheCnsltngPrctc's tweet image. Use System Center #AppController to manage and control applications more efficiently! theconsultingpractice.com/services/softw…

Loading...

Something went wrong.


Something went wrong.


United States Trends