#ebv search results

"Chronic active Epstein-Barr virus disease: molecular pathogenesis, evolving concepts, and emerging therapies." Read in Blood: ow.ly/pRAV50YCtlz #EpsteinBarr #BloodJournal #EBV

BloodPortfolio's tweet image. "Chronic active Epstein-Barr virus disease: molecular pathogenesis, evolving concepts, and emerging therapies." Read in Blood: ow.ly/pRAV50YCtlz #EpsteinBarr #BloodJournal #EBV

Epstein–Barr virus (#EBV) infection is epidemiologically associated with #autoimmune #rheumatic diseases such as systemic #lupus erythematosus, #Sjögren’s disease and #rheumatoid #arthritis. There are multiple non-exclusive mechanisms by which EBV might potentiate autoimmunity,

alb_giraldo's tweet image. Epstein–Barr virus (#EBV) infection is epidemiologically associated with #autoimmune #rheumatic diseases such as  systemic #lupus erythematosus, #Sjögren’s disease and #rheumatoid #arthritis. There are multiple non-exclusive mechanisms by which EBV might potentiate autoimmunity,
alb_giraldo's tweet image. Epstein–Barr virus (#EBV) infection is epidemiologically associated with #autoimmune #rheumatic diseases such as  systemic #lupus erythematosus, #Sjögren’s disease and #rheumatoid #arthritis. There are multiple non-exclusive mechanisms by which EBV might potentiate autoimmunity,
alb_giraldo's tweet image. Epstein–Barr virus (#EBV) infection is epidemiologically associated with #autoimmune #rheumatic diseases such as  systemic #lupus erythematosus, #Sjögren’s disease and #rheumatoid #arthritis. There are multiple non-exclusive mechanisms by which EBV might potentiate autoimmunity,

Epstein-Barr virus-positive gastric tumors are highly methylated. #Decitabine reverses key epigenetic blocks, including retinoic acid signaling, highlighting a potential targeted treatment approach. doi.org/10.1128/mbio.0… #mBio #EBV


Many patients spend years treating #MCAS, #EBV, or chronic #inflammation. The immune system doesn’t operate alone. It’s regulated by the brain and autonomic nervous system. If that's dysregulated, the immune system can become hypersensitive. Sometimes the question is: What is


"Increased TGFβ1 levels impair immune cell interactions and T cell cytotoxicity, and limit T cell surveillance of EBV-infected B cells." #EBV #Covid19

New study suggests that kids who develop MIS-C (multisystem inflammatory syndrome in children), a severe complication following COVID-19 infections, may do so because COVID reactivates a latent Epstein-Barr virus (EBV) in their bodies. nature.com/articles/s4158…



A Thorough Insight into the Life Cycle of the Epstein-Barr Virus. From the Molecular to the Organismal Level. sciencedirect.com/science/articl… #OpenAccess #EBV #EpsteinBarr #virology

MicrobesInfect's tweet image. A Thorough Insight into the Life Cycle of the Epstein-Barr Virus.

From the Molecular to the Organismal Level.

sciencedirect.com/science/articl… #OpenAccess #EBV #EpsteinBarr #virology

Read the @TrendsImmuno Jan issue!! #Skinmacrophages, #EBV & #Bcell #metabolism, wild mice & natural #microbiota in research, biomolecular #condensates & #host #pathogen interactions, #Brainmacrophages in #vasculature, targeting ICI #toxicities, & more!! cell.com/trends/immunol…

TrendsImmuno's tweet image. Read the @TrendsImmuno Jan issue!! #Skinmacrophages, #EBV & #Bcell #metabolism, wild mice & natural #microbiota in research, biomolecular #condensates & #host #pathogen interactions, #Brainmacrophages in #vasculature, targeting ICI #toxicities, & more!! cell.com/trends/immunol…

Excellent review of #GastricCancer risk factors, including #microsatellite instability, #EBV (Epstein Barr Virus), genetic factors & #ChromosomalInstability

ShandaBlackmon's tweet image. Excellent review of #GastricCancer risk factors, including #microsatellite instability, #EBV (Epstein Barr Virus), genetic factors & #ChromosomalInstability

One of the most important things we need to be looking at is cost, but effectiveness matters too. #EBV endobronchial valves need to be held to the same standard as surgery. #LVRS #STS2026 @AworiHayanga looking forward to ongoing discussions here in New Orleans!

#GeneralThoracic #CME article from @AworiHayanga et al on Higher Costs and Lower Reimbursement of Endobronchial Valve Therapy vs Lung Volume Reduction Surgery in the United States: doi.org/10.1016/j.atho… @nidabham @hunter_mehaffey @BadhwarVinay

annalsthorsurg's tweet image. #GeneralThoracic #CME article from @AworiHayanga et al on Higher Costs and Lower Reimbursement of Endobronchial Valve Therapy vs Lung Volume Reduction Surgery in the United States: doi.org/10.1016/j.atho…
@nidabham @hunter_mehaffey @BadhwarVinay
annalsthorsurg's tweet image. #GeneralThoracic #CME article from @AworiHayanga et al on Higher Costs and Lower Reimbursement of Endobronchial Valve Therapy vs Lung Volume Reduction Surgery in the United States: doi.org/10.1016/j.atho…
@nidabham @hunter_mehaffey @BadhwarVinay


🧬 95% of humans carry the Epstein-Barr virus right now — and most don't know it. It's linked to multiple sclerosis, certain cancers & chronic fatigue. Scientists just found a way to potentially stop it. #VirusResearch #DidYouKnow #EBV #HealthFacts #Immunology #ScienceFacts


Utilizing a prospective pre-disease cohort, Research Letter reveals that early #Epstein-Barr virus exposure could significantly increase the risk of developing #CrohnsDisease. Learn more at ow.ly/MHSJ50WlMC4 #EBV #IBD

AGA_Gastro's tweet image. Utilizing a prospective pre-disease cohort, Research Letter reveals that early #Epstein-Barr virus exposure could significantly increase the risk of developing #CrohnsDisease. Learn more at ow.ly/MHSJ50WlMC4
#EBV #IBD

A small molecule that selectively inhibits the growth of Epstein-Barr virus-latently infected cancer cells. • CetB selectively inhibits #EBV-infected B lymphoma & NPC cell growth • CetB reduces EBNA1 protein stability & activates G1 arrest for apoptosis cell.com/iscience/fullt…

MicrobesInfect's tweet image. A small molecule that selectively inhibits the growth of Epstein-Barr virus-latently infected cancer cells.

• CetB selectively inhibits #EBV-infected B lymphoma & NPC cell growth
• CetB reduces EBNA1 protein stability & activates G1 arrest for apoptosis
cell.com/iscience/fullt…

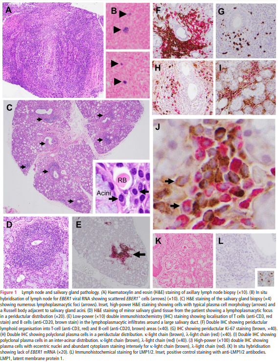
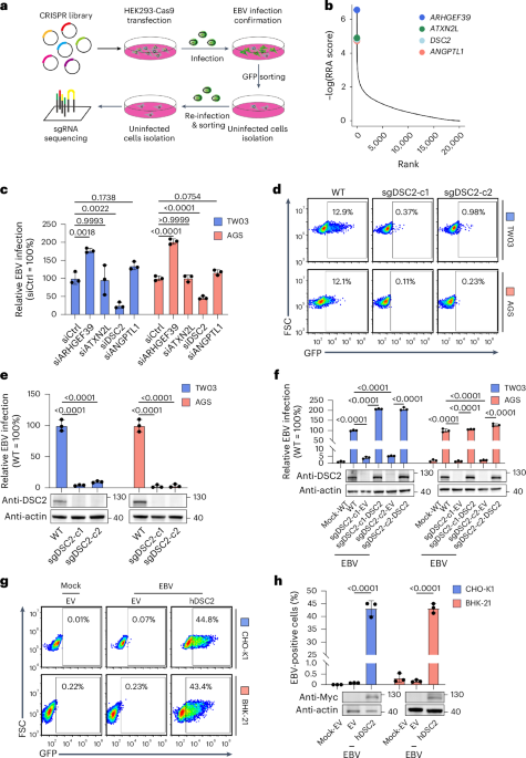
Out Now! Desmocollin 2 is a dominant entry receptor for Epstein–Barr virus infection of epithelial cells bit.ly/3UtI5mS #Desmocollin2 #EBV #EpsteinBarrVirus

NatureMicrobiol's tweet image. Out Now! Desmocollin 2 is a dominant entry receptor for Epstein–Barr virus infection of epithelial cells bit.ly/3UtI5mS #Desmocollin2 #EBV #EpsteinBarrVirus

Kollegin hat neuerdings progrediente #MS und ihre Ärzte sagen, Auslöser sei ihre Corona-Infektion gewesen. Was für mich bezüglich der Reaktivierung des #EBV-Virus durch Corona als nachweislicher Auslöser von MS nachvollziehbar erscheint. Nimm das, #Kleinschnitz!


A 15-year-old developed widespread #Bartonella infection and reactivated #EBV after taking a medication for eczema. What Happened? After being treated with Upadacitinib (Rinvoq), a JAK inhibitor prescribed for atopic dermatitis, this adolescent developed signs of

dr_todd's tweet image. A 15-year-old developed widespread #Bartonella infection and reactivated #EBV after taking a medication for eczema.

What Happened? 
After being treated with Upadacitinib (Rinvoq), a JAK inhibitor prescribed for atopic dermatitis, this adolescent developed signs of

Eine latente Epstein-Barr-Virus-Infektion führt offenbar zu akuten Störungen der Immunregulation. Zum Beispiel bei #Kinder|n mit #Sepsis: Hier war eine #EBV-Positivität mit einer erhöhten #Mortalität assoziiert.: tinyurl.com/2bdrq5wl


🧬 95% of humans carry the Epstein-Barr virus right now — and most don't know it. It's linked to multiple sclerosis, certain cancers & chronic fatigue. Scientists just found a way to potentially stop it. #VirusResearch #DidYouKnow #EBV #HealthFacts #Immunology #ScienceFacts


ℙ𝔼𝔸ℂ𝔼 𝕆𝕌𝕋 ¡Bendecir a nuestros vecinos con la paz y el amor de Jesús! ✝️ Recap de la clausura de nuestra escuela bíblica vacacional 🧡 #PeaceOut #ConectadosALaPaz #EBV #IBPD2026 #SirviendoAlEternoDios


ℂ𝕆𝕄ℙ𝔸ℝ𝕋𝕀ℝ ¡Habla de Jesús a los demás! 🗣️ Recap del último día de nuestra escuela bíblica vacacional 🧡 #PeaceOut #ConectadosALaPaz #EBV #IBPD2026 #SirviendoAlEternoDios


Well we have known this for a while. And looks like SLE ( lupus ) and RA ( rheumatoid arthritis) too. How many more autoimmune diseases is it responsible for ? #EBV newscientist.com/article/252407…


𝔹ℝ𝕀𝕃𝕃𝔸ℝ ¡Tú eres la luz del mundo! 💡 Recap del segundo día de nuestra escuela bíblica vacacional 🧡 #PeaceOut #ConectadosALaPaz #EBV #IBPD2026 #SirviendoAlEternoDios


“Mono” isn’t the end of the story. Epstein–Barr virus stays with you for life—inside your immune system. 🎧 New episode now live infectiousdose.com/post/call-came… #InfectiousDose #EBV


Patrizia Comoli #ESCMIDGlobal2026 Cell therapies for viral infections! #CMV #EBV Still a challenging work field but very interesting and promising To Improve immune reconstitution is the key for #HSCT Patients GvHD, CRS, organic damage… complications to keep in mind

HematoRules's tweet image. Patrizia Comoli #ESCMIDGlobal2026
Cell therapies for viral infections! #CMV #EBV 

Still a challenging work field but very interesting and promising 

To Improve immune reconstitution is the key for #HSCT Patients 

GvHD, CRS, organic damage… complications to keep in mind
HematoRules's tweet image. Patrizia Comoli #ESCMIDGlobal2026
Cell therapies for viral infections! #CMV #EBV 

Still a challenging work field but very interesting and promising 

To Improve immune reconstitution is the key for #HSCT Patients 

GvHD, CRS, organic damage… complications to keep in mind
HematoRules's tweet image. Patrizia Comoli #ESCMIDGlobal2026
Cell therapies for viral infections! #CMV #EBV 

Still a challenging work field but very interesting and promising 

To Improve immune reconstitution is the key for #HSCT Patients 

GvHD, CRS, organic damage… complications to keep in mind
HematoRules's tweet image. Patrizia Comoli #ESCMIDGlobal2026
Cell therapies for viral infections! #CMV #EBV 

Still a challenging work field but very interesting and promising 

To Improve immune reconstitution is the key for #HSCT Patients 

GvHD, CRS, organic damage… complications to keep in mind

ℙℝ𝔼𝕊𝔼ℝ𝕍𝔸ℝ ¡Tú eres la sal de la tierra! 🧂 Recap del primer día de nuestra escuela bíblica vacacional 🧡 Te esperamos hoy desde las 16H00 para una nueva lección 📖 #PeaceOut #ConectadosALaPaz #EBV #IBPD2026 #SirviendoAlEternoDios


Epstein-Barr virus -positive infectious #mononucleosis was associated with a significantly increased risk for multiple sclerosis, supporting its role as a potential clinical marker of future #MultipleSclerosis risk. #EBV bit.ly/4dNnZPC


【慢性活動性EBウイルス病】 EBVに感染したT細胞やNK細胞がクローナルに増殖し、全身臓器への浸潤と炎症をきたす疾患。 持続する発熱、リンパ節腫脹、肝脾腫が特徴。 #EBV

Epstein-Barr virus(EBV) 日本成人の約90%以上が感染している。 B細胞を自然標的とし、B細胞性リンパ腫・リンパ増殖性疾患の原因となる。 稀にウイルスが感染したT細胞やNK細胞が増殖、組織に浸潤し、多彩な症状を呈する慢性活動性EBV感染症になることも。



“The development of a country‑specific library of #EBV reference genomes is significant because EBV is not genetically uniform across populations. Its variation is shaped by #geography#ethnicity and local transmission patterns,” explains Dr Zhou. utas.edu.au/about/news-and…

IJMSCtweets's tweet image. “The development of a country‑specific library of #EBV reference genomes is significant because EBV is not genetically uniform across populations. Its variation is shaped by #geography, #ethnicity and local transmission patterns,” explains Dr Zhou. utas.edu.au/about/news-and…

95% of humans carry Epstein-Barr virus. Most don't know it. It's linked to MS, lymphoma, and cancer. Scientists just mapped the first pathways to neutralize it. An EBV vaccine would be one of the most impactful medical breakthroughs in history. #WorldSignalHQ #EBV #Science

WorldSignalHQ's tweet image. 95% of humans carry Epstein-Barr virus. Most don't know it.

It's linked to MS, lymphoma, and cancer.

Scientists just mapped the first pathways to neutralize it.

An EBV vaccine would be one of the most impactful medical breakthroughs in history.

#WorldSignalHQ #EBV #Science

¡Ha llegado la Escuela Bíblica Vacacional a la IBPD! 🎉 Iniciamos esta aventura el jueves 16 de abril a las 16H00, los esperamos ⛪️ Aquí te dejamos el enlace de inscripción: 🔗 forms.gle/6HnkmEyuWp7sw7… #PeaceOut #ConectadosALaPaz #EBV #IBPD2026 #SirviendoAlEternoDios

primeraduran's tweet image. ¡Ha llegado la Escuela Bíblica Vacacional a la IBPD! 🎉

Iniciamos esta aventura el jueves 16 de abril a las 16H00, los esperamos ⛪️

Aquí te dejamos el enlace de inscripción:
🔗 forms.gle/6HnkmEyuWp7sw7…

#PeaceOut #ConectadosALaPaz #EBV #IBPD2026 #SirviendoAlEternoDios

95% of people on Earth carry EBV. It is linked to cancer, MS, and lethal complications in transplant patients. Fred Hutch scientists just created the first fully human antibody to completely block it in a living model. brightsideglobal.beehiiv.com/p/the-virus-in… #EBV #MedicalBreakthrough


Compiuto un passo importante verso la lotta contro il #virus di #EpsteinBarr (#EBV, #Herpesvirus umano 4) un'infezione diffusa che colpisce circa il 95% della popolazione mondiale ed è collegata a… Link: thesolver.it/compiuto-un-pa…

RobyChil's tweet image. Compiuto un passo importante verso la lotta contro il #virus di #EpsteinBarr (#EBV, #Herpesvirus umano 4)
 un'infezione diffusa che colpisce circa il 95% della popolazione mondiale ed è collegata a…

Link: thesolver.it/compiuto-un-pa…

There is now overwhelming evidence that Epstein-Barr virus (#EBV) is involved in the pathogenesis of Multiple Sclerosis (#MS). Three papers published in the journal #Cell shed light on how this common virus may be triggering MS. nature.com/articles/s4139…


యువతలో ‘కిస్సింగ్ డిసీజ్’ EBV ఇన్ఫెక్షన్ వల్ల MS ముప్పు పెరుగుదలపై శాస్త్రవేత్తల హెచ్చరిక! 📸 Credit: Oneindia OneIndia Telugu తో పాటు ఇతర అగ్ర వనరుల తాజా కథనాలు ఇక్కడ చదవండి w.dhunt.in/13ZWa4?partner… #KissingDisease #EBV #EpsteinBarrVirus #Health #lifestyle

DH_Telugu's tweet image. యువతలో ‘కిస్సింగ్ డిసీజ్’ EBV ఇన్ఫెక్షన్ వల్ల MS ముప్పు పెరుగుదలపై శాస్త్రవేత్తల హెచ్చరిక!
📸 Credit: Oneindia

OneIndia Telugu తో పాటు ఇతర అగ్ర వనరుల తాజా కథనాలు ఇక్కడ చదవండి w.dhunt.in/13ZWa4?partner…

#KissingDisease #EBV #EpsteinBarrVirus #Health #lifestyle

"Chronic active Epstein-Barr virus disease: molecular pathogenesis, evolving concepts, and emerging therapies." Read in Blood: ow.ly/pRAV50YCtlz #EpsteinBarr #BloodJournal #EBV

BloodPortfolio's tweet image. "Chronic active Epstein-Barr virus disease: molecular pathogenesis, evolving concepts, and emerging therapies." Read in Blood: ow.ly/pRAV50YCtlz #EpsteinBarr #BloodJournal #EBV

"...has embraced #EBV as cause of #MS.... We identified many missed opportunities where data could have been disaggregated by #sex. Our hope is that this review will inspire [others] to embrace rather than to adjust for sex to accelerate #research...." doi.org/10.1111/imr.70…

IJMSCtweets's tweet image. "...has embraced #EBV as cause of #MS.... We identified many missed opportunities where data could have been disaggregated by #sex. Our hope is that this review will inspire [others] to embrace rather than to adjust for sex to accelerate #research...." doi.org/10.1111/imr.70…

New breakthrough for nasopharyngeal carcinoma screening! 🎉 🔘 🧪🔍The P85-Ab biomarker outperforms the standard two-antibody method in sensitivity, specificity, and positive prediction. Early detection is on the horizon! #CancerResearch #EBV @nejm @OncoAlert @OncBrothers

DrYukselUrun's tweet image. New breakthrough for nasopharyngeal carcinoma screening! 🎉 
🔘 🧪🔍The P85-Ab  biomarker outperforms the standard two-antibody method in sensitivity,  specificity, and positive prediction. Early detection is on the horizon!
 #CancerResearch #EBV
@nejm @OncoAlert @OncBrothers

1/7 Ein Weihnachtsgeschenk, das mich beschäftigt: Die Biographie Rainer Maria Rilkes, der sehr jung (an #MECFS?)erkrankte: „Vermutlich seien es nun“, so Autor G.Decker, „die nicht weichen wollenden und sich dann plötzlich massiv verstärkenden Folgen einer Virusinfektion,(#EBV?)

GrandeBettina's tweet image. 1/7 Ein Weihnachtsgeschenk, das mich beschäftigt:
Die Biographie Rainer Maria Rilkes, der sehr jung
(an #MECFS?)erkrankte: 
„Vermutlich seien es nun“, 
so Autor G.Decker,
„die nicht weichen wollenden und sich dann plötzlich massiv verstärkenden Folgen einer Virusinfektion,(#EBV?)
GrandeBettina's tweet image. 1/7 Ein Weihnachtsgeschenk, das mich beschäftigt:
Die Biographie Rainer Maria Rilkes, der sehr jung
(an #MECFS?)erkrankte: 
„Vermutlich seien es nun“, 
so Autor G.Decker,
„die nicht weichen wollenden und sich dann plötzlich massiv verstärkenden Folgen einer Virusinfektion,(#EBV?)
GrandeBettina's tweet image. 1/7 Ein Weihnachtsgeschenk, das mich beschäftigt:
Die Biographie Rainer Maria Rilkes, der sehr jung
(an #MECFS?)erkrankte: 
„Vermutlich seien es nun“, 
so Autor G.Decker,
„die nicht weichen wollenden und sich dann plötzlich massiv verstärkenden Folgen einer Virusinfektion,(#EBV?)

"Chronic active Epstein-Barr virus disease: molecular pathogenesis, evolving concepts, and emerging therapies." Read in Blood: ow.ly/pRAV50YCtlz #EpsteinBarr #BloodJournal #EBV

BloodPortfolio's tweet image. "Chronic active Epstein-Barr virus disease: molecular pathogenesis, evolving concepts, and emerging therapies." Read in Blood: ow.ly/pRAV50YCtlz #EpsteinBarr #BloodJournal #EBV

gB nanoparticle vaccine for #EBV. New work presents a gB nanoparticle vaccine w/enhanced stability & immunogenicity that elicits robust & durable protective antibodies in preclinical models. Immunization of humanized mice prevents lethal EBV infection cell.com/cell-host-micr…

cellhostmicrobe's tweet image. gB nanoparticle vaccine for #EBV. New work presents a gB nanoparticle vaccine w/enhanced stability & immunogenicity that elicits robust & durable protective antibodies in preclinical models. Immunization of humanized mice prevents lethal EBV infection cell.com/cell-host-micr…

Epstein-Barr virus - has received much attention in ME/CFS research. While linked to the onset of ME/CFS, less is known - particularly in young people, about what happens to symptoms & severity over time in ME/CFS following EBV infection - tinyurl.com/47e9jjrc #MECFS #EBV

MEResearchUK's tweet image. Epstein-Barr  virus - has received much attention in ME/CFS research. While linked to the onset of ME/CFS, less is known - particularly in young  people, about what happens to symptoms & severity over time in ME/CFS following EBV infection   - tinyurl.com/47e9jjrc #MECFS #EBV

Brincidofovir is a broad-spectrum #antiviral that is currently FDA-approved for the treatment of smallpox Here, Stacey L. Piotrowski & team @NIH show brincidofovir inhibits #Epstein-Barr virus (#EBV) and related gammaherpesvirus in human and nonhuman primate cells:

jclinicalinvest's tweet image. Brincidofovir is a broad-spectrum #antiviral that is currently FDA-approved for the treatment of smallpox 

Here, Stacey L. Piotrowski & team @NIH show brincidofovir inhibits #Epstein-Barr virus (#EBV) and related gammaherpesvirus in human and nonhuman primate cells:

A Thorough Insight into the Life Cycle of the Epstein-Barr Virus. From the Molecular to the Organismal Level. sciencedirect.com/science/articl… #OpenAccess #EBV #EpsteinBarr #virology

MicrobesInfect's tweet image. A Thorough Insight into the Life Cycle of the Epstein-Barr Virus.

From the Molecular to the Organismal Level.

sciencedirect.com/science/articl… #OpenAccess #EBV #EpsteinBarr #virology

Many individuals report that glandular fever (infectious mononucleosis) preceded their ME/CFS onset. Read more about Epstein-Barr virus (EBV), the virus behind glandular fever, and theories about how it is linked with ME/CFS: tinyurl.com/2kfnsycn #MECFS #pwME #EBV

MEResearchUK's tweet image. Many individuals report that glandular fever (infectious mononucleosis) preceded their ME/CFS onset. Read more about Epstein-Barr virus (EBV), the virus behind glandular fever, and theories about how it is linked with ME/CFS: tinyurl.com/2kfnsycn

#MECFS #pwME #EBV

Epstein–Barr virus (#EBV) infection is epidemiologically associated with #autoimmune #rheumatic diseases such as systemic #lupus erythematosus, #Sjögren’s disease and #rheumatoid #arthritis. There are multiple non-exclusive mechanisms by which EBV might potentiate autoimmunity,

alb_giraldo's tweet image. Epstein–Barr virus (#EBV) infection is epidemiologically associated with #autoimmune #rheumatic diseases such as  systemic #lupus erythematosus, #Sjögren’s disease and #rheumatoid #arthritis. There are multiple non-exclusive mechanisms by which EBV might potentiate autoimmunity,
alb_giraldo's tweet image. Epstein–Barr virus (#EBV) infection is epidemiologically associated with #autoimmune #rheumatic diseases such as  systemic #lupus erythematosus, #Sjögren’s disease and #rheumatoid #arthritis. There are multiple non-exclusive mechanisms by which EBV might potentiate autoimmunity,
alb_giraldo's tweet image. Epstein–Barr virus (#EBV) infection is epidemiologically associated with #autoimmune #rheumatic diseases such as  systemic #lupus erythematosus, #Sjögren’s disease and #rheumatoid #arthritis. There are multiple non-exclusive mechanisms by which EBV might potentiate autoimmunity,

New from @C_Scheibenbogen team One-year follow-up of young people with ME/CFS following infectious mononucleosis by Epstein-Barr virus frontiersin.org/articles/10.33… #EBV #MyalgicEncephalomyelitis #ChronicFatigueSyndrome #MEcfs #CFS #PwME

TomKindlon's tweet image. New from @C_Scheibenbogen team
One-year follow-up of young people with ME/CFS following infectious mononucleosis by Epstein-Barr virus

frontiersin.org/articles/10.33…

#EBV #MyalgicEncephalomyelitis #ChronicFatigueSyndrome #MEcfs #CFS #PwME

Excellent review of #GastricCancer risk factors, including #microsatellite instability, #EBV (Epstein Barr Virus), genetic factors & #ChromosomalInstability

ShandaBlackmon's tweet image. Excellent review of #GastricCancer risk factors, including #microsatellite instability, #EBV (Epstein Barr Virus), genetic factors & #ChromosomalInstability

🕵️ Unraveling the role of primary #EBV infection in developing #SjogrenDisease 📅 Anti-Ro52 and anti-Ro60 present 7 days after infection underwent IgM➡️IgG switching 📈 7 months later, Abs EBNA1 & Abs U1RNP appeared concomitantly▶️ #molecularmimicry 🔗 bit.ly/48J7zDr

eular_ARD's tweet image. 🕵️  Unraveling the role of primary #EBV infection in developing #SjogrenDisease 

📅 Anti-Ro52 and anti-Ro60 present 7 days after infection underwent IgM➡️IgG switching
📈 7 months later, Abs EBNA1 & Abs U1RNP appeared concomitantly▶️ #molecularmimicry

🔗 bit.ly/48J7zDr
eular_ARD's tweet image. 🕵️  Unraveling the role of primary #EBV infection in developing #SjogrenDisease 

📅 Anti-Ro52 and anti-Ro60 present 7 days after infection underwent IgM➡️IgG switching
📈 7 months later, Abs EBNA1 & Abs U1RNP appeared concomitantly▶️ #molecularmimicry

🔗 bit.ly/48J7zDr
eular_ARD's tweet image. 🕵️  Unraveling the role of primary #EBV infection in developing #SjogrenDisease 

📅 Anti-Ro52 and anti-Ro60 present 7 days after infection underwent IgM➡️IgG switching
📈 7 months later, Abs EBNA1 & Abs U1RNP appeared concomitantly▶️ #molecularmimicry

🔗 bit.ly/48J7zDr
eular_ARD's tweet image. 🕵️  Unraveling the role of primary #EBV infection in developing #SjogrenDisease 

📅 Anti-Ro52 and anti-Ro60 present 7 days after infection underwent IgM➡️IgG switching
📈 7 months later, Abs EBNA1 & Abs U1RNP appeared concomitantly▶️ #molecularmimicry

🔗 bit.ly/48J7zDr

Cytokine Dynamics and Herpesvirus Interactions in Pediatric Liver and Kidney Transplant Recipients: The Distinct Behavior of HCMV, HHV6, HHV7 and EBV ✍️by Sánchez-Ponce et al. 👉mdpi.com/1999-4915/16/7… #HCMV #herpesvirus #EBV

VirusesMDPI's tweet image. Cytokine Dynamics  and Herpesvirus Interactions in Pediatric Liver and Kidney Transplant  Recipients: The Distinct Behavior of HCMV, HHV6, HHV7 and EBV

✍️by Sánchez-Ponce et al. 

👉mdpi.com/1999-4915/16/7…
#HCMV #herpesvirus #EBV

📢Call for Reading: *EBV and Lymphomagenesis* 👨‍🔬by Daniel G. Sausen, et al. @EVMSedu #OpenAccess 🔓mdpi.com/2072-6694/15/7… Keywords: #EBV; latent #proteins; #cancer; #lymphoma; #treatment

Cancers_MDPI's tweet image. 📢Call for Reading:
*EBV and Lymphomagenesis*
👨‍🔬by Daniel G. Sausen, et al. @EVMSedu 
#OpenAccess 🔓mdpi.com/2072-6694/15/7…
Keywords: #EBV; latent #proteins; #cancer; #lymphoma; #treatment

gB nanoparticle vaccine for #EBV. A gB nanoparticle vaccine shows enhanced stability & immunogenicity and elicits robust & durable protective antibodies in preclinical models. Immunization of humanized mice prevents lethal EBV infection cell.com/cell-host-micr…

cellhostmicrobe's tweet image. gB nanoparticle vaccine for #EBV. A gB nanoparticle vaccine  shows enhanced stability & immunogenicity and elicits robust & durable protective antibodies in preclinical models. Immunization of humanized mice prevents lethal EBV infection cell.com/cell-host-micr…

📢Now available, ON DEMAND!📢 Join us with @EBVElektronik and @Infineon to unravel the complexities of the Matter standard and envision its role in shaping the next generation of smart homes. 👉 bit.ly/3V2mRN9 #EBV #Infineon #Tech #SmartHome #IoT #Webinar #OnDemand

electronicspec's tweet image. 📢Now available, ON DEMAND!📢

Join us with @EBVElektronik and @Infineon to unravel the complexities of the Matter standard and envision its role in shaping the next generation of smart homes.

👉 bit.ly/3V2mRN9

#EBV #Infineon #Tech #SmartHome #IoT #Webinar #OnDemand

Out Now! Desmocollin 2 is a dominant entry receptor for Epstein–Barr virus infection of epithelial cells bit.ly/3UtI5mS #Desmocollin2 #EBV #EpsteinBarrVirus

NatureMicrobiol's tweet image. Out Now! Desmocollin 2 is a dominant entry receptor for Epstein–Barr virus infection of epithelial cells bit.ly/3UtI5mS #Desmocollin2 #EBV #EpsteinBarrVirus

A 15-year-old developed widespread #Bartonella infection and reactivated #EBV after taking a medication for eczema. What Happened? After being treated with Upadacitinib (Rinvoq), a JAK inhibitor prescribed for atopic dermatitis, this adolescent developed signs of

dr_todd's tweet image. A 15-year-old developed widespread #Bartonella infection and reactivated #EBV after taking a medication for eczema.

What Happened? 
After being treated with Upadacitinib (Rinvoq), a JAK inhibitor prescribed for atopic dermatitis, this adolescent developed signs of

Loading...

Something went wrong.


Something went wrong.