#flawcytometry 검색 결과

Well, that’s an understated #retraction notice. “data presented in Figure 3B cannot be validated, and the conclusions drawn from the data and figures are unreliable.” These panels look manipulated. #FlawCytometry HT: @gcabanac pubpeer.com/publications/8…

MicrobiomDigest's tweet image. Well, that’s an understated #retraction notice. 
“data presented in Figure 3B cannot be validated, and the conclusions drawn from the data and figures are unreliable.”
These panels look manipulated. 
#FlawCytometry
HT: @gcabanac 

pubpeer.com/publications/8…

From the same paper (which is a typical #PaperMill paper, probably completely fake), here are some #FlawCytometry #FlowCytometry images #ImageForensics Can you spot it?

MicrobiomDigest's tweet image. From the same paper (which is a typical #PaperMill paper, probably completely fake), here are some #FlawCytometry #FlowCytometry images 
#ImageForensics 
Can you spot it?

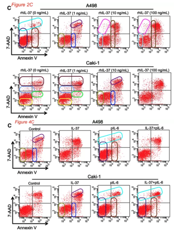
#ImageForensics - #FlawCytometry edition. This paper was retracted for problems in another figure, but nothing was mentioned about this set of panels. Can you spot it? pubmed.ncbi.nlm.nih.gov/30249278/

MicrobiomDigest's tweet image. #ImageForensics - #FlawCytometry edition. 
This paper was retracted for problems in another figure, but nothing was mentioned about this set of panels. Can you spot it?
pubmed.ncbi.nlm.nih.gov/30249278/

Yes, some data points are duplicated in both of the siNC and siIFITM1 plots (C and D)! Great work academic twitter, I have added the #FlawCytometry to my comment on PubPeer :)


Somewhere, there is an underpaid, poor employee at the #PaperMill who has to manually create all these #FlawCytometry dots. It's like scientific #pointillism DOI: 10.2147/CMAR.S257598 @DovePress might want to take a look.

MicrobiomDigest's tweet image. Somewhere, there is an underpaid, poor employee at the #PaperMill who has to manually create all these #FlawCytometry dots. 
It's like scientific #pointillism 
DOI: 10.2147/CMAR.S257598
@DovePress might want to take a look.
MicrobiomDigest's tweet image. Somewhere, there is an underpaid, poor employee at the #PaperMill who has to manually create all these #FlawCytometry dots. 
It's like scientific #pointillism 
DOI: 10.2147/CMAR.S257598
@DovePress might want to take a look.
MicrobiomDigest's tweet image. Somewhere, there is an underpaid, poor employee at the #PaperMill who has to manually create all these #FlawCytometry dots. 
It's like scientific #pointillism 
DOI: 10.2147/CMAR.S257598
@DovePress might want to take a look.

Author writes back: "Oh yes, we noticed this too. It's a mistake. We will ask for a correction". #ImageForensics #FlawCytometry

MicrobiomDigest's tweet image. Author writes back: "Oh yes, we noticed this too. It's a mistake. We will ask for a correction". 
#ImageForensics #FlawCytometry

#ImageForensics #FlawCytometry Can you spot something that is not right?

MicrobiomDigest's tweet image. #ImageForensics #FlawCytometry
Can you spot something that is not right?

#ImageForensics #FlawCytometry Can you spot some unexpected similarities?

MicrobiomDigest's tweet image. #ImageForensics #FlawCytometry
Can you spot some unexpected similarities?

#ImageForensics #FlawCytometry edition. Can you spot some remarkable similarities?

MicrobiomDigest's tweet image. #ImageForensics #FlawCytometry edition.
Can you spot some remarkable similarities?

Quality research from the Medical University of Bialystok, published in @BioMedCentral Environmental Health, investigating neutrophil responses in men and women. /s #FlawCytometry #ImageForensics

MicrobiomDigest's tweet image. Quality research from the Medical University of Bialystok, published in @BioMedCentral Environmental Health, investigating neutrophil responses in men and women. 
/s
#FlawCytometry #ImageForensics

Two retractions today @SpandidosP journals. Both involved #FlawCytometry, flow cytometry images with implausible duplicated groups of dots. pubpeer.com/publications/5… and pubpeer.com/publications/E… HT: @SmutClyde

MicrobiomDigest's tweet image. Two retractions today @SpandidosP journals. 
Both involved #FlawCytometry, flow cytometry images with implausible duplicated groups of dots.
pubpeer.com/publications/5… 
and
pubpeer.com/publications/E…
HT: @SmutClyde

#ImageForensics #FlawCytometry Reported to journal in 2015. Nothing happened. But cited 60 times.

MicrobiomDigest's tweet image. #ImageForensics #FlawCytometry
Reported to journal in 2015. Nothing happened.
But cited 60 times.

Deep sigh. @Tandfonline issues a correction for these #FlawCytometry panels. Authors apologize for "an accidental duplication". Come on, Taylor and Francis - can you please revisit this #BadEditorialDecision ? pubpeer.com/publications/6…

MicrobiomDigest's tweet image. Deep sigh.
@Tandfonline issues a correction for these #FlawCytometry panels. Authors apologize for "an accidental duplication". 
Come on, Taylor and Francis - can you please revisit this #BadEditorialDecision ?
pubpeer.com/publications/6…

I've been working on this paper for hours. Here are the 4 #FlawCytometry figures from this paper, marked by me for similarities. Each figure represents a different part of the brain. This paper has been cited 39 times. 😱 pubpeer.com/publications/9…

MicrobiomDigest's tweet image. I've been working on this paper for hours. Here are the 4 #FlawCytometry figures from this paper, marked by me for similarities. Each figure represents a different part of the brain.

This paper has been cited 39 times. 😱 

pubpeer.com/publications/9…

#ImageForensics #FlawCytometry Is everything ok here? No? what do you see?

MicrobiomDigest's tweet image. #ImageForensics #FlawCytometry
Is everything ok here? No? what do you see?

Looking forward to speak tomorrow at the flowcytometryUK 2021 meeting @RoyalMicroSoc 16:30 (4:30 pm) GMT Of course, I will show plenty of #FlawCytometry examples! rms.org.uk/rms-event-cale…

Still time to register for flowcytometryUK 2021 (formerly One Day flowcytometryUK) which starts ⚡TOMORROW⚡ Online event with talks, commercial presentations, workshops and more! Register here: ow.ly/rvm350GuohC @RMS_EarlyCareer @flowcytometryUK @JofMicroscopy



This is so disturbing. Probably just the tip of the iceberg. #PaperMills #FlawCytometry #westernbought

I am ringing the alarm. We have now found >400 papers that all share a very similar title layout, graph layout, and (most importantly) the same Western blot layout. This is a massive #PaperMill of (what we assume) fabricated data.



Two retractions today @SpandidosP journals. Both involved #FlawCytometry, flow cytometry images with implausible duplicated groups of dots. pubpeer.com/publications/5… and pubpeer.com/publications/E… HT: @SmutClyde

MicrobiomDigest's tweet image. Two retractions today @SpandidosP journals. 
Both involved #FlawCytometry, flow cytometry images with implausible duplicated groups of dots.
pubpeer.com/publications/5… 
and
pubpeer.com/publications/E…
HT: @SmutClyde

Well, that’s an understated #retraction notice. “data presented in Figure 3B cannot be validated, and the conclusions drawn from the data and figures are unreliable.” These panels look manipulated. #FlawCytometry HT: @gcabanac pubpeer.com/publications/8…

MicrobiomDigest's tweet image. Well, that’s an understated #retraction notice. 
“data presented in Figure 3B cannot be validated, and the conclusions drawn from the data and figures are unreliable.”
These panels look manipulated. 
#FlawCytometry
HT: @gcabanac 

pubpeer.com/publications/8…

Quality research from the Medical University of Bialystok, published in @BioMedCentral Environmental Health, investigating neutrophil responses in men and women. /s #FlawCytometry #ImageForensics

MicrobiomDigest's tweet image. Quality research from the Medical University of Bialystok, published in @BioMedCentral Environmental Health, investigating neutrophil responses in men and women. 
/s
#FlawCytometry #ImageForensics

#ImageForensics #FlawCytometry Is everything ok here? No? what do you see?

MicrobiomDigest's tweet image. #ImageForensics #FlawCytometry
Is everything ok here? No? what do you see?

#ImageForensics #FlawCytometry Can you spot some unexpected similarities?

MicrobiomDigest's tweet image. #ImageForensics #FlawCytometry
Can you spot some unexpected similarities?

#FlawCytometry Brilliant pun...terrible implications for veracity scientific literature

#ImageForensics #FlawCytometry. Tell or show me what you see. It is a work of art!

MicrobiomDigest's tweet image. #ImageForensics #FlawCytometry.
Tell or show me what you see. It is a work of art!


#ImageForensics #FlawCytometry. Tell or show me what you see. It is a work of art!

MicrobiomDigest's tweet image. #ImageForensics #FlawCytometry.
Tell or show me what you see. It is a work of art!

Deep sigh. @Tandfonline issues a correction for these #FlawCytometry panels. Authors apologize for "an accidental duplication". Come on, Taylor and Francis - can you please revisit this #BadEditorialDecision ? pubpeer.com/publications/6…

MicrobiomDigest's tweet image. Deep sigh.
@Tandfonline issues a correction for these #FlawCytometry panels. Authors apologize for "an accidental duplication". 
Come on, Taylor and Francis - can you please revisit this #BadEditorialDecision ?
pubpeer.com/publications/6…

More in the series Crap That Should Never Have Been Published: #FlawCytometry #PubPeerPearls pubpeer.com/publications/6…

MicrobiomDigest's tweet image. More in the series Crap That Should Never Have Been Published:
#FlawCytometry
#PubPeerPearls
pubpeer.com/publications/6…
MicrobiomDigest's tweet image. More in the series Crap That Should Never Have Been Published:
#FlawCytometry
#PubPeerPearls
pubpeer.com/publications/6…

#ImageForensics #FlawCytometry edition. Can you spot some remarkable similarities?

MicrobiomDigest's tweet image. #ImageForensics #FlawCytometry edition.
Can you spot some remarkable similarities?

#ImageForensics #FlawCytometry Can you spot something that is not right?

MicrobiomDigest's tweet image. #ImageForensics #FlawCytometry
Can you spot something that is not right?

Yes, some data points are duplicated in both of the siNC and siIFITM1 plots (C and D)! Great work academic twitter, I have added the #FlawCytometry to my comment on PubPeer :)


From the same paper (which is a typical #PaperMill paper, probably completely fake), here are some #FlawCytometry #FlowCytometry images #ImageForensics Can you spot it?

MicrobiomDigest's tweet image. From the same paper (which is a typical #PaperMill paper, probably completely fake), here are some #FlawCytometry #FlowCytometry images 
#ImageForensics 
Can you spot it?

Looking forward to speak tomorrow at the flowcytometryUK 2021 meeting @RoyalMicroSoc 16:30 (4:30 pm) GMT Of course, I will show plenty of #FlawCytometry examples! rms.org.uk/rms-event-cale…

Still time to register for flowcytometryUK 2021 (formerly One Day flowcytometryUK) which starts ⚡TOMORROW⚡ Online event with talks, commercial presentations, workshops and more! Register here: ow.ly/rvm350GuohC @RMS_EarlyCareer @flowcytometryUK @JofMicroscopy



I can only say I probably would have not caught this with my own eyes....maybe some machine learning would have helped me catch the #FlawCytometry 😛


Somewhere, there is an underpaid, poor employee at the #PaperMill who has to manually create all these #FlawCytometry dots. It's like scientific #pointillism DOI: 10.2147/CMAR.S257598 @DovePress might want to take a look.

MicrobiomDigest's tweet image. Somewhere, there is an underpaid, poor employee at the #PaperMill who has to manually create all these #FlawCytometry dots. 
It's like scientific #pointillism 
DOI: 10.2147/CMAR.S257598
@DovePress might want to take a look.
MicrobiomDigest's tweet image. Somewhere, there is an underpaid, poor employee at the #PaperMill who has to manually create all these #FlawCytometry dots. 
It's like scientific #pointillism 
DOI: 10.2147/CMAR.S257598
@DovePress might want to take a look.
MicrobiomDigest's tweet image. Somewhere, there is an underpaid, poor employee at the #PaperMill who has to manually create all these #FlawCytometry dots. 
It's like scientific #pointillism 
DOI: 10.2147/CMAR.S257598
@DovePress might want to take a look.

"#flawcytometry"에 대한 결과가 없습니다

Well, that’s an understated #retraction notice. “data presented in Figure 3B cannot be validated, and the conclusions drawn from the data and figures are unreliable.” These panels look manipulated. #FlawCytometry HT: @gcabanac pubpeer.com/publications/8…

MicrobiomDigest's tweet image. Well, that’s an understated #retraction notice. 
“data presented in Figure 3B cannot be validated, and the conclusions drawn from the data and figures are unreliable.”
These panels look manipulated. 
#FlawCytometry
HT: @gcabanac 

pubpeer.com/publications/8…

#ImageForensics #FlawCytometry Can you spot something that is not right?

MicrobiomDigest's tweet image. #ImageForensics #FlawCytometry
Can you spot something that is not right?

From the same paper (which is a typical #PaperMill paper, probably completely fake), here are some #FlawCytometry #FlowCytometry images #ImageForensics Can you spot it?

MicrobiomDigest's tweet image. From the same paper (which is a typical #PaperMill paper, probably completely fake), here are some #FlawCytometry #FlowCytometry images 
#ImageForensics 
Can you spot it?

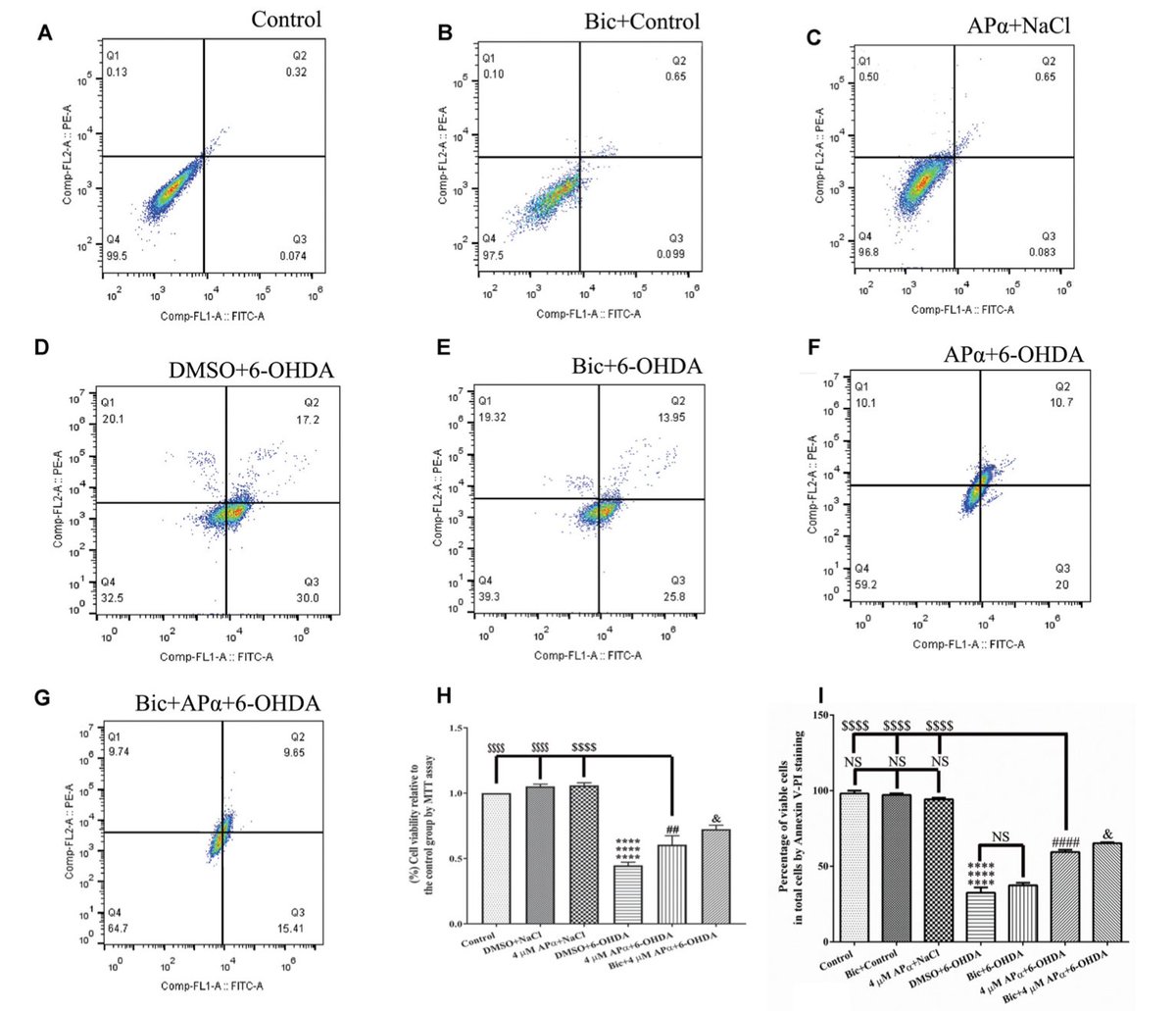
#ImageForensics #FlawCytometry edition. Each panel should look different and unique. Look carefully at the different quadrants to see if this image has some duplications. This is a beauty! Level: Advanced.

MicrobiomDigest's tweet image. #ImageForensics #FlawCytometry edition. Each panel should look different and unique. 
Look carefully at the different quadrants to see if this image has some duplications. This is a beauty!
Level: Advanced.

#ImageForensics #FlawCytometry Is everything ok here? No? what do you see?

MicrobiomDigest's tweet image. #ImageForensics #FlawCytometry
Is everything ok here? No? what do you see?

Somewhere, there is an underpaid, poor employee at the #PaperMill who has to manually create all these #FlawCytometry dots. It's like scientific #pointillism DOI: 10.2147/CMAR.S257598 @DovePress might want to take a look.

MicrobiomDigest's tweet image. Somewhere, there is an underpaid, poor employee at the #PaperMill who has to manually create all these #FlawCytometry dots. 
It's like scientific #pointillism 
DOI: 10.2147/CMAR.S257598
@DovePress might want to take a look.
MicrobiomDigest's tweet image. Somewhere, there is an underpaid, poor employee at the #PaperMill who has to manually create all these #FlawCytometry dots. 
It's like scientific #pointillism 
DOI: 10.2147/CMAR.S257598
@DovePress might want to take a look.
MicrobiomDigest's tweet image. Somewhere, there is an underpaid, poor employee at the #PaperMill who has to manually create all these #FlawCytometry dots. 
It's like scientific #pointillism 
DOI: 10.2147/CMAR.S257598
@DovePress might want to take a look.

#ImageForensics #FlawCytometry edition. Can you spot some remarkable similarities?

MicrobiomDigest's tweet image. #ImageForensics #FlawCytometry edition.
Can you spot some remarkable similarities?

Quality research from the Medical University of Bialystok, published in @BioMedCentral Environmental Health, investigating neutrophil responses in men and women. /s #FlawCytometry #ImageForensics

MicrobiomDigest's tweet image. Quality research from the Medical University of Bialystok, published in @BioMedCentral Environmental Health, investigating neutrophil responses in men and women. 
/s
#FlawCytometry #ImageForensics

#ImageForensics #FlawCytometry Can you spot some unexpected similarities?

MicrobiomDigest's tweet image. #ImageForensics #FlawCytometry
Can you spot some unexpected similarities?

I've been working on this paper for hours. Here are the 4 #FlawCytometry figures from this paper, marked by me for similarities. Each figure represents a different part of the brain. This paper has been cited 39 times. 😱 pubpeer.com/publications/9…

MicrobiomDigest's tweet image. I've been working on this paper for hours. Here are the 4 #FlawCytometry figures from this paper, marked by me for similarities. Each figure represents a different part of the brain.

This paper has been cited 39 times. 😱 

pubpeer.com/publications/9…

#ImageForensics #FlawCytometry Reported to journal in 2015. Nothing happened. But cited 60 times.

MicrobiomDigest's tweet image. #ImageForensics #FlawCytometry
Reported to journal in 2015. Nothing happened.
But cited 60 times.

Two retractions today @SpandidosP journals. Both involved #FlawCytometry, flow cytometry images with implausible duplicated groups of dots. pubpeer.com/publications/5… and pubpeer.com/publications/E… HT: @SmutClyde

MicrobiomDigest's tweet image. Two retractions today @SpandidosP journals. 
Both involved #FlawCytometry, flow cytometry images with implausible duplicated groups of dots.
pubpeer.com/publications/5… 
and
pubpeer.com/publications/E…
HT: @SmutClyde

Author writes back: "Oh yes, we noticed this too. It's a mistake. We will ask for a correction". #ImageForensics #FlawCytometry

MicrobiomDigest's tweet image. Author writes back: "Oh yes, we noticed this too. It's a mistake. We will ask for a correction". 
#ImageForensics #FlawCytometry

Deep sigh. @Tandfonline issues a correction for these #FlawCytometry panels. Authors apologize for "an accidental duplication". Come on, Taylor and Francis - can you please revisit this #BadEditorialDecision ? pubpeer.com/publications/6…

MicrobiomDigest's tweet image. Deep sigh.
@Tandfonline issues a correction for these #FlawCytometry panels. Authors apologize for "an accidental duplication". 
Come on, Taylor and Francis - can you please revisit this #BadEditorialDecision ?
pubpeer.com/publications/6…

#ImageForensics #FlawCytometry This paper has been cited 41 times.

MicrobiomDigest's tweet image. #ImageForensics #FlawCytometry
This paper has been cited 41 times.

#ImageForensics - #FlawCytometry edition. This paper was retracted for problems in another figure, but nothing was mentioned about this set of panels. Can you spot it? pubmed.ncbi.nlm.nih.gov/30249278/

MicrobiomDigest's tweet image. #ImageForensics - #FlawCytometry edition. 
This paper was retracted for problems in another figure, but nothing was mentioned about this set of panels. Can you spot it?
pubmed.ncbi.nlm.nih.gov/30249278/

Loading...

Something went wrong.


Something went wrong.