#isoform 검색 결과

This is what happens when you pair @illumina 3' Single Cell RNA library prep kits with 600 cycle sequencing kits on MiSeq i100.... Isoform detection shown in ASHG 2025 poster by Illumina R&D. #DRAGEN #RNASeq #isoform #SpliceVariant #splicing #singlecell #MiSeqi100

AntoBeck's tweet image. This is what happens when you pair @illumina 3' Single Cell RNA library prep kits with 600 cycle sequencing kits on MiSeq i100.... Isoform detection shown in ASHG 2025 poster by Illumina R&D. 
#DRAGEN #RNASeq #isoform #SpliceVariant #splicing #singlecell #MiSeqi100

The philosophy: “Yansu” means serious and that’s the point. Serious AI coding for complex builds, without chaos. Try it out here : bit.ly/43A44Oj #Isoform #Yansu #AIdevelopment #ScenarioDriven #SeriousCoding

hey_mujeebahmed's tweet image. The philosophy:
“Yansu” means serious and that’s the point.
Serious AI coding for complex builds, without chaos.

Try it out here : bit.ly/43A44Oj

#Isoform #Yansu #AIdevelopment #ScenarioDriven #SeriousCoding

A single-cell, long-read, isoform-resolved case-control study of FTD reveals cell-type-specific and broad splicing dysregulation in human brain. #nanopore #scRNA-seq #isoform doi.org/10.1016/j.celr…

benagen3571's tweet image. A single-cell, long-read, isoform-resolved case-control study of FTD reveals cell-type-specific and broad splicing dysregulation in human brain. #nanopore #scRNA-seq #isoform doi.org/10.1016/j.celr…
benagen3571's tweet image. A single-cell, long-read, isoform-resolved case-control study of FTD reveals cell-type-specific and broad splicing dysregulation in human brain. #nanopore #scRNA-seq #isoform doi.org/10.1016/j.celr…

7/n While powerful for transcriptomics, #isoform sequencing could supercharge protein detection in a perhaps non-obvious way. Mass-spec (MS) involves detecting mass/charge (m/z) spectra as shown below. Though common, bottom-up methods face several challenges.

SimonDBarnett's tweet image. 7/n 
While powerful for transcriptomics, #isoform sequencing could supercharge protein detection in a perhaps non-obvious way.   

Mass-spec (MS) involves detecting mass/charge (m/z) spectra as shown below. Though common, bottom-up methods face several challenges.

Long-read sequencing reveals the RNA isoform repertoire of neuropsychiatric risk genes in human brain. #nanopore #isoform doi.org/10.1186/s13059…

benagen3571's tweet image. Long-read sequencing reveals the RNA isoform repertoire of neuropsychiatric risk genes in human brain. #nanopore #isoform  doi.org/10.1186/s13059…
benagen3571's tweet image. Long-read sequencing reveals the RNA isoform repertoire of neuropsychiatric risk genes in human brain. #nanopore #isoform  doi.org/10.1186/s13059…

Are you at #NASS 2025? Stop by booth #1209 and chat with the #Enovis Spinal Recovery Solutions team about our innovative solutions for spinal bone growth stimulation, rehabilitation, pain management, and healing. See how technology like #IsoFORM® TLSO and #Spinalogic® are…

enovismedtech's tweet image. Are you at #NASS 2025? Stop by booth #1209 and chat with the #Enovis Spinal Recovery Solutions team about our innovative solutions for spinal bone growth stimulation, rehabilitation, pain management, and healing. 

See how technology like #IsoFORM® TLSO and #Spinalogic® are…

We'll be at today's #JBI2018 poster session presenting our bioinformatics tools for alternative #isoform expression analysis and #multiomics data integration. Come find us! 👇

ConesaLab's tweet image. We'll be at today's #JBI2018 poster session presenting our bioinformatics tools for alternative #isoform expression analysis and #multiomics data integration. Come find us! 👇

Ana Conesa #SMRTLeiden talks about #isoform classification suggested by @Magdoll

MakovaLab's tweet image. Ana Conesa #SMRTLeiden talks about #isoform classification suggested by @Magdoll

AQP4のisoformを網羅し、isoformにおける高次構造、OAP proneな性質の違いから水透過性について述べ、さらに水チャンネルとして以外の、細胞内のシグナル伝達や細胞間の相互作用において推測される作用についてまとめた総説 Open Access #AQP4 #isoform #papers mdpi.com/2073-4409/9/12…

thmonk_pf's tweet image. AQP4のisoformを網羅し、isoformにおける高次構造、OAP proneな性質の違いから水透過性について述べ、さらに水チャンネルとして以外の、細胞内のシグナル伝達や細胞間の相互作用において推測される作用についてまとめた総説

Open Access

#AQP4 
#isoform 
#papers
mdpi.com/2073-4409/9/12…

Next week's seminar-Tuesday 8 December-is being presented by @ashovens from our #Metabolic Signalling Unit. The title of his talk is "Moving towards #isoform – specific #AMPK activation".

SVIResearch's tweet image. Next week's seminar-Tuesday 8 December-is being presented by @ashovens from our #Metabolic Signalling Unit. The title of his talk is "Moving towards #isoform – specific #AMPK activation".

A new machine has arrived with us today for our engineering division - ISOFORM, enabling us to continue our custom manufacturing and precision engineering works which are shipped worldwide. #ISOFORM

BSBSoundLtd's tweet image. A new machine has arrived with us today for our engineering division - ISOFORM, enabling us to continue our custom manufacturing and precision engineering works which are shipped worldwide. #ISOFORM

Conserved changes in splicing factors in #cancer cells across 3 species 🐒🐭👫 - Genes ESRP1 & ESRP2, accelerate #somatic reprogramming by altering #isoform expression characteristic of #mesenchymal to #epithelial changes. #cancer #CitedEnsembl @uniqueG24 buff.ly/2HXj7df

ensembl's tweet image. Conserved changes in splicing factors in #cancer cells across 3 species 🐒🐭👫 - Genes ESRP1 & ESRP2, accelerate #somatic reprogramming by altering #isoform expression characteristic of #mesenchymal to #epithelial changes. #cancer #CitedEnsembl @uniqueG24 buff.ly/2HXj7df

Lack of evidence for in-frame introns in 2nd #alternative #isoform and subtle compensatory splice site prediction issue. Appraisal of genome annotation can be about the little things. #MarginalGains #VBannotation

VBannotator's tweet image. Lack of evidence for in-frame introns in 2nd #alternative #isoform and subtle compensatory splice site prediction issue. Appraisal of genome annotation can be about the little things. #MarginalGains #VBannotation
VBannotator's tweet image. Lack of evidence for in-frame introns in 2nd #alternative #isoform and subtle compensatory splice site prediction issue. Appraisal of genome annotation can be about the little things. #MarginalGains #VBannotation

Hard to capture long isoforms in single-cell RNA-seq. We have finally optimized an existing method to capture the majority of expressed isoforms, including longer ones. @nanopore #LongRead #SinlgeCell #Isoform

ashokpatowary's tweet image. Hard to capture long isoforms in single-cell RNA-seq. We have finally optimized an existing method to capture the majority of expressed isoforms, including longer ones. @nanopore #LongRead #SinlgeCell #Isoform

At #AGBT, @SheridanCavali1 will present their team's research: 'Single-cell transcript #isoform sequencing of the actived adult mouse hippocampus with 10x #Genomics and Oxford #Nanopore'. Find out more: bit.ly/3xc4EjY #AGBT22

nanopore's tweet image. At #AGBT, @SheridanCavali1 will present their team's research: 'Single-cell transcript #isoform sequencing of the actived adult mouse hippocampus with 10x #Genomics and Oxford #Nanopore'. Find out more: bit.ly/3xc4EjY #AGBT22

Poster #39 is the place to be this afternoon at #ASI2022MEL. Come by @DGabryelska's MAS-Seq poster about how you can get full-length #isoform information for your #SingleCell transcriptome studies. @PacBio #Sequencing #GeneExpression

mscienceaustnz's tweet image. Poster #39 is the place to be this afternoon at #ASI2022MEL. Come by @DGabryelska's MAS-Seq poster about how you can get full-length #isoform information for your #SingleCell transcriptome studies. 

@PacBio #Sequencing #GeneExpression

Take a close look at a particular #isoform in this #ArticleinPress, Carbonic anhydrase IX promotes acute lung injury and mortality in females during metabolic acidosis and pneumonia (Reece P Stevens et al. @usacollegeofmed): ow.ly/VkNh50WsGXl

AJPLung's tweet image. Take a close look at a particular #isoform in this #ArticleinPress, Carbonic anhydrase IX promotes acute lung injury and mortality in females during metabolic acidosis and pneumonia (Reece P Stevens et al. @usacollegeofmed): 

ow.ly/VkNh50WsGXl

Understanding cell heterogeneity at the #isoform level is critical. While short reads can only capture gene-level information, the new MAS-Seq kit produces full-length isoform information for #scRNAseq. #PacBio #ASHG22

PacBio's tweet image. Understanding cell heterogeneity at the #isoform level is critical. While short reads can only capture gene-level information, the new MAS-Seq kit produces full-length isoform information for #scRNAseq. 

#PacBio #ASHG22

Join us tomorrow (Wed 11/16) to learn how highly accurate, full-length #isoform information at the #singlecell level using the MAS-Seq method can deliver groundbreaking insights into disease biology. Register now: bit.ly/3NStpcT

PacBio's tweet image. Join us tomorrow (Wed 11/16) to learn how highly accurate, full-length #isoform information at the #singlecell level using the MAS-Seq method can deliver groundbreaking insights into disease biology. Register now: bit.ly/3NStpcT

Are you at #NASS 2025? Stop by booth #1209 and chat with the #Enovis Spinal Recovery Solutions team about our innovative solutions for spinal bone growth stimulation, rehabilitation, pain management, and healing. See how technology like #IsoFORM® TLSO and #Spinalogic® are…

enovismedtech's tweet image. Are you at #NASS 2025? Stop by booth #1209 and chat with the #Enovis Spinal Recovery Solutions team about our innovative solutions for spinal bone growth stimulation, rehabilitation, pain management, and healing. 

See how technology like #IsoFORM® TLSO and #Spinalogic® are…

The philosophy: “Yansu” means serious and that’s the point. Serious AI coding for complex builds, without chaos. Try it out here : bit.ly/43A44Oj #Isoform #Yansu #AIdevelopment #ScenarioDriven #SeriousCoding

hey_mujeebahmed's tweet image. The philosophy:
“Yansu” means serious and that’s the point.
Serious AI coding for complex builds, without chaos.

Try it out here : bit.ly/43A44Oj

#Isoform #Yansu #AIdevelopment #ScenarioDriven #SeriousCoding

This is what happens when you pair @illumina 3' Single Cell RNA library prep kits with 600 cycle sequencing kits on MiSeq i100.... Isoform detection shown in ASHG 2025 poster by Illumina R&D. #DRAGEN #RNASeq #isoform #SpliceVariant #splicing #singlecell #MiSeqi100

AntoBeck's tweet image. This is what happens when you pair @illumina 3' Single Cell RNA library prep kits with 600 cycle sequencing kits on MiSeq i100.... Isoform detection shown in ASHG 2025 poster by Illumina R&D. 
#DRAGEN #RNASeq #isoform #SpliceVariant #splicing #singlecell #MiSeqi100

Long-read sequencing reveals the RNA isoform repertoire of neuropsychiatric risk genes in human brain. #nanopore #isoform doi.org/10.1186/s13059…

benagen3571's tweet image. Long-read sequencing reveals the RNA isoform repertoire of neuropsychiatric risk genes in human brain. #nanopore #isoform  doi.org/10.1186/s13059…
benagen3571's tweet image. Long-read sequencing reveals the RNA isoform repertoire of neuropsychiatric risk genes in human brain. #nanopore #isoform  doi.org/10.1186/s13059…

A single-cell, long-read, isoform-resolved case-control study of FTD reveals cell-type-specific and broad splicing dysregulation in human brain. #nanopore #scRNA-seq #isoform doi.org/10.1016/j.celr…

benagen3571's tweet image. A single-cell, long-read, isoform-resolved case-control study of FTD reveals cell-type-specific and broad splicing dysregulation in human brain. #nanopore #scRNA-seq #isoform doi.org/10.1016/j.celr…
benagen3571's tweet image. A single-cell, long-read, isoform-resolved case-control study of FTD reveals cell-type-specific and broad splicing dysregulation in human brain. #nanopore #scRNA-seq #isoform doi.org/10.1016/j.celr…

Take a close look at a particular #isoform in this #ArticleinPress, Carbonic anhydrase IX promotes acute lung injury and mortality in females during metabolic acidosis and pneumonia (Reece P Stevens et al. @usacollegeofmed): ow.ly/VkNh50WsGXl

AJPLung's tweet image. Take a close look at a particular #isoform in this #ArticleinPress, Carbonic anhydrase IX promotes acute lung injury and mortality in females during metabolic acidosis and pneumonia (Reece P Stevens et al. @usacollegeofmed): 

ow.ly/VkNh50WsGXl

Molecular mechanisms of PI3K isoform dependence in embryonic growth You can see the free full text of the research by Sena Atıcı et al. Link : jtgga.org/pdf/a5223c9c-5… #PI3K #isoform #prominence #PTEN #Rac1 #mouse #embryonic #fibroblasts

JtggaOfficial's tweet image. Molecular mechanisms of PI3K isoform dependence in embryonic growth
You can see the free full text of the research by Sena Atıcı et al.
Link : jtgga.org/pdf/a5223c9c-5…
#PI3K #isoform #prominence #PTEN #Rac1 #mouse #embryonic #fibroblasts

Molecular mechanisms of PI3K isoform dependence in embryonic growth You can see the free full text of the research by Sena Atıcı et al. Link : jtgga.org/pdf/a5223c9c-5… #PI3K #isoform #prominence #PTEN #Rac1 #mouse #embryonic #fibroblasts

JtggaOfficial's tweet image. Molecular mechanisms of PI3K isoform dependence in embryonic growth

You can see the free full text of the research by Sena Atıcı et al.

Link : jtgga.org/pdf/a5223c9c-5…

#PI3K #isoform #prominence #PTEN #Rac1 #mouse #embryonic #fibroblasts

Hard to capture long isoforms in single-cell RNA-seq. We have finally optimized an existing method to capture the majority of expressed isoforms, including longer ones. @nanopore #LongRead #SinlgeCell #Isoform

ashokpatowary's tweet image. Hard to capture long isoforms in single-cell RNA-seq. We have finally optimized an existing method to capture the majority of expressed isoforms, including longer ones. @nanopore #LongRead #SinlgeCell #Isoform

#Isoform sequencing uses #longreadtechnology for complex regions of the genome such as low complexity or high GC content. Due association in disease and drug resistance mechanisms, Novogene has developed a pipeline to discover these transcripts. ow.ly/m41e50TSvYS #ngs

Novogene_Europe's tweet image. #Isoform sequencing uses #longreadtechnology for complex regions of the genome such as low complexity or high GC content. Due association in disease and drug resistance mechanisms, Novogene has developed a pipeline to discover these transcripts.

ow.ly/m41e50TSvYS 

#ngs

📜 Thrilled to announce that this is now published on Nature Communications, where we report similar #isoform diversity & #splicing patterns in mice with AD neuropathology and human AD brain using #ONT nanopore sequencing! doi.org/10.1038/s41467…

nature.com

Long-read transcript sequencing identifies differential isoform expression in the entorhinal cortex...

Nature Communications - The authors used long-read sequencing to reveal novel isoforms and differential transcript use in a transgenic model of tau pathology. Similar patterns were found in the...

Thrilled to share our latest preprint on characterizing isoform diversity and splicing patterns in an AD mouse model using targeted long read-sequencing. And showcasing FICLE for the first time! biorxiv.org/cgi/content/sh…



Get a comprehensive view on #isoform expression at nucleotide resolution in more than 300 tissues/cell lines in the RNAAtlas datascope in R2. Here #BRCA1 in normal breast tissue by example Explore any gene in all the samples in the open online R2platform r2.amc.nl

r2_microarray's tweet image. Get a comprehensive view on #isoform expression at nucleotide resolution in more than 300 tissues/cell lines in the RNAAtlas datascope in R2. Here #BRCA1 in normal breast tissue by example

Explore any gene in all the samples in the open online R2platform
r2.amc.nl

Excited to present my research at #eshg2024! Come chat to me about brain #isoform annotation and everything long-read at poster P20.012.A during poster viewing session at 1pm on Sunday. 🧠 🧬


Out now in @ScienceMagazine! Our colab paper w/ @LTULab mapping #isoform diversity during human #neurodevelopment & #neurogenesis w/ #SingleCell resolution. 10000s of new isoforms. Led by @ashokpatowary, @realizor, @connorjops, @ckvuong #PsychENCODE24 science.org/doi/10.1126/sc…


Explore the key role of transcript model characterization in analyzing long-read #transcriptomics data with our article. Learn to select the right tool, such as #IsoQuant, from a wide range of options for #isoform characterization. biobam.com/isoquant-long-…


Excellent work from @euforna and @NishaHemandhar on the impact of #aging on #RNAdynamics and #isoform usage, combining short- and long-reads (#Nanopore) RNA sequencing. Small contribution from us @IITalk @RNA_iit @BtBsUNIMIB with @MattiaFurlan8

Proud to share our new work @NAR_Open where @NishaHemandhar studied mRNA splicing in the #aging brain together with @MattiaPelizzola, @MattiaFurlan8 and Manja Marz @JenaRNA. Among several changes, aging decreases mRNA dynamics and alters isoform usage doi.org/mk6q

euforna's tweet image. Proud to share our new work @NAR_Open where @NishaHemandhar studied mRNA splicing in the #aging brain together with @MattiaPelizzola, @MattiaFurlan8 and Manja Marz @JenaRNA. Among several changes, aging decreases mRNA dynamics and alters isoform usage doi.org/mk6q


🎯 Our approach revealed a diagnosis in 73%. We reported non-syndromic RIMS2-IRD. We found a retina-enriched RIMS2 isoform conserved but not annotated in mouse and report two novel candidate IRD genes. 👏👏 👏@DelpoMarta @DrBasamat & team @ClinGenetNews #IRD #RIMS2 #isoform

elfridedebaere's tweet image. 🎯 Our approach revealed a diagnosis in 73%. We reported non-syndromic RIMS2-IRD. We found a retina-enriched RIMS2 isoform conserved but not annotated in mouse and report two novel candidate IRD genes. 👏👏 👏@DelpoMarta @DrBasamat & team @ClinGenetNews 
#IRD
#RIMS2
#isoform

Our paper is out! 📢 Autozygome-guided exome-first study in a consanguineous cohort with early-onset retinal disease uncovers an isolated RIMS2 phenotype and a retina-enriched RIMS2 isoform #IRDs #rarediseases #RIMS2 #automap thanks @elfridedebaere & al onlinelibrary.wiley.com/doi/full/10.11…



7/n While powerful for transcriptomics, #isoform sequencing could supercharge protein detection in a perhaps non-obvious way. Mass-spec (MS) involves detecting mass/charge (m/z) spectra as shown below. Though common, bottom-up methods face several challenges.

SimonDBarnett's tweet image. 7/n 
While powerful for transcriptomics, #isoform sequencing could supercharge protein detection in a perhaps non-obvious way.   

Mass-spec (MS) involves detecting mass/charge (m/z) spectra as shown below. Though common, bottom-up methods face several challenges.

7/n While powerful for transcriptomics, #isoform sequencing could supercharge protein detection in a perhaps non-obvious way. Mass-spec (MS) involves detecting mass/charge (m/z) spectra as shown below. Though common, bottom-up methods face several challenges.

SimonDBarnett's tweet image. 7/n
While powerful for transcriptomics, #isoform sequencing could supercharge protein detection in a perhaps non-obvious way. 

Mass-spec (MS) involves detecting mass/charge (m/z) spectra as shown below. Though common, bottom-up methods face several challenges.

This is what happens when you pair @illumina 3' Single Cell RNA library prep kits with 600 cycle sequencing kits on MiSeq i100.... Isoform detection shown in ASHG 2025 poster by Illumina R&D. #DRAGEN #RNASeq #isoform #SpliceVariant #splicing #singlecell #MiSeqi100

AntoBeck's tweet image. This is what happens when you pair @illumina 3' Single Cell RNA library prep kits with 600 cycle sequencing kits on MiSeq i100.... Isoform detection shown in ASHG 2025 poster by Illumina R&D. 
#DRAGEN #RNASeq #isoform #SpliceVariant #splicing #singlecell #MiSeqi100

A single-cell, long-read, isoform-resolved case-control study of FTD reveals cell-type-specific and broad splicing dysregulation in human brain. #nanopore #scRNA-seq #isoform doi.org/10.1016/j.celr…

benagen3571's tweet image. A single-cell, long-read, isoform-resolved case-control study of FTD reveals cell-type-specific and broad splicing dysregulation in human brain. #nanopore #scRNA-seq #isoform doi.org/10.1016/j.celr…
benagen3571's tweet image. A single-cell, long-read, isoform-resolved case-control study of FTD reveals cell-type-specific and broad splicing dysregulation in human brain. #nanopore #scRNA-seq #isoform doi.org/10.1016/j.celr…

Long-read sequencing reveals the RNA isoform repertoire of neuropsychiatric risk genes in human brain. #nanopore #isoform doi.org/10.1186/s13059…

benagen3571's tweet image. Long-read sequencing reveals the RNA isoform repertoire of neuropsychiatric risk genes in human brain. #nanopore #isoform  doi.org/10.1186/s13059…
benagen3571's tweet image. Long-read sequencing reveals the RNA isoform repertoire of neuropsychiatric risk genes in human brain. #nanopore #isoform  doi.org/10.1186/s13059…

The philosophy: “Yansu” means serious and that’s the point. Serious AI coding for complex builds, without chaos. Try it out here : bit.ly/43A44Oj #Isoform #Yansu #AIdevelopment #ScenarioDriven #SeriousCoding

hey_mujeebahmed's tweet image. The philosophy:
“Yansu” means serious and that’s the point.
Serious AI coding for complex builds, without chaos.

Try it out here : bit.ly/43A44Oj

#Isoform #Yansu #AIdevelopment #ScenarioDriven #SeriousCoding

Ana Conesa #SMRTLeiden talks about #isoform classification suggested by @Magdoll

MakovaLab's tweet image. Ana Conesa #SMRTLeiden talks about #isoform classification suggested by @Magdoll

7/n While powerful for transcriptomics, #isoform sequencing could supercharge protein detection in a perhaps non-obvious way. Mass-spec (MS) involves detecting mass/charge (m/z) spectra as shown below. Though common, bottom-up methods face several challenges.

SimonDBarnett's tweet image. 7/n 
While powerful for transcriptomics, #isoform sequencing could supercharge protein detection in a perhaps non-obvious way.   

Mass-spec (MS) involves detecting mass/charge (m/z) spectra as shown below. Though common, bottom-up methods face several challenges.

AQP4のisoformを網羅し、isoformにおける高次構造、OAP proneな性質の違いから水透過性について述べ、さらに水チャンネルとして以外の、細胞内のシグナル伝達や細胞間の相互作用において推測される作用についてまとめた総説 Open Access #AQP4 #isoform #papers mdpi.com/2073-4409/9/12…

thmonk_pf's tweet image. AQP4のisoformを網羅し、isoformにおける高次構造、OAP proneな性質の違いから水透過性について述べ、さらに水チャンネルとして以外の、細胞内のシグナル伝達や細胞間の相互作用において推測される作用についてまとめた総説

Open Access

#AQP4 
#isoform 
#papers
mdpi.com/2073-4409/9/12…

Are you at #NASS 2025? Stop by booth #1209 and chat with the #Enovis Spinal Recovery Solutions team about our innovative solutions for spinal bone growth stimulation, rehabilitation, pain management, and healing. See how technology like #IsoFORM® TLSO and #Spinalogic® are…

enovismedtech's tweet image. Are you at #NASS 2025? Stop by booth #1209 and chat with the #Enovis Spinal Recovery Solutions team about our innovative solutions for spinal bone growth stimulation, rehabilitation, pain management, and healing. 

See how technology like #IsoFORM® TLSO and #Spinalogic® are…

Poster #39 is the place to be this afternoon at #ASI2022MEL. Come by @DGabryelska's MAS-Seq poster about how you can get full-length #isoform information for your #SingleCell transcriptome studies. @PacBio #Sequencing #GeneExpression

mscienceaustnz's tweet image. Poster #39 is the place to be this afternoon at #ASI2022MEL. Come by @DGabryelska's MAS-Seq poster about how you can get full-length #isoform information for your #SingleCell transcriptome studies. 

@PacBio #Sequencing #GeneExpression

At #AGBT, @SheridanCavali1 will present their team's research: 'Single-cell transcript #isoform sequencing of the actived adult mouse hippocampus with 10x #Genomics and Oxford #Nanopore'. Find out more: bit.ly/3xc4EjY #AGBT22

nanopore's tweet image. At #AGBT, @SheridanCavali1 will present their team's research: 'Single-cell transcript #isoform sequencing of the actived adult mouse hippocampus with 10x #Genomics and Oxford #Nanopore'. Find out more: bit.ly/3xc4EjY #AGBT22

Take a close look at a particular #isoform in this #ArticleinPress, Carbonic anhydrase IX promotes acute lung injury and mortality in females during metabolic acidosis and pneumonia (Reece P Stevens et al. @usacollegeofmed): ow.ly/VkNh50WsGXl

AJPLung's tweet image. Take a close look at a particular #isoform in this #ArticleinPress, Carbonic anhydrase IX promotes acute lung injury and mortality in females during metabolic acidosis and pneumonia (Reece P Stevens et al. @usacollegeofmed): 

ow.ly/VkNh50WsGXl

Conserved changes in splicing factors in #cancer cells across 3 species 🐒🐭👫 - Genes ESRP1 & ESRP2, accelerate #somatic reprogramming by altering #isoform expression characteristic of #mesenchymal to #epithelial changes. #cancer #CitedEnsembl @uniqueG24 buff.ly/2HXj7df

ensembl's tweet image. Conserved changes in splicing factors in #cancer cells across 3 species 🐒🐭👫 - Genes ESRP1 & ESRP2, accelerate #somatic reprogramming by altering #isoform expression characteristic of #mesenchymal to #epithelial changes. #cancer #CitedEnsembl @uniqueG24 buff.ly/2HXj7df

We'll be at today's #JBI2018 poster session presenting our bioinformatics tools for alternative #isoform expression analysis and #multiomics data integration. Come find us! 👇

ConesaLab's tweet image. We'll be at today's #JBI2018 poster session presenting our bioinformatics tools for alternative #isoform expression analysis and #multiomics data integration. Come find us! 👇

Next week's seminar-Tuesday 8 December-is being presented by @ashovens from our #Metabolic Signalling Unit. The title of his talk is "Moving towards #isoform – specific #AMPK activation".

SVIResearch's tweet image. Next week's seminar-Tuesday 8 December-is being presented by @ashovens from our #Metabolic Signalling Unit. The title of his talk is "Moving towards #isoform – specific #AMPK activation".

Hard to capture long isoforms in single-cell RNA-seq. We have finally optimized an existing method to capture the majority of expressed isoforms, including longer ones. @nanopore #LongRead #SinlgeCell #Isoform

ashokpatowary's tweet image. Hard to capture long isoforms in single-cell RNA-seq. We have finally optimized an existing method to capture the majority of expressed isoforms, including longer ones. @nanopore #LongRead #SinlgeCell #Isoform

Join us tomorrow (Wed 11/16) to learn how highly accurate, full-length #isoform information at the #singlecell level using the MAS-Seq method can deliver groundbreaking insights into disease biology. Register now: bit.ly/3NStpcT

PacBio's tweet image. Join us tomorrow (Wed 11/16) to learn how highly accurate, full-length #isoform information at the #singlecell level using the MAS-Seq method can deliver groundbreaking insights into disease biology. Register now: bit.ly/3NStpcT

Lack of evidence for in-frame introns in 2nd #alternative #isoform and subtle compensatory splice site prediction issue. Appraisal of genome annotation can be about the little things. #MarginalGains #VBannotation

VBannotator's tweet image. Lack of evidence for in-frame introns in 2nd #alternative #isoform and subtle compensatory splice site prediction issue. Appraisal of genome annotation can be about the little things. #MarginalGains #VBannotation
VBannotator's tweet image. Lack of evidence for in-frame introns in 2nd #alternative #isoform and subtle compensatory splice site prediction issue. Appraisal of genome annotation can be about the little things. #MarginalGains #VBannotation

PacBio long-read sequencing empowers you to better understand the complex biology of cancer. Learn how in @PacBio's on-demand webinar on the RNA #isoform landscape of cancer. bit.ly/3PFUj8f

mscienceaustnz's tweet image. PacBio long-read sequencing empowers you to better understand the complex biology of cancer. Learn how in @PacBio's on-demand webinar on the RNA #isoform landscape of cancer. bit.ly/3PFUj8f

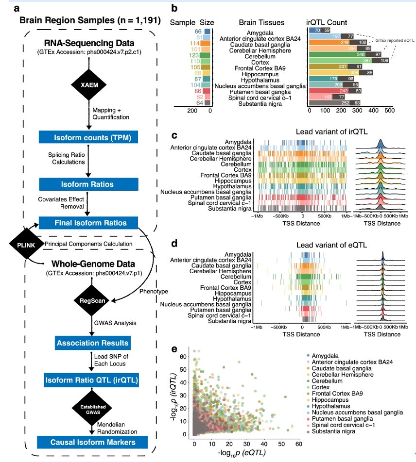
Hidden genetic regulation of human complex traits via brain isoforms. #Alternative splicing #Isoform-ratio quantitative trait loci #Genome #Neuro-related #Phenomics @Phenomics_J @SpringerNature Read more here: link.springer.com/article/10.100…

Phenomics_J's tweet image. Hidden genetic regulation of human complex traits via brain isoforms.
#Alternative splicing #Isoform-ratio quantitative trait loci #Genome #Neuro-related #Phenomics @Phenomics_J @SpringerNature

Read more here: link.springer.com/article/10.100…

Loading...

Something went wrong.


Something went wrong.


United States Trends