#metabolic_reprogramming risultati di ricerca
📌New #Special_Issue "#Metabolic_Reprogramming in #Innate_Immune_Cell Fate and Function" is open for submissions. @MDPIOpenAccess #immunometabolism #innate_immunity 👉mdpi.com/journal/cells/…

Pyruvate dehydrogenase kinases: key regulators of cellular metabolism and therapeutic targets for metabolic diseases link.springer.com/article/10.100… @SiChuanUniv #Pyruvate_dehudrogenase_kinase #Metabolic_reprogramming #ROS #Apoptosis #Metabolic_diseases

#Metabolic_Reprogramming in #Macrophage Function | Remodelling activating macrophages | Luke ONeill @laoneill111 Maxim Artyomov @WUSTLmed @NatRevImmunol buff.ly/2WzxrMc

#Metabolic_Reprogramming in #Macrophage Function | Luke ONeill @laoneill111 Maxim Artyomov @WUSTLmed @NatRevImmunol buff.ly/2WzxrMc

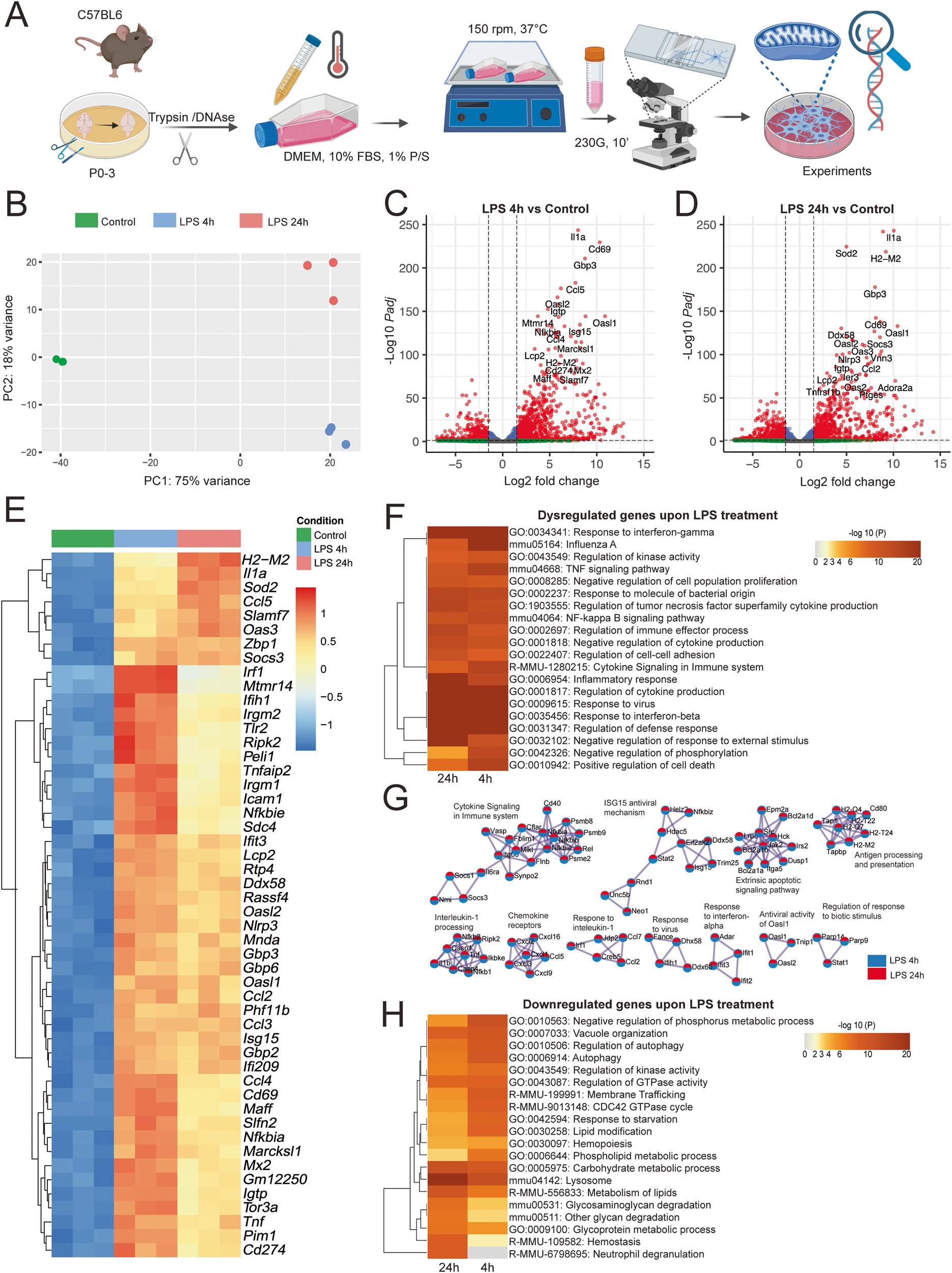
#Metabolic_ReProgramming in Neurons | Nuceotide sensor ZBP1 and Kinase RIPK3 promotes an #AntiViral Metabolic State | Andrew Oberst @UW @ImmunityCP buff.ly/2MdjXBn

#Metabolic_Reprogramming in #Macrophage Function | Itaconate modifies proteins to elicit an anti-inflammatory effect | Luke ONeill @laoneill111 Maxim Artyomov @WUSTLmed @NatRevImmunol buff.ly/2WzxrMc

Click link below to access an UPDATED REVEIW of characteristics of #tumor_microenvironment, the metabolic changes of tumor‐associated immune cells, and the regulatory role of #metabolic_reprogramming in cancer #immunotherapy. onlinelibrary.wiley.com/doi/10.1002/mc…
LPSによる炎症惹起時のmicrpgliaの代謝reprogramming機構の系統進化 Mouseもヒトも炎症時、解糖系を促進、TCAを抑制するが、mouseはhexokinase (HK2/HK3)を介してヒトはphosphofructokinase(PFKFB)を介して制御 Open Access #metabolic_reprogramming #microglia #papers doi.org/10.1038/s41467…
>>The #ComplementSystem | drives local inflammatory tissue priming by #Metabolic_Reprogramming of synovial fibroblasts.<< #Arthritis
The #ComplementSystem | drives local inflammatory tissue priming by #MetabolicReprogramming of synovial fibroblasts | Markus Hoffmann @FAU_Germany @ImmunityCP buff.ly/3fcXiFO

Pyruvate dehydrogenase kinases: key regulators of cellular metabolism and therapeutic targets for metabolic diseases link.springer.com/article/10.100… @SiChuanUniv #Metabolic_reprogramming #ROS #Apoptosis #Metabolic_diseases

Pyruvate dehydrogenase kinases: key regulators of cellular metabolism and therapeutic targets for metabolic diseases link.springer.com/article/10.100… @SiChuanUniv #Pyruvate_dehudrogenase_kinase #Metabolic_reprogramming #ROS #Apoptosis #Metabolic_diseases

LPSによる炎症惹起時のmicrpgliaの代謝reprogramming機構の系統進化 Mouseもヒトも炎症時、解糖系を促進、TCAを抑制するが、mouseはhexokinase (HK2/HK3)を介してヒトはphosphofructokinase(PFKFB)を介して制御 Open Access #metabolic_reprogramming #microglia #papers doi.org/10.1038/s41467…
>>The #ComplementSystem | drives local inflammatory tissue priming by #Metabolic_Reprogramming of synovial fibroblasts.<< #Arthritis
The #ComplementSystem | drives local inflammatory tissue priming by #MetabolicReprogramming of synovial fibroblasts | Markus Hoffmann @FAU_Germany @ImmunityCP buff.ly/3fcXiFO

Click link below to access an UPDATED REVEIW of characteristics of #tumor_microenvironment, the metabolic changes of tumor‐associated immune cells, and the regulatory role of #metabolic_reprogramming in cancer #immunotherapy. onlinelibrary.wiley.com/doi/10.1002/mc…
#Metabolic_Reprogramming in #Macrophage Function | Remodelling activating macrophages | Luke ONeill @laoneill111 Maxim Artyomov @WUSTLmed @NatRevImmunol buff.ly/2XtPm7t | #ReCap_Feb_2019

📌New #Special_Issue "#Metabolic_Reprogramming in #Innate_Immune_Cell Fate and Function" is open for submissions. @MDPIOpenAccess #immunometabolism #innate_immunity 👉mdpi.com/journal/cells/…

#Metabolic_Reprogramming in #Macrophage Function | Luke ONeill @laoneill111 Maxim Artyomov @WUSTLmed @NatRevImmunol buff.ly/2WzxrMc

#Metabolic_Reprogramming in #Macrophage Function | Itaconate modifies proteins to elicit an anti-inflammatory effect | Luke ONeill @laoneill111 Maxim Artyomov @WUSTLmed @NatRevImmunol buff.ly/2WzxrMc

#Metabolic_Reprogramming in #Macrophage Function | Remodelling activating macrophages | Luke ONeill @laoneill111 Maxim Artyomov @WUSTLmed @NatRevImmunol buff.ly/2WzxrMc

#Metabolic_ReProgramming in Neurons | Nuceotide sensor ZBP1 and Kinase RIPK3 promotes an #AntiViral Metabolic State | Andrew Oberst @UW @ImmunityCP buff.ly/2MdjXBn

#Metabolic_ReProgramming in Neurons | Nuceotide sensor ZBP1 and Kinase RIPK3 promotes an #AntiViral Metabolic State | Andrew Oberst @UW @ImmunityCP buff.ly/2MdjXBn

#Metabolic_ReProgramming in Neurons | Nuceotide sensor ZBP1 and Kinase RIPK3 promotes an #AntiViral Metabolic State | Andrew Oberst @UW @ImmunityCP buff.ly/2MdjXBn

📌New #Special_Issue "#Metabolic_Reprogramming in #Innate_Immune_Cell Fate and Function" is open for submissions. @MDPIOpenAccess #immunometabolism #innate_immunity 👉mdpi.com/journal/cells/…

Pyruvate dehydrogenase kinases: key regulators of cellular metabolism and therapeutic targets for metabolic diseases link.springer.com/article/10.100… @SiChuanUniv #Pyruvate_dehudrogenase_kinase #Metabolic_reprogramming #ROS #Apoptosis #Metabolic_diseases

#Metabolic_Reprogramming in #Macrophage Function | Luke ONeill @laoneill111 Maxim Artyomov @WUSTLmed @NatRevImmunol buff.ly/2WzxrMc

#Metabolic_ReProgramming in Neurons | Nuceotide sensor ZBP1 and Kinase RIPK3 promotes an #AntiViral Metabolic State | Andrew Oberst @UW @ImmunityCP buff.ly/2MdjXBn

#Metabolic_Reprogramming in #Macrophage Function | Itaconate modifies proteins to elicit an anti-inflammatory effect | Luke ONeill @laoneill111 Maxim Artyomov @WUSTLmed @NatRevImmunol buff.ly/2WzxrMc

#Metabolic_Reprogramming in #Macrophage Function | Remodelling activating macrophages | Luke ONeill @laoneill111 Maxim Artyomov @WUSTLmed @NatRevImmunol buff.ly/2WzxrMc

Something went wrong.
Something went wrong.
United States Trends
- 1. Amazon 604K posts
- 2. Melo 12K posts
- 3. Diwali 1.02M posts
- 4. Christian Braun 2,371 posts
- 5. Danya 3,120 posts
- 6. Canvas 21.5K posts
- 7. East Wing 8,606 posts
- 8. Kenny Loggins 7,113 posts
- 9. #ONEPIECE1163 4,534 posts
- 10. National Guard to Portland 6,979 posts
- 11. 9th Circuit 1,925 posts
- 12. $ZIG 1,823 posts
- 13. Dyson Daniels 1,767 posts
- 14. West Ham 17.6K posts
- 15. Kandi 3,109 posts
- 16. Stephen A 30.7K posts
- 17. FanDuel 15K posts
- 18. Thibs N/A
- 19. Garp 2,422 posts
- 20. Sinners 26.8K posts