#metabolic_reprogramming ผลการค้นหา
📌New #Special_Issue "#Metabolic_Reprogramming in #Innate_Immune_Cell Fate and Function" is open for submissions. @MDPIOpenAccess #immunometabolism #innate_immunity 👉mdpi.com/journal/cells/…

#Metabolic_Reprogramming in #Macrophage Function | Remodelling activating macrophages | Luke ONeill @laoneill111 Maxim Artyomov @WUSTLmed @NatRevImmunol buff.ly/2WzxrMc

#Metabolic_Reprogramming in #Macrophage Function | Luke ONeill @laoneill111 Maxim Artyomov @WUSTLmed @NatRevImmunol buff.ly/2WzxrMc

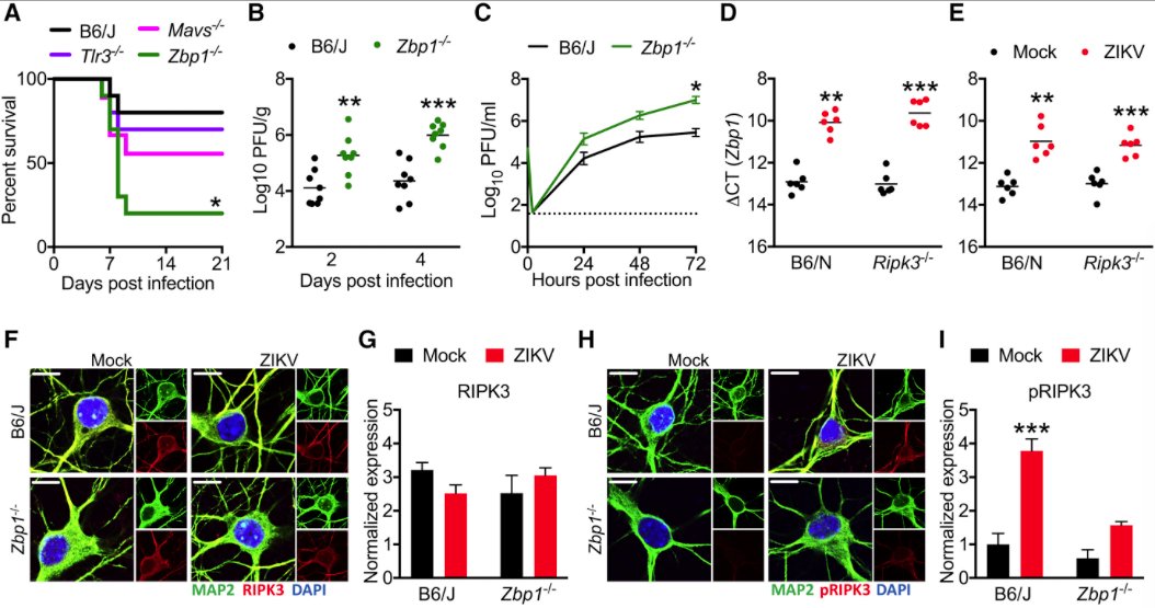
#Metabolic_ReProgramming in Neurons | Nuceotide sensor ZBP1 and Kinase RIPK3 promotes an #AntiViral Metabolic State | Andrew Oberst @UW @ImmunityCP buff.ly/2MdjXBn

#Metabolic_Reprogramming in #Macrophage Function | Itaconate modifies proteins to elicit an anti-inflammatory effect | Luke ONeill @laoneill111 Maxim Artyomov @WUSTLmed @NatRevImmunol buff.ly/2WzxrMc

Pyruvate dehydrogenase kinases: key regulators of cellular metabolism and therapeutic targets for metabolic diseases link.springer.com/article/10.100… @SiChuanUniv #Pyruvate_dehudrogenase_kinase #Metabolic_reprogramming #ROS #Apoptosis #Metabolic_diseases

Click link below to access an UPDATED REVEIW of characteristics of #tumor_microenvironment, the metabolic changes of tumor‐associated immune cells, and the regulatory role of #metabolic_reprogramming in cancer #immunotherapy. onlinelibrary.wiley.com/doi/10.1002/mc…
LPSによる炎症惹起時のmicrpgliaの代謝reprogramming機構の系統進化 Mouseもヒトも炎症時、解糖系を促進、TCAを抑制するが、mouseはhexokinase (HK2/HK3)を介してヒトはphosphofructokinase(PFKFB)を介して制御 Open Access #metabolic_reprogramming #microglia #papers doi.org/10.1038/s41467…
nature.com
Species-specific metabolic reprogramming in human and mouse microglia during inflammatory pathway...
Nature Communications - The innate immune cells undergo metabolic reprogramming upon inflammation. Here, the authors report that both mouse and human microglia display a metabolic reprogramming in...
>>The #ComplementSystem | drives local inflammatory tissue priming by #Metabolic_Reprogramming of synovial fibroblasts.<< #Arthritis
The #ComplementSystem | drives local inflammatory tissue priming by #MetabolicReprogramming of synovial fibroblasts | Markus Hoffmann @FAU_Germany @ImmunityCP buff.ly/3fcXiFO

Pyruvate dehydrogenase kinases: key regulators of cellular metabolism and therapeutic targets for metabolic diseases link.springer.com/article/10.100… @SiChuanUniv #Metabolic_reprogramming #ROS #Apoptosis #Metabolic_diseases

Pyruvate dehydrogenase kinases: key regulators of cellular metabolism and therapeutic targets for metabolic diseases link.springer.com/article/10.100… @SiChuanUniv #Pyruvate_dehudrogenase_kinase #Metabolic_reprogramming #ROS #Apoptosis #Metabolic_diseases

LPSによる炎症惹起時のmicrpgliaの代謝reprogramming機構の系統進化 Mouseもヒトも炎症時、解糖系を促進、TCAを抑制するが、mouseはhexokinase (HK2/HK3)を介してヒトはphosphofructokinase(PFKFB)を介して制御 Open Access #metabolic_reprogramming #microglia #papers doi.org/10.1038/s41467…
nature.com
Species-specific metabolic reprogramming in human and mouse microglia during inflammatory pathway...
Nature Communications - The innate immune cells undergo metabolic reprogramming upon inflammation. Here, the authors report that both mouse and human microglia display a metabolic reprogramming in...
>>The #ComplementSystem | drives local inflammatory tissue priming by #Metabolic_Reprogramming of synovial fibroblasts.<< #Arthritis
The #ComplementSystem | drives local inflammatory tissue priming by #MetabolicReprogramming of synovial fibroblasts | Markus Hoffmann @FAU_Germany @ImmunityCP buff.ly/3fcXiFO

Click link below to access an UPDATED REVEIW of characteristics of #tumor_microenvironment, the metabolic changes of tumor‐associated immune cells, and the regulatory role of #metabolic_reprogramming in cancer #immunotherapy. onlinelibrary.wiley.com/doi/10.1002/mc…
#Metabolic_Reprogramming in #Macrophage Function | Remodelling activating macrophages | Luke ONeill @laoneill111 Maxim Artyomov @WUSTLmed @NatRevImmunol buff.ly/2XtPm7t | #ReCap_Feb_2019

📌New #Special_Issue "#Metabolic_Reprogramming in #Innate_Immune_Cell Fate and Function" is open for submissions. @MDPIOpenAccess #immunometabolism #innate_immunity 👉mdpi.com/journal/cells/…

#Metabolic_Reprogramming in #Macrophage Function | Luke ONeill @laoneill111 Maxim Artyomov @WUSTLmed @NatRevImmunol buff.ly/2WzxrMc

#Metabolic_Reprogramming in #Macrophage Function | Itaconate modifies proteins to elicit an anti-inflammatory effect | Luke ONeill @laoneill111 Maxim Artyomov @WUSTLmed @NatRevImmunol buff.ly/2WzxrMc

#Metabolic_Reprogramming in #Macrophage Function | Remodelling activating macrophages | Luke ONeill @laoneill111 Maxim Artyomov @WUSTLmed @NatRevImmunol buff.ly/2WzxrMc

#Metabolic_ReProgramming in Neurons | Nuceotide sensor ZBP1 and Kinase RIPK3 promotes an #AntiViral Metabolic State | Andrew Oberst @UW @ImmunityCP buff.ly/2MdjXBn

#Metabolic_ReProgramming in Neurons | Nuceotide sensor ZBP1 and Kinase RIPK3 promotes an #AntiViral Metabolic State | Andrew Oberst @UW @ImmunityCP buff.ly/2MdjXBn

#Metabolic_ReProgramming in Neurons | Nuceotide sensor ZBP1 and Kinase RIPK3 promotes an #AntiViral Metabolic State | Andrew Oberst @UW @ImmunityCP buff.ly/2MdjXBn

📌New #Special_Issue "#Metabolic_Reprogramming in #Innate_Immune_Cell Fate and Function" is open for submissions. @MDPIOpenAccess #immunometabolism #innate_immunity 👉mdpi.com/journal/cells/…

Pyruvate dehydrogenase kinases: key regulators of cellular metabolism and therapeutic targets for metabolic diseases link.springer.com/article/10.100… @SiChuanUniv #Pyruvate_dehudrogenase_kinase #Metabolic_reprogramming #ROS #Apoptosis #Metabolic_diseases

#Metabolic_ReProgramming in Neurons | Nuceotide sensor ZBP1 and Kinase RIPK3 promotes an #AntiViral Metabolic State | Andrew Oberst @UW @ImmunityCP buff.ly/2MdjXBn

#Metabolic_Reprogramming in #Macrophage Function | Luke ONeill @laoneill111 Maxim Artyomov @WUSTLmed @NatRevImmunol buff.ly/2WzxrMc

#Metabolic_Reprogramming in #Macrophage Function | Remodelling activating macrophages | Luke ONeill @laoneill111 Maxim Artyomov @WUSTLmed @NatRevImmunol buff.ly/2WzxrMc

#Metabolic_Reprogramming in #Macrophage Function | Itaconate modifies proteins to elicit an anti-inflammatory effect | Luke ONeill @laoneill111 Maxim Artyomov @WUSTLmed @NatRevImmunol buff.ly/2WzxrMc

Something went wrong.
Something went wrong.
United States Trends
- 1. Butker 3,450 posts
- 2. Baker 43.3K posts
- 3. Lions 49.3K posts
- 4. Lions 49.3K posts
- 5. Goff 6,863 posts
- 6. 49ers 40K posts
- 7. #OnePride 2,695 posts
- 8. #TNABoundForGlory 14.6K posts
- 9. Ty Dillon N/A
- 10. Bucs 13.5K posts
- 11. #BNBdip N/A
- 12. Packers 35.9K posts
- 13. Dan Campbell 1,391 posts
- 14. #DETvsKC 1,096 posts
- 15. #RHOP 8,350 posts
- 16. Fred Warner 15.4K posts
- 17. Flacco 13.2K posts
- 18. Denny 4,637 posts
- 19. George Springer 2,859 posts
- 20. Byron 6,377 posts