#nodered search results

Visual workflow automation made simple!🎉 Introducing the #NodeRED integration for Seqera that lets researchers automate their bioinformatics workflows using a visual drag-and-drop interface - no coding or IT support required. 5,000+ integrations!🧵


Felix has spent 7+ years building real IIoT solutions with Node-RED. At Node-RED Con 2025, he’ll demonstrate how Node-RED can revolutionise industrial IoT — from workpiece to cloud. Join him live in this Node-RED revolution → nrcon.nodered.org #NodeRED #NRCon2025 #IIoT


New blog post + new project is live! 🎉 Been building with #NodeRED since the summer and really enjoyed it. You can really interact with / automate *anything*. Check out the thread below and associated blog post and give it a go. I even made tutorial videos, so no excuses!

Visual workflow automation made simple!🎉 Introducing the #NodeRED integration for Seqera that lets researchers automate their bioinformatics workflows using a visual drag-and-drop interface - no coding or IT support required. 5,000+ integrations!🧵



ラウンジで気まずい! デバイスの数で混雑度を見える化!他の便利な機能もたくさん! #nodered #Bluetooth

nurselog_'s tweet image. ラウンジで気まずい!
デバイスの数で混雑度を見える化!他の便利な機能もたくさん!
 #nodered
 #Bluetooth

先日開催された「Node-RED Con 2025」で基調講演をしました🎤 幼稚園の先生が見落としてしまった子どもの「小さな声」。 保育の未来に繋がるIoTについて考え、作り、自分の言葉でみんなに想いを伝えてきました 登壇の様子まとめたよ✍️ note.com/riyu_11/n/n983… #nodered #noderedjp #保育 #子ども


wasmのコンテナでNode-RED動かせた #wasm #nodered

n0bisuke's tweet image. wasmのコンテナでNode-RED動かせた #wasm #nodered
n0bisuke's tweet image. wasmのコンテナでNode-RED動かせた #wasm #nodered

✍️はじめての技術に挑戦してみてる 1. OpenCVをPython上で触る 2. Node-REDの中で、外部プログラム実行できるexecノード使う 3. 複数人の顔のID判定がぶれなくなってきた #python #nodered #opencv #画像解析

riyu__li's tweet image. ✍️はじめての技術に挑戦してみてる

1. OpenCVをPython上で触る
2. Node-REDの中で、外部プログラム実行できるexecノード使う
3. 複数人の顔のID判定がぶれなくなってきた

#python #nodered #opencv #画像解析

node-redで作成したフローでiCAD/IOCを用いた動作検証シミュレーション! とは、これのこと!! #iCAD #nodered #制御検証


昔Node-REDでTelloを動かせるようにライブラリー作って公開したことがあってそれが今のRaspberry Piでも動くのか軽く検証したら無事動いた! Node-REDもだいぶバージョンアップされてるけどちゃんと動くのも地味にいい #nodered


Node-RED 80台ほど立てて動かしてみている #nodered #noderedjp gyazo.com/958b857c0e1e15…


#FA_study の準備! やりたいことが多くて、どこまで実装しようかな。。😅 因みにスライドは1枚もできていません😱 #iCAD #nodered #OPCUA

dXmechadesign's tweet image. #FA_study の準備!
やりたいことが多くて、どこまで実装しようかな。。😅

因みにスライドは1枚もできていません😱

#iCAD #nodered #OPCUA

▶ You can read the full post here: realpars.com/blog/node-red-… In this video, we'll review the results of the 2023 #NodeRED community survey. We'll see who’s using Node-RED, what they’re using it for, and where they’re using it.


Node-REDでIAI pconのethernet/ipコネクション出来た!! #NodeRED #eip #IAI

dXmechadesign's tweet image. Node-REDでIAI pconのethernet/ipコネクション出来た!!

#NodeRED #eip #IAI

▶ You can read the full post here: realpars.com/blog/node-red-… Let's see why #NodeRED has become a popular choice for #IIoT applications with PLCs. Its low-code, visual programming makes it easy to connect hardware, APIs, and cloud services.


The keynote for Node-RED Con 2025 is set! 🎉 We are thrilled to announce Node-RED co-creator, Nick O'Leary, will be giving the opening keynote on 4 November. Don't miss his talk! Register now for free: nrcon.nodered.org #NodeRED #NRCon2025


Found an old video from 2022 when I was optimizing my pedestrian tracking hardware to reduce latency over LTE Tracker -> smartphone wifi hotspot -> transmit to #NodeRed over LTE -> local websocket to #UnrealEngine5 -> your eyes More information here: ieeexplore.ieee.org/document/10740…


1,000+ people have already registered for #NRCon2025! 🎉 Join the live event on Nov 4 — a full day of demos, talks & community stories about Node-RED in action. Don’t miss it → events.zoom.us/ev/AqhqiQ8mTK2… #NodeRED #IIoT #Automation #FlowFuse

NodeRED's tweet image. 1,000+ people have already registered for #NRCon2025! 🎉

Join the live event on Nov 4 — a full day of demos, talks & community stories about Node-RED in action.

Don’t miss it → events.zoom.us/ev/AqhqiQ8mTK2…

#NodeRED #IIoT #Automation #FlowFuse

Ovládáme Riden zdroj z #NodeRED na stánku @bastlirna na konferenci @InstallFest_SH. Stavte se #svedciridenovi 🙂

horcicaa's tweet image. Ovládáme Riden zdroj z #NodeRED na stánku @bastlirna na konferenci @InstallFest_SH. Stavte se #svedciridenovi 🙂

#TechTipTuesday video: How to use the #NodeRED package for groov View op22.co/4ofOa32

opto22's tweet image. #TechTipTuesday video: How to use the #NodeRED package for groov View op22.co/4ofOa32

New blog post + new project is live! 🎉 Been building with #NodeRED since the summer and really enjoyed it. You can really interact with / automate *anything*. Check out the thread below and associated blog post and give it a go. I even made tutorial videos, so no excuses!

Visual workflow automation made simple!🎉 Introducing the #NodeRED integration for Seqera that lets researchers automate their bioinformatics workflows using a visual drag-and-drop interface - no coding or IT support required. 5,000+ integrations!🧵



#NodeRED democratizes automation, enabling researchers to build workflows without IT teams. Open source, community-driven, with visual drag-and-drop that makes logic clear and maintainable. This Seqera integration provides purpose-built nodes connecting to Platform APIs!🔧


Visual workflow automation made simple!🎉 Introducing the #NodeRED integration for Seqera that lets researchers automate their bioinformatics workflows using a visual drag-and-drop interface - no coding or IT support required. 5,000+ integrations!🧵


UDPで足座標シーケンス表(.txt)送って歩行 次は通信なしでフラッシュに焼きますかぁ #nodered

H0meMadeGarbage's tweet image. UDPで足座標シーケンス表(.txt)送って歩行 

次は通信なしでフラッシュに焼きますかぁ
#nodered

Practical Node-Red in smart home automation DIY-Part1 ⏱️ 1.9 hours ⭐ 4.31 👥 3,308 🔄 Oct 2021 💰 FREE comidoc.com/udemy/practica… #NodeRed #SmartHome #DIY #udemy

comidoc's tweet image. Practical Node-Red in smart home automation DIY-Part1

⏱️ 1.9 hours
⭐ 4.31
👥 3,308
🔄 Oct 2021
💰 FREE

comidoc.com/udemy/practica…

#NodeRed #SmartHome #DIY #udemy

Watch and see why #NodeRED is such a popular low-code/no-code programming tool that's included in #groovEPIC: op22.co/49mGZSR

opto22's tweet image. Watch and see why #NodeRED is such a popular low-code/no-code programming tool that's included in #groovEPIC: op22.co/49mGZSR

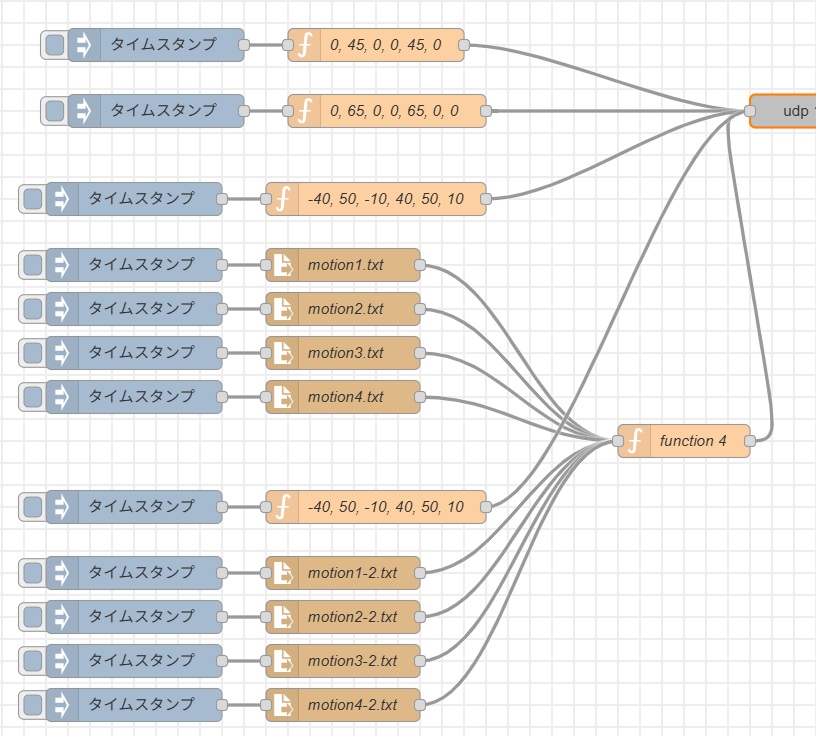
4重倒立 コンソールアプリ作ってブラウザで一括でパラメータ調整できるようにした 最初からこうしておけばよかったわ #nodeRED

H0meMadeGarbage's tweet image. 4重倒立
コンソールアプリ作ってブラウザで一括でパラメータ調整できるようにした
最初からこうしておけばよかったわ
#nodeRED
H0meMadeGarbage's tweet image. 4重倒立
コンソールアプリ作ってブラウザで一括でパラメータ調整できるようにした
最初からこうしておけばよかったわ
#nodeRED

Wheeled Quadruped Robot ハイパーコンソールシステムで素晴らしい倒立を目指す #nodeRED #Robotics

H0meMadeGarbage's tweet image. Wheeled Quadruped Robot
ハイパーコンソールシステムで素晴らしい倒立を目指す

#nodeRED #Robotics

ラウンジで気まずい! デバイスの数で混雑度を見える化!他の便利な機能もたくさん! #nodered #Bluetooth

nurselog_'s tweet image. ラウンジで気まずい!
デバイスの数で混雑度を見える化!他の便利な機能もたくさん!
 #nodered
 #Bluetooth

wasmのコンテナでNode-RED動かせた #wasm #nodered

n0bisuke's tweet image. wasmのコンテナでNode-RED動かせた #wasm #nodered
n0bisuke's tweet image. wasmのコンテナでNode-RED動かせた #wasm #nodered

#Datadog office の入館ステッカー回収完了! 🐶 #noderedpark #nodered #noderedjp

taiponrock's tweet image. #Datadog office の入館ステッカー回収完了! 🐶
#noderedpark #nodered #noderedjp

#FA_study の準備! やりたいことが多くて、どこまで実装しようかな。。😅 因みにスライドは1枚もできていません😱 #iCAD #nodered #OPCUA

dXmechadesign's tweet image. #FA_study の準備!
やりたいことが多くて、どこまで実装しようかな。。😅

因みにスライドは1枚もできていません😱

#iCAD #nodered #OPCUA

✍️はじめての技術に挑戦してみてる 1. OpenCVをPython上で触る 2. Node-REDの中で、外部プログラム実行できるexecノード使う 3. 複数人の顔のID判定がぶれなくなってきた #python #nodered #opencv #画像解析

riyu__li's tweet image. ✍️はじめての技術に挑戦してみてる

1. OpenCVをPython上で触る
2. Node-REDの中で、外部プログラム実行できるexecノード使う
3. 複数人の顔のID判定がぶれなくなってきた

#python #nodered #opencv #画像解析

Node-REDでIAI pconのethernet/ipコネクション出来た!! #NodeRED #eip #IAI

dXmechadesign's tweet image. Node-REDでIAI pconのethernet/ipコネクション出来た!!

#NodeRED #eip #IAI

How is it Nov 2023 & I have never heard of #NodeRed? Very cool flow programing tool in Node.js. Just hooked my solar system to smart switches & more. Very powerful tool that can be used w/ #blockchain tech to help secure #IoT devices! #DigiByte #Bitcoin nodered.org

jaredctate's tweet image. How is it Nov 2023 & I have never heard of #NodeRed? Very cool flow programing tool in Node.js. Just hooked my solar system to smart switches & more. Very powerful tool that can be used w/ #blockchain tech to help secure #IoT devices! #DigiByte #Bitcoin nodered.org

おおー、とりあえず、GoogleSpreadSheetにデータ保存出力完了! #nodered

typeR_Anonymous's tweet image. おおー、とりあえず、GoogleSpreadSheetにデータ保存出力完了!

#nodered

Ovládáme Riden zdroj z #NodeRED na stánku @bastlirna na konferenci @InstallFest_SH. Stavte se #svedciridenovi 🙂

horcicaa's tweet image. Ovládáme Riden zdroj z #NodeRED na stánku @bastlirna na konferenci @InstallFest_SH. Stavte se #svedciridenovi 🙂

Build Monitoring temperature using ESP32. Backend using NODE-RED. Adding feature notification telegram if the temperature higher than 35 degree celcius and dashboard web will auto spech warning information. #DIY #ESP32 #NODERED #arduino #microcontroller

octacons's tweet image. Build Monitoring temperature using ESP32. Backend using NODE-RED. Adding feature notification telegram if the temperature higher than 35 degree celcius and dashboard web will auto spech warning information.

#DIY #ESP32 #NODERED #arduino #microcontroller
octacons's tweet image. Build Monitoring temperature using ESP32. Backend using NODE-RED. Adding feature notification telegram if the temperature higher than 35 degree celcius and dashboard web will auto spech warning information.

#DIY #ESP32 #NODERED #arduino #microcontroller
octacons's tweet image. Build Monitoring temperature using ESP32. Backend using NODE-RED. Adding feature notification telegram if the temperature higher than 35 degree celcius and dashboard web will auto spech warning information.

#DIY #ESP32 #NODERED #arduino #microcontroller

Autre amélioration suite au passage à #NodeRed avec #Homeassistant : mes notifications de consommations journalières avec un comparatif sur la moyenne des 4 précédents mardis 😜 (Je compare à la moyenne des 4 jours correspondant des 4 dernières semaines)

PAPAMICA__'s tweet image. Autre amélioration suite au passage à #NodeRed avec #Homeassistant : mes notifications de consommations journalières avec un comparatif sur la moyenne des 4 précédents mardis 😜

(Je compare à la moyenne des 4 jours correspondant des 4 dernières semaines)

miiboからのFunction CallingでNode-REDにデータ送信。 ハードウェア制御までいけそう #miibo #nodered #protoout #iotlt

n0bisuke's tweet image. miiboからのFunction CallingでNode-REDにデータ送信。

ハードウェア制御までいけそう 

#miibo #nodered #protoout #iotlt
n0bisuke's tweet image. miiboからのFunction CallingでNode-REDにデータ送信。

ハードウェア制御までいけそう 

#miibo #nodered #protoout #iotlt

ついに #Datadog#NodeRED のコラボが! 流石 #IBMChampion#DatadogAmbassador@1_Kano2 さん! nodered.jp #JDDUG #NodeREDJP

taiponrock's tweet image. ついに #Datadog と #NodeRED のコラボが!
流石 #IBMChampion で #DatadogAmbassador の @1_Kano2 さん!
nodered.jp

#JDDUG #NodeREDJP
taiponrock's tweet image. ついに #Datadog と #NodeRED のコラボが!
流石 #IBMChampion で #DatadogAmbassador の @1_Kano2 さん!
nodered.jp

#JDDUG #NodeREDJP
taiponrock's tweet image. ついに #Datadog と #NodeRED のコラボが!
流石 #IBMChampion で #DatadogAmbassador の @1_Kano2 さん!
nodered.jp

#JDDUG #NodeREDJP

I made huge upgrade of my remote station. Old #IC706 with #remoterig was replaced by FLEX6400 and all control is done by #nodered.

ok1cdj's tweet image. I made huge upgrade of my remote station. Old #IC706 with #remoterig was replaced by FLEX6400 and all control is done by #nodered.

ノーコード・プログラミング体験 Node-Redで作るラズパイ温湿度計 zep.co.jp//tgokan/articl… ・・・・・・・・・・・・ メータやグラフ表示の制作 #NodeRED #ラズパイ

ZEP_Engineering's tweet image. ノーコード・プログラミング体験 Node-Redで作るラズパイ温湿度計
zep.co.jp//tgokan/articl…
・・・・・・・・・・・・
メータやグラフ表示の制作

#NodeRED #ラズパイ

手書き文字列、nobisukeじゃなくてn0bisukeって認識できてるのすごい #chatgpt #gpt4o #nodered #noderedjp #ocr gyazo.com/e9a2631b0e7bfa…

n0bisuke's tweet image. 手書き文字列、nobisukeじゃなくてn0bisukeって認識できてるのすごい 

#chatgpt #gpt4o #nodered #noderedjp #ocr 
 gyazo.com/e9a2631b0e7bfa…

The data handler is #nodered as usual

highvis_supply's tweet image. The data handler is #nodered as usual

Loading...

Something went wrong.


Something went wrong.


United States Trends