#nodered search results

Check out real world solutions from last year's #NodeRED Conference - Watch recorded sessions for FREE and learn how to connect your systems with Node-RED: op22.co/4dcX8dZ

opto22's tweet image. Check out real world solutions from last year's #NodeRED Conference - Watch recorded sessions for FREE and learn how to connect your systems with Node-RED: op22.co/4dcX8dZ

📊 #NodeRED in Action! Our new article showcases how Abrasive Technology revolutionized precision manufacturing with Node-RED. Read now: buff.ly/3yuxkcK #sponsored #flowfuse_iiot #Industry40 #ManufacturingTech @nerdyiotguy via @CRudinschi

CRudinschi's tweet image. 📊 #NodeRED in Action! Our new article showcases how Abrasive Technology revolutionized precision manufacturing with Node-RED. Read now: buff.ly/3yuxkcK 

#sponsored #flowfuse_iiot #Industry40 #ManufacturingTech @nerdyiotguy via @CRudinschi

Node-RED and Raspberry Pi Pico W (+ FREE Pico WH) elektor.com/node-red-and-r… This book is a learning guide and a reference. Use it to learn #NodeRED, #Raspberry Pi Pico W, and #MicroPython, and add these state-of-the-art tools to your technology toolkit.

Elektor's tweet image. Node-RED and Raspberry Pi Pico W (+ FREE Pico WH)
elektor.com/node-red-and-r…
This book is a learning guide and a reference. Use it to learn #NodeRED, #Raspberry Pi Pico W, and #MicroPython, and add these state-of-the-art tools to your technology toolkit.

ノーコード・プログラミング体験 Node-Redで作るラズパイ温湿度計 zep.co.jp//tgokan/articl… ・・・・・・・・・・・・ メータやグラフ表示の制作 #NodeRED #ラズパイ

ZEP_Engineering's tweet image. ノーコード・プログラミング体験 Node-Redで作るラズパイ温湿度計
zep.co.jp//tgokan/articl…
・・・・・・・・・・・・
メータやグラフ表示の制作

#NodeRED #ラズパイ

🔧🧠Ready to code your own brain-controlled projects with Emotiv EEG? @NodeRED is a visual, flow-based dev tool that makes it easy to drag and drop commands - it's perfect for beginners! #nodered #AppDevelopment #develop #developer Here's Part 1 to get you set up:

emotiv's tweet image. 🔧🧠Ready to code your own brain-controlled projects with Emotiv EEG? @NodeRED is a visual, flow-based dev tool that makes it easy to drag and drop commands - it's perfect for beginners! #nodered #AppDevelopment #develop #developer 

Here's Part 1 to get you set up:

Node-RED and Raspberry Pi Pico W (+ FREE Pico WH) elektor.com/node-red-and-r… This book is a learning guide and a reference. Use it to learn #NodeRED, #Raspberry Pi Pico W, and #MicroPython, and add these state-of-the-art tools to your technology toolkit.

Elektor's tweet image. Node-RED and Raspberry Pi Pico W (+ FREE Pico WH)
elektor.com/node-red-and-r…
This book is a learning guide and a reference. Use it to learn #NodeRED, #Raspberry Pi Pico W, and #MicroPython, and add these state-of-the-art tools to your technology toolkit.

Managing self-hosted #NodeRED instances can introduce a range of challenges, especially as your Industrial Internet of Things (IIoT) environment scales. Find out how @FlowFuseInc can help – buff.ly/4gsl10T #sponsored #flowfuse_iiot #Industry40 #IIoT @FogorosAndrei

CRudinschi's tweet image. Managing self-hosted #NodeRED instances can introduce a range of challenges, especially as your Industrial Internet of Things (IIoT) environment scales. Find out how @FlowFuseInc can help – buff.ly/4gsl10T 

#sponsored #flowfuse_iiot #Industry40 #IIoT @FogorosAndrei

🚀 Ready to take your #NodeRED setup to the next level? Discover how easy it is to migrate to #FlowFuse and unlock enhanced collaboration, scalability, and control! Check out the step-by-step guide here 👉 buff.ly/4gsl10T #sponsored #flowfuse_iiot #Industry40 #IIoT

CRudinschi's tweet image. 🚀 Ready to take your #NodeRED setup to the next level? Discover how easy it is to migrate to #FlowFuse and unlock enhanced collaboration, scalability, and control! Check out the step-by-step guide here 👉 buff.ly/4gsl10T 

#sponsored #flowfuse_iiot #Industry40 #IIoT

Someone at work asked me to explain #NodeRED and how messages are being sent between nodes. Little did they know I already have a great article on the subject! notenoughtech.com/featured/multi…


Join me tomorrow (Sat, 25th Jan 15, 4PM UTC) at the live stream, and let's harness the power of the Sun and #NodeRED. I'll show you great ways to include data from electricity consumption and solar power generation in #HomeAutomation youtube.com/live/6JkyKFnkS…

NotEnoughTECH's tweet card. NotEnoughTECH

youtube.com

YouTube

NotEnoughTECH


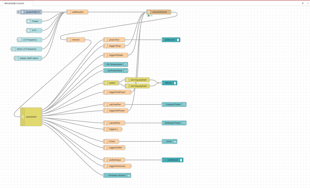
Released the Node-RED flow for the dashboard for the MKU2424B up converter by @Kuhneelectronic. Contributions welcome. github.com/phl0/MKU2424B-… #raspberrypi #nodered #amsat #satellites #hamradio

flo_0_'s tweet image. Released the Node-RED flow for the dashboard for the MKU2424B up converter by @Kuhneelectronic. Contributions welcome. 

github.com/phl0/MKU2424B-…

#raspberrypi #nodered #amsat #satellites #hamradio
flo_0_'s tweet image. Released the Node-RED flow for the dashboard for the MKU2424B up converter by @Kuhneelectronic. Contributions welcome. 

github.com/phl0/MKU2424B-…

#raspberrypi #nodered #amsat #satellites #hamradio

For the most part, the new military ACARS map matches the 'U' button on the tbgmap site. This is not by accident. The latter feeds the former with some #nodered glue in the middle. So you might some stuff on the acarshub that is not on tbgmap. Confused? Yeah. Me too. User count?

thebaldgeek's tweet image. For the most part, the new military ACARS map matches the 'U' button on the tbgmap site.
This is not by accident. The latter feeds the former with some #nodered glue in the middle.
So you might some stuff on the acarshub that is not on tbgmap.
Confused? Yeah. Me too.
User count?
thebaldgeek's tweet image. For the most part, the new military ACARS map matches the 'U' button on the tbgmap site.
This is not by accident. The latter feeds the former with some #nodered glue in the middle.
So you might some stuff on the acarshub that is not on tbgmap.
Confused? Yeah. Me too.
User count?

Node-RED × MCP 勉強会 vol.1 たのしかったー。登壇者のみなさん+運営での楽しそうなシーン撮れました! #nodered #noderedjp

1ft_seabass's tweet image. Node-RED × MCP 勉強会 vol.1 たのしかったー。登壇者のみなさん+運営での楽しそうなシーン撮れました! #nodered #noderedjp

This new book describes the #NodeRED programming environment in great detail with exciting applications. Only at Elektor, the book gets solid hardware support in the form of the SunFounder Kepler Kit with over 450 components including a #RaspberryPico W bit.ly/3V97y4W

Elektor's tweet image. This new book describes the #NodeRED programming environment in great detail with exciting applications. Only at Elektor, the book gets solid hardware support in the form of the SunFounder Kepler Kit with over 450 components including a #RaspberryPico W
bit.ly/3V97y4W

How is it Nov 2023 & I have never heard of #NodeRed? Very cool flow programing tool in Node.js. Just hooked my solar system to smart switches & more. Very powerful tool that can be used w/ #blockchain tech to help secure #IoT devices! #DigiByte #Bitcoin nodered.org

jaredctate's tweet image. How is it Nov 2023 & I have never heard of #NodeRed? Very cool flow programing tool in Node.js. Just hooked my solar system to smart switches & more. Very powerful tool that can be used w/ #blockchain tech to help secure #IoT devices! #DigiByte #Bitcoin nodered.org

Revolutionizing Precision Manufacturing: How Node-RED Transformed Abrasive Technology 🔗 buff.ly/3yuxkcK #sponsored #flowfuse_iiot #NodeRED #SmartFactory #TechInnovation @SmartFactoryKL via @CRudinschi

CRudinschi's tweet image. Revolutionizing Precision Manufacturing: How Node-RED Transformed Abrasive Technology
🔗 buff.ly/3yuxkcK #sponsored #flowfuse_iiot #NodeRED #SmartFactory #TechInnovation @SmartFactoryKL via @CRudinschi

I was wondering what altitude the aircraft were at when plotted on the heat map, so I tweaked the #nodered code a bit to include altitude and signal strength. Keep in mind the #RTLSDR antenna is in the guys garage touching the wall for its full length. Less than perfect is better

thebaldgeek's tweet image. I was wondering what altitude the aircraft were at when plotted on the heat map, so I tweaked the #nodered code a bit to include altitude and signal strength.
Keep in mind the #RTLSDR antenna is in the guys garage touching the wall for its full length.
Less than perfect is better

Check out real world solutions from last year's #NodeRED Conference - Watch recorded sessions for FREE and learn how to connect your systems with Node-RED: op22.co/4dcX8dZ

opto22's tweet image. Check out real world solutions from last year's #NodeRED Conference - Watch recorded sessions for FREE and learn how to connect your systems with Node-RED: op22.co/4dcX8dZ

groov EPIC and RIO products are designed to give you several options when it comes to programming your control systems. #NodeRED software is one of those options that is becoming more popular, and this video explains why: op22.co/4vR2KTJ

opto22's tweet image. groov EPIC and RIO products are designed to give you several options when it comes to programming your control systems. #NodeRED software is one of those options that is becoming more popular, and this video explains why: op22.co/4vR2KTJ

#TechTipTuesday - How to use the #NodeRED package for groov View: op22.co/41uV0J5

opto22's tweet image. #TechTipTuesday - How to use the #NodeRED package for groov View: op22.co/41uV0J5

@MarstekEnergy + @Zendureofficial : La fin de la guerre!🔋 ​Découvrez mon cerveau sous #HomeAssistant & #NodeRED pour faire cohabiter des batteries de marques différentes. Zéro injection et aide des IA au programme!🧠 ​youtu.be/DiT3fSK6Zec#Solaire #Zendure #Marstek #HA

Sylarchi's tweet card. GeekArchiTech

youtube.com

YouTube

GeekArchiTech


Learn the essential steps to communicate with your Modbus TCP device using Node-RED. #NodeRED #ModbusTCP #IndustrialAutomation #IoT #TechnicalGuide


🚀 BIG RELEASE: node-red-contrib-leafengines is LIVE on npm! Connect your ag-automation to 20+ endpoints: 🌱 Soil Analysis 📈 Yield Prediction 🌍 Carbon Credits 🌦️ Ag-Weather Hardware agnostic & MCP compatible. Build the future of farming visually. #AgTech #NodeRED #IoT #OpenClaw


#TechTipTuesday - How to create a basic #NodeRED dashboard UI using the Node-RED dashboard node and #groovRIO. Watch: op22.co/41CGT4b

opto22's tweet image. #TechTipTuesday - How to create a basic #NodeRED dashboard UI using the Node-RED dashboard node and #groovRIO. Watch: op22.co/41CGT4b

① Node-RED インストール方法 note.com/pure_hosta7649… ラズパイにNode-REDを入れようとしてChatGPTに翻訳頼みながらなんとかした話をnoteにまとめました。英語ドキュメント読むのが面倒な人向けに、選んだ設定の意味まで書いてます。 🔗 note(リンク) #RaspberryPi #NodeRED #ラズパイ


Are you interested in using Project management for your #NodeRED flows on groov? Come discuss how to enable it and share your use case in today's #FridayForum: op22.co/4sP2ZMo

opto22's tweet image. Are you interested in using Project management for your #NodeRED flows on groov? Come discuss how to enable it and share your use case in today's #FridayForum: op22.co/4sP2ZMo

Deine Shelly Daten sind gesammelt… aber siehst du sie auch richtig? 👀 In Teil 2 zeige ich dir, wie du daraus ein richtig starkes Dashboard baust! ⚡📊 #NodeRED #Shelly #Smarthome

DraegerStefan's tweet image. Deine Shelly Daten sind gesammelt… aber siehst du sie auch richtig? 👀
In Teil 2 zeige ich dir, wie du daraus ein richtig starkes Dashboard baust! ⚡📊
#NodeRED #Shelly #Smarthome

Offre d’emploi : 🚨 Nouvelle opportunité – Expert IoT Node-RED / MQTT 🚨 📍 Localisation : Remote (déplacements ponctuels dans le sud de la France) 📅 Démarrage : 06/04/2026 informatis-ts.fr/offre_detail.p… #IoT #NodeRED #MQTT #Architecture #Performance #Troubleshooting #Freelance


🚀 Node-RED is moving toward a smarter future with modern UI, faster workflows, and stronger low-code power for IoT innovation. Discover what’s coming next 👇 contentcatalyst.co.in/the-road-to-th… #NodeRED #LowCode #Automation #IoT #ContentCatalyst

CatalystCo9566's tweet image. 🚀 Node-RED is moving toward a smarter future with modern UI, faster workflows, and stronger low-code power for IoT innovation.
Discover what’s coming next 👇
 contentcatalyst.co.in/the-road-to-th…
#NodeRED #LowCode #Automation #IoT #ContentCatalyst

🚀 Node-RED is evolving fast with smoother workflows, better stability, and stronger low-code power for IoT innovation. Developers can now build smarter automation with greater ease. Read more 👇 contentcatalyst.co.in/node-red-is-ev… #NodeRED #IoT #Automation #LowCode #ContentCatalyst

CatalystCo9566's tweet image. 🚀 Node-RED is evolving fast with smoother workflows, better stability, and stronger low-code power for IoT innovation. Developers can now build smarter automation with greater ease.
Read more 👇
 contentcatalyst.co.in/node-red-is-ev…
#NodeRED #IoT #Automation #LowCode #ContentCatalyst

Today's #OptoU lesson: Using #NodeRED to Share Data op22.co/4bFqi4G

opto22's tweet image. Today's #OptoU lesson: Using #NodeRED to Share Data op22.co/4bFqi4G

STATION Aiはじめて行きました Node-REDを大学で講義してる人 Node-REDのノード開発してる人 Node-REDをブラウザ上で動かそうしてる人 色々な人の話が聞けて面白かったです #noderedjp #nodered

paulismasato's tweet image. STATION Aiはじめて行きました

Node-REDを大学で講義してる人
Node-REDのノード開発してる人
Node-REDをブラウザ上で動かそうしてる人

色々な人の話が聞けて面白かったです

#noderedjp #nodered
paulismasato's tweet image. STATION Aiはじめて行きました

Node-REDを大学で講義してる人
Node-REDのノード開発してる人
Node-REDをブラウザ上で動かそうしてる人

色々な人の話が聞けて面白かったです

#noderedjp #nodered

Node-RED Con Nagoya 2025 完了!今回は、結構、流れづくり、質問回しやコメントなどなどアクティブにやる司会担当でしたが良い感じにやれました!ありがとうございました! #noderedjp #nodered

1ft_seabass's tweet image. Node-RED Con Nagoya 2025 完了!今回は、結構、流れづくり、質問回しやコメントなどなどアクティブにやる司会担当でしたが良い感じにやれました!ありがとうございました! #noderedjp #nodered

#Datadog office の入館ステッカー回収完了! 🐶 #noderedpark #nodered #noderedjp

taiponrock's tweet image. #Datadog office の入館ステッカー回収完了! 🐶
#noderedpark #nodered #noderedjp

#ウマ娘脱出#NodeRED が使われてるとのことで #NodeREDJP メンバーで訪問してきました 🐎 これからバックエンドで動いてるフロー解説です

taiponrock's tweet image. #ウマ娘脱出 で #NodeRED が使われてるとのことで #NodeREDJP メンバーで訪問してきました 🐎
これからバックエンドで動いてるフロー解説です

Spent a few hours today sorting/testing #VRS as a basestation merger. I am building SBS msg in #NodeRED and sending them to VRS. Screenshot shows ADSC and HFDL. Also shows some of the groups I have built today. More groups to come. acarsHUB is the goal, two of them. Civ and Mil.

thebaldgeek's tweet image. Spent a few hours today sorting/testing #VRS as a basestation merger.
I am building SBS msg in #NodeRED and sending them to VRS.
Screenshot shows ADSC and HFDL. Also shows some of the groups I have built today. More groups to come. acarsHUB is the goal, two of them. Civ and Mil.

📊 #NodeRED in Action! Our new article showcases how Abrasive Technology revolutionized precision manufacturing with Node-RED. Read now: buff.ly/3yuxkcK #sponsored #flowfuse_iiot #Industry40 #ManufacturingTech @nerdyiotguy via @CRudinschi

CRudinschi's tweet image. 📊 #NodeRED in Action! Our new article showcases how Abrasive Technology revolutionized precision manufacturing with Node-RED. Read now: buff.ly/3yuxkcK 

#sponsored #flowfuse_iiot #Industry40 #ManufacturingTech @nerdyiotguy via @CRudinschi

Autre amélioration suite au passage à #NodeRed avec #Homeassistant : mes notifications de consommations journalières avec un comparatif sur la moyenne des 4 précédents mardis 😜 (Je compare à la moyenne des 4 jours correspondant des 4 dernières semaines)

PAPAMICA__'s tweet image. Autre amélioration suite au passage à #NodeRed avec #Homeassistant : mes notifications de consommations journalières avec un comparatif sur la moyenne des 4 précédents mardis 😜

(Je compare à la moyenne des 4 jours correspondant des 4 dernières semaines)

Discover how integrating #AI with platforms like #NodeRED simplifies complex workflows and drives rapid innovation. Join us on September 10th! 🌐💡 buff.ly/3YLVWsb #sponsored #flowfuse_iiot #IIoTWorldDay #LowCode #ManufacturingTech @FogorosAndrei via @CRudinschi

CRudinschi's tweet image. Discover how integrating #AI with platforms like #NodeRED simplifies complex workflows and drives rapid innovation. Join us on September 10th! 🌐💡 buff.ly/3YLVWsb 

#sponsored #flowfuse_iiot #IIoTWorldDay #LowCode #ManufacturingTech @FogorosAndrei via @CRudinschi

#enebular developer meetup は #Datadog Tokyo Office で開催です! #nodered

taiponrock's tweet image. #enebular developer meetup は #Datadog Tokyo Office で開催です!
#nodered
taiponrock's tweet image. #enebular developer meetup は #Datadog Tokyo Office で開催です!
#nodered

Node-RED and Raspberry Pi Pico W (+ FREE Pico WH) elektor.com/node-red-and-r… This book is a learning guide and a reference. Use it to learn #NodeRED, #Raspberry Pi Pico W, and #MicroPython, and add these state-of-the-art tools to your technology toolkit.

Elektor's tweet image. Node-RED and Raspberry Pi Pico W (+ FREE Pico WH)
elektor.com/node-red-and-r…
This book is a learning guide and a reference. Use it to learn #NodeRED, #Raspberry Pi Pico W, and #MicroPython, and add these state-of-the-art tools to your technology toolkit.

Join us on Sep 10 from 10 – 11 am EDT to explore how AI-driven #lowcode platforms like #NodeRED transform #manufacturing. Simplify workflows, boost efficiency, and stay ahead in the industry! 🚀 buff.ly/3YLVWsb #sponsored #flowfuse_iiot #IIoTWorldDay #AI @IIoT_World

CRudinschi's tweet image. Join us on Sep 10 from 10 – 11 am EDT to explore how AI-driven #lowcode platforms like #NodeRED transform #manufacturing. Simplify workflows, boost efficiency, and stay ahead in the industry! 🚀 buff.ly/3YLVWsb 

#sponsored #flowfuse_iiot #IIoTWorldDay #AI @IIoT_World

マルチプレイヤーモード?! Node-RED v4系は複数人編集できる感じかな #noderedjp #nodered

n0bisuke's tweet image. マルチプレイヤーモード?! Node-RED v4系は複数人編集できる感じかな
#noderedjp #nodered
n0bisuke's tweet image. マルチプレイヤーモード?! Node-RED v4系は複数人編集できる感じかな
#noderedjp #nodered

🚀 Ready to take your #NodeRED setup to the next level? Discover how easy it is to migrate to #FlowFuse and unlock enhanced collaboration, scalability, and control! Check out the step-by-step guide here 👉 buff.ly/4gsl10T #sponsored #flowfuse_iiot #Industry40 #IIoT

CRudinschi's tweet image. 🚀 Ready to take your #NodeRED setup to the next level? Discover how easy it is to migrate to #FlowFuse and unlock enhanced collaboration, scalability, and control! Check out the step-by-step guide here 👉 buff.ly/4gsl10T 

#sponsored #flowfuse_iiot #Industry40 #IIoT

We have been running a #nodered to #telegram bot for over a year. It tracks and alerts a ton of different things. Here is a screenshot just now of todays #radiosondes so far. Its reset/totaled at 2300 PST. Only 6 more flights to top! #spaceX launch at 2am, we might just do it!

thebaldgeek's tweet image. We have been running a #nodered to #telegram bot for over a year. It tracks and alerts a ton of different things.
Here is a screenshot just now of todays #radiosondes so far. Its reset/totaled at 2300 PST.
Only 6 more flights to top! #spaceX launch at 2am, we might just do it!

This new book describes the #NodeRED programming environment in great detail with exciting applications. Only at Elektor, the book gets solid hardware support in the form of the SunFounder Kepler Kit with over 450 components including a #RaspberryPico W bit.ly/3V97y4W

Elektor's tweet image. This new book describes the #NodeRED programming environment in great detail with exciting applications. Only at Elektor, the book gets solid hardware support in the form of the SunFounder Kepler Kit with over 450 components including a #RaspberryPico W
bit.ly/3V97y4W

For the most part, the new military ACARS map matches the 'U' button on the tbgmap site. This is not by accident. The latter feeds the former with some #nodered glue in the middle. So you might some stuff on the acarshub that is not on tbgmap. Confused? Yeah. Me too. User count?

thebaldgeek's tweet image. For the most part, the new military ACARS map matches the 'U' button on the tbgmap site.
This is not by accident. The latter feeds the former with some #nodered glue in the middle.
So you might some stuff on the acarshub that is not on tbgmap.
Confused? Yeah. Me too.
User count?
thebaldgeek's tweet image. For the most part, the new military ACARS map matches the 'U' button on the tbgmap site.
This is not by accident. The latter feeds the former with some #nodered glue in the middle.
So you might some stuff on the acarshub that is not on tbgmap.
Confused? Yeah. Me too.
User count?

The data handler is #nodered as usual

highvis_supply's tweet image. The data handler is #nodered as usual

Managing self-hosted #NodeRED instances can introduce a range of challenges, especially as your Industrial Internet of Things (IIoT) environment scales. Find out how @FlowFuseInc can help – buff.ly/4gsl10T #sponsored #flowfuse_iiot #Industry40 #IIoT @FogorosAndrei

CRudinschi's tweet image. Managing self-hosted #NodeRED instances can introduce a range of challenges, especially as your Industrial Internet of Things (IIoT) environment scales. Find out how @FlowFuseInc can help – buff.ly/4gsl10T 

#sponsored #flowfuse_iiot #Industry40 #IIoT @FogorosAndrei

手書き文字列、nobisukeじゃなくてn0bisukeって認識できてるのすごい #chatgpt #gpt4o #nodered #noderedjp #ocr gyazo.com/e9a2631b0e7bfa…

n0bisuke's tweet image. 手書き文字列、nobisukeじゃなくてn0bisukeって認識できてるのすごい 

#chatgpt #gpt4o #nodered #noderedjp #ocr 
 gyazo.com/e9a2631b0e7bfa…

miiboからのFunction CallingでNode-REDにデータ送信。 ハードウェア制御までいけそう #miibo #nodered #protoout #iotlt

n0bisuke's tweet image. miiboからのFunction CallingでNode-REDにデータ送信。

ハードウェア制御までいけそう 

#miibo #nodered #protoout #iotlt
n0bisuke's tweet image. miiboからのFunction CallingでNode-REDにデータ送信。

ハードウェア制御までいけそう 

#miibo #nodered #protoout #iotlt

Released the Node-RED flow for the dashboard for the MKU2424B up converter by @Kuhneelectronic. Contributions welcome. github.com/phl0/MKU2424B-… #raspberrypi #nodered #amsat #satellites #hamradio

flo_0_'s tweet image. Released the Node-RED flow for the dashboard for the MKU2424B up converter by @Kuhneelectronic. Contributions welcome. 

github.com/phl0/MKU2424B-…

#raspberrypi #nodered #amsat #satellites #hamradio
flo_0_'s tweet image. Released the Node-RED flow for the dashboard for the MKU2424B up converter by @Kuhneelectronic. Contributions welcome. 

github.com/phl0/MKU2424B-…

#raspberrypi #nodered #amsat #satellites #hamradio

wasmのコンテナでNode-RED動かせた #wasm #nodered

n0bisuke's tweet image. wasmのコンテナでNode-RED動かせた #wasm #nodered
n0bisuke's tweet image. wasmのコンテナでNode-RED動かせた #wasm #nodered

Loading...

Something went wrong.


Something went wrong.