Dev_journal's profile picture. Development is a leading research journal in the field of developmental biology, covering stem cells, regeneration, evodevo, epigenetics, morphogenesis and more

Development

@Dev_journal

Development is a leading research journal in the field of developmental biology, covering stem cells, regeneration, evodevo, epigenetics, morphogenesis and more

Закреплено

Our Special Issue on Lifelong Development is now complete! #LifelongDevSI Guest edited by Meri Huch and Mansi Srivastava, it contains 26 articles in total. On the cover: the dorsal vasculature of an adult zebrafish's first gill arch. See Preußner et al: doi.org/10.1242/dev.20…

Dev_journal's tweet image. Our Special Issue on Lifelong Development is now complete! #LifelongDevSI

Guest edited by Meri Huch and Mansi Srivastava, it contains 26 articles in total. 

On the cover: the dorsal vasculature of an adult zebrafish's first gill arch. See Preußner et al: doi.org/10.1242/dev.20…

In preprints: cell type-specific gene regulation through the lens of echinoderms Periklis Paganos and Maria Ina Arnone discuss a recent #preprint by Jonas Maurice Brandenburg, @dagarfield and colleagues. doi.org/10.1242/dev.20…

Dev_journal's tweet image. In preprints: cell type-specific gene regulation through the lens of echinoderms

Periklis Paganos and Maria Ina Arnone discuss a recent #preprint by Jonas Maurice Brandenburg, @dagarfield and colleagues.

doi.org/10.1242/dev.20…

Development's academic and in-house team regularly attends conferences in the fields of #DevBio and #StemCells. Use our conference calendar to see our plans and reach out to us if you want to discuss your research or journal news. journals.biologists.com/dev/pages/conf…

Dev_journal's tweet image. Development's academic and in-house team regularly attends conferences in the fields of #DevBio and #StemCells. Use our conference calendar to see our plans and reach out to us if you want to discuss your research or journal news.

journals.biologists.com/dev/pages/conf…

Development сделал(а) репост

One month remaining for early-career researchers to apply for a funded place at our Workshop 'Novelty, Co-option and Divergence During Gene Network Evolution' organised by James Hombría & Antónia Monteiro @MonteiroLab. Deadline 5 Dec. biologists.com/workshops/june… #BiologistsWorkshops

Co_Biologists's tweet image. One month remaining for early-career researchers to apply for a funded place at our Workshop 'Novelty, Co-option and Divergence During Gene Network Evolution' organised by James Hombría & Antónia Monteiro @MonteiroLab. Deadline 5 Dec.
biologists.com/workshops/june… #BiologistsWorkshops

In preprints: multiomics of low temperature acclimation in the era of intensifying temperature fluctuations One of our 2024 PI fellows Girish Kale (@girish_kale_phd) discusses the recent #preprint from @BllockwoBrent's lab, O’Leary et al. 2025: doi.org/10.1242/dev.20…

Dev_journal's tweet image. In preprints: multiomics of low temperature acclimation in the era of intensifying temperature fluctuations

One of our 2024 PI fellows Girish Kale (@girish_kale_phd) discusses the recent #preprint from @BllockwoBrent's lab, O’Leary et al. 2025:

doi.org/10.1242/dev.20…

Beyond the beginning – development that lasts a lifetime Read this #LifelongDevSI Editorial by our Guest Editors Meritxell Huch and Mansi Srivastava, as well as our Executive Editor Alex Eve. doi.org/10.1242/dev.20…


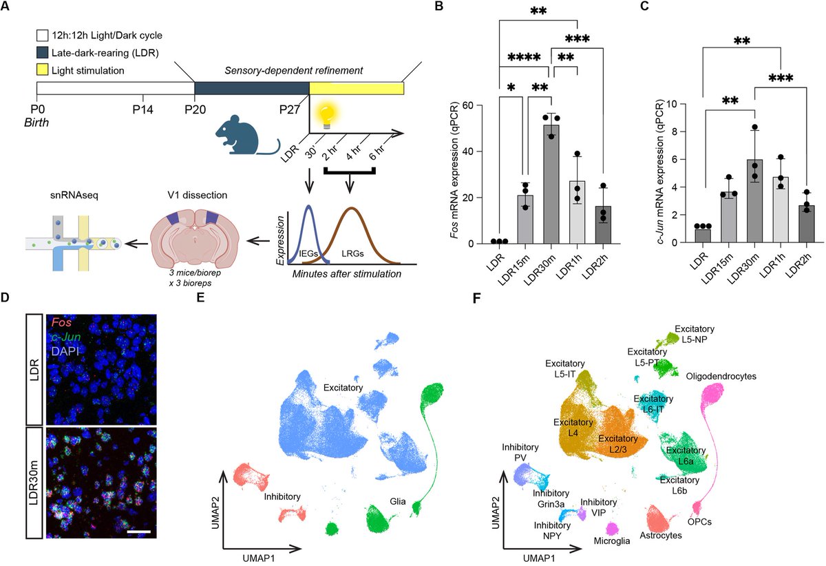
A single-cell transcriptomic atlas of sensory-dependent gene expression in developing mouse visual cortex Read this this #LifelongDevSI #OA Techniques and Resources Article by Andre M. Xavier, Qianyu Lin, Chris J. Kang, Lucas Cheadle (@LucasCheadle): doi.org/10.1242/dev.20…

Dev_journal's tweet image. A single-cell transcriptomic atlas of sensory-dependent gene expression in developing mouse visual cortex

Read this this #LifelongDevSI #OA Techniques and Resources Article by Andre M. Xavier, Qianyu Lin, Chris J. Kang, Lucas Cheadle (@LucasCheadle):

 doi.org/10.1242/dev.20…

A molecular, spatial and regulatory atlas of the Hydra vulgaris nervous system Read this #LifelongDevSI #OA Techniques and Resources Article by Hannah Morris Little, Abby S. Primack (@ProtozoaPrimack), Jennifer Tsverov, Celina E. Juliano and colleagues: doi.org/10.1242/dev.20…

Dev_journal's tweet image. A molecular, spatial and regulatory atlas of the Hydra vulgaris nervous system

Read this #LifelongDevSI #OA Techniques and Resources Article by Hannah Morris Little, Abby S. Primack (@ProtozoaPrimack), Jennifer Tsverov, Celina E. Juliano and colleagues:

doi.org/10.1242/dev.20…

Planarian microtubules form a network within muscle and regulate injury-induced genes essential for regeneration patterning Read this #OA Research Article by Xavier Anderson & Christian Petersen in our Stem Cells and Regeneration section #LifelongDevSI doi.org/10.1242/dev.20…


Loading...

Something went wrong.


Something went wrong.