#pi4j zoekresultaten

What is the best worldwide starter app, isn’t it “Hello World?” hardware and java 11+ is so much fun #pi4j, @robo4j #Robotics

miragemiko's tweet image. What is the best worldwide starter app, isn’t it “Hello World?” hardware and java 11+ is so much fun  #pi4j, @robo4j #Robotics

Learn about #Pi4J-Kotlin, providing a @kotlin DSL for the already-mature & capable #Pi4J V2 API. Take full advantage of Kotlin on the #RaspberryPi, learn from and welcome @UpsideDownTrees to the friends of @OpenJDK community. :-) foojay.io/today/kotlin-o… #foojaytip

foojayio's tweet image. Learn about #Pi4J-Kotlin, providing a @kotlin DSL for the already-mature & capable #Pi4J V2 API. Take full advantage of Kotlin on the #RaspberryPi, learn from and welcome @UpsideDownTrees to the friends of @OpenJDK community. :-) foojay.io/today/kotlin-o… #foojaytip

Let's join @FrankDelporte and read the temperature, humidity, and pressure from a #BME280 Sensor with #Java, #Pi4J, I2C, SPI, and #JBang! foojay.io/today/reading-…

foojayio's tweet image. Let's join @FrankDelporte and read the temperature, humidity, and pressure from a #BME280 Sensor with #Java, #Pi4J, I2C, SPI, and #JBang! foojay.io/today/reading-…

Con los ejercicios realizados hoy ya empiezo a comprender q rayos eran estos mapas, el de la izq es el q me vino en el #Canakit, y el de la derecha el diagrama de la librería de Java #pi4j

jviscarr's tweet image. Con los ejercicios realizados hoy ya empiezo a comprender q rayos eran estos mapas, el de la izq es el q me vino en el #Canakit, y el de la derecha el diagrama de la librería de Java #pi4j

#raspberrypi #rpiZeroW #pi4j now raspberry pi with a Water pump / DC small motor I think I, need a capacitor, but I do not have one now. Do I really need one? I just added a diode and a transistor .


"On the #Pi4J discussion list, someone recently asked what the best and easiest way is in #Java to convert a byte value." And so another great journey begins with @FrankDelporte, with videos, snippets, and more, colorful, fun, and educational! foojay.io/today/deep-div… #foojaytip


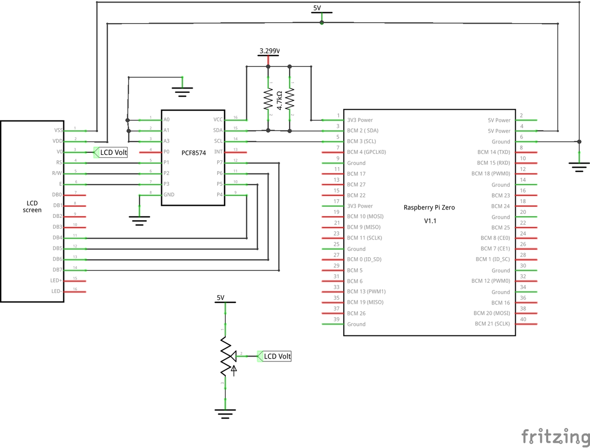
Y ahora el resto de la historia... utilizar un LCD mediante el bus I2C en #RaspberryPi con #PI4J y PCF8574. Nueva entrada en mi blog: faradiofaradio.blogspot.com.es/2018/04/utiliz…

faradiofaradio's tweet image. Y ahora el resto de la historia... utilizar un LCD mediante el bus I2C en #RaspberryPi con #PI4J y PCF8574. Nueva entrada en mi blog: faradiofaradio.blogspot.com.es/2018/04/utiliz…
faradiofaradio's tweet image. Y ahora el resto de la historia... utilizar un LCD mediante el bus I2C en #RaspberryPi con #PI4J y PCF8574. Nueva entrada en mi blog: faradiofaradio.blogspot.com.es/2018/04/utiliz…
faradiofaradio's tweet image. Y ahora el resto de la historia... utilizar un LCD mediante el bus I2C en #RaspberryPi con #PI4J y PCF8574. Nueva entrada en mi blog: faradiofaradio.blogspot.com.es/2018/04/utiliz…
faradiofaradio's tweet image. Y ahora el resto de la historia... utilizar un LCD mediante el bus I2C en #RaspberryPi con #PI4J y PCF8574. Nueva entrada en mi blog: faradiofaradio.blogspot.com.es/2018/04/utiliz…

A little progress on my handheld gaming system. 8-inch LCD and a Pi Zero2W. Custom game controller PCBs are out to FAB. Tried using a USB game pad but not yet supported in Raspian when using Java, so bit-banging SPI using #Pi4J seemed more achievable. #JavaFX #FXGL #RaspberryPi

markjkoch's tweet image. A little progress on my handheld gaming system. 8-inch LCD and a Pi Zero2W.  Custom game controller PCBs are out to FAB. Tried using a USB game pad but not yet supported in Raspian when using Java, so bit-banging SPI using #Pi4J seemed more achievable. #JavaFX #FXGL #RaspberryPi
markjkoch's tweet image. A little progress on my handheld gaming system. 8-inch LCD and a Pi Zero2W.  Custom game controller PCBs are out to FAB. Tried using a USB game pad but not yet supported in Raspian when using Java, so bit-banging SPI using #Pi4J seemed more achievable. #JavaFX #FXGL #RaspberryPi

Raspberry Pi and SPI 8×8 LED matrix example with Java and Pi4j #GPIO, #Java, #Pi4J, #raspberrypi bit.ly/3eRX1Vr

HackerSpaceTech's tweet image. Raspberry Pi and SPI 8×8 LED matrix example with Java and Pi4j #GPIO, #Java, #Pi4J, #raspberrypi bit.ly/3eRX1Vr

A new #pi4j release, more from @FrankDelporte on Foojay.io Today: @pi4j provides friendly object-oriented I/O API and implementation libraries for Java developers to access the full I/O capabilities of the @Raspberry_Pi platform: foojay.io/today/pi4j-v2-…


"On the #Pi4J discussion list, someone recently asked what the best and easiest way is in #Java to convert a byte value." And so another great journey begins with @FrankDelporte, with videos, snippets, and more, colorful, fun, and educational! foojay.io/today/deep-div… #foojaytip


The 'Working Together' report was produced by a joint Public Sector Working Group consisting of the @atc_translation and interpreting and translation associations and organisations under the #PI4J Professional Interpreters for Justice umbrella: pi4j.org.uk

These 10 recommendations are published a day after @BBCRadio4 's File On 4 report on the tragedies that can ensue from inadequate language service provision in the NHS. Listen on catch-up here: bbc.co.uk/programmes/m00…



Reading the temperature, humidity, and pressure from a #BME280 Sensor with #Java, #Pi4J, I2C, SPI, and #JBang by @FrankDelporte foojay.io/today/reading-…


Let's join @FrankDelporte and read the temperature, humidity, and pressure from a #BME280 Sensor with #Java, #Pi4J, I2C, SPI, and #JBang! foojay.io/today/reading-…

foojayio's tweet image. Let's join @FrankDelporte and read the temperature, humidity, and pressure from a #BME280 Sensor with #Java, #Pi4J, I2C, SPI, and #JBang! foojay.io/today/reading-…

Exciting news from the ArcGIS Maps SDK for Java team - a new beta release supporting Arm64 Linux platforms is now available! 🎉 Check out our latest blog to sign up, & learn how to use the #Java Maps SDK in a Raspberry Pi esri.social/XNY350P3eKa #javafx #pi4j #JavaOnRaspberryPi


I was working on a #pi4j @springboot starter today! Should have a new version out soon! cc @FrankDelporte


"Write once, run everywhere"? That's the promise of Java! @FrankDelporte demonstrates this @jfallconf - Building Smart Devices using Java on the @Raspberry_Pi - An intro to @pi4j Watch now: hubs.ly/Q01Pjxl20 #Pi4J #JavaonRaspberryPi

Payara_Fish's tweet image. "Write once, run everywhere"? That's the promise of Java! 
@FrankDelporte demonstrates this @jfallconf - Building Smart Devices using Java on the @Raspberry_Pi
- An intro to @pi4j
Watch now:
hubs.ly/Q01Pjxl20 #Pi4J #JavaonRaspberryPi

Learn about #Pi4J-Kotlin, providing a @kotlin DSL for the already-mature & capable #Pi4J V2 API. Take full advantage of Kotlin on the #RaspberryPi, learn from and welcome @UpsideDownTrees to the friends of @OpenJDK community. :-) foojay.io/today/kotlin-o… #foojaytip

foojayio's tweet image. Learn about #Pi4J-Kotlin, providing a @kotlin DSL for the already-mature & capable #Pi4J V2 API. Take full advantage of Kotlin on the #RaspberryPi, learn from and welcome @UpsideDownTrees to the friends of @OpenJDK community. :-) foojay.io/today/kotlin-o… #foojaytip

A new #pi4j release, more from @FrankDelporte on Foojay.io Today: @pi4j provides friendly object-oriented I/O API and implementation libraries for Java developers to access the full I/O capabilities of the @Raspberry_Pi platform: foojay.io/today/pi4j-v2-…


#Pi4J - This project is intended to provide a friendly object-oriented I/O API and implementation libraries for #Java Programmers to access the full I/O capabilities of the #RaspberryPi platform. bit.ly/3ur8R3k


Learn about #Pi4J-Kotlin, providing a @kotlin DSL for the already-mature & capable #Pi4J V2 API. Take full advantage of Kotlin on the #RaspberryPi, learn from and welcome @UpsideDownTrees to the friends of @OpenJDK community. :-) foojay.io/today/kotlin-o… #foojaytip

foojayio's tweet image. Learn about #Pi4J-Kotlin, providing a @kotlin DSL for the already-mature & capable #Pi4J V2 API. Take full advantage of Kotlin on the #RaspberryPi, learn from and welcome @UpsideDownTrees to the friends of @OpenJDK community. :-) foojay.io/today/kotlin-o… #foojaytip

Après ma voiture, ma maison ! #devoxx #pi4j @pi4j

romainlouvet's tweet image. Après ma voiture, ma maison ! #devoxx #pi4j @pi4j

Con los ejercicios realizados hoy ya empiezo a comprender q rayos eran estos mapas, el de la izq es el q me vino en el #Canakit, y el de la derecha el diagrama de la librería de Java #pi4j

jviscarr's tweet image. Con los ejercicios realizados hoy ya empiezo a comprender q rayos eran estos mapas, el de la izq es el q me vino en el #Canakit, y el de la derecha el diagrama de la librería de Java #pi4j

@davidwery my #rpi is already streaming my room with its brand new camera ! Next step: #pi4j

AntoineSmolders's tweet image. @davidwery my #rpi is already streaming my room with its brand new camera ! Next step: #pi4j

What is the best worldwide starter app, isn’t it “Hello World?” hardware and java 11+ is so much fun #pi4j, @robo4j #Robotics

miragemiko's tweet image. What is the best worldwide starter app, isn’t it “Hello World?” hardware and java 11+ is so much fun  #pi4j, @robo4j #Robotics

Just got two more RPIs! Going to try some I2C stuff and play with LCD. #pi4j #RPI

enoksokoivisto's tweet image. Just got two more RPIs! Going to try some I2C stuff and play with LCD. #pi4j #RPI

Stacking done: AC waveline inspector, spectrum analyzer, DC voltmeter & OhmMeter. #RaspberryPi #Arduino #pi4j #java8

hsilomedus's tweet image. Stacking done: AC waveline inspector, spectrum analyzer, DC voltmeter & OhmMeter. #RaspberryPi #Arduino #pi4j #java8

Simple testboard for the #RaspberryPi. It works! #Pi4J

Mr_Cybernetic's tweet image. Simple testboard for the #RaspberryPi. It works! #Pi4J
Mr_Cybernetic's tweet image. Simple testboard for the #RaspberryPi. It works! #Pi4J

Let's join @FrankDelporte and read the temperature, humidity, and pressure from a #BME280 Sensor with #Java, #Pi4J, I2C, SPI, and #JBang! foojay.io/today/reading-…

foojayio's tweet image. Let's join @FrankDelporte and read the temperature, humidity, and pressure from a #BME280 Sensor with #Java, #Pi4J, I2C, SPI, and #JBang! foojay.io/today/reading-…

#Pi4J has been updated to support @Raspberry_Pi Model A+ (Plus) in latest 1.0-SNAPSHOT pi4j.com/pins/model-a-p… #java

pi4j's tweet image. #Pi4J has been updated to support @Raspberry_Pi Model A+ (Plus) in latest 1.0-SNAPSHOT pi4j.com/pins/model-a-p… #java

One of the fish feeders. Stepper motor runs via #Pi4J > @NodeRED with a used Hummus tub converted indestructible style.

AndysAquaponics's tweet image. One of the fish feeders.  Stepper motor runs via  #Pi4J >  @NodeRED 
with a used Hummus tub converted indestructible style.

Successful import and co-simulation of#RaspberryPi /#pi4j software on #matlab/#simulink ! Special thank to @Modelon

raspinloop's tweet image. Successful import and co-simulation of#RaspberryPi /#pi4j software on #matlab/#simulink ! 
Special thank to @Modelon
raspinloop's tweet image. Successful import and co-simulation of#RaspberryPi /#pi4j software on #matlab/#simulink ! 
Special thank to @Modelon

@savageautomate reached milestone 1 today. Install/setup of #pi4j. Tried example with succes and smells for more.

JanByle's tweet image. @savageautomate reached milestone 1 today.  Install/setup of #pi4j.  Tried example with succes and smells for more.

Thanks to all that attended yesterday's #Devoxx "Let's Get Physical" talk on #Raspberry_Pi & #Pi4J #java #iot #raspi

savageautomate's tweet image. Thanks to all that attended yesterday's #Devoxx "Let's Get Physical" talk on #Raspberry_Pi & #Pi4J #java #iot #raspi

Loading...

Something went wrong.


Something went wrong.


United States Trends