#preprocessing результаты поиска
There's still time to apply for our Summer School on Non-Targeted Metabolomics Data Mining for Biomedical Research @SSI_dk, 21-25 August 2023 in Copenhagen! Don't miss it, deadline for sign-up is May 30th! #computational #metabolomics #preprocessing #annotation #interpretation

The program for our Summer School on Non-Targeted Metabolomics Data Mining for Biomedical Research @SSI_dk is now online. en.ssi.dk/-/media/arkiv/… Sign up now and secure your spot 👇👇👇👇👇👇👇 en.ssi.dk/news/events/su… #computational #metabolomics #preprocessing #annotation

What's the secret to successful data science solutions? It starts with data preprocessing! Learn how to clean, transform, and organize your data for valuable insights that drive success. #DataScience #Preprocessing #DataInsights #AI #ML via @DataScienceDojo 👇👇


The #preprocessing step in DL on #medical data can become a #bottleneck as lots of data loading and augmentation gets done on #CPU before feeding it to the model. #NVIDIA Data Loading Library (#DALI) can accelerate this process by #offloading data processing to #GPU. (🧵1/4)

iMeta just published a new paper to introduce the enhancement of new fastp, which is one of the most cited FASTQ #preprocessing and QC tools. Shifu Chen. 2023. Ultrafast one-pass FASTQ data preprocessing, quality control, and deduplication using fastp. doi.org/10.1002/imt2.1……

Pre and Post Processing in SSIO #siso #postprocessing #PreProcessing #dataanalysis #machinelearning #datascience #softwaretesting #coderslife #testingtips #QOBOX
Learning X macros in C youtu.be/01kxtRGDcNA JB #cprogramming #preprocessing
youtube.com
YouTube
Learning X Macros in C
Mohammadreza Fani Sani @fanisanimis the first PhD graduate of the @pads_rwth chair! Last week he successfully defended his thesis, "#Preprocessing Event Data in #ProcessMining". Ad Maiora! Best of luck for your career!

In the #FeatureCloud App Store, you can easily search & filter the apps by type, privacy technique, frontend availability or rating. Whatever suits your needs best regarding data #preprocessing, analysis, post-processing and evaluation. #AppStoreHealthcare @janbaumbach @HorizonEU
Master #Python data analysis with modules on #preprocessing, #visualization, #dimensionality reduction, machine #learning, and deep learning. Engage with real-world case studies. Fill out the form to know more: zfrmz.in/1hNeXo7UxeRquO… #ML #Coding #Research #DataScience #Bioinfo
We love a show that’s all about printing & mailing. #HID23 #Inkjet #PreProcessing #PostProcessing #Technology
I am the creator and maintainer of #proxiflow, my #preprocessing library for #machinelearning, written in #python. The latest release adds missing value handling using median cleanup (if data in a datasheet is missing, it uses the median value of a CSV column).…

Another #preprocessing #AI app is Image Normalization from our #AppStoreHealthcare to help you normalize or standardize your local image datasets: featurecloud.ai/app/image-norm… #normalization #FeatureCloud @unihh @HorizonEU
Just to do some text preprocessing is taking over 8 minutes. If you’re not patient stay away from NLP #NLP #preprocessing
#Preprocessing: Ever heard of it? If you ignore it, you're basically feeding your AI junk food. Peep our new vid to turn that junk into gourmet. Watch now. #ABCsOfAI #Preprocessing #AI #GenerativeAI #MachineLearning #LLM
🔍 Komplexe #TimeSeries #DataScience Projekte erfordern vielfältige #Preprocessing Schritte und #MachineLearning Algorithmen. Mit dem SeriesExplorer kannst du deinen #Workflow Schritt für Schritt debuggen, anpassen und erweitern. 🚀📊
Learning X macros in C youtu.be/01kxtRGDcNA JB #cprogramming #preprocessing
youtube.com
YouTube
Learning X Macros in C
Because the user structures the data preprocessing. #ultimatefilter #dsp #preprocessing #raw #kingofraw
This article reviews #metabolomics data #preprocessing methods, discusses their pros and cons, and emphasizes that the choice of method depends on the biological hypothesis, #dataset characteristics, and the selected statistical data analysis method. @thisisUIC #MostRead:…

⚠️ Scale matters! Euclidean Distance is sensitive to feature scale. A single large-valued feature can dominate the distance. 👉 Always normalize or standardize data before using distance-based models. #FeatureScaling #Preprocessing #MachineLearning
@soon_svm #SOONISTHEREDPILL Impressed by soon_svm's data preprocessing tools. It cleans, normalizes, and scales data flawlessly, enhancing model performance. #soon_svm #Preprocessing
@soon_svm #SOONISTHEREDPILL soon_svm's data preprocessing functions automate tedious tasks. Save hours of manual work! ⏱️ #soon_svm #Preprocessing
@soon_svm #SOONISTHEREDPILL This tool's data preprocessing functions are a dream. They handle everything from cleaning to normalization. #soon_svm #Preprocessing
soon_svm’s efficient data pre - processing steps streamline workflows. Save time and effort! ⏱️ #soon_svm #PreProcessing. @soon_svm #SOONISTHEREDPILL
@soon_svm #SOONISTHEREDPILL soon_svm’s efficient data preprocessing functions automate tedious tasks. Saving time, one click at a time! ⏱️ #soon_svm #Preprocessing
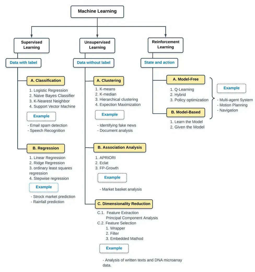
👏#call4reading ✍️Evaluating #Preprocessing Techniques in #Identifying Fake News #by Matheus Marinho, Avelino Alonso, Carmelo J. A. Bastos-Filho and Anthony Lins 🔗mirlabs.org/jias/secured/V…

. @soon_svm #SOONISTHEREDPILL Soon_svm's data normalization preprocessing improves performance in all applications. #Preprocessing
Denoising and Baseline Correction Methods for Raman Spectroscopy Based on Convolutional Autoencoder: A Unified Solution mdpi.com/1424-8220/24/1… #convolutional_neural_network #preprocessing
Day 120 of My Learning Journey Today I worked on preprocessing and learned how selecting the right data from a Data Frame is key to building a better model. #ML #DataScience #Preprocessing #LearningJourney



I am the creator and maintainer of #proxiflow, my #preprocessing library for #machinelearning, written in #python. The latest release adds missing value handling using median cleanup (if data in a datasheet is missing, it uses the median value of a CSV column).…

There's still time to apply for our Summer School on Non-Targeted Metabolomics Data Mining for Biomedical Research @SSI_dk, 21-25 August 2023 in Copenhagen! Don't miss it, deadline for sign-up is May 30th! #computational #metabolomics #preprocessing #annotation #interpretation

iMeta just published a new paper to introduce the enhancement of new fastp, which is one of the most cited FASTQ #preprocessing and QC tools. Shifu Chen. 2023. Ultrafast one-pass FASTQ data preprocessing, quality control, and deduplication using fastp. doi.org/10.1002/imt2.1……

How to fill #missing #data in a data set, this step takes place during data #preprocessing #data_science #python

Analyses are on track, choo choo! Today #preprocessing is the extra thick and chewy bread in the analysis sandwich before the most mouth-watering and exciting parts. On a related note, who can guess what this is? 🤓 #FreshFromtheLab @digigeolab


Steps for #data #preprocessing in #Python for #MachineLearning using #pandas. #datacleaning an important part of the same. #DataScience #DataScientist #sklearn #datascaling

The program for our Summer School on Non-Targeted Metabolomics Data Mining for Biomedical Research @SSI_dk is now online. en.ssi.dk/-/media/arkiv/… Sign up now and secure your spot 👇👇👇👇👇👇👇 en.ssi.dk/news/events/su… #computational #metabolomics #preprocessing #annotation

Me: Alexa, finish my #Data #PreProcessing ... PLEASE ALEXA!🙏🏼🤳🏽 Alexa: Sorry, I don't understand! 😂👎🏼 #Metabolomics #Lipidomics #acchat #MassSpec #Computerome #MZmine

What's new and what's next in #diffusion MRI #preprocessing? 👉 bit.ly/3ABmnmd Part of the @NeuroImage_EiC special issue Advances in Mapping the #Connectome @irfanoglu_m @jelle_veraart @garyfallidis @bastiani_matteo

The #preprocessing step in DL on #medical data can become a #bottleneck as lots of data loading and augmentation gets done on #CPU before feeding it to the model. #NVIDIA Data Loading Library (#DALI) can accelerate this process by #offloading data processing to #GPU. (🧵1/4)

No need to apologise @KQuille you are a cool #computationalthinking #preprocessing #IoT #comms kinda #Cat, thanks to @WeAreTUDublin and @MS_eduIRL for sharing his time with us.

Just published a simple lightweight #python package for automating #nlp text #preprocessing task, the package is simple to use and requires less steps. To use, pip install nltk. Look at how it works below #datascience #machinelearning #datacleaning #sentimentanalysis #programming

Petit Jeu : Comment séparer les données bleues et rouges avec un modèle linéaire (c'est a dire en ne traçant qu'une droite, un plan, ...) #DataScience #preprocessing #MachineLearning

What's the secret to successful data science solutions? It starts with data preprocessing! Learn how to clean, transform, and organize your data for valuable insights that drive success. #DataScience #Preprocessing #DataInsights #AI #ML via @DataScienceDojo 👇👇

Drei wichtige Tipps zum Thema #Preprocessing 1. Nach dem Preprocessing verkleinern sich Datensätze um mehr als 50%, potenziell sogar um 100%. Seid vorsichtig wenn ihr gesagt bekommt es gibt ein Haufen an #Daten, das heißt erstmal gar nichts! Mehr Tipps gibt`s in den Kommentaren

Applications of Cluster // Vishvdeep Dasadiya @vishvdeep18 Image Segmentation #Preprocessing SemiSupervised Learning medium.com/mlearning-ai/a… #MachineLearning #ArtificialIntelligence #Python #DataScience #TensorFlow #sztucznainteligencja #DataScientist #dataquality #Algorithms

Check out the November issue information 👉tinyurl.com/anaskauf #OnTheCover: #PreProcessing visual scenes for #Retinal #Prosthesis #BionicEye #ImageProcessing #DeepLearning #VisualPerception

#LiDAR360 Can you see your industry in the powerful circle? Can you see the point cloud file format you are using? Learn LiDAR360 In A Circle → Save it 😎 #powerful #preprocessing #postprocessing #industrialapplication #mining #forestry #terrain #utility #geology #powerline

Did you know that you can use clustering algorithms (like KMeans) in your preprocessing phase as a dimensionality reducer? This is not something you'll learn in your Udemy courses #python #preprocessing #machinelearning #datascience

Something went wrong.
Something went wrong.
United States Trends
- 1. #VSFashionShow 408K posts
- 2. #AEWDynamite 11.9K posts
- 3. #youtubedown 14.2K posts
- 4. #Survivor49 2,612 posts
- 5. tzuyu 148K posts
- 6. George Kirby 1,843 posts
- 7. Angel Reese 33.3K posts
- 8. quen 22.9K posts
- 9. jihyo 135K posts
- 10. Darby 3,624 posts
- 11. #SistasOnBET 1,054 posts
- 12. madison 66.3K posts
- 13. Missy 9,990 posts
- 14. Sabres 5,217 posts
- 15. Karol G 57.8K posts
- 16. bella hadid 66.5K posts
- 17. Birdman 3,529 posts
- 18. Claudio 13.6K posts
- 19. Nancy 129K posts
- 20. Bieber 16.7K posts