#programmingtutorial search results
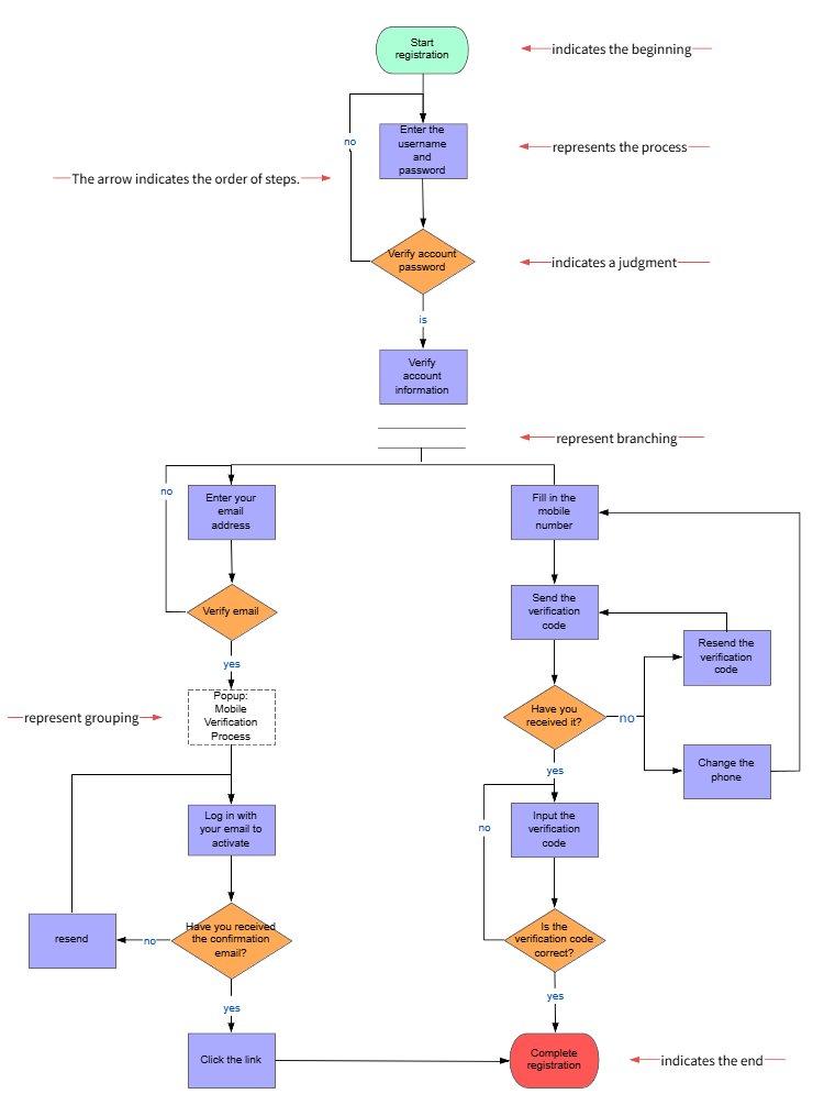
Flowcharts are key in visualizing info flow in systems. Programmers use them frequently in their work. Here are 3 scenarios where flowcharts shine! 🖥️ 🔄processon.io/blog/flowchart… #Flowchart #programmingtutorial #Tech #programmer




Ever wondered why senior developers seem to fix bugs faster and with less stress? #programmingtutorial
Mastering Jump Labels: A Step-by-Step Guide #JumpLabels #CodingTips #ProgrammingTutorial #Efficiency #TechSkills #WorkflowOptimization #LearnToCode #CodingCommunity #TechEducation #SoftwareDevelopment
Mastering the Record Path: A Step-by-Step Guide #ProgrammingTutorial #RecordPath #CodingTips #SoftwareDevelopment #DevCommunity #TechEducation #BackwardExit #CodingJourney #ProgrammingSkills #LearnToCode
Is there a love story brewing between Free Pascal and R functions? Source: devhubby.com/thread/how-to-… #ProgrammingTutorial #FreePascal #Tech #ComputerScience

Explore the comprehensive COBOL Programming Tutorial and elevate your skills from basics to advanced levels. Enroll in the best COBOL course available to learn all about COBOL programming. buff.ly/42QLUG9 #COBOL #ProgrammingTutorial.

Learn all about the intricacies of the COBOL Inspect statement in our comprehensive tutorial. Dive deep into its functionality, syntax, and practical applications. buff.ly/4a5lvXy #COBOL #ProgrammingTutorial

Learn the ins and outs of the COBOL CALL statement with our comprehensive tutorial on YouTube. Enhance your coding skills and improve the efficiency of your programs by mastering this essential feature. buff.ly/3QLw9eU #COBOL #programmingtutorial

#pythonlearning #programmingtutorial Python Lambda Functions: Visually Explained youtu.be/j6FCewxjrBM?si… via @YouTube
youtube.com
YouTube
Python Lambda Functions: Visually Explained
🐍 Python 100-Days bootcamp, Day 5 😴 Today's project was a Password Generator. I can't say I was happy with my performance. I need to practice more with Python loops. #python #programmer #ProgrammingTutorial #developers

How to implement Group-chat server in Rust. #rust #rustlang #programmingtutorial #buildinginpublic #Livestream

Flowcharts are key in visualizing info flow in systems. Programmers use them frequently in their work. Here are 3 scenarios where flowcharts shine! 🖥️ 🔄processon.io/blog/flowchart… #Flowchart #programmingtutorial #Tech #programmer




Ever wondered why senior developers seem to fix bugs faster and with less stress? #programmingtutorial
What will be the output of given code? Java Expert Trainer : Mr. Adinath Giri Sir.. Video No : 05 #coder #programmingtutorial #javaprogramming #program #programmer #programsolution #givencodesolutionbygirisir #javafullstack #giristechhub #pune #solutions
Flowcharts are key in visualizing info flow in systems. Programmers use them frequently in their work. Here are 3 scenarios where flowcharts shine! 🖥️ 🔄processon.io/blog/flowchart… #Flowchart #programmingtutorial #Tech #programmer




How to implement Group-chat server in Rust. #rust #rustlang #programmingtutorial #buildinginpublic #Livestream



Is there a love story brewing between Free Pascal and R functions? Source: devhubby.com/thread/how-to-… #ProgrammingTutorial #FreePascal #Tech #ComputerScience








ever wonder How To Embed a Youtube Video On C#.Net Framework? watch this youtu.be/0f72fspKCOE video to find out how! . . #programming #programmingTutorial #Tutorials #tutorial #Software #csharp #dotnet #dotnetframework #YouTube #youtubevideos

Part 3 of the #logueSDK #programmingtutorial by @DOTECAUDIO is available now. korg.com/uk/products/dj… #korg #multiengine #howto #synthesizers #customeffects #plugins

Something went wrong.
Something went wrong.
United States Trends
- 1. #JoyForum N/A
- 2. #2025MAMAVOTE 145K posts
- 3. Good Thursday 17.4K posts
- 4. #MC필릭스의_냉터뷰 10.7K posts
- 5. MC FELIX FRIDGE INTERVIEW 11.6K posts
- 6. #FridgeInterview_MCFelix 10.8K posts
- 7. Deport Harry Sisson 11.4K posts
- 8. Mila 18K posts
- 9. Brevis ZK 139K posts
- 10. Ninja Gaiden 9,590 posts
- 11. Deloitte 8,597 posts
- 12. DuPont 2,043 posts
- 13. #enhypen 133K posts
- 14. BNB Chain 21.6K posts
- 15. Pelosi 144K posts
- 16. Angel Reese 55.7K posts
- 17. Gabe Vincent 4,419 posts
- 18. John Fetterman 27.2K posts
- 19. Domain For Sale 19.7K posts
- 20. Big Mac 8,288 posts