#pyaos search results

Excited to be involved in this year's @ametsoc #Python short course. We'll be covering @datacarpentry best practices before doing a deep dive on a bunch of #PyAOS libraries/projects including @Metpy, @Py_ART and @pangeo_data. ametsoc.org/ShortCoursesPy…

DrClimate's tweet image. Excited to be involved in this year's @ametsoc #Python short course. We'll be covering @datacarpentry best practices before doing a deep dive on a bunch of #PyAOS libraries/projects including @Metpy, @Py_ART and @pangeo_data. ametsoc.org/ShortCoursesPy…

With 140+ responses now received for the #PyAOS census, I'm trying to summarise the "PyAOS stack" in one simple plot. Not an easy task! #Python pyaos.github.io/census/

DrClimate's tweet image. With 140+ responses now received for the #PyAOS census, I'm trying to summarise the "PyAOS stack" in one simple plot. Not an easy task! #Python pyaos.github.io/census/

Excited to be presenting the results of the #PyAOS census at @amspython today! #AMS2022 pyaos.github.io/census/

DrClimate's tweet image. Excited to be presenting the results of the #PyAOS census at @amspython today! #AMS2022 pyaos.github.io/census/

Over 70 responses so far, but heavily skewed towards the atmospheric / meteorology community. What are some good oceanography lists to send to? #PyAOS

DrClimate's tweet image. Over 70 responses so far, but heavily skewed towards the atmospheric / meteorology community. What are some good oceanography lists to send to? #PyAOS

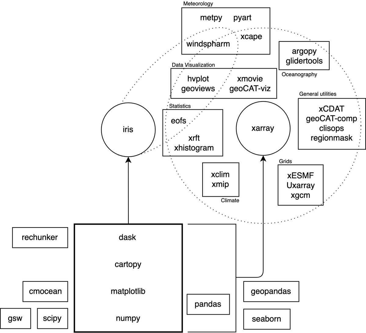
Finally got around to updating my (illustrative, not exhaustive) schematic of the #PyAOS stack after @amspython earlier this year. pyaos.github.io/stack/

DrClimate's tweet image. Finally got around to updating my (illustrative, not exhaustive) schematic of the #PyAOS stack after @amspython earlier this year. pyaos.github.io/stack/

For those who missed last month's @ametsoc #Python short course, the recording is now up online! We covered @datacarpentry best practices, before doing a deep dive on a bunch of #PyAOS libraries/projects including @Metpy, @Py_ART and @pangeo_data. youtube.com/playlist?list=…


The 2021 #PyAOS census is now live! forms.gle/L84W7bsxmP86G3… Please feel free to circulate to anyone/everyone you know who uses #Python in the atmosphere and ocean sciences.


Nice! I've added it to the #PyAOS package index: pyaos.github.io/packages/#data…


Ninety (!!) participants registered across our two #PyAOS @datacarpentry workshops at #ICSHMO2022. If only we could all be in Christchurch together 😫😭


Awesome! I've added neutralocean to the #PyAOS package index: pyaos.github.io/packages/


Nice! I've added ocetrac to the #PyAOS package index. pyaos.github.io/packages/


Awesome! I've added climpred to the #PyAOS package list: pyaos.github.io/packages/ You might want to share your blog post to the #PyAOS mailing list? lists.johnny-lin.com/listinfo.cgi/p…


Awesome! I've added cf-xarray to the #PyAOS package index: pyaos.github.io/packages/


Putting together a @datacarpentry workshop proposal now! #AMOS2021 #PyAOS


I've added @Lin_etal_IPySEs to the #PyAOS list of training resources - it fills a much needed gap for complete beginners to programming. pyaos.github.io/training/


The "python tools" sessions at @amspython are always a highlight - lots of new additions/updates to the #PyAOS package index after today's talks! #AMS2022 pyaos.github.io/packages/


Workshops over Zoom are pretty grueling... resorted to scare tactics to make sure people come back for our defensive programming lesson after lunch. #ICSHMO2022 #PyAOS @datacarpentry "A Scientist's Nightmare: Software Problem Leads to Five Retractions" science.org/doi/10.1126/sc…


Nice! I've added gsw-xarray to the #PyAOS package index. pyaos.github.io/packages/#ocea…


Do you want to post that to the #PyAOS mailing list? pyaos.github.io


Nice! I've added it to the #PyAOS package index: pyaos.github.io/packages/#data…


Finally got around to updating my (illustrative, not exhaustive) schematic of the #PyAOS stack after @amspython earlier this year. pyaos.github.io/stack/

DrClimate's tweet image. Finally got around to updating my (illustrative, not exhaustive) schematic of the #PyAOS stack after @amspython earlier this year. pyaos.github.io/stack/

I've added @Lin_etal_IPySEs to the #PyAOS list of training resources - it fills a much needed gap for complete beginners to programming. pyaos.github.io/training/


Nice! I've added gsw-xarray to the #PyAOS package index. pyaos.github.io/packages/#ocea…


Workshops over Zoom are pretty grueling... resorted to scare tactics to make sure people come back for our defensive programming lesson after lunch. #ICSHMO2022 #PyAOS @datacarpentry "A Scientist's Nightmare: Software Problem Leads to Five Retractions" science.org/doi/10.1126/sc…


Ninety (!!) participants registered across our two #PyAOS @datacarpentry workshops at #ICSHMO2022. If only we could all be in Christchurch together 😫😭


A super organisation/effort drawing together @Project_Pythia, #PyAOS and @amspython would be amazing. I've already started a discussion thread on the topic! github.com/ProjectPythia/…


We will be working with @DrClimate on his #PyAOS survey work and seeing if we can achieve a new super organization coordinating @Project_Pythia #PyAOS and ourselves. Because, #Opensource software is better software and is the foundation of @ametsoc science. 2/2


The "python tools" sessions at @amspython are always a highlight - lots of new additions/updates to the #PyAOS package index after today's talks! #AMS2022 pyaos.github.io/packages/


Excited to be presenting the results of the #PyAOS census at @amspython today! #AMS2022 pyaos.github.io/census/

DrClimate's tweet image. Excited to be presenting the results of the #PyAOS census at @amspython today! #AMS2022 pyaos.github.io/census/

With 140+ responses now received for the #PyAOS census, I'm trying to summarise the "PyAOS stack" in one simple plot. Not an easy task! #Python pyaos.github.io/census/

DrClimate's tweet image. With 140+ responses now received for the #PyAOS census, I'm trying to summarise the "PyAOS stack" in one simple plot. Not an easy task! #Python pyaos.github.io/census/

Nice! I've added ocetrac to the #PyAOS package index. pyaos.github.io/packages/


Over 70 responses so far, but heavily skewed towards the atmospheric / meteorology community. What are some good oceanography lists to send to? #PyAOS

DrClimate's tweet image. Over 70 responses so far, but heavily skewed towards the atmospheric / meteorology community. What are some good oceanography lists to send to? #PyAOS

The 2021 #PyAOS census is now live! forms.gle/L84W7bsxmP86G3… Please feel free to circulate to anyone/everyone you know who uses #Python in the atmosphere and ocean sciences.


For those who missed last month's @ametsoc #Python short course, the recording is now up online! We covered @datacarpentry best practices, before doing a deep dive on a bunch of #PyAOS libraries/projects including @Metpy, @Py_ART and @pangeo_data. youtube.com/playlist?list=…


I'm thinking of circulating a #PyAOS census... what do people think of these questions? github.com/PyAOS/pyaos.gi…


Excited to be involved in this year's @ametsoc #Python short course. We'll be covering @datacarpentry best practices before doing a deep dive on a bunch of #PyAOS libraries/projects including @Metpy, @Py_ART and @pangeo_data. ametsoc.org/ShortCoursesPy…

DrClimate's tweet image. Excited to be involved in this year's @ametsoc #Python short course. We'll be covering @datacarpentry best practices before doing a deep dive on a bunch of #PyAOS libraries/projects including @Metpy, @Py_ART and @pangeo_data. ametsoc.org/ShortCoursesPy…

TFW you advertise a #PyAOS @datacarpentry workshop as part of the #AMOS2021 conference registration process and 166 people express an interest in attending. damienirving.github.io/2021-02-04-amo…


Forgot to mention - it might be worth posting to the #PyAOS mailing list about cf-xarray? lists.johnny-lin.com/listinfo.cgi/p…


Awesome! I've added climpred to the #PyAOS package list: pyaos.github.io/packages/ You might want to share your blog post to the #PyAOS mailing list? lists.johnny-lin.com/listinfo.cgi/p…


My attempt at summarising the core #Python stack for weather and climate scientists... #PyAOS #DataScience

DrClimate's tweet image. My attempt at summarising the core #Python stack for weather and climate scientists... #PyAOS #DataScience

Excited to be involved in this year's @ametsoc #Python short course. We'll be covering @datacarpentry best practices before doing a deep dive on a bunch of #PyAOS libraries/projects including @Metpy, @Py_ART and @pangeo_data. ametsoc.org/ShortCoursesPy…

DrClimate's tweet image. Excited to be involved in this year's @ametsoc #Python short course. We'll be covering @datacarpentry best practices before doing a deep dive on a bunch of #PyAOS libraries/projects including @Metpy, @Py_ART and @pangeo_data. ametsoc.org/ShortCoursesPy…

Not a bad location for a @datacarpentry workshop during winter! @CDUni #AMOS2019 #PyAOS

DrClimate's tweet image. Not a bad location for a @datacarpentry workshop during winter! @CDUni #AMOS2019 #PyAOS

Excited to be presenting the results of the #PyAOS census at @amspython today! #AMS2022 pyaos.github.io/census/

DrClimate's tweet image. Excited to be presenting the results of the #PyAOS census at @amspython today! #AMS2022 pyaos.github.io/census/

In keeping with tradition (8th year in a row!), we're kicking off #AMOS2020 with a #PyAOS @datacarpentry workshop.

DrClimate's tweet image. In keeping with tradition (8th year in a row!), we're kicking off #AMOS2020 with a #PyAOS @datacarpentry workshop.

Big day of @datacarpentry with staff from the water program at @BOM_au. Looking forward to tackling @gitlab and more #PyAOS tomorrow.

DrClimate's tweet image. Big day of @datacarpentry with staff from the water program at @BOM_au. Looking forward to tackling @gitlab and more #PyAOS tomorrow.

Finally got around to updating my (illustrative, not exhaustive) schematic of the #PyAOS stack after @amspython earlier this year. pyaos.github.io/stack/

DrClimate's tweet image. Finally got around to updating my (illustrative, not exhaustive) schematic of the #PyAOS stack after @amspython earlier this year. pyaos.github.io/stack/

Has anyone used @BokehPlots to create something like this? I'd like to be able to slide/scroll through time.. #PyAOS

DrClimate's tweet image. Has anyone used @BokehPlots to create something like this? I'd like to be able to slide/scroll through time.. #PyAOS

With 140+ responses now received for the #PyAOS census, I'm trying to summarise the "PyAOS stack" in one simple plot. Not an easy task! #Python pyaos.github.io/census/

DrClimate's tweet image. With 140+ responses now received for the #PyAOS census, I'm trying to summarise the "PyAOS stack" in one simple plot. Not an easy task! #Python pyaos.github.io/census/

Over 70 responses so far, but heavily skewed towards the atmospheric / meteorology community. What are some good oceanography lists to send to? #PyAOS

DrClimate's tweet image. Over 70 responses so far, but heavily skewed towards the atmospheric / meteorology community. What are some good oceanography lists to send to? #PyAOS

Lots happening in the #PyAOS space with NCL moving to Python, parallel processing with Dask / @pangeo_data, VCDAT released as a JupyterLab extension, etc, so it was about time I updated my summary of the stack: drclimate.wordpress.com/2016/10/04/the…

DrClimate's tweet image. Lots happening in the #PyAOS space with NCL moving to Python, parallel processing with Dask / @pangeo_data, VCDAT released as a JupyterLab extension, etc, so it was about time I updated my summary of the stack: drclimate.wordpress.com/2016/10/04/the…

Loading...

Something went wrong.


Something went wrong.


United States Trends