#quakemapping résultats de recherche

I am officially a newbie on Quake mapping ! Will Begin a small 2-3weeks projects, a solo campaign, all tips or tutorial videos are welcomed ! #leveldesign #quakemapping #Quake #gamedev

roxashd's tweet image. I am officially a newbie on Quake mapping ! Will Begin a small 2-3weeks projects, a solo campaign, all tips or  tutorial videos are welcomed ! 

#leveldesign #quakemapping #Quake #gamedev

i'm also working in a new additional map for my #Q25Th mod for #Quake #QuakeMapping #leveldesing

LscaEduardo's tweet image. i'm also working in a new additional map for my #Q25Th mod for #Quake 
#QuakeMapping #leveldesing
LscaEduardo's tweet image. i'm also working in a new additional map for my #Q25Th mod for #Quake 
#QuakeMapping #leveldesing
LscaEduardo's tweet image. i'm also working in a new additional map for my #Q25Th mod for #Quake 
#QuakeMapping #leveldesing
LscaEduardo's tweet image. i'm also working in a new additional map for my #Q25Th mod for #Quake 
#QuakeMapping #leveldesing

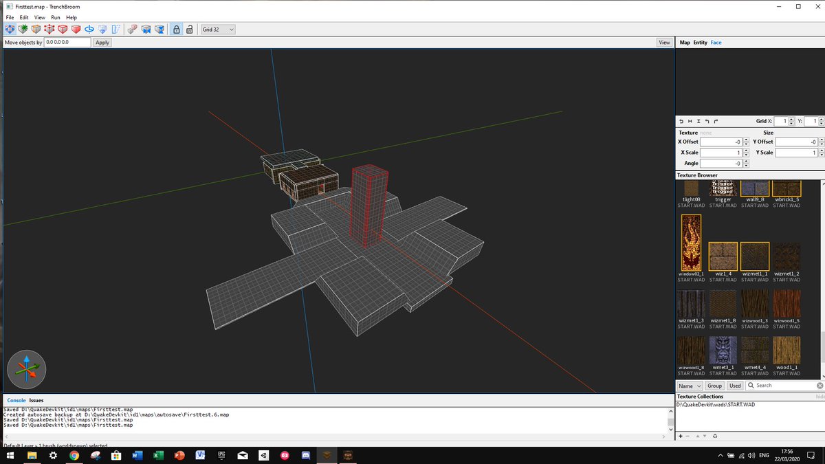
Screenshots from my first map in #trenchbroom #quakemapping

EightBitVic's tweet image. Screenshots from my first map in #trenchbroom #quakemapping
EightBitVic's tweet image. Screenshots from my first map in #trenchbroom #quakemapping
EightBitVic's tweet image. Screenshots from my first map in #trenchbroom #quakemapping

More pictures of my new additional map for my #Q25Th mod for #Quake #QuakeMapping #leveldesing

LscaEduardo's tweet image. More pictures of my new additional map for my #Q25Th mod for #Quake 
#QuakeMapping #leveldesing
LscaEduardo's tweet image. More pictures of my new additional map for my #Q25Th mod for #Quake 
#QuakeMapping #leveldesing
LscaEduardo's tweet image. More pictures of my new additional map for my #Q25Th mod for #Quake 
#QuakeMapping #leveldesing
LscaEduardo's tweet image. More pictures of my new additional map for my #Q25Th mod for #Quake 
#QuakeMapping #leveldesing

the last bunch of pictures for new additional map for my #Q25Th mod for #Quake #QuakeMapping #leveldesing #fps #retroFPS

LscaEduardo's tweet image. the last bunch of pictures  for new additional map for my #Q25Th mod for #Quake 
#QuakeMapping #leveldesing #fps #retroFPS
LscaEduardo's tweet image. the last bunch of pictures  for new additional map for my #Q25Th mod for #Quake 
#QuakeMapping #leveldesing #fps #retroFPS
LscaEduardo's tweet image. the last bunch of pictures  for new additional map for my #Q25Th mod for #Quake 
#QuakeMapping #leveldesing #fps #retroFPS
LscaEduardo's tweet image. the last bunch of pictures  for new additional map for my #Q25Th mod for #Quake 
#QuakeMapping #leveldesing #fps #retroFPS

Today I'm finishing up the boss room in my first Quake map. I mean, it's supposed to look scary and stuff right? lol #quakemapping #trenchbroom

EightBitVic's tweet image. Today I'm finishing up the boss room in my first Quake map. I mean, it's supposed to look scary and stuff right? lol

#quakemapping #trenchbroom

I haven't made a map or shared anything in awhile so here is a map doodle for map centers map doodle challenge the goal was to create a doodle based off a screenshot, which ill share if you click the post :D #trenchbroom #quake #quakemapping #retro #retrogames #retrofps

ColossusHq's tweet image. I haven't made a map or shared anything in awhile so here is  a map doodle for map centers map doodle challenge the goal was to create a doodle based off a screenshot, which ill share if you click the post :D 
#trenchbroom #quake #quakemapping #retro #retrogames #retrofps

Just wrote a DevLog for Catedral, my first real Quake map. Inspired by the Basilica of La Plata (Argentina). Broke some geometry. Learned a lot. Feedback welcome! 🔗 exepa.itch.io/catedral #Quake #LevelDesign #QuakeMapping #ArcaneDimensions #IndieDev #Gamedev

exepag's tweet image. Just wrote a DevLog for Catedral, my first real Quake map.
Inspired by the Basilica of La Plata (Argentina).
Broke some geometry. Learned a lot. 

Feedback welcome!
🔗 exepa.itch.io/catedral

#Quake #LevelDesign #QuakeMapping #ArcaneDimensions #IndieDev #Gamedev
exepag's tweet image. Just wrote a DevLog for Catedral, my first real Quake map.
Inspired by the Basilica of La Plata (Argentina).
Broke some geometry. Learned a lot. 

Feedback welcome!
🔗 exepa.itch.io/catedral

#Quake #LevelDesign #QuakeMapping #ArcaneDimensions #IndieDev #Gamedev
exepag's tweet image. Just wrote a DevLog for Catedral, my first real Quake map.
Inspired by the Basilica of La Plata (Argentina).
Broke some geometry. Learned a lot. 

Feedback welcome!
🔗 exepa.itch.io/catedral

#Quake #LevelDesign #QuakeMapping #ArcaneDimensions #IndieDev #Gamedev
exepag's tweet image. Just wrote a DevLog for Catedral, my first real Quake map.
Inspired by the Basilica of La Plata (Argentina).
Broke some geometry. Learned a lot. 

Feedback welcome!
🔗 exepa.itch.io/catedral

#Quake #LevelDesign #QuakeMapping #ArcaneDimensions #IndieDev #Gamedev

The Spiritworld - World Premiere Trailer youtu.be/253uATgjZwE a través de @YouTube #Quake #QuakeMapping #FPS


"Quake Maps - Reliquary of the Basilisk" youtu.be/-bmdfYOkcRE Video by GreenWood #Quake #QuakeMapping


Just wrote a DevLog for Catedral, my first real Quake map. Inspired by the Basilica of La Plata (Argentina). Broke some geometry. Learned a lot. Feedback welcome! 🔗 exepa.itch.io/catedral #Quake #LevelDesign #QuakeMapping #ArcaneDimensions #IndieDev #Gamedev

exepag's tweet image. Just wrote a DevLog for Catedral, my first real Quake map.
Inspired by the Basilica of La Plata (Argentina).
Broke some geometry. Learned a lot. 

Feedback welcome!
🔗 exepa.itch.io/catedral

#Quake #LevelDesign #QuakeMapping #ArcaneDimensions #IndieDev #Gamedev
exepag's tweet image. Just wrote a DevLog for Catedral, my first real Quake map.
Inspired by the Basilica of La Plata (Argentina).
Broke some geometry. Learned a lot. 

Feedback welcome!
🔗 exepa.itch.io/catedral

#Quake #LevelDesign #QuakeMapping #ArcaneDimensions #IndieDev #Gamedev
exepag's tweet image. Just wrote a DevLog for Catedral, my first real Quake map.
Inspired by the Basilica of La Plata (Argentina).
Broke some geometry. Learned a lot. 

Feedback welcome!
🔗 exepa.itch.io/catedral

#Quake #LevelDesign #QuakeMapping #ArcaneDimensions #IndieDev #Gamedev
exepag's tweet image. Just wrote a DevLog for Catedral, my first real Quake map.
Inspired by the Basilica of La Plata (Argentina).
Broke some geometry. Learned a lot. 

Feedback welcome!
🔗 exepa.itch.io/catedral

#Quake #LevelDesign #QuakeMapping #ArcaneDimensions #IndieDev #Gamedev

I haven't made a map or shared anything in awhile so here is a map doodle for map centers map doodle challenge the goal was to create a doodle based off a screenshot, which ill share if you click the post :D #trenchbroom #quake #quakemapping #retro #retrogames #retrofps

ColossusHq's tweet image. I haven't made a map or shared anything in awhile so here is  a map doodle for map centers map doodle challenge the goal was to create a doodle based off a screenshot, which ill share if you click the post :D 
#trenchbroom #quake #quakemapping #retro #retrogames #retrofps

The Spiritworld - World Premiere Trailer youtu.be/253uATgjZwE a través de @YouTube #Quake #QuakeMapping #FPS


Give me a good Quake Map to play tonight for the channel. #quakefans #quake #quakemapping


the last bunch of pictures for new additional map for my #Q25Th mod for #Quake #QuakeMapping #leveldesing #fps #retroFPS

LscaEduardo's tweet image. the last bunch of pictures  for new additional map for my #Q25Th mod for #Quake 
#QuakeMapping #leveldesing #fps #retroFPS
LscaEduardo's tweet image. the last bunch of pictures  for new additional map for my #Q25Th mod for #Quake 
#QuakeMapping #leveldesing #fps #retroFPS
LscaEduardo's tweet image. the last bunch of pictures  for new additional map for my #Q25Th mod for #Quake 
#QuakeMapping #leveldesing #fps #retroFPS
LscaEduardo's tweet image. the last bunch of pictures  for new additional map for my #Q25Th mod for #Quake 
#QuakeMapping #leveldesing #fps #retroFPS

another bunch of pictures for new additional map for my #Q25Th mod for #Quake #QuakeMapping #leveldesing #fps #retroFPS

LscaEduardo's tweet image. another bunch of pictures  for new additional map for my #Q25Th mod for #Quake 
#QuakeMapping #leveldesing #fps #retroFPS
LscaEduardo's tweet image. another bunch of pictures  for new additional map for my #Q25Th mod for #Quake 
#QuakeMapping #leveldesing #fps #retroFPS
LscaEduardo's tweet image. another bunch of pictures  for new additional map for my #Q25Th mod for #Quake 
#QuakeMapping #leveldesing #fps #retroFPS
LscaEduardo's tweet image. another bunch of pictures  for new additional map for my #Q25Th mod for #Quake 
#QuakeMapping #leveldesing #fps #retroFPS

More pictures of my new additional map for my #Q25Th mod for #Quake #QuakeMapping #leveldesing

LscaEduardo's tweet image. More pictures of my new additional map for my #Q25Th mod for #Quake 
#QuakeMapping #leveldesing
LscaEduardo's tweet image. More pictures of my new additional map for my #Q25Th mod for #Quake 
#QuakeMapping #leveldesing
LscaEduardo's tweet image. More pictures of my new additional map for my #Q25Th mod for #Quake 
#QuakeMapping #leveldesing
LscaEduardo's tweet image. More pictures of my new additional map for my #Q25Th mod for #Quake 
#QuakeMapping #leveldesing

Aucun résultat pour "#quakemapping"

I am officially a newbie on Quake mapping ! Will Begin a small 2-3weeks projects, a solo campaign, all tips or tutorial videos are welcomed ! #leveldesign #quakemapping #Quake #gamedev

roxashd's tweet image. I am officially a newbie on Quake mapping ! Will Begin a small 2-3weeks projects, a solo campaign, all tips or  tutorial videos are welcomed ! 

#leveldesign #quakemapping #Quake #gamedev

i'm also working in a new additional map for my #Q25Th mod for #Quake #QuakeMapping #leveldesing

LscaEduardo's tweet image. i'm also working in a new additional map for my #Q25Th mod for #Quake 
#QuakeMapping #leveldesing
LscaEduardo's tweet image. i'm also working in a new additional map for my #Q25Th mod for #Quake 
#QuakeMapping #leveldesing
LscaEduardo's tweet image. i'm also working in a new additional map for my #Q25Th mod for #Quake 
#QuakeMapping #leveldesing
LscaEduardo's tweet image. i'm also working in a new additional map for my #Q25Th mod for #Quake 
#QuakeMapping #leveldesing

the last bunch of pictures for new additional map for my #Q25Th mod for #Quake #QuakeMapping #leveldesing #fps #retroFPS

LscaEduardo's tweet image. the last bunch of pictures  for new additional map for my #Q25Th mod for #Quake 
#QuakeMapping #leveldesing #fps #retroFPS
LscaEduardo's tweet image. the last bunch of pictures  for new additional map for my #Q25Th mod for #Quake 
#QuakeMapping #leveldesing #fps #retroFPS
LscaEduardo's tweet image. the last bunch of pictures  for new additional map for my #Q25Th mod for #Quake 
#QuakeMapping #leveldesing #fps #retroFPS
LscaEduardo's tweet image. the last bunch of pictures  for new additional map for my #Q25Th mod for #Quake 
#QuakeMapping #leveldesing #fps #retroFPS

More pictures of my new additional map for my #Q25Th mod for #Quake #QuakeMapping #leveldesing

LscaEduardo's tweet image. More pictures of my new additional map for my #Q25Th mod for #Quake 
#QuakeMapping #leveldesing
LscaEduardo's tweet image. More pictures of my new additional map for my #Q25Th mod for #Quake 
#QuakeMapping #leveldesing
LscaEduardo's tweet image. More pictures of my new additional map for my #Q25Th mod for #Quake 
#QuakeMapping #leveldesing
LscaEduardo's tweet image. More pictures of my new additional map for my #Q25Th mod for #Quake 
#QuakeMapping #leveldesing

Screenshots from my first map in #trenchbroom #quakemapping

EightBitVic's tweet image. Screenshots from my first map in #trenchbroom #quakemapping
EightBitVic's tweet image. Screenshots from my first map in #trenchbroom #quakemapping
EightBitVic's tweet image. Screenshots from my first map in #trenchbroom #quakemapping

I haven't made a map or shared anything in awhile so here is a map doodle for map centers map doodle challenge the goal was to create a doodle based off a screenshot, which ill share if you click the post :D #trenchbroom #quake #quakemapping #retro #retrogames #retrofps

ColossusHq's tweet image. I haven't made a map or shared anything in awhile so here is  a map doodle for map centers map doodle challenge the goal was to create a doodle based off a screenshot, which ill share if you click the post :D 
#trenchbroom #quake #quakemapping #retro #retrogames #retrofps

Today I'm finishing up the boss room in my first Quake map. I mean, it's supposed to look scary and stuff right? lol #quakemapping #trenchbroom

EightBitVic's tweet image. Today I'm finishing up the boss room in my first Quake map. I mean, it's supposed to look scary and stuff right? lol

#quakemapping #trenchbroom

Hanging out w #kathmandu living lab #kll #quakemapping team in #nepal. Big up opensource nerds! U rock @prabhasp

chrisfabian's tweet image. Hanging out w #kathmandu living lab #kll #quakemapping team in #nepal. Big up opensource nerds! U rock @prabhasp

Just wrote a DevLog for Catedral, my first real Quake map. Inspired by the Basilica of La Plata (Argentina). Broke some geometry. Learned a lot. Feedback welcome! 🔗 exepa.itch.io/catedral #Quake #LevelDesign #QuakeMapping #ArcaneDimensions #IndieDev #Gamedev

exepag's tweet image. Just wrote a DevLog for Catedral, my first real Quake map.
Inspired by the Basilica of La Plata (Argentina).
Broke some geometry. Learned a lot. 

Feedback welcome!
🔗 exepa.itch.io/catedral

#Quake #LevelDesign #QuakeMapping #ArcaneDimensions #IndieDev #Gamedev
exepag's tweet image. Just wrote a DevLog for Catedral, my first real Quake map.
Inspired by the Basilica of La Plata (Argentina).
Broke some geometry. Learned a lot. 

Feedback welcome!
🔗 exepa.itch.io/catedral

#Quake #LevelDesign #QuakeMapping #ArcaneDimensions #IndieDev #Gamedev
exepag's tweet image. Just wrote a DevLog for Catedral, my first real Quake map.
Inspired by the Basilica of La Plata (Argentina).
Broke some geometry. Learned a lot. 

Feedback welcome!
🔗 exepa.itch.io/catedral

#Quake #LevelDesign #QuakeMapping #ArcaneDimensions #IndieDev #Gamedev
exepag's tweet image. Just wrote a DevLog for Catedral, my first real Quake map.
Inspired by the Basilica of La Plata (Argentina).
Broke some geometry. Learned a lot. 

Feedback welcome!
🔗 exepa.itch.io/catedral

#Quake #LevelDesign #QuakeMapping #ArcaneDimensions #IndieDev #Gamedev

Loading...

Something went wrong.


Something went wrong.


United States Trends