#analysisofvariance search results

Editor’s Recommendation✏️ “The takeaway RM-ANOVA is powerful, but fragile with missing data. ✔️ If assumptions fail, use GEE or mixed models. ✔️ Main effects alone aren’t enough—interaction contrasts tell the real story.” doi.org/10.4097/kja.22… #AnalysisOfVariance

Korean_J_Anesth's tweet image. Editor’s Recommendation✏️
“The takeaway 
RM-ANOVA is powerful, but fragile with missing data.
✔️ If assumptions fail, use GEE or mixed models.
✔️ Main effects alone aren’t enough—interaction contrasts tell the real story.”

doi.org/10.4097/kja.22…

#AnalysisOfVariance…

📚 Introduction to Probability and Statistics for Engineers and Scientists - Sheldon M. Ross - 3rd Edition ➖➖➖ ✅ bit.ly/2Hwr4Ee ➖➖➖ #AnalysisofVariance #Ciencias #DataAnalysis #DescriptiveStatistics #Distributions #Engineers #Estadística

elsolucionario's tweet image. 📚 Introduction to Probability and Statistics for Engineers and Scientists - Sheldon M. Ross - 3rd Edition 
➖➖➖ 
✅ bit.ly/2Hwr4Ee 
➖➖➖
#AnalysisofVariance #Ciencias #DataAnalysis #DescriptiveStatistics #Distributions #Engineers #Estadística

There are different types of #ANOVA designs and different types of factors. The analysis method changes depending on the type of design and factors that you have. Misclassify and you may draw the wrong conclusions. Learn more: zcu.io/riRY #AnalysisOfVariance

SPCforExcel's tweet image. There are different types of #ANOVA designs and different types of factors.  The analysis method changes depending on the type of design and factors that you have.  Misclassify and you may draw the wrong conclusions.  Learn more: 
zcu.io/riRY 

#AnalysisOfVariance

I was fortunate to take stats from Dick Lewontin as a grad student. Great teacher. Great person. #analysisofvariance #varianceofanalysis


Analysis of the influence of thickness on fire reaction performance in polyisocyanurate core sandwich panels 👉buff.ly/2Hs7Lic #ArtículoCientífico #ScientificArticle #Analysisofvariance #Coresandwichpanel #Firereaction #PIRfoam #SBItest

investigarCUC's tweet image. Analysis of the influence of thickness on fire reaction performance in polyisocyanurate core sandwich panels
👉buff.ly/2Hs7Lic  
 #ArtículoCientífico #ScientificArticle
#Analysisofvariance #Coresandwichpanel #Firereaction #PIRfoam #SBItest

Editor’s Recommendation✏️ In clinical trials, using ANCOVA is more reliable than t-tests or ANOVA as it accounts for covariates when assessing mean changes. doi.org/10.4097/kja.24… #AnalysisOfVariance #ClinicalDecisionMaking #ClinicalTrials #Covariates #Interaction #LinearModel


The supposition of the analysis of variance is that factors other than the factors of interest is controlled. #analysisofvariance #anova


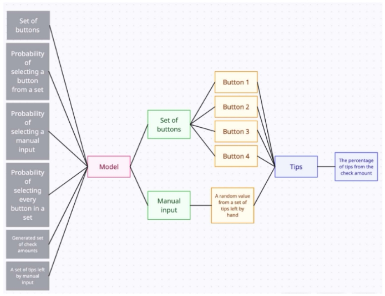
✨Hot Article in Journal of AppliedMath (eISSN 2972-4805)! 📷Strategies for optimizing electronic tips service profit 🔗ojs.acad-pub.com/index.php/JAM/… #ElectronicTips #ProfitMaximization #AnalysisofVariance #SimulationModel #OptimalStrategy

Academic__Pub's tweet image. ✨Hot Article in Journal of AppliedMath (eISSN 2972-4805)!             
📷Strategies for optimizing electronic tips service profit
🔗ojs.acad-pub.com/index.php/JAM/…

#ElectronicTips #ProfitMaximization #AnalysisofVariance #SimulationModel #OptimalStrategy
Academic__Pub's tweet image. ✨Hot Article in Journal of AppliedMath (eISSN 2972-4805)!             
📷Strategies for optimizing electronic tips service profit
🔗ojs.acad-pub.com/index.php/JAM/…

#ElectronicTips #ProfitMaximization #AnalysisofVariance #SimulationModel #OptimalStrategy

Editor’s Recommendation✏️ “The takeaway RM-ANOVA is powerful, but fragile with missing data. ✔️ If assumptions fail, use GEE or mixed models. ✔️ Main effects alone aren’t enough—interaction contrasts tell the real story.” doi.org/10.4097/kja.22… #AnalysisOfVariance

Korean_J_Anesth's tweet image. Editor’s Recommendation✏️
“The takeaway 
RM-ANOVA is powerful, but fragile with missing data.
✔️ If assumptions fail, use GEE or mixed models.
✔️ Main effects alone aren’t enough—interaction contrasts tell the real story.”

doi.org/10.4097/kja.22…

#AnalysisOfVariance…

Editor’s Recommendation✏️ In clinical trials, using ANCOVA is more reliable than t-tests or ANOVA as it accounts for covariates when assessing mean changes. doi.org/10.4097/kja.24… #AnalysisOfVariance #ClinicalDecisionMaking #ClinicalTrials #Covariates #Interaction #LinearModel


✨Hot Article in Journal of AppliedMath (eISSN 2972-4805)! 📷Strategies for optimizing electronic tips service profit 🔗ojs.acad-pub.com/index.php/JAM/… #ElectronicTips #ProfitMaximization #AnalysisofVariance #SimulationModel #OptimalStrategy

Academic__Pub's tweet image. ✨Hot Article in Journal of AppliedMath (eISSN 2972-4805)!             
📷Strategies for optimizing electronic tips service profit
🔗ojs.acad-pub.com/index.php/JAM/…

#ElectronicTips #ProfitMaximization #AnalysisofVariance #SimulationModel #OptimalStrategy
Academic__Pub's tweet image. ✨Hot Article in Journal of AppliedMath (eISSN 2972-4805)!             
📷Strategies for optimizing electronic tips service profit
🔗ojs.acad-pub.com/index.php/JAM/…

#ElectronicTips #ProfitMaximization #AnalysisofVariance #SimulationModel #OptimalStrategy

The supposition of the analysis of variance is that factors other than the factors of interest is controlled. #analysisofvariance #anova


It suggests that age group and hotel location alone may not be the primary drivers of customer satisfaction in this case. 20/20 #DataScience #Multivariate #AnalysisofVariance #dataanalysis #DataAnalytics #python #BlackinTech


Read this blog to know Why ANOVA Is Important In The Decision Process Of Businesses. Explore: bit.ly/3NurPQk #anova #anovatest #analysisofvariance #ancova #research #spsshelp #spss #spssdataanalysis #spsssotware #dataanalysis

spss_tutor's tweet image. Read this blog to know Why ANOVA Is Important In The Decision Process Of Businesses.
Explore: bit.ly/3NurPQk
#anova #anovatest #analysisofvariance #ancova #research #spsshelp #spss #spssdataanalysis #spsssotware #dataanalysis

Read this blog to know How To Conduct Correlation Analysis & Basic Analysis Of Variance In SPSS. Explore: bit.ly/3KWCphW #correlationanalysis #analysisofvariance #anova #manova #spsstutor #spsshelp #spssdataanalysis #spss #helpwithspss #spssstatisticalanalysis

spss_tutor's tweet image. Read this blog to know How To Conduct Correlation Analysis & Basic Analysis Of Variance In SPSS.
Explore: bit.ly/3KWCphW
#correlationanalysis #analysisofvariance #anova #manova #spsstutor #spsshelp #spssdataanalysis #spss #helpwithspss #spssstatisticalanalysis

No results for "#analysisofvariance"

Editor’s Recommendation✏️ “The takeaway RM-ANOVA is powerful, but fragile with missing data. ✔️ If assumptions fail, use GEE or mixed models. ✔️ Main effects alone aren’t enough—interaction contrasts tell the real story.” doi.org/10.4097/kja.22… #AnalysisOfVariance

Korean_J_Anesth's tweet image. Editor’s Recommendation✏️
“The takeaway 
RM-ANOVA is powerful, but fragile with missing data.
✔️ If assumptions fail, use GEE or mixed models.
✔️ Main effects alone aren’t enough—interaction contrasts tell the real story.”

doi.org/10.4097/kja.22…

#AnalysisOfVariance…

📚 Introduction to Probability and Statistics for Engineers and Scientists - Sheldon M. Ross - 3rd Edition ➖➖➖ ✅ bit.ly/2Hwr4Ee ➖➖➖ #AnalysisofVariance #Ciencias #DataAnalysis #DescriptiveStatistics #Distributions #Engineers #Estadística

elsolucionario's tweet image. 📚 Introduction to Probability and Statistics for Engineers and Scientists - Sheldon M. Ross - 3rd Edition 
➖➖➖ 
✅ bit.ly/2Hwr4Ee 
➖➖➖
#AnalysisofVariance #Ciencias #DataAnalysis #DescriptiveStatistics #Distributions #Engineers #Estadística

There are different types of #ANOVA designs and different types of factors. The analysis method changes depending on the type of design and factors that you have. Misclassify and you may draw the wrong conclusions. Learn more: zcu.io/riRY #AnalysisOfVariance

SPCforExcel's tweet image. There are different types of #ANOVA designs and different types of factors.  The analysis method changes depending on the type of design and factors that you have.  Misclassify and you may draw the wrong conclusions.  Learn more: 
zcu.io/riRY 

#AnalysisOfVariance

Analysis of the influence of thickness on fire reaction performance in polyisocyanurate core sandwich panels 👉buff.ly/2Hs7Lic #ArtículoCientífico #ScientificArticle #Analysisofvariance #Coresandwichpanel #Firereaction #PIRfoam #SBItest

investigarCUC's tweet image. Analysis of the influence of thickness on fire reaction performance in polyisocyanurate core sandwich panels
👉buff.ly/2Hs7Lic  
 #ArtículoCientífico #ScientificArticle
#Analysisofvariance #Coresandwichpanel #Firereaction #PIRfoam #SBItest

✨Hot Article in Journal of AppliedMath (eISSN 2972-4805)! 📷Strategies for optimizing electronic tips service profit 🔗ojs.acad-pub.com/index.php/JAM/… #ElectronicTips #ProfitMaximization #AnalysisofVariance #SimulationModel #OptimalStrategy

Academic__Pub's tweet image. ✨Hot Article in Journal of AppliedMath (eISSN 2972-4805)!             
📷Strategies for optimizing electronic tips service profit
🔗ojs.acad-pub.com/index.php/JAM/…

#ElectronicTips #ProfitMaximization #AnalysisofVariance #SimulationModel #OptimalStrategy
Academic__Pub's tweet image. ✨Hot Article in Journal of AppliedMath (eISSN 2972-4805)!             
📷Strategies for optimizing electronic tips service profit
🔗ojs.acad-pub.com/index.php/JAM/…

#ElectronicTips #ProfitMaximization #AnalysisofVariance #SimulationModel #OptimalStrategy

Read this blog to know How To Conduct Correlation Analysis & Basic Analysis Of Variance In SPSS. Explore: bit.ly/3KWCphW #correlationanalysis #analysisofvariance #anova #manova #spsstutor #spsshelp #spssdataanalysis #spss #helpwithspss #spssstatisticalanalysis

spss_tutor's tweet image. Read this blog to know How To Conduct Correlation Analysis & Basic Analysis Of Variance In SPSS.
Explore: bit.ly/3KWCphW
#correlationanalysis #analysisofvariance #anova #manova #spsstutor #spsshelp #spssdataanalysis #spss #helpwithspss #spssstatisticalanalysis

Here are some types of ANOVA that is used to compare the means of two or more groups of observation. Follow #SPSSTutor for more knowledgeable content like this. Visit Now:- spss-tutor.com . #anova #analysisofvariance #prodata #nwayanova #dataanalysisfordays #hypothesis

spss_tutor's tweet image. Here are some types of ANOVA that is used to compare the means of two or more groups of observation. Follow #SPSSTutor for more knowledgeable content like this.
Visit Now:- spss-tutor.com
.
#anova #analysisofvariance #prodata #nwayanova #dataanalysisfordays #hypothesis

Loading...

Something went wrong.


Something went wrong.


United States Trends