#cellcycle search results

In @SciSignal, a team demonstrates that the modification of the chromosomal passenger complex—a protein complex that’s critical for the #CellCycle—determines the pluripotency of embryonic stemlike cells. scim.ag/4gNI1Hn

ScienceMagazine's tweet image. In @SciSignal, a team demonstrates that the modification of the chromosomal passenger complex—a protein complex that’s critical for the #CellCycle—determines the pluripotency of embryonic stemlike cells. scim.ag/4gNI1Hn

ELF6 mutation suppresses the dwarf phenotype of #Arabidopsis INO80 mutant by modulating cell cycle progression 📖 ow.ly/LACo50WF9HC by Wang et al. @WileyPlantSci #PlantScience #cellcycle

NewPhyt's tweet image. ELF6 mutation suppresses the dwarf phenotype of #Arabidopsis INO80 mutant by modulating cell cycle progression

📖 ow.ly/LACo50WF9HC
by Wang et al.

@WileyPlantSci #PlantScience #cellcycle

Juhi Narula and Sarah Wignall (@swignall) @NorthwesternU identify a new role for the conserved kinase PLK-1 in suppressing centrosome maturation in oocytes, which surprisingly is opposite to its role in mitosis. hubs.la/Q03v37Zm0 #CellCycle #Genetics #Development


In a new Perspective article, Josh Morgan @WashU discusses how progress in cell biology is hindered by significance testing and the need for a shift to effect size estimation. hubs.la/Q03ytY7h0 #Technology #Reproducibility #CellCycle #CellDivision #Statistics

JCellBiol's tweet image. In a new Perspective article, Josh Morgan @WashU discusses how progress in cell biology is hindered by significance testing and the need for a shift to effect size estimation. hubs.la/Q03ytY7h0 

#Technology #Reproducibility #CellCycle #CellDivision #Statistics

#SameSameButDifferent! Fantastic @Nature! @semilc @reiterlab &co show that #airways ciliated cells use an alternative #CellCycle to… #differentiate & make cilia by producing hundreds (!) of centrioles instead of 2/4 normally required for cell division! tinyurl.com/4a6yeuke


Model: The β-CTT interacts with the kinesin-5 N-terminus to promote motility. Thomas and Moore @CUAnschutz suggest a general mechanism for how tubulin code may be functionally read and used to modulate the activity of different kinesins. hubs.la/Q02_YnVm0 #CellCycle


Ever wondered how CDK4/6 inhibitors slow cancer? • Block CDK4/6 • Rb stays shut • E2F can’t enter nucleus • Cell stuck in G1 Small blockade → big impact #BreastCancer #CDK46 #CellCycle #Oncology #TargetedTherapy #MVOnco

ChandrakanthMv's tweet image. Ever wondered how CDK4/6 inhibitors slow cancer?
• Block CDK4/6
• Rb stays shut
• E2F can’t enter nucleus
• Cell stuck in G1
Small blockade → big impact
#BreastCancer #CDK46 #CellCycle #Oncology #TargetedTherapy #MVOnco

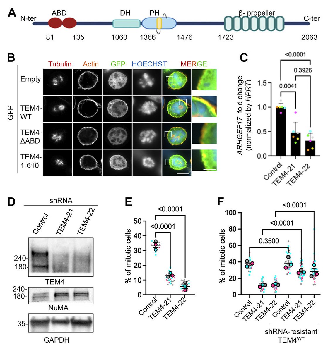
Prifti et al @elowesab @universitelaval show that the Rho exchange factor TEM4 regulates progression though the #CellCycle in G1 via the pro-proliferative transcription factor #YAP hubs.la/Q035f4L70 @crchuqc @CRC_Ulaval #mitosis #actin #MPS1 #kinetochore #Hippo

JCellBiol's tweet image. Prifti et al @elowesab @universitelaval show that the Rho exchange factor TEM4 regulates progression though the #CellCycle in G1 via  the pro-proliferative transcription factor #YAP hubs.la/Q035f4L70
@crchuqc @CRC_Ulaval
#mitosis #actin #MPS1 #kinetochore #Hippo

Emily Gutierrez-Morton, Yanchang Wang and colleagues @FloridaState show that in yeast, polo-like kinase Cdc5 promotes the phosphorylation of SUMO protease Ulp2, reducing its affinity for SUMO chains and thereby facilitating polySUMOylation. hubs.la/Q044DrBh0 #CellCycle

JCellBiol's tweet image. Emily Gutierrez-Morton, Yanchang Wang and colleagues @FloridaState show that in yeast, polo-like kinase Cdc5 promotes the phosphorylation of SUMO protease Ulp2, reducing its affinity for SUMO chains and thereby facilitating polySUMOylation. hubs.la/Q044DrBh0

#CellCycle

The interkinetic envelope: A guardian or just a freeloader? Griselda Velez-Aguilera @grisveag and Verena Jantsch @MaxPerutzLabs discuss work by @ElMossadeq et al. (hubs.la/Q038ddGT0) in Spotlight: hubs.la/Q038dbbP0 #Celegans #CellCycle #CellDivision #Meiosis

JCellBiol's tweet image. The interkinetic envelope: A guardian or just a freeloader? Griselda Velez-Aguilera @grisveag and Verena Jantsch @MaxPerutzLabs discuss work by @ElMossadeq et al. (hubs.la/Q038ddGT0) in Spotlight: hubs.la/Q038dbbP0

#Celegans #CellCycle #CellDivision #Meiosis

A review of the functions and regulation of 20 human #CyclinDependentKinases, highlighting their roles in #cellcycle control, disease progression, & the therapeutic potential of #CDKInhibitors in #cancer & other chronic diseases. @gusbald @CroAviano #STTT:

sigtrans_sttt's tweet image. A review of the functions and regulation of 20 human #CyclinDependentKinases, highlighting their roles in #cellcycle control, disease progression, & the therapeutic potential of #CDKInhibitors in #cancer & other chronic diseases. @gusbald @CroAviano

#STTT:

"Image-based question: Which phase of the cell cycle is most radioresistant? A. G1-S B. G2 C. G2-M D. S #CellCycle #RadiationBiology #MedEd"

DrMedica_13's tweet image. "Image-based question: 

Which phase of the cell cycle is most radioresistant?

A. G1-S
B. G2
C. G2-M
D. S

#CellCycle #RadiationBiology #MedEd"

Wood, Wolff et al. of Paula Cohen's lab @Cornell show that cyclin N-terminal domain containing 1 (CNTD1) is a critical regulator of crossover formation during prophase I of #meiosis in females. hubs.la/Q03rgbgr0 #Genetics #CellCycle #CellDivision

JCellBiol's tweet image. Wood, Wolff et al. of Paula Cohen's lab @Cornell show that cyclin N-terminal domain containing 1 (CNTD1) is a critical regulator of crossover formation during prophase I of #meiosis in females. hubs.la/Q03rgbgr0

#Genetics #CellCycle #CellDivision

ARHGEF17/TEM4 regulates the cell cycle through control of G1 progression, say Diogjena Katerina Prifti, Sabine Elowe @elowesab and colleages @universitelaval: hubs.la/Q035f6-n0 @crchuqc @CRC_Ulaval #mitosis #cellcycle #actin #MPS1 #kinetochore #YAP #Hippo

JCellBiol's tweet image. ARHGEF17/TEM4 regulates the cell cycle through control of G1 progression, say Diogjena Katerina Prifti, Sabine Elowe @elowesab and colleages @universitelaval: hubs.la/Q035f6-n0

@crchuqc @CRC_Ulaval
#mitosis #cellcycle #actin #MPS1 #kinetochore #YAP #Hippo

An interkinetic envelope surrounds chromosomes between #meiosis I and II in #Celegans oocytes, say Layla El Mossadeq @ElMossadeq, Julien Dumont and colleagues @IJMonod: hubs.la/Q030-dVy0 #CellCycle #CellDivision #Development


Sisters in Arms – Detailed structure of sister chromatids – the copies of a chromosome as #DNA is replicated – during the #cellcycle & division in human #cells. Image & research by Paul Batty et al @gerlich_daniel lab @IMBA_Vienna in @embojournal. On bpod.mrc.ac.uk/archive/2023/9…

BPoD_s's tweet image. Sisters in Arms – Detailed structure of sister chromatids – the copies of a chromosome as #DNA is replicated – during the #cellcycle & division in human #cells. Image & research by Paul Batty et al @gerlich_daniel lab @IMBA_Vienna in @embojournal. On bpod.mrc.ac.uk/archive/2023/9…

Dysregulation of microRNAs and Centromere Protein Genes in Prostate Cancer and Metastatic Progression Makbule Nihan Somuncu et al. #Biomarker #cellcycle #metastasis #miRNA #prostatecancer Link : urologyresearchandpractice.org/index.php/pub/…

TurkJUrol's tweet image. Dysregulation of microRNAs and Centromere Protein Genes in Prostate Cancer and Metastatic Progression

Makbule Nihan Somuncu et al.

#Biomarker #cellcycle #metastasis #miRNA #prostatecancer 

Link :

urologyresearchandpractice.org/index.php/pub/…
TurkJUrol's tweet image. Dysregulation of microRNAs and Centromere Protein Genes in Prostate Cancer and Metastatic Progression

Makbule Nihan Somuncu et al.

#Biomarker #cellcycle #metastasis #miRNA #prostatecancer 

Link :

urologyresearchandpractice.org/index.php/pub/…
TurkJUrol's tweet image. Dysregulation of microRNAs and Centromere Protein Genes in Prostate Cancer and Metastatic Progression

Makbule Nihan Somuncu et al.

#Biomarker #cellcycle #metastasis #miRNA #prostatecancer 

Link :

urologyresearchandpractice.org/index.php/pub/…
TurkJUrol's tweet image. Dysregulation of microRNAs and Centromere Protein Genes in Prostate Cancer and Metastatic Progression

Makbule Nihan Somuncu et al.

#Biomarker #cellcycle #metastasis #miRNA #prostatecancer 

Link :

urologyresearchandpractice.org/index.php/pub/…

👀 Interested in colorectal cancer research? Check this out: 👉 "Integrative Mechanistic Investigation of the Anticancer Effects of Panax notoginseng in Colorectal Cancer" by Chun et al. 🔗 Read it here: brnw.ch/21x1g3O 📌 #ColorectalCancer #Ginsenosides #CellCycle

Molecules_MDPI's tweet image. 👀 Interested in colorectal cancer research? Check this out:
👉 "Integrative Mechanistic Investigation of the Anticancer Effects of Panax notoginseng in Colorectal Cancer" by Chun et al.
🔗 Read it here: brnw.ch/21x1g3O
📌 #ColorectalCancer #Ginsenosides #CellCycle

Review: Brenda Cesar and Yumi Kim @JohnsHopkins review how the synaptonemal complex assembles and serves as a dynamic signaling platform that coordinates meiotic recombination. hubs.la/Q048l1DR0 #Genetics #CellCycle #CellDivision #Meiosis

JCellBiol's tweet image. Review: Brenda Cesar and Yumi Kim @JohnsHopkins review how the synaptonemal complex assembles and serves as a dynamic signaling platform that coordinates meiotic recombination.
hubs.la/Q048l1DR0

#Genetics #CellCycle #CellDivision #Meiosis

NEET- CELL CYCLE AND CELL DIVISION (OVERVIEW) PART - 1 youtu.be/8p2f1OkcZww?si… via @YouTube Your body right now: 💪 Millions of cells growing 📖 Millions copying DNA ⚙️ Millions dividing That’s the Cell Cycle — the ultimate teamwork of life! #Science #CellCycle #Biology


ELF6 mutation suppresses the dwarf phenotype of #Arabidopsis INO80 mutant by modulating cell cycle progression 📖 ow.ly/LACo50WF9HC by Wang et al. @WileyPlantSci #PlantScience #cellcycle

NewPhyt's tweet image. ELF6 mutation suppresses the dwarf phenotype of #Arabidopsis INO80 mutant by modulating cell cycle progression

📖 ow.ly/LACo50WF9HC
by Wang et al.

@WileyPlantSci #PlantScience #cellcycle

Discover how Biosynth's #customantibodies helped to uncover the greater role of #telomeres in the #cellcycle and #humandisease. Read the paper in full shorturl.at/pqJ3T

BiosynthGroup's tweet image. Discover how Biosynth's #customantibodies helped to uncover the greater role of #telomeres in the #cellcycle and #humandisease. Read the paper in full shorturl.at/pqJ3T
BiosynthGroup's tweet image. Discover how Biosynth's #customantibodies helped to uncover the greater role of #telomeres in the #cellcycle and #humandisease. Read the paper in full shorturl.at/pqJ3T
BiosynthGroup's tweet image. Discover how Biosynth's #customantibodies helped to uncover the greater role of #telomeres in the #cellcycle and #humandisease. Read the paper in full shorturl.at/pqJ3T
BiosynthGroup's tweet image. Discover how Biosynth's #customantibodies helped to uncover the greater role of #telomeres in the #cellcycle and #humandisease. Read the paper in full shorturl.at/pqJ3T

Check out our latest work on cell cycle inhibitors, which has implications for how cancer cells could become resistant to these drugs #senescence #cellcycle #Cancer biorxiv.org/content/10.110…


In a new Perspective article, Josh Morgan @WashU discusses how progress in cell biology is hindered by significance testing and the need for a shift to effect size estimation. hubs.la/Q03ytY7h0 #Technology #Reproducibility #CellCycle #CellDivision #Statistics

JCellBiol's tweet image. In a new Perspective article, Josh Morgan @WashU discusses how progress in cell biology is hindered by significance testing and the need for a shift to effect size estimation. hubs.la/Q03ytY7h0 

#Technology #Reproducibility #CellCycle #CellDivision #Statistics

Competence for transcellular #infection in the #root cortex involves a post-replicative, #cellcycle exit decision in #Medicago truncatula #PlaCCI #celldivision #endoreplication #plant @eLife elifesciences.org/reviewed-prepr…

CG_ath's tweet image. Competence for transcellular #infection in the #root cortex involves a post-replicative, #cellcycle exit
decision in #Medicago truncatula #PlaCCI #celldivision #endoreplication #plant @eLife 
elifesciences.org/reviewed-prepr…

🌟Calling for Submissions🌟 📚Unraveling #Apoptosis: Deciphering Molecular Mechanisms 🧑‍🔬Guest Editor: Dr. Gabriella Simbula ⏰Submission Deadline: 20 November 2025 🔗Learn more: mdpi.com/journal/ijms/s… #celldeath #cellcycle #molecular #mechanism

IJMS_MDPI's tweet image. 🌟Calling for Submissions🌟

📚Unraveling #Apoptosis: Deciphering Molecular Mechanisms

🧑‍🔬Guest Editor: Dr. Gabriella Simbula
⏰Submission Deadline: 20 November 2025
🔗Learn more: mdpi.com/journal/ijms/s…

#celldeath #cellcycle #molecular #mechanism

Our latest review paper on “Mitotic Timer” is now published in @TrendsCellBio 👉Time as a danger signal promoting G1 arrest after mitosis #cellcycle @BiochemOxford cell.com/trends/cell-bi…


📚 Be part of our Cell Cycle Conference, where innovation meets collaboration within the #CellCycle research community. This half-day event features keynote speaker Professor Susana Godinho from (@QMUL.) Register now to join us at @TheCrick in London or online on July 15:


We owe a lot to @MitosisOrg for advancing our understanding of cellular processes! 🧬 Their research into mitosis is key for finding new treatments for diseases. Their work provides answers to questions about growth, development, and healing. #Mitosis #CellCycle #HealthResearch

official54510's tweet image. We owe a lot to @MitosisOrg for advancing our understanding of cellular processes! 🧬
Their research into mitosis is key for finding new treatments for diseases.
Their work provides answers to questions about growth, development, and healing.
#Mitosis #CellCycle #HealthResearch

Stewart, @m_p_miller et al. @UofUBiochem show that Stu2 displays dynamic localization patterns in the #CellCycle, with different kinetochore and microtubule distributions during distinct phases. hubs.la/Q03v39cM0

JCellBiol's tweet image. Stewart, @m_p_miller et al. @UofUBiochem show that Stu2 displays dynamic localization patterns in the #CellCycle, with different kinetochore and microtubule distributions during distinct phases. hubs.la/Q03v39cM0

Juhi Narula and Sarah Wignall (@swignall) @NorthwesternU identify a new role for the conserved kinase PLK-1 in suppressing centrosome maturation in oocytes, which surprisingly is opposite to its role in mitosis. hubs.la/Q03v37Zm0 #CellCycle #Genetics #Development


🔬 ℙ𝕒𝕥𝕙𝕨𝕒𝕪 𝕊𝕡𝕠𝕥𝕝𝕚𝕘𝕙𝕥 | 1️⃣ 𝙂2-𝙈 𝘿𝙉𝘼 𝘿𝙖𝙢𝙖𝙜𝙚 𝘾𝙝𝙚𝙘𝙠𝙥𝙤𝙞𝙣𝙩 𝙎𝙞𝙜𝙣𝙖𝙡𝙞𝙣𝙜 𝙋𝙖𝙩𝙝𝙬𝙖𝙮 🧬 #Solarbio #CellCycle #Checkpoint #DNADamage #G2M #p53 #CancerResearch #ATM #ATR

RitaRvenus's tweet image. 🔬 ℙ𝕒𝕥𝕙𝕨𝕒𝕪 𝕊𝕡𝕠𝕥𝕝𝕚𝕘𝕙𝕥 | 1️⃣ 𝙂2-𝙈 𝘿𝙉𝘼 𝘿𝙖𝙢𝙖𝙜𝙚 𝘾𝙝𝙚𝙘𝙠𝙥𝙤𝙞𝙣𝙩 𝙎𝙞𝙜𝙣𝙖𝙡𝙞𝙣𝙜 𝙋𝙖𝙩𝙝𝙬𝙖𝙮 🧬
#Solarbio #CellCycle #Checkpoint #DNADamage #G2M #p53 #CancerResearch #ATM #ATR
RitaRvenus's tweet image. 🔬 ℙ𝕒𝕥𝕙𝕨𝕒𝕪 𝕊𝕡𝕠𝕥𝕝𝕚𝕘𝕙𝕥 | 1️⃣ 𝙂2-𝙈 𝘿𝙉𝘼 𝘿𝙖𝙢𝙖𝙜𝙚 𝘾𝙝𝙚𝙘𝙠𝙥𝙤𝙞𝙣𝙩 𝙎𝙞𝙜𝙣𝙖𝙡𝙞𝙣𝙜 𝙋𝙖𝙩𝙝𝙬𝙖𝙮 🧬
#Solarbio #CellCycle #Checkpoint #DNADamage #G2M #p53 #CancerResearch #ATM #ATR
RitaRvenus's tweet image. 🔬 ℙ𝕒𝕥𝕙𝕨𝕒𝕪 𝕊𝕡𝕠𝕥𝕝𝕚𝕘𝕙𝕥 | 1️⃣ 𝙂2-𝙈 𝘿𝙉𝘼 𝘿𝙖𝙢𝙖𝙜𝙚 𝘾𝙝𝙚𝙘𝙠𝙥𝙤𝙞𝙣𝙩 𝙎𝙞𝙜𝙣𝙖𝙡𝙞𝙣𝙜 𝙋𝙖𝙩𝙝𝙬𝙖𝙮 🧬
#Solarbio #CellCycle #Checkpoint #DNADamage #G2M #p53 #CancerResearch #ATM #ATR
RitaRvenus's tweet image. 🔬 ℙ𝕒𝕥𝕙𝕨𝕒𝕪 𝕊𝕡𝕠𝕥𝕝𝕚𝕘𝕙𝕥 | 1️⃣ 𝙂2-𝙈 𝘿𝙉𝘼 𝘿𝙖𝙢𝙖𝙜𝙚 𝘾𝙝𝙚𝙘𝙠𝙥𝙤𝙞𝙣𝙩 𝙎𝙞𝙜𝙣𝙖𝙡𝙞𝙣𝙜 𝙋𝙖𝙩𝙝𝙬𝙖𝙮 🧬
#Solarbio #CellCycle #Checkpoint #DNADamage #G2M #p53 #CancerResearch #ATM #ATR

🔬 ℙ𝕒𝕥𝕙𝕨𝕒𝕪 𝕊𝕡𝕠𝕥𝕝𝕚𝕘𝕙𝕥 | 1️⃣ 𝙂2-𝙈 𝘿𝙉𝘼 𝘿𝙖𝙢𝙖𝙜𝙚 𝘾𝙝𝙚𝙘𝙠𝙥𝙤𝙞𝙣𝙩 𝙎𝙞𝙜𝙣𝙖𝙡𝙞𝙣𝙜 𝙋𝙖𝙩𝙝𝙬𝙖𝙮 🧬 #Solarbio #CellCycle #Checkpoint #DNADamage #G2M #p53 #CancerResearch #ATM #ATR

Solarbio2004's tweet image. 🔬 ℙ𝕒𝕥𝕙𝕨𝕒𝕪 𝕊𝕡𝕠𝕥𝕝𝕚𝕘𝕙𝕥 | 1️⃣ 𝙂2-𝙈 𝘿𝙉𝘼 𝘿𝙖𝙢𝙖𝙜𝙚 𝘾𝙝𝙚𝙘𝙠𝙥𝙤𝙞𝙣𝙩 𝙎𝙞𝙜𝙣𝙖𝙡𝙞𝙣𝙜 𝙋𝙖𝙩𝙝𝙬𝙖𝙮 🧬
#Solarbio #CellCycle #Checkpoint #DNADamage #G2M #p53 #CancerResearch  #ATM #ATR
Solarbio2004's tweet image. 🔬 ℙ𝕒𝕥𝕙𝕨𝕒𝕪 𝕊𝕡𝕠𝕥𝕝𝕚𝕘𝕙𝕥 | 1️⃣ 𝙂2-𝙈 𝘿𝙉𝘼 𝘿𝙖𝙢𝙖𝙜𝙚 𝘾𝙝𝙚𝙘𝙠𝙥𝙤𝙞𝙣𝙩 𝙎𝙞𝙜𝙣𝙖𝙡𝙞𝙣𝙜 𝙋𝙖𝙩𝙝𝙬𝙖𝙮 🧬
#Solarbio #CellCycle #Checkpoint #DNADamage #G2M #p53 #CancerResearch  #ATM #ATR
Solarbio2004's tweet image. 🔬 ℙ𝕒𝕥𝕙𝕨𝕒𝕪 𝕊𝕡𝕠𝕥𝕝𝕚𝕘𝕙𝕥 | 1️⃣ 𝙂2-𝙈 𝘿𝙉𝘼 𝘿𝙖𝙢𝙖𝙜𝙚 𝘾𝙝𝙚𝙘𝙠𝙥𝙤𝙞𝙣𝙩 𝙎𝙞𝙜𝙣𝙖𝙡𝙞𝙣𝙜 𝙋𝙖𝙩𝙝𝙬𝙖𝙮 🧬
#Solarbio #CellCycle #Checkpoint #DNADamage #G2M #p53 #CancerResearch  #ATM #ATR
Solarbio2004's tweet image. 🔬 ℙ𝕒𝕥𝕙𝕨𝕒𝕪 𝕊𝕡𝕠𝕥𝕝𝕚𝕘𝕙𝕥 | 1️⃣ 𝙂2-𝙈 𝘿𝙉𝘼 𝘿𝙖𝙢𝙖𝙜𝙚 𝘾𝙝𝙚𝙘𝙠𝙥𝙤𝙞𝙣𝙩 𝙎𝙞𝙜𝙣𝙖𝙡𝙞𝙣𝙜 𝙋𝙖𝙩𝙝𝙬𝙖𝙮 🧬
#Solarbio #CellCycle #Checkpoint #DNADamage #G2M #p53 #CancerResearch  #ATM #ATR

Happy to share our latest work from @francisabarr lab is now published in @embojournal #cellcycle @BiochemOxford 👉 WIP1 mutations suppress DNA damage triggered bypass of the mitotic timer | EMBO Journal embopress.org/doi/full/10.10…


Contrary to popular belief, cell proliferation is reversible, not irreversible. Cells need mitogens and CDK4/6 activity to maintain CDK2 activity and retinoblastoma protein phosphorylation. #CellCycle #Mitogens #CDK4/6 tinyurl.com/2cpmo99a

EZiSci's tweet image. Contrary to popular belief, cell proliferation is reversible, not irreversible. Cells need mitogens and CDK4/6 activity to maintain CDK2 activity and retinoblastoma protein phosphorylation. #CellCycle #Mitogens #CDK4/6 tinyurl.com/2cpmo99a

Ever wondered how CDK4/6 inhibitors slow cancer? • Block CDK4/6 • Rb stays shut • E2F can’t enter nucleus • Cell stuck in G1 Small blockade → big impact #BreastCancer #CDK46 #CellCycle #Oncology #TargetedTherapy #MVOnco

ChandrakanthMv's tweet image. Ever wondered how CDK4/6 inhibitors slow cancer?
• Block CDK4/6
• Rb stays shut
• E2F can’t enter nucleus
• Cell stuck in G1
Small blockade → big impact
#BreastCancer #CDK46 #CellCycle #Oncology #TargetedTherapy #MVOnco

In @SciSignal, a team demonstrates that the modification of the chromosomal passenger complex—a protein complex that’s critical for the #CellCycle—determines the pluripotency of embryonic stemlike cells. scim.ag/4gNI1Hn

ScienceMagazine's tweet image. In @SciSignal, a team demonstrates that the modification of the chromosomal passenger complex—a protein complex that’s critical for the #CellCycle—determines the pluripotency of embryonic stemlike cells. scim.ag/4gNI1Hn

"Image-based question: Which phase of the cell cycle is most radioresistant? A. G1-S B. G2 C. G2-M D. S #CellCycle #RadiationBiology #MedEd"

DrMedica_13's tweet image. "Image-based question: 

Which phase of the cell cycle is most radioresistant?

A. G1-S
B. G2
C. G2-M
D. S

#CellCycle #RadiationBiology #MedEd"

Last month has seen two #CellCycle -related #NRMCBReview|s 🥳 The first one is by @KopsLab and @kinetochore, who discuss the spindle assembly checkpoint: go.nature.com/3KPfXpo

NatRevMCB's tweet image. Last month has seen two #CellCycle -related #NRMCBReview|s 🥳
The first one is by @KopsLab
and @kinetochore, who discuss the spindle assembly checkpoint: go.nature.com/3KPfXpo

A proteome-wide yeast degron collection for the dynamic study of protein function. New tool developed by Rosario Valenti, Yotam David, Maya Schuldiner and colleagues @WeizmannScience: hubs.la/Q0302_Tc0 #CellCycle #CellDivision #Technology #CellMetabolism

JCellBiol's tweet image. A proteome-wide yeast degron collection for the dynamic study of protein function. New tool developed by Rosario Valenti, Yotam David, Maya Schuldiner and colleagues @WeizmannScience: hubs.la/Q0302_Tc0

#CellCycle #CellDivision #Technology #CellMetabolism

In a new Perspective article, Josh Morgan @WashU discusses how progress in cell biology is hindered by significance testing and the need for a shift to effect size estimation. hubs.la/Q03ytY7h0 #Technology #Reproducibility #CellCycle #CellDivision #Statistics

JCellBiol's tweet image. In a new Perspective article, Josh Morgan @WashU discusses how progress in cell biology is hindered by significance testing and the need for a shift to effect size estimation. hubs.la/Q03ytY7h0 

#Technology #Reproducibility #CellCycle #CellDivision #Statistics

Our second #CellCycle Review is by @DumontLab and @LabPetry with @LilaNeahring and Venezia Valdez on #microtubule dynamics during spindle assembly: go.nature.com/3UOoX2r

NatRevMCB's tweet image. Our second #CellCycle Review is by @DumontLab and @LabPetry with @LilaNeahring and Venezia Valdez on #microtubule dynamics during spindle assembly: go.nature.com/3UOoX2r

New study from Gold, @WormMeiosis et al. @JohnsHopkins uncovers a key regulatory mechanism by which Polo-like kinases control the assembly and disassembly of the synaptonemal complex during #Celegans meiosis. hubs.la/Q02_P15w0 #CellCycle #CellDivision #Genetics

JCellBiol's tweet image. New study from Gold, @WormMeiosis et al. @JohnsHopkins uncovers a key regulatory mechanism by which Polo-like kinases control the assembly and disassembly of the synaptonemal complex during #Celegans meiosis. hubs.la/Q02_P15w0 

#CellCycle #CellDivision #Genetics

ELF6 mutation suppresses the dwarf phenotype of #Arabidopsis INO80 mutant by modulating cell cycle progression 📖 ow.ly/LACo50WF9HC by Wang et al. @WileyPlantSci #PlantScience #cellcycle

NewPhyt's tweet image. ELF6 mutation suppresses the dwarf phenotype of #Arabidopsis INO80 mutant by modulating cell cycle progression

📖 ow.ly/LACo50WF9HC
by Wang et al.

@WileyPlantSci #PlantScience #cellcycle

A review of the functions and regulation of 20 human #CyclinDependentKinases, highlighting their roles in #cellcycle control, disease progression, & the therapeutic potential of #CDKInhibitors in #cancer & other chronic diseases. @gusbald @CroAviano #STTT:

sigtrans_sttt's tweet image. A review of the functions and regulation of 20 human #CyclinDependentKinases, highlighting their roles in #cellcycle control, disease progression, & the therapeutic potential of #CDKInhibitors in #cancer & other chronic diseases. @gusbald @CroAviano

#STTT:

Prifti et al @elowesab @universitelaval show that the Rho exchange factor TEM4 regulates progression though the #CellCycle in G1 via the pro-proliferative transcription factor #YAP hubs.la/Q035f4L70 @crchuqc @CRC_Ulaval #mitosis #actin #MPS1 #kinetochore #Hippo

JCellBiol's tweet image. Prifti et al @elowesab @universitelaval show that the Rho exchange factor TEM4 regulates progression though the #CellCycle in G1 via  the pro-proliferative transcription factor #YAP hubs.la/Q035f4L70
@crchuqc @CRC_Ulaval
#mitosis #actin #MPS1 #kinetochore #Hippo

Identification of the Polo-like kinase substrate required for homologous synapsis. New study from Ariel Gold, Yumi Kim (@WormMeiosis) and colleagues @JohnsHopkins: hubs.la/Q02_P8dG0 #CellCycle #CellDivision #Genetics

JCellBiol's tweet image. Identification of the Polo-like kinase substrate required for homologous synapsis. New study from Ariel Gold, Yumi Kim (@WormMeiosis) and colleagues @JohnsHopkins: hubs.la/Q02_P8dG0 

#CellCycle #CellDivision #Genetics

Emily Gutierrez-Morton, Yanchang Wang and colleagues @FloridaState show that in yeast, polo-like kinase Cdc5 promotes the phosphorylation of SUMO protease Ulp2, reducing its affinity for SUMO chains and thereby facilitating polySUMOylation. hubs.la/Q044DrBh0 #CellCycle

JCellBiol's tweet image. Emily Gutierrez-Morton, Yanchang Wang and colleagues @FloridaState show that in yeast, polo-like kinase Cdc5 promotes the phosphorylation of SUMO protease Ulp2, reducing its affinity for SUMO chains and thereby facilitating polySUMOylation. hubs.la/Q044DrBh0

#CellCycle

Examining the role of eEF1A2 in cancer, researchers at @MDAndersonNews find the factor normally interacts with the tumor suppressor #PTEN to repress the #CellCycle and degrade Aurora-A, but that the latter is more abundant in #BreastCancer tissues. scim.ag/67G

scisignal's tweet image. Examining the role of eEF1A2 in cancer, researchers at @MDAndersonNews find the factor normally interacts with the tumor suppressor #PTEN to repress the #CellCycle and degrade Aurora-A, but that the latter is more abundant in #BreastCancer tissues. scim.ag/67G

Review: Brenda Cesar and Yumi Kim @JohnsHopkins review how the synaptonemal complex assembles and serves as a dynamic signaling platform that coordinates meiotic recombination. hubs.la/Q048l1DR0 #Genetics #CellCycle #CellDivision #Meiosis

JCellBiol's tweet image. Review: Brenda Cesar and Yumi Kim @JohnsHopkins review how the synaptonemal complex assembles and serves as a dynamic signaling platform that coordinates meiotic recombination.
hubs.la/Q048l1DR0

#Genetics #CellCycle #CellDivision #Meiosis

Wood, Wolff et al. of Paula Cohen's lab @Cornell show that cyclin N-terminal domain containing 1 (CNTD1) is a critical regulator of crossover formation during prophase I of #meiosis in females. hubs.la/Q03rgbgr0 #Genetics #CellCycle #CellDivision

JCellBiol's tweet image. Wood, Wolff et al. of Paula Cohen's lab @Cornell show that cyclin N-terminal domain containing 1 (CNTD1) is a critical regulator of crossover formation during prophase I of #meiosis in females. hubs.la/Q03rgbgr0

#Genetics #CellCycle #CellDivision

In the latest issue, a team demonstrates that the modification of the chromosomal passenger complex—a protein complex that’s critical for the #CellCycle—determines the #pluripotency of embryonic stemlike cells. @TokushimaUniv scim.ag/4b8BTsf

scisignal's tweet image. In the latest issue, a team demonstrates that the modification of the chromosomal passenger complex—a protein complex that’s critical for the #CellCycle—determines the #pluripotency of embryonic stemlike cells. @TokushimaUniv scim.ag/4b8BTsf

Image shows the tunable MinD concentration gradient throughout the #CellCycle. Parada, Sanders Yan, Hung, Hsu, Shih et al @IBCSinica show growth-dependent concentration gradient of the oscillating Min system in Escherichia coli. hubs.la/Q02Z-s7N0 #CellDivision #Microbiology

JCellBiol's tweet image. Image shows the tunable MinD concentration gradient throughout the #CellCycle. Parada, Sanders Yan, Hung, Hsu, Shih et al @IBCSinica show growth-dependent concentration gradient of the oscillating Min system in Escherichia coli. hubs.la/Q02Z-s7N0
#CellDivision #Microbiology

Stewart, @m_p_miller et al. @UofUBiochem show that Stu2 displays dynamic localization patterns in the #CellCycle, with different kinetochore and microtubule distributions during distinct phases. hubs.la/Q03v39cM0

JCellBiol's tweet image. Stewart, @m_p_miller et al. @UofUBiochem show that Stu2 displays dynamic localization patterns in the #CellCycle, with different kinetochore and microtubule distributions during distinct phases. hubs.la/Q03v39cM0

Loading...

Something went wrong.


Something went wrong.