#ddr resultados da pesquisa
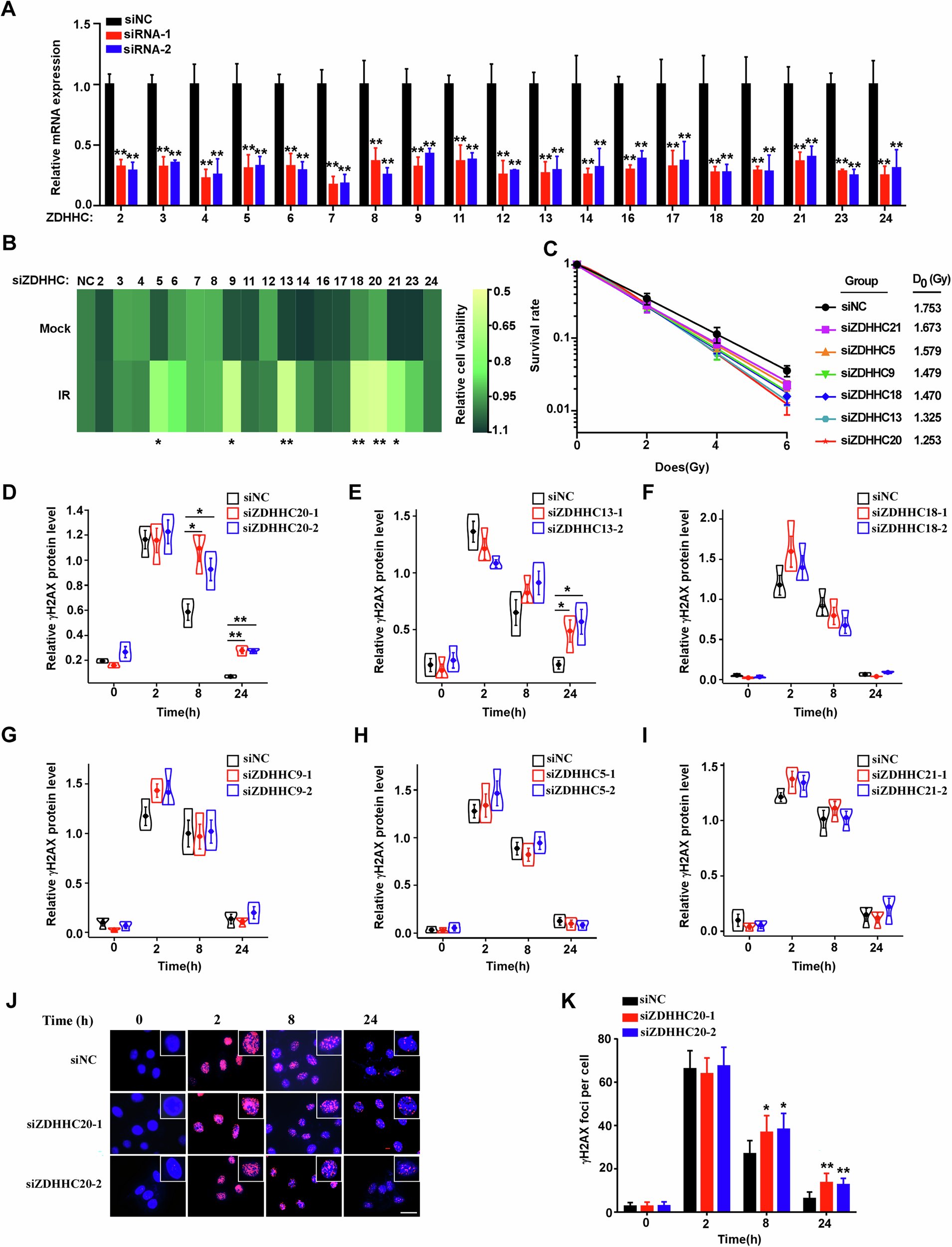
Delving into the role of the ATM-ZDHHC20-KAP1 axis in 🧬DNA damage repair nature.com/articles/s4138… #DDR #CancerResearch
【EXTRA SAVIOR WORLD】 10月23日(木)10:00(JST)より、「EXTRA SAVIOR WORLD」に「BEMANI PRO LEAGUE -SEASON 4- Triple Tribe」の楽曲を追加! #DDR #DDR_WORLD #BEMANI p.eagate.573.jp/game/ddr/

Nahezu unbekannte Kuriosität aus #DDR-Zeiten: das LPG-Geld. Es wurde zeitweise von Landwirtschaftlichen Produktionsgenossenschaften (LPG) herausgegeben, um zusätzliche Leistungsanreize zu schaffen. Etwa 2.000 verschiedene Scheine und Münzen sind überliefert. Wer kennt so etwas?

Am heutigen Tag der Deutschen Konterrevolution ist es wichtig festzuhalten, dass die Bevölkerung der #DDR lediglich eine Reform und Modernisierung des Staates verlangten. Den Sozialismus also erhalten wollten. #tagderdeutscheneinheit

【PREMIUM CUSTOMIZER】(2/2) PREMIUM CUSTOMIZER 「東方Project」 第1弾のカスタマイズアイテムを設定したゲーム画面を公開! 自由に設定して自分だけのDanceDanceRevolution WORLDを楽しもう! p.eagate.573.jp/game/ddr/ddrwo… #DDR #DDR_WORLD #BEMANI




10月23日(木)10:00から11月30日(日)23:59(JST)まで、PREMIUM CUSTOMIZER 「東方Project」 第1弾スペシャルキャンペーンを開催! キャンペーン期間中にカスタマイズアイテムを10種類以上獲得し、オリジナルe-amusement passカードを手に入れよう! #DDR #DDR_WORLD #BEMANI p.eagate.573.jp/game/ddr/ddrwo…

【PREMIUM CUSTOMIZER】(1/2) 10月23日(木)10:00(JST)より、PREMIUM CUSTOMIZER 「東方Project」 第1弾がe-amusement購買部に登場! DanceDanceRevolution WORLDで使用できる様々なカスタマイズアイテムでさらにプレーを楽しもう! #DDR #DDR_WORLD #BEMANI p.eagate.573.jp/game/ddr/

Zdjęcia z enerdowskiego poligonu, prawdopodobnie wykonane przez wnuka inżyniera Pulkowskiego, z narażeniem życia oczywiście, że tak powiem. #DDR #ColdWar



【新規楽曲追加!】 10月23日(木)10:00(JST)より、新規楽曲「チルノのパーフェクトさんすう学園 / ビートまりお」「恋繋エピローグ / Amateras Records feat. KUMI(ヲタみん)」を追加! #DDR #DDR_WORLD #BEMANI p.eagate.573.jp/game/ddr/

Delving into the role of the ATM-ZDHHC20-KAP1 axis in 🧬DNA damage repair nature.com/articles/s4138… #DDR #CancerResearch
【自己べ】 今日は少しだけやりました その中でも最低限のことできたから良き👍🌟 ZETAとALGORITHMフレアⅨ!!! CLASSIC枠は4曲目、WHITE枠は5曲目!!! ZETA低速何とか踏めてた💦 #DDR #DDR_WORLD


📢音楽ゲーム収録のお知らせ📢 10/23(木)〜KONAMIさんの人気音楽ゲーム "DanceDanceRevolution"にて Amateras Recordsの東方アレンジが収録👏 "恋繋エピローグ" 原曲:砕月 編曲:Tracy, Astronomical 作詞:築山さえ 歌唱:KUMI(ヲタみん) ✅詳細 p.eagate.573.jp/game/ddr/ #DDR #東方Project #BEMANI

【新規楽曲追加!】 10月23日(木)10:00(JST)より、新規楽曲「チルノのパーフェクトさんすう学園 / ビートまりお」「恋繋エピローグ / Amateras Records feat. KUMI(ヲタみん)」を追加! #DDR #DDR_WORLD #BEMANI p.eagate.573.jp/game/ddr/

【新規楽曲追加!】 10月23日(木)10:00(JST)より、新規楽曲「チルノのパーフェクトさんすう学園 / ビートまりお」「恋繋エピローグ / Amateras Records feat. KUMI(ヲタみん)」を追加! #DDR #DDR_WORLD #BEMANI p.eagate.573.jp/game/ddr/

10月23日(木)10:00から11月30日(日)23:59(JST)まで、PREMIUM CUSTOMIZER 「東方Project」 第1弾スペシャルキャンペーンを開催! キャンペーン期間中にカスタマイズアイテムを10種類以上獲得し、オリジナルe-amusement passカードを手に入れよう! #DDR #DDR_WORLD #BEMANI p.eagate.573.jp/game/ddr/ddrwo…

【PREMIUM CUSTOMIZER】(2/2) PREMIUM CUSTOMIZER 「東方Project」 第1弾のカスタマイズアイテムを設定したゲーム画面を公開! 自由に設定して自分だけのDanceDanceRevolution WORLDを楽しもう! p.eagate.573.jp/game/ddr/ddrwo… #DDR #DDR_WORLD #BEMANI




【PREMIUM CUSTOMIZER】(1/2) 10月23日(木)10:00(JST)より、PREMIUM CUSTOMIZER 「東方Project」 第1弾がe-amusement購買部に登場! DanceDanceRevolution WORLDで使用できる様々なカスタマイズアイテムでさらにプレーを楽しもう! #DDR #DDR_WORLD #BEMANI p.eagate.573.jp/game/ddr/

【EXTRA SAVIOR WORLD】 10月23日(木)10:00(JST)より、「EXTRA SAVIOR WORLD」に「BEMANI PRO LEAGUE -SEASON 4- Triple Tribe」の楽曲を追加! #DDR #DDR_WORLD #BEMANI p.eagate.573.jp/game/ddr/

Kesällä naurettiin, kun ystävällä oli käynyt 3 kompostitarkastajaa-> se on juuri sitä, mitä tämän maan aivoilla onkin oletusarvona💪😍 Edes 10 tarkastajaa, onko vessapaprurulla oikein laitettu, ei ihmetyttäisi=ei ketään! Julkiselle kaikki "töihin"& #DDR-viritelmät, on se juttu🍸



結局DDRのアプデは何なのか分からずですが、引き続きスキル上げでプレイを控えていた曲達を踏み。Shooting Star激でフレアEX更新、No More Love激も譜面の流れを覚えつつAA+更新しました。#DDR #DDR_WORLD


Sehr geehrter Herr Dr. Weber, da wurde ja ein wahrer Kriminalfall durch Alexander #Wallasch aufgetan. Es erinnert frappierend an die letzten Tage der #DDR, als beim #MfS hektisch Akten geschreddert wurden, um Verantwortlichkeiten unkenntlich zu machen. Auch hier scheint das…
Playing some DDR stuff for fun (and even for memorize to Mauro Farina, RIP). twitch.tv/darkkaz92 #DDR #RhythmGamer #Lowcost #ChileanStreamer
Erinnert mich an mein Leben in der #DDR , die #SED regiert mit den #Blockparteien.
Gut das die #Eu reformiert wird und das es sehr viele #Europäische Staaten so sehen! Wir wollen hier kein Zentralkomitee wie zu #DDR Zeiten! Was ist daran nicht zu verstehen!
✨❤️🔥 #BPLS5 #DDR #チームGiGO #俺と一緒にBPLS5

╋━━━━━━━ #BPLS5 選手契約完了のお知らせ ━━━━━━━╋ 今シーズンを闘い抜くプロ選手が誕生👀✨ 待望のレギュラーステージは11月26日(水)から!📅 84名の選手たちの活躍をお楽しみに!🔥 🔗p.eagate.573.jp/game/bpl/seaso…

╋━━━━━━━ #BPLS5 選手契約完了のお知らせ ━━━━━━━╋ 今シーズンを闘い抜くプロ選手が誕生👀✨ 待望のレギュラーステージは11月26日(水)から!📅 84名の選手たちの活躍をお楽しみに!🔥 🔗p.eagate.573.jp/game/bpl/seaso…
ついに終わった🤯🤯🤯DDR DP足18初FC, Megalara Garuda DOUBLE CHALLENGE FULLCOMBO!!!!!!!!!!!!!!!!!!!!!!!!!!!!!!!!!!!!!!!!!!!!! #DDR

Am heutigen Tag der Deutschen Konterrevolution ist es wichtig festzuhalten, dass die Bevölkerung der #DDR lediglich eine Reform und Modernisierung des Staates verlangten. Den Sozialismus also erhalten wollten. #tagderdeutscheneinheit

Now that I have consistent access to a machine, it's time to start eating my vegetables 🥬🥦🌽🍅🍆🥑🥒🥔🥕🫑🫛 #DDR




Something went wrong.
Something went wrong.
United States Trends
- 1. Texans 38K posts
- 2. World Series 112K posts
- 3. CJ Stroud 6,775 posts
- 4. Blue Jays 97.2K posts
- 5. Mariners 93.6K posts
- 6. Seahawks 36.9K posts
- 7. Springer 68.2K posts
- 8. Nick Caley 2,667 posts
- 9. White House 317K posts
- 10. Dan Wilson 4,351 posts
- 11. LA Knight 8,438 posts
- 12. Dodgers in 5 2,263 posts
- 13. Nico Collins 2,149 posts
- 14. #WWERaw 61.9K posts
- 15. Kenneth Walker 2,592 posts
- 16. Bazardo 3,201 posts
- 17. Demeco 1,823 posts
- 18. Sanae Takaichi 37.8K posts
- 19. #LaCasaDeAlofoke2 15.6K posts
- 20. Sam Darnold 4,388 posts