This weekend at @buildclub_ workshop, I dove deep into Embeddings and Retrieval-Augmented Generation (RAG), game-changers for smarter AI. Highlight: Demoed CodeBuddy's semantic search, and code indexing lnkd.in/gkc8k_CB #AI #Embeddings #RAG #MachineLearning #VSCode

kosemani1's tweet image. This weekend at @buildclub_ workshop, I dove deep into Embeddings and Retrieval-Augmented Generation (RAG), game-changers for smarter AI.
Highlight: Demoed CodeBuddy's semantic search, and code indexing lnkd.in/gkc8k_CB
#AI #Embeddings #RAG #MachineLearning #VSCode
kosemani1's tweet image. This weekend at @buildclub_ workshop, I dove deep into Embeddings and Retrieval-Augmented Generation (RAG), game-changers for smarter AI.
Highlight: Demoed CodeBuddy's semantic search, and code indexing lnkd.in/gkc8k_CB
#AI #Embeddings #RAG #MachineLearning #VSCode

Just published a blog post explaining how we trained EmbeddingGemma model with @hschechtr! #AI #EmbeddingGemma #Embeddings #Gemma

sahildua2305's tweet image. Just published a blog post explaining how we trained EmbeddingGemma model with @hschechtr!

#AI #EmbeddingGemma #Embeddings #Gemma

Awesome meeting some @supabase users at @the_builderclub #AI Hackathon in Singapore tonight and teaching folks about #inference in Edge Functions and managing #embeddings in #pgvector 🙌 Thanks @gabrielchua_ and @yoeven for organising and @AntlerGlobal for hosting 🫶

thorwebdev's tweet image. Awesome meeting some @supabase users at @the_builderclub #AI Hackathon in Singapore tonight and teaching folks about #inference in Edge Functions and managing #embeddings in #pgvector 🙌

Thanks @gabrielchua_ and @yoeven for organising and @AntlerGlobal for hosting 🫶
thorwebdev's tweet image. Awesome meeting some @supabase users at @the_builderclub #AI Hackathon in Singapore tonight and teaching folks about #inference in Edge Functions and managing #embeddings in #pgvector 🙌

Thanks @gabrielchua_ and @yoeven for organising and @AntlerGlobal for hosting 🫶

🚀 Are you a researcher in need of text embeddings for your new project? Not extremely GPU-rich? 🔋 Then, I’m excited to share our latest paper! 😊📄 See the thread below. 👇✨ #MachineLearning #Embeddings #Research

ZiarkoAlicja's tweet image. 🚀 Are you a researcher in need of text embeddings for your new project? Not extremely GPU-rich? 🔋 Then, I’m excited to share our latest paper! 😊📄 See the thread below. 👇✨ #MachineLearning #Embeddings #Research
ZiarkoAlicja's tweet image. 🚀 Are you a researcher in need of text embeddings for your new project? Not extremely GPU-rich? 🔋 Then, I’m excited to share our latest paper! 😊📄 See the thread below. 👇✨ #MachineLearning #Embeddings #Research

Artificial intelligence excels at imposing mathematical structure on unstructured data. We map central bank speeches into a “space of economic ideas”, allowing visual exploration of central banking topics #AI #Embeddings #TopicModelling bis.org/publ/work1299.…

BIS_org's tweet image. Artificial intelligence excels at imposing mathematical structure on unstructured data. We map central bank speeches into a “space of economic ideas”, allowing visual exploration of central banking topics #AI #Embeddings #TopicModelling
bis.org/publ/work1299.…

Does anyone have an alternative to OpenAI's embeddings API? We need to have embedding alternatives as a fallback in case of outages like this. Error response: {"error":{"code":503,"message":"Service Unavailable.","param":null,"type":"cf_service_unavailable"}} #openai #embeddings

rsiqueira's tweet image. Does anyone have an alternative to OpenAI's embeddings API? We need to have embedding alternatives as a fallback in case of outages like this. Error response: {"error":{"code":503,"message":"Service Unavailable.","param":null,"type":"cf_service_unavailable"}} #openai #embeddings

New #ExpertCertification: Node Embeddings via Neighbor Embeddings Jan Niklas Böhm, Marius Keute, Alica Guzmán, Sebastian Damrich, Andrew Draganov, Dmitry Kobak openreview.net/forum?id=8APIU… #embeddings #embedding #node2vec


Learn about leveraging vectors and embeddings for improved AI searches. #vectorization #embeddings #searchengine


nuclearcookbook robotpropaganda roboroborobot explonvidia #AIart #CLIP #embeddings #randomgrab #flux1

zer0int1's tweet image. nuclearcookbook robotpropaganda roboroborobot explonvidia

#AIart #CLIP #embeddings #randomgrab #flux1

I have shared and talked about embeddings, how these work, and multiple use cases related to this concept Thanks for this opportunity @pythonmexico #embeddings #python #ML #LLM

jggomezt's tweet image. I have shared and talked about embeddings, how these work, and multiple use cases related to this concept

Thanks for this opportunity @pythonmexico 

#embeddings #python #ML #LLM
jggomezt's tweet image. I have shared and talked about embeddings, how these work, and multiple use cases related to this concept

Thanks for this opportunity @pythonmexico 

#embeddings #python #ML #LLM
jggomezt's tweet image. I have shared and talked about embeddings, how these work, and multiple use cases related to this concept

Thanks for this opportunity @pythonmexico 

#embeddings #python #ML #LLM

It’s Tuesday, so grab your tacos🌮 and a seat for Lunch Break It Down. Craig Dennis (@CraigsDennis) + Logan Grasby (@LoganGrasby) will break down the latest advancements in #AI so you don’t have to. Today’s topic - a dive deep into the foundational concept of #embeddings. Watch…

CloudflareTV's tweet image. It’s Tuesday, so grab your tacos🌮 and a seat for Lunch Break It Down. Craig Dennis (@CraigsDennis) + Logan Grasby (@LoganGrasby) will break down the latest advancements in #AI so you don’t have to. Today’s topic - a dive deep into the foundational concept of #embeddings. Watch…

Explaining Node Embeddings Zohair Shafi, Ayan Chatterjee, Tina Eliassi-Rad tmlr.infinite-conf.org/paper_pages/QQ… #embeddings #embedding #nodes

TmlrVideos's tweet image. Explaining Node Embeddings

Zohair Shafi, Ayan Chatterjee, Tina Eliassi-Rad

tmlr.infinite-conf.org/paper_pages/QQ…

#embeddings #embedding #nodes

New #J2CCertification: Normed Spaces for Graph Embedding Diaaeldin Taha, Wei Zhao, J. Maxwell Riestenberg, Michael Strube openreview.net/forum?id=4E2XL… #embeddings #embedding #graphs


Another great innovation from @Synerise! 🚀 Unleashing the Power of #Graph #Embeddings with Cleora PRO! Create Embeddings with 1 Click! While text and image embeddings from models like GPT-4, LLAMA, CLIP have revolutionized data representation, let's not forget the vast expanse…

jarokrolewski's tweet image. Another great innovation from @Synerise!

🚀 Unleashing the Power of #Graph #Embeddings with Cleora PRO! Create Embeddings with 1 Click!

While text and image embeddings from models like GPT-4, LLAMA, CLIP have revolutionized data representation, let's not forget the vast expanse…

New #J2CCertification: Chimera: State Space Models Beyond Sequences Aakash Lahoti, Tanya Marwah, Ratish Puduppully, Albert Gu openreview.net/forum?id=yv0TU… #imagenet #embeddings #attention


You stopped imploding your #embeddings! 🤩👍 #CLIP, 40 layers of Vision Transformer @ 24 layers of Text - vs. - 1 GPU ~ all weights require gradient If #AI fits, AI sits!🤗 #flashattention #geometricparametrization #gradckpt #tensorfloat32 #labelsmoothing #overengineering #CLIPG

zer0int1's tweet image. You stopped imploding your #embeddings! 🤩👍
#CLIP, 40 layers of Vision Transformer @ 24 layers of Text
- vs. - 1 GPU ~ all weights require gradient
If #AI fits, AI sits!🤗

#flashattention #geometricparametrization #gradckpt #tensorfloat32 #labelsmoothing #overengineering #CLIPG

Many LLM evaluations overlook the importance of data security and access controls, leading to compliance risks. To avoid pitfalls, ensure your framework includes robust ACLs and observability mechanisms. vektaris.com. #VectorDB #RAG #Embeddings #DataSecurity #OnPremAI


Are we truly in control of our data privacy, or is it just an illusion? vektaris.com. #VectorDB #RAG #Embeddings #DataSecurity #OnPremAI


This is likely the most widely used metric for comparing embeddings. It measures the orientation of vectors rather than their magnitude, making it robust against variations in text length. Its drawback: it entirely depends on the quality of the embeddings. #embeddings #vector 3/


Learning STM, LTM & Vector Memory + RAG using Gemini Embeddings. Building AI with real memory. GitHub: @alokishere 🔗 github.com/alokishere linkedin.com/in/alok-webdev/ #AI #RAG #Embeddings #Gemini #MERN

alok_js's tweet image. Learning STM, LTM & Vector Memory + RAG using Gemini Embeddings.
Building AI with real memory.
GitHub: @alokishere
🔗 github.com/alokishere
linkedin.com/in/alok-webdev/
#AI #RAG #Embeddings #Gemini #MERN

Most people use AI. Very few understand the math that actually powers it. Embeddings turn text/images/users into vectors that capture meaning. That’s why “king–queen” and “dog–cat” sit close in vector space. #AI #Embeddings #RecSys #MachineLearning #LearningInPublic

DEEPEND83787582's tweet image. Most people use AI. Very few understand the math that actually powers it.

Embeddings turn text/images/users into vectors that capture meaning.
That’s why “king–queen” and “dog–cat” sit close in vector space.

#AI #Embeddings #RecSys #MachineLearning #LearningInPublic

Vector Databases - POWERHOUSE🔥 Vector DBs store embeddings and find the closest meaning, not just matching text They power semantic search, RAG, recommendations, and fast AI answers Instead of keywords, they compare vectors to understand context #AI #VectorDB #Embeddings #RAG

Ragul_1010's tweet image. Vector Databases - POWERHOUSE🔥

Vector DBs store embeddings and find the closest meaning, not just matching text

They power semantic search, RAG, recommendations, and fast AI answers

Instead of keywords, they compare vectors to understand context
#AI #VectorDB #Embeddings #RAG

New #ExpertCertification: Node Embeddings via Neighbor Embeddings Jan Niklas Böhm, Marius Keute, Alica Guzmán, Sebastian Damrich, Andrew Draganov, Dmitry Kobak openreview.net/forum?id=8APIU… #embeddings #embedding #node2vec


Embeddings: Embeddings convert text into numbers that capture meaning Similar ideas stay close in vector space — helping AI understand context, search better, and link concepts This is the magic behind smart search, chatbots & recommendations #AI #Embeddings #LLM

Ragul_1010's tweet image. Embeddings:

Embeddings convert text into numbers that capture meaning

Similar ideas stay close in vector space — helping AI understand context, search better, and link concepts

This is the magic behind smart search, chatbots & recommendations

#AI #Embeddings #LLM

Secure vector databases are essential for robust Retrieval Augmented Generation (RAG), ensuring data integrity and compliance. vektaris.com #VectorDB #RAG #Embeddings #DataSecurity #OnPremAI


TE-VLM: Transfer Entropy for Vision Language Model Distillation openreview.net/forum?id=i6gyB… #embeddings #embedding #similarity


How can organizations balance the need for innovation with strict privacy and compliance requirements? vektaris.com #VectorDB #RAG #Embeddings #DataSecurity #OnPremAI


Small LLMs can deliver lightning-fast responses while ensuring data privacy—ideal for on-prem and edge deployments. vektaris.com. #VectorDB #RAG #Embeddings #DataSecurity #OnPremAI


In an offline scenario, Vektaris ensures seamless operations by leveraging secure, scalable vector search to maintain data accessibility and integrity. vektaris.com. #VectorDB #RAG #Embeddings #DataSecurity #OnPremAI


#Visual exploration of central banking topics #AI #Embeddings #TopicModelling

StanleyEpstein's tweet image. #Visual exploration of central banking topics #AI #Embeddings #TopicModelling

Artificial intelligence excels at imposing mathematical structure on unstructured data. We map central bank speeches into a “space of economic ideas”, allowing visual exploration of central banking topics #AI #Embeddings #TopicModelling bis.org/publ/work1299.…

BIS_org's tweet image. Artificial intelligence excels at imposing mathematical structure on unstructured data. We map central bank speeches into a “space of economic ideas”, allowing visual exploration of central banking topics #AI #Embeddings #TopicModelling
bis.org/publ/work1299.…


Unlock the secrets of semantic SEO! 🧠💡 Discover how embeddings can revolutionize content creation. Don’t miss this game-changing insight! #SemanticSEO #ContentCreation #Embeddings #VideoInsights #SEO


Chimera: State Space Models Beyond Sequences Aakash Lahoti, Tanya Marwah, Ratish Puduppully, Albert Gu. Action editor: Hankook Lee. openreview.net/forum?id=yv0TU… #imagenet #embeddings #attention


Ever wondered how AI understands meaning? Embeddings. They convert words → vectors → meaning in mathematical space. This is the foundation of: - Semantic search - RAG systems - Smart recommendations Visual breakdown 👇 #AI #Embeddings

kishansiva's tweet image. Ever wondered how AI understands meaning?

Embeddings. 

They convert words → vectors → meaning in mathematical space. 

This is the foundation of:
- Semantic search 
- RAG systems 
- Smart recommendations 

Visual breakdown 👇

 #AI #Embeddings

Low latency and a minimal footprint are critical in today’s fast-paced cyber landscape. vektaris.com #VectorDB #RAG #Embeddings #DataSecurity #OnPremAI


This weekend at @buildclub_ workshop, I dove deep into Embeddings and Retrieval-Augmented Generation (RAG), game-changers for smarter AI. Highlight: Demoed CodeBuddy's semantic search, and code indexing lnkd.in/gkc8k_CB #AI #Embeddings #RAG #MachineLearning #VSCode

kosemani1's tweet image. This weekend at @buildclub_ workshop, I dove deep into Embeddings and Retrieval-Augmented Generation (RAG), game-changers for smarter AI.
Highlight: Demoed CodeBuddy's semantic search, and code indexing lnkd.in/gkc8k_CB
#AI #Embeddings #RAG #MachineLearning #VSCode
kosemani1's tweet image. This weekend at @buildclub_ workshop, I dove deep into Embeddings and Retrieval-Augmented Generation (RAG), game-changers for smarter AI.
Highlight: Demoed CodeBuddy's semantic search, and code indexing lnkd.in/gkc8k_CB
#AI #Embeddings #RAG #MachineLearning #VSCode

Awesome meeting some @supabase users at @the_builderclub #AI Hackathon in Singapore tonight and teaching folks about #inference in Edge Functions and managing #embeddings in #pgvector 🙌 Thanks @gabrielchua_ and @yoeven for organising and @AntlerGlobal for hosting 🫶

thorwebdev's tweet image. Awesome meeting some @supabase users at @the_builderclub #AI Hackathon in Singapore tonight and teaching folks about #inference in Edge Functions and managing #embeddings in #pgvector 🙌

Thanks @gabrielchua_ and @yoeven for organising and @AntlerGlobal for hosting 🫶
thorwebdev's tweet image. Awesome meeting some @supabase users at @the_builderclub #AI Hackathon in Singapore tonight and teaching folks about #inference in Edge Functions and managing #embeddings in #pgvector 🙌

Thanks @gabrielchua_ and @yoeven for organising and @AntlerGlobal for hosting 🫶

FREE TWEET BOT idea… 1. Vectorize all your tweets 2. Score each on engagement 3. Find trending tweets for target topics 4. Calc vector similarity for each pair 5. Rank by engagement x similarity 6. Generate a connector tweet 7. Quote reply w connector tweet #embeddings #gpt

gregfromboston's tweet image. FREE TWEET BOT idea…

1. Vectorize all your tweets
2. Score each on engagement
3. Find trending tweets for target topics
4. Calc vector similarity for each pair
5. Rank by engagement x similarity
6. Generate a connector tweet
7. Quote reply w connector tweet

#embeddings #gpt

Just published a blog post explaining how we trained EmbeddingGemma model with @hschechtr! #AI #EmbeddingGemma #Embeddings #Gemma

sahildua2305's tweet image. Just published a blog post explaining how we trained EmbeddingGemma model with @hschechtr!

#AI #EmbeddingGemma #Embeddings #Gemma

Does anyone have an alternative to OpenAI's embeddings API? We need to have embedding alternatives as a fallback in case of outages like this. Error response: {"error":{"code":503,"message":"Service Unavailable.","param":null,"type":"cf_service_unavailable"}} #openai #embeddings

rsiqueira's tweet image. Does anyone have an alternative to OpenAI's embeddings API? We need to have embedding alternatives as a fallback in case of outages like this. Error response: {"error":{"code":503,"message":"Service Unavailable.","param":null,"type":"cf_service_unavailable"}} #openai #embeddings

nuclearcookbook robotpropaganda roboroborobot explonvidia #AIart #CLIP #embeddings #randomgrab #flux1

zer0int1's tweet image. nuclearcookbook robotpropaganda roboroborobot explonvidia

#AIart #CLIP #embeddings #randomgrab #flux1

And here I thought #rotary #positional #embeddings (#RoPE) was a disaster for #CLIP. Embeddings appear #collapsed in #PCA, and HORRIBLE #validation #accuracy + #f1. Albeit a discrepancy to the textbook lovely #loss #curve, I canceled. <--- BIG MISTAKE. #AI was learning well.🫢

zer0int1's tweet image. And here I thought #rotary #positional #embeddings (#RoPE) was a disaster for #CLIP.

Embeddings appear #collapsed in #PCA, and HORRIBLE #validation #accuracy + #f1.

Albeit a discrepancy to the textbook lovely #loss #curve, I canceled. &amp;lt;--- BIG MISTAKE. #AI was learning well.🫢

LocalAI (localai.io) @LocalAI_API is alive! And now let's try embeddings. #ai #ml #embeddings

staleksit's tweet image. LocalAI (localai.io) @LocalAI_API is alive!
And now let&apos;s try embeddings.
#ai #ml #embeddings

"Potenziale von #KI für die Personalisierung von (Weiter-)Bildung" - der Vortrag von @AFischer1985 ist nun im @ZPID Mediacenter frei verfügbar! 👉 zpid.cloud.panopto.eu/Panopto/Pages/… #TextAsData #Embeddings #LLM #NLP #Education

AndreBittermann's tweet image. &quot;Potenziale von #KI für die Personalisierung von (Weiter-)Bildung&quot; - der Vortrag von @AFischer1985 ist nun im @ZPID Mediacenter frei verfügbar!

👉 zpid.cloud.panopto.eu/Panopto/Pages/…

#TextAsData #Embeddings #LLM #NLP #Education

talk to Steve Jobs, founder of @apple (RIP) uses #GPT4 and @openai vector #embeddings for steve jobs's autobiography steveai.olafblitz.repl.co 🍎 🍎 🍎 #ai #gpt #chatgpt

itsandrewgao's tweet image. talk to Steve Jobs, founder of @apple (RIP)

uses #GPT4 and @openai vector #embeddings for steve jobs&apos;s autobiography

steveai.olafblitz.repl.co

🍎 🍎 🍎  #ai #gpt #chatgpt

You stopped imploding your #embeddings! 🤩👍 #CLIP, 40 layers of Vision Transformer @ 24 layers of Text - vs. - 1 GPU ~ all weights require gradient If #AI fits, AI sits!🤗 #flashattention #geometricparametrization #gradckpt #tensorfloat32 #labelsmoothing #overengineering #CLIPG

zer0int1's tweet image. You stopped imploding your #embeddings! 🤩👍
#CLIP, 40 layers of Vision Transformer @ 24 layers of Text
- vs. - 1 GPU ~ all weights require gradient
If #AI fits, AI sits!🤗

#flashattention #geometricparametrization #gradckpt #tensorfloat32 #labelsmoothing #overengineering #CLIPG

🧵 𝗘𝗺𝗯𝗲𝗱𝗱𝗶𝗻𝗴𝘀 & 𝗦𝗘𝗢: A Powerful Multitool 🛠️ In the world of #SEO, understanding and leveraging the power of #embeddings is a game-changer. But what are embeddings, and how do they work? Can we build our embeddings? Let's dive in! #AI #Semantics 1/9

cyberandy's tweet image. 🧵 𝗘𝗺𝗯𝗲𝗱𝗱𝗶𝗻𝗴𝘀 &amp;amp; 𝗦𝗘𝗢: A Powerful Multitool 🛠️

In the world of #SEO, understanding and leveraging the power of #embeddings is a game-changer. But what are embeddings, and how do they work? Can we build our embeddings? 

Let&apos;s dive in! #AI #Semantics

1/9

🚀 Are you a researcher in need of text embeddings for your new project? Not extremely GPU-rich? 🔋 Then, I’m excited to share our latest paper! 😊📄 See the thread below. 👇✨ #MachineLearning #Embeddings #Research

ZiarkoAlicja's tweet image. 🚀 Are you a researcher in need of text embeddings for your new project? Not extremely GPU-rich? 🔋 Then, I’m excited to share our latest paper! 😊📄 See the thread below. 👇✨ #MachineLearning #Embeddings #Research
ZiarkoAlicja's tweet image. 🚀 Are you a researcher in need of text embeddings for your new project? Not extremely GPU-rich? 🔋 Then, I’m excited to share our latest paper! 😊📄 See the thread below. 👇✨ #MachineLearning #Embeddings #Research

Which approach will you bet on to store embedding for transactional table? I am evaluating what works best here. @jkatz05 @FranckPachot @avthars @denismagda @samokhvalov #Postgres #database #embeddings

mahtodeepak05's tweet image. Which approach will you bet on to store embedding for transactional table?

I am evaluating what works best here.

@jkatz05 @FranckPachot @avthars @denismagda @samokhvalov 

#Postgres #database #embeddings

🦁 #featurestores, #embeddings, #llms, #mlops Oh My! 🤭 @simba_khadder is going to tackle the hard questions about what feature engineering & the data science workflows look like in the age of #genai @ai_expo !

FeatureformML's tweet image. 🦁 #featurestores, #embeddings, #llms, #mlops Oh My! 🤭

@simba_khadder is going to tackle the hard questions about what feature engineering &amp;amp; the data science workflows look like in the age of #genai @ai_expo !

I have shared and talked about embeddings, how these work, and multiple use cases related to this concept Thanks for this opportunity @pythonmexico #embeddings #python #ML #LLM

jggomezt's tweet image. I have shared and talked about embeddings, how these work, and multiple use cases related to this concept

Thanks for this opportunity @pythonmexico 

#embeddings #python #ML #LLM
jggomezt's tweet image. I have shared and talked about embeddings, how these work, and multiple use cases related to this concept

Thanks for this opportunity @pythonmexico 

#embeddings #python #ML #LLM
jggomezt's tweet image. I have shared and talked about embeddings, how these work, and multiple use cases related to this concept

Thanks for this opportunity @pythonmexico 

#embeddings #python #ML #LLM

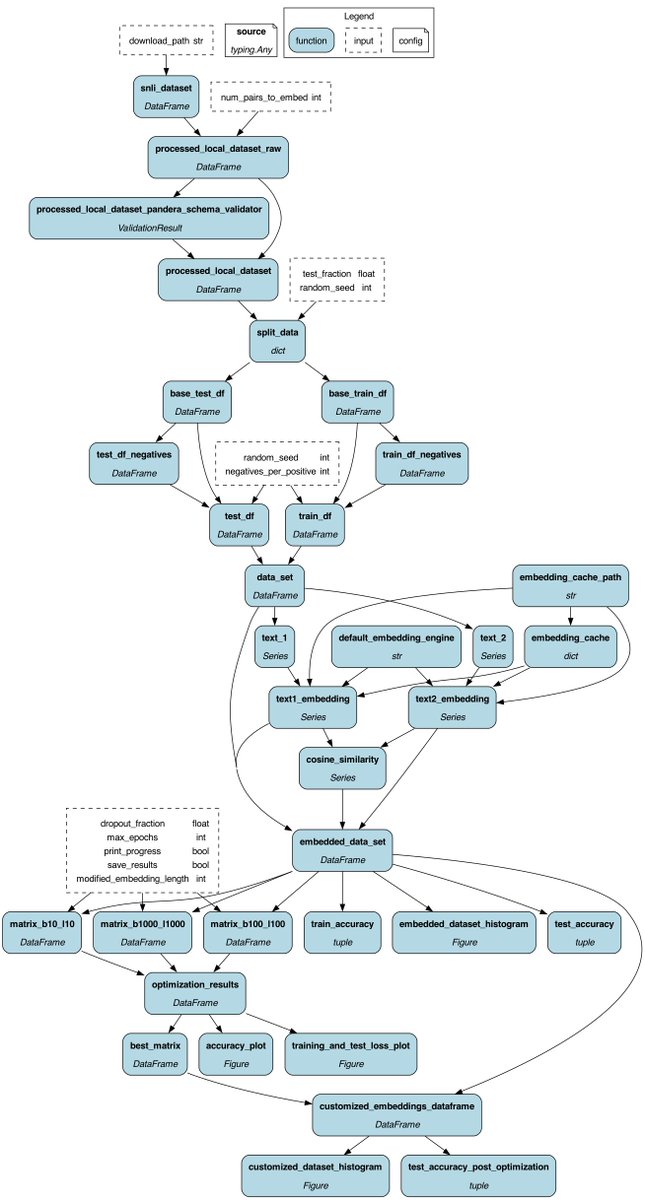
Want a quick way to try customizing your #embeddings space to better differentiate some concepts from each other? Try @stefkrawczyk's take on an @OpenAI cookbook example. In four lines you can pull it, run it, and then copy it to modify it! hub.dagworks.io/docs/Users/skr… See image:

hamilton_os's tweet image. Want a quick way to try customizing your #embeddings space to better differentiate some concepts from each other? Try @stefkrawczyk&apos;s take on an @OpenAI cookbook example. In four lines you can pull it, run it, and then copy it to modify it!
hub.dagworks.io/docs/Users/skr… 
See image:

Loading...

Something went wrong.


Something went wrong.


United States Trends