#phytools résultats de recherche

The #phytools R package has a new version on CRAN (cran.r-project.org/package=phytoo…) with various new models & updates, including.... 1/9

phytools_liam's tweet image. The #phytools R package has a new version on CRAN (cran.r-project.org/package=phytoo…) with various new models & updates, including.... 1/9

😱 ¡Cómo no conocía esta herramienta! 🤯 Usar #phytools de #RStats para proyectar una filogenia en un mapa en el que las distribuciones de especies se muestran como polígonos by @phytools_liam buff.ly/44GDtx4 #dataviz #biology #datascience #analytics #stats #programming

RosanaFerrero's tweet image. 😱 ¡Cómo no conocía esta herramienta! 🤯
Usar #phytools de #RStats para proyectar una filogenia en un mapa en el que las distribuciones de especies se muestran como polígonos
by @phytools_liam 
buff.ly/44GDtx4 
#dataviz #biology #datascience #analytics #stats #programming

Thank you for this new function, @phytools_liam! Amazing! #phytools #paleontology

CoelhoPre's tweet image. Thank you for this new function, @phytools_liam! Amazing!
#phytools #paleontology

Had an amazinng time with amazing people #phytools

Fishyguy_Neel's tweet image. Had an amazinng time with amazing people #phytools

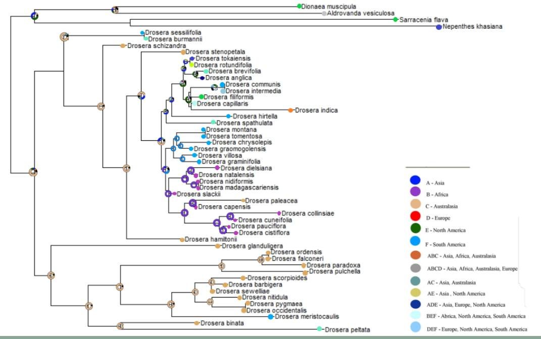
By #phytools user request... ancestral state estimation of a discrete trait when some nodes are known: blog.phytools.org/2025/09/ancest….

phytools_liam's tweet image. By #phytools user request... ancestral state estimation of a discrete trait when some nodes are known: blog.phytools.org/2025/09/ancest….

Cool figure made with the help of #phytools in "Evolution of thumbnails across Rodentia" by @rafaelamissagia et al. in @ScienceMagazine. I especially appreciate that the authors acknowledged using phytools for the plots, something that's often overlooked! doi.org/10.1126/scienc…

phytools_liam's tweet image. Cool figure made with the help of #phytools in "Evolution of thumbnails across Rodentia" by @rafaelamissagia et al. in @ScienceMagazine. I especially appreciate that the authors acknowledged using phytools for the plots, something that's often overlooked! doi.org/10.1126/scienc…

Trabajos de estudiantes de segundo semestre, estados ancestrales en #phytools en #rstats #RStudio Distribución, morfología y una filogenia de 250 puntas y chilaquiles...

rgarciasandoval's tweet image. Trabajos de estudiantes de segundo semestre, estados ancestrales en #phytools en #rstats #RStudio Distribución, morfología y una filogenia de 250 puntas y chilaquiles...
rgarciasandoval's tweet image. Trabajos de estudiantes de segundo semestre, estados ancestrales en #phytools en #rstats #RStudio Distribución, morfología y una filogenia de 250 puntas y chilaquiles...
rgarciasandoval's tweet image. Trabajos de estudiantes de segundo semestre, estados ancestrales en #phytools en #rstats #RStudio Distribución, morfología y una filogenia de 250 puntas y chilaquiles...

A Pagel '94 type correlation test with one binary trait and a second continuous character via the discretized diffusion approximation using #phytools: blog.phytools.org/2025/07/a-page….

phytools_liam's tweet image. A Pagel '94 type correlation test with one binary trait and a second continuous character via the discretized diffusion approximation using #phytools: blog.phytools.org/2025/07/a-page….

Simulating Brownian motion evolution with absorbing boundary conditions using #phytools.... (More on this soon. 😉)

phytools_liam's tweet image. Simulating Brownian motion evolution with absorbing boundary conditions using #phytools.... (More on this soon. 😉)

A Pagel '94 type correlational model for one binary & a second continuous trait in #phytools: blog.phytools.org/2025/07/a-page….

phytools_liam's tweet image. A Pagel '94 type correlational model for one binary & a second continuous trait in #phytools: blog.phytools.org/2025/07/a-page….

Today on the #phytools blog: Why parameter estimates in fitPagel can hit upper bounds, even if they don't in fitMk for each trait modeled separately.... blog.phytools.org/2025/06/why-pa….

phytools_liam's tweet image. Today on the #phytools blog: Why parameter estimates in fitPagel can hit upper bounds, even if they don't in fitMk for each trait modeled separately.... blog.phytools.org/2025/06/why-pa….

Something a little bit new.... A bounded continuous character evolution model with absorbing boundaries for #phytools: blog.phytools.org/2025/05/a-boun….

phytools_liam's tweet image. Something a little bit new.... A bounded continuous character evolution model with absorbing boundaries for #phytools: blog.phytools.org/2025/05/a-boun….

Male and female major satDNA have gone through independent trajectories in the subterranean tuco-tucos (Ctenomyidae, Rodentia), due to differential accumulation in the Y chromosome. Figure made with #phytools @phytools_liam @lukejharmon Full text: doi.org/10.1163/187598…

dcaraballo13's tweet image. Male and female major satDNA have gone through independent trajectories in the subterranean tuco-tucos (Ctenomyidae, Rodentia), due to differential accumulation in the Y chromosome.
Figure made with #phytools @phytools_liam 
@lukejharmon

Full text:
doi.org/10.1163/187598…

#phytools in infectious disease biology: "South Asian origin and global transmission history of Mycobacterium tuberculosis lineage 4" by Jaemsai et al. (doi.org/10.1128/msyste…) #phylodynamics

phytools_liam's tweet image. #phytools in infectious disease biology: "South Asian origin and global transmission history of Mycobacterium tuberculosis lineage 4" by Jaemsai et al. (doi.org/10.1128/msyste…) #phylodynamics

Much more about a discrete trait dependent multi-trend trended Brownian motion model in #phytools: blog.phytools.org/2025/07/more-a….

phytools_liam's tweet image. Much more about a discrete trait dependent multi-trend trended Brownian motion model in #phytools: blog.phytools.org/2025/07/more-a….

Another great figure created with the assistance of #Rstats #phytools, this one by @juanolvido89 et al. "Look past the cooperative eye hypothesis: reconsidering the evolution of human eye appearance." Check out the article here: doi.org/10.1111/brv.70….

phytools_liam's tweet image. Another great figure created with the assistance of #Rstats #phytools, this one by @juanolvido89 et al. "Look past the cooperative eye hypothesis: reconsidering the evolution of human eye appearance." Check out the article here: doi.org/10.1111/brv.70….

Amazing figure made with the help of #Rstats #phytools in "Adaptations to marine environments and the evolution of slow-paced life histories in endotherms" by Sol et al. in @NatureComms: doi.org/10.1038/s41467….

phytools_liam's tweet image. Amazing figure made with the help of #Rstats #phytools in "Adaptations to marine environments and the evolution of slow-paced life histories in endotherms" by Sol et al. in @NatureComms: doi.org/10.1038/s41467….

Now, which function to use for cloudogram plotting? Phangorn's (L) or #phytools (R)? Maybe let the #SistematicaUNAM kids decide how they prefer to see 🦋 gene-tree congruence...

HernanHVM's tweet image. Now, which function to use for cloudogram plotting? Phangorn's (L) or #phytools (R)? Maybe let the #SistematicaUNAM kids decide how they prefer to see 🦋 gene-tree congruence...
HernanHVM's tweet image. Now, which function to use for cloudogram plotting? Phangorn's (L) or #phytools (R)? Maybe let the #SistematicaUNAM kids decide how they prefer to see 🦋 gene-tree congruence...

I'm not sure how, but I almost completely forgot I did this in #phytools even though it was only, like, two weeks ago: "A Pagel '94 type correlation model with one binary trait and one continuous character" using the discretized diffusion approximation (blog.phytools.org/2025/07/a-page…).

phytools_liam's tweet image. I'm not sure how, but I almost completely forgot I did this in #phytools even though it was only, like, two weeks ago: "A Pagel '94 type correlation model with one binary trait and one continuous character" using the discretized diffusion approximation (blog.phytools.org/2025/07/a-page…).
phytools_liam's tweet image. I'm not sure how, but I almost completely forgot I did this in #phytools even though it was only, like, two weeks ago: "A Pagel '94 type correlation model with one binary trait and one continuous character" using the discretized diffusion approximation (blog.phytools.org/2025/07/a-page…).

The #phytools R package has a new version on CRAN (cran.r-project.org/package=phytoo…) with various new models & updates, including.... 1/9

phytools_liam's tweet image. The #phytools R package has a new version on CRAN (cran.r-project.org/package=phytoo…) with various new models & updates, including.... 1/9

By #phytools user request... ancestral state estimation of a discrete trait when some nodes are known: blog.phytools.org/2025/09/ancest….

phytools_liam's tweet image. By #phytools user request... ancestral state estimation of a discrete trait when some nodes are known: blog.phytools.org/2025/09/ancest….

Cool figure made with the help of #phytools in "Evolution of thumbnails across Rodentia" by @rafaelamissagia et al. in @ScienceMagazine. I especially appreciate that the authors acknowledged using phytools for the plots, something that's often overlooked! doi.org/10.1126/scienc…

phytools_liam's tweet image. Cool figure made with the help of #phytools in "Evolution of thumbnails across Rodentia" by @rafaelamissagia et al. in @ScienceMagazine. I especially appreciate that the authors acknowledged using phytools for the plots, something that's often overlooked! doi.org/10.1126/scienc…

I'm not sure how, but I almost completely forgot I did this in #phytools even though it was only, like, two weeks ago: "A Pagel '94 type correlation model with one binary trait and one continuous character" using the discretized diffusion approximation (blog.phytools.org/2025/07/a-page…).

phytools_liam's tweet image. I'm not sure how, but I almost completely forgot I did this in #phytools even though it was only, like, two weeks ago: "A Pagel '94 type correlation model with one binary trait and one continuous character" using the discretized diffusion approximation (blog.phytools.org/2025/07/a-page…).
phytools_liam's tweet image. I'm not sure how, but I almost completely forgot I did this in #phytools even though it was only, like, two weeks ago: "A Pagel '94 type correlation model with one binary trait and one continuous character" using the discretized diffusion approximation (blog.phytools.org/2025/07/a-page…).

A Pagel '94 type correlational model for one binary & a second continuous trait in #phytools: blog.phytools.org/2025/07/a-page….

phytools_liam's tweet image. A Pagel '94 type correlational model for one binary & a second continuous trait in #phytools: blog.phytools.org/2025/07/a-page….

Plotting the x-axis backwards in #phytools phenogram: blog.phytools.org/2025/07/how-to…. (It's easy.)

phytools_liam's tweet image. Plotting the x-axis backwards in #phytools phenogram: blog.phytools.org/2025/07/how-to…. (It's easy.)

A Pagel '94 type correlation test with one binary trait and a second continuous character via the discretized diffusion approximation using #phytools: blog.phytools.org/2025/07/a-page….

phytools_liam's tweet image. A Pagel '94 type correlation test with one binary trait and a second continuous character via the discretized diffusion approximation using #phytools: blog.phytools.org/2025/07/a-page….

A discrete character dependent Brownian motion with a trend model in #phytools (& it works pretty good): blog.phytools.org/2025/07/a-disc….

phytools_liam's tweet image. A discrete character dependent Brownian motion with a trend model in #phytools (& it works pretty good): blog.phytools.org/2025/07/a-disc….

Much more about a discrete trait dependent multi-trend trended Brownian motion model in #phytools: blog.phytools.org/2025/07/more-a….

phytools_liam's tweet image. Much more about a discrete trait dependent multi-trend trended Brownian motion model in #phytools: blog.phytools.org/2025/07/more-a….

A multi-σ2, multi-μ, discrete-state-dependent trended Brownian model using the discretized diffusion approximation in #phytools: blog.phytools.org/2025/07/a-mult….

phytools_liam's tweet image. A multi-σ2, multi-μ, discrete-state-dependent trended Brownian model using the discretized diffusion approximation in #phytools: blog.phytools.org/2025/07/a-mult….

New in #phytools! Semi-threshold trait evolution model using fitsemiThresh  Analyzes traits based on hidden continuous properties with discretized diffusion approximation 📊


Today on the #phytools blog: Why parameter estimates in fitPagel can hit upper bounds, even if they don't in fitMk for each trait modeled separately.... blog.phytools.org/2025/06/why-pa….

phytools_liam's tweet image. Today on the #phytools blog: Why parameter estimates in fitPagel can hit upper bounds, even if they don't in fitMk for each trait modeled separately.... blog.phytools.org/2025/06/why-pa….

Amazing figure made with the help of #Rstats #phytools in "Adaptations to marine environments and the evolution of slow-paced life histories in endotherms" by Sol et al. in @NatureComms: doi.org/10.1038/s41467….

phytools_liam's tweet image. Amazing figure made with the help of #Rstats #phytools in "Adaptations to marine environments and the evolution of slow-paced life histories in endotherms" by Sol et al. in @NatureComms: doi.org/10.1038/s41467….

Tonight on the blog -- a "semi-threshold" trait evolution model in #phytools: blog.phytools.org/2025/05/a-semi….

phytools_liam's tweet image. Tonight on the blog -- a "semi-threshold" trait evolution model in #phytools: blog.phytools.org/2025/05/a-semi….

#phytools in infectious disease biology: "South Asian origin and global transmission history of Mycobacterium tuberculosis lineage 4" by Jaemsai et al. (doi.org/10.1128/msyste…) #phylodynamics

phytools_liam's tweet image. #phytools in infectious disease biology: "South Asian origin and global transmission history of Mycobacterium tuberculosis lineage 4" by Jaemsai et al. (doi.org/10.1128/msyste…) #phylodynamics

Another great figure created with the assistance of #Rstats #phytools, this one by @juanolvido89 et al. "Look past the cooperative eye hypothesis: reconsidering the evolution of human eye appearance." Check out the article here: doi.org/10.1111/brv.70….

phytools_liam's tweet image. Another great figure created with the assistance of #Rstats #phytools, this one by @juanolvido89 et al. "Look past the cooperative eye hypothesis: reconsidering the evolution of human eye appearance." Check out the article here: doi.org/10.1111/brv.70….

Love this beautiful figure made with the help of #Rstats #phytools in "Nest location and architecture as primary drivers of variation in UV reflectance in avian eggs" by @MEmendiwelso, @cdanielcadena, & @dOcampo10. Check it out here: doi.org/10.1098/rspb.2….

phytools_liam's tweet image. Love this beautiful figure made with the help of #Rstats #phytools in "Nest location and architecture as primary drivers of variation in UV reflectance in avian eggs" by @MEmendiwelso, @cdanielcadena, & @dOcampo10. Check it out here: doi.org/10.1098/rspb.2….

Something a little bit new.... A bounded continuous character evolution model with absorbing boundaries for #phytools: blog.phytools.org/2025/05/a-boun….

phytools_liam's tweet image. Something a little bit new.... A bounded continuous character evolution model with absorbing boundaries for #phytools: blog.phytools.org/2025/05/a-boun….

Simulating Brownian motion evolution with absorbing boundary conditions using #phytools.... (More on this soon. 😉)

phytools_liam's tweet image. Simulating Brownian motion evolution with absorbing boundary conditions using #phytools.... (More on this soon. 😉)

Today on the #phytools blog -- a new semi-threshold trait evolution model: blog.phytools.org/2025/04/a-new-….

phytools_liam's tweet image. Today on the #phytools blog -- a new semi-threshold trait evolution model: blog.phytools.org/2025/04/a-new-….

The #phytools R package has a new version on CRAN (cran.r-project.org/package=phytoo…) with various new models & updates, including.... 1/9

phytools_liam's tweet image. The #phytools R package has a new version on CRAN (cran.r-project.org/package=phytoo…) with various new models & updates, including.... 1/9

😱 ¡Cómo no conocía esta herramienta! 🤯 Usar #phytools de #RStats para proyectar una filogenia en un mapa en el que las distribuciones de especies se muestran como polígonos by @phytools_liam buff.ly/44GDtx4 #dataviz #biology #datascience #analytics #stats #programming

RosanaFerrero's tweet image. 😱 ¡Cómo no conocía esta herramienta! 🤯
Usar #phytools de #RStats para proyectar una filogenia en un mapa en el que las distribuciones de especies se muestran como polígonos
by @phytools_liam 
buff.ly/44GDtx4 
#dataviz #biology #datascience #analytics #stats #programming

Thank you for this new function, @phytools_liam! Amazing! #phytools #paleontology

CoelhoPre's tweet image. Thank you for this new function, @phytools_liam! Amazing!
#phytools #paleontology

Had an amazinng time with amazing people #phytools

Fishyguy_Neel's tweet image. Had an amazinng time with amazing people #phytools

Trabajos de estudiantes de segundo semestre, estados ancestrales en #phytools en #rstats #RStudio Distribución, morfología y una filogenia de 250 puntas y chilaquiles...

rgarciasandoval's tweet image. Trabajos de estudiantes de segundo semestre, estados ancestrales en #phytools en #rstats #RStudio Distribución, morfología y una filogenia de 250 puntas y chilaquiles...
rgarciasandoval's tweet image. Trabajos de estudiantes de segundo semestre, estados ancestrales en #phytools en #rstats #RStudio Distribución, morfología y una filogenia de 250 puntas y chilaquiles...
rgarciasandoval's tweet image. Trabajos de estudiantes de segundo semestre, estados ancestrales en #phytools en #rstats #RStudio Distribución, morfología y una filogenia de 250 puntas y chilaquiles...

Biological traits as determinants in the macroecological patterns of distribution in loliginid squids link.springer.com/article/10.100… #squids #phylogeny #phytools

ChristianMIbez1's tweet image. Biological traits as determinants in the macroecological patterns of distribution in loliginid squids
link.springer.com/article/10.100…
#squids #phylogeny #phytools

Today on the #phytools blog -- a new semi-threshold trait evolution model: blog.phytools.org/2025/04/a-new-….

phytools_liam's tweet image. Today on the #phytools blog -- a new semi-threshold trait evolution model: blog.phytools.org/2025/04/a-new-….

Cool figure made with the help of #phytools in "Evolution of thumbnails across Rodentia" by @rafaelamissagia et al. in @ScienceMagazine. I especially appreciate that the authors acknowledged using phytools for the plots, something that's often overlooked! doi.org/10.1126/scienc…

phytools_liam's tweet image. Cool figure made with the help of #phytools in "Evolution of thumbnails across Rodentia" by @rafaelamissagia et al. in @ScienceMagazine. I especially appreciate that the authors acknowledged using phytools for the plots, something that's often overlooked! doi.org/10.1126/scienc…

Male and female major satDNA have gone through independent trajectories in the subterranean tuco-tucos (Ctenomyidae, Rodentia), due to differential accumulation in the Y chromosome. Figure made with #phytools @phytools_liam @lukejharmon Full text: doi.org/10.1163/187598…

dcaraballo13's tweet image. Male and female major satDNA have gone through independent trajectories in the subterranean tuco-tucos (Ctenomyidae, Rodentia), due to differential accumulation in the Y chromosome.
Figure made with #phytools @phytools_liam 
@lukejharmon

Full text:
doi.org/10.1163/187598…

Today on the #phytools blog: Why parameter estimates in fitPagel can hit upper bounds, even if they don't in fitMk for each trait modeled separately.... blog.phytools.org/2025/06/why-pa….

phytools_liam's tweet image. Today on the #phytools blog: Why parameter estimates in fitPagel can hit upper bounds, even if they don't in fitMk for each trait modeled separately.... blog.phytools.org/2025/06/why-pa….

Love this beautiful figure made with the help of #Rstats #phytools in "Nest location and architecture as primary drivers of variation in UV reflectance in avian eggs" by @MEmendiwelso, @cdanielcadena, & @dOcampo10. Check it out here: doi.org/10.1098/rspb.2….

phytools_liam's tweet image. Love this beautiful figure made with the help of #Rstats #phytools in "Nest location and architecture as primary drivers of variation in UV reflectance in avian eggs" by @MEmendiwelso, @cdanielcadena, & @dOcampo10. Check it out here: doi.org/10.1098/rspb.2….

A new bounded quantitative trait evolution model with absorbing boundaries, as part of the existing #phytools function bounded_bm (blog.phytools.org/2025/05/parame…). 5/9

phytools_liam's tweet image. A new bounded quantitative trait evolution model with absorbing boundaries, as part of the existing #phytools function bounded_bm (blog.phytools.org/2025/05/parame…). 5/9

A Pagel '94 type correlational model for one binary & a second continuous trait in #phytools: blog.phytools.org/2025/07/a-page….

phytools_liam's tweet image. A Pagel '94 type correlational model for one binary & a second continuous trait in #phytools: blog.phytools.org/2025/07/a-page….

Another great figure created with the assistance of #Rstats #phytools, this one by @juanolvido89 et al. "Look past the cooperative eye hypothesis: reconsidering the evolution of human eye appearance." Check out the article here: doi.org/10.1111/brv.70….

phytools_liam's tweet image. Another great figure created with the assistance of #Rstats #phytools, this one by @juanolvido89 et al. "Look past the cooperative eye hypothesis: reconsidering the evolution of human eye appearance." Check out the article here: doi.org/10.1111/brv.70….

Something a little bit new.... A bounded continuous character evolution model with absorbing boundaries for #phytools: blog.phytools.org/2025/05/a-boun….

phytools_liam's tweet image. Something a little bit new.... A bounded continuous character evolution model with absorbing boundaries for #phytools: blog.phytools.org/2025/05/a-boun….

A Pagel '94 type correlation test with one binary trait and a second continuous character via the discretized diffusion approximation using #phytools: blog.phytools.org/2025/07/a-page….

phytools_liam's tweet image. A Pagel '94 type correlation test with one binary trait and a second continuous character via the discretized diffusion approximation using #phytools: blog.phytools.org/2025/07/a-page….

Simulating Brownian motion evolution with absorbing boundary conditions using #phytools.... (More on this soon. 😉)

phytools_liam's tweet image. Simulating Brownian motion evolution with absorbing boundary conditions using #phytools.... (More on this soon. 😉)

Plotting the x-axis backwards in #phytools phenogram: blog.phytools.org/2025/07/how-to…. (It's easy.)

phytools_liam's tweet image. Plotting the x-axis backwards in #phytools phenogram: blog.phytools.org/2025/07/how-to…. (It's easy.)

Much more about a discrete trait dependent multi-trend trended Brownian motion model in #phytools: blog.phytools.org/2025/07/more-a….

phytools_liam's tweet image. Much more about a discrete trait dependent multi-trend trended Brownian motion model in #phytools: blog.phytools.org/2025/07/more-a….

A multi-σ2, multi-μ, discrete-state-dependent trended Brownian model using the discretized diffusion approximation in #phytools: blog.phytools.org/2025/07/a-mult….

phytools_liam's tweet image. A multi-σ2, multi-μ, discrete-state-dependent trended Brownian model using the discretized diffusion approximation in #phytools: blog.phytools.org/2025/07/a-mult….

Loading...

Something went wrong.


Something went wrong.


United States Trends