#pythonpandas search results
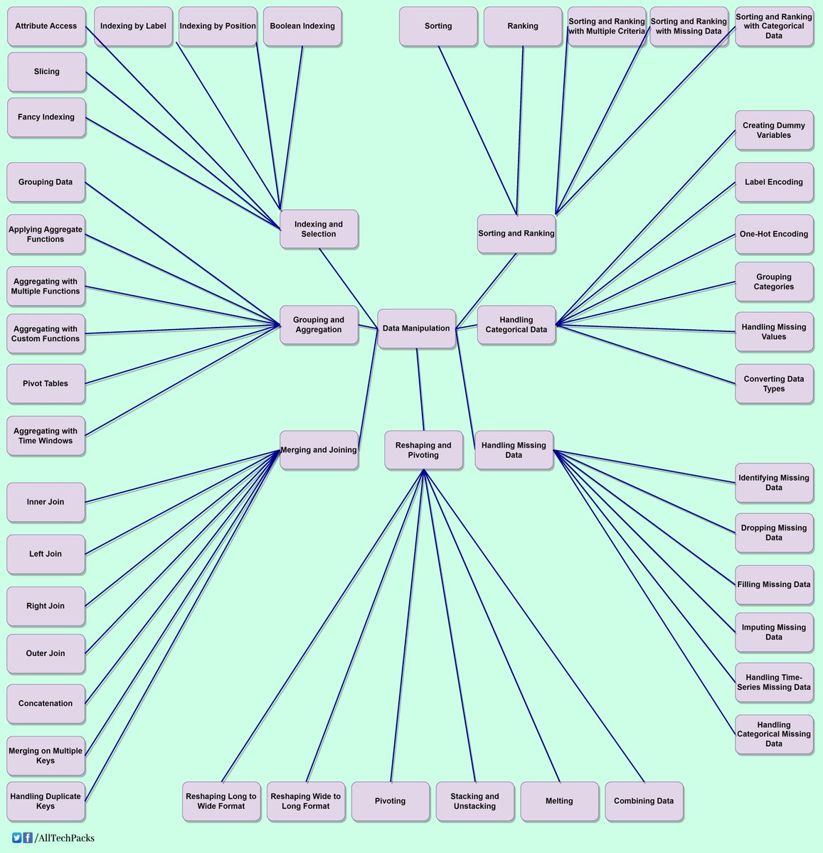
📌 Important Methods in Pandas Package Pandas is a powerful library in Python used for data manipulation and analysis. Here are some of the most important and commonly used methods in the Pandas package: A thread 🧵👇🏻👇🏻 #Python #Pandas #PythonPandas #DataScience…

1/ 🔍 **Python Pandas:** 🐼 Pandas is a powerful library for data manipulation and analysis. It offers data structures like DataFrames and Series, making data cleaning and transformation a breeze. Perfect for those who love coding in Python! 🐍 #PythonPandas

2/ Ask #ChatGPT First is to ask #ChatGPT the best way to start your learning journey for a specific skill you want to learn and master, in my case its #PythonPandas for #datascience .

Ever seen a panda with a keyring? Me neither, but I can show you DataFrame keys! 🐼🔑" Source: devhubby.com/thread/how-to-… #PythonProgramming #PythonTips #PythonPandas #Programming

8/8 So, Pandas isn't just boring data stuff, it's your ticket to decoding the world! Drop a 🔥 if this hyped you to try it. What's your first project idea? Reply below! #PythonPandas
RAPIDS cuDF Boosts Python Pandas On RTX-powered AI PCs Read more on govindhtech.com/rapids-cudf-bo… #RAPIDScuDFBoosts #PythonPandas #RTXpowered #aipc #NVIDIARTX #applicationprogramminginterface #API #Python #generativeAI #GeForceRTX4090 #news #cloud #NVIDIARTX6000 #artificialintelligence…

The Power of Pandas - Simplifying Complex Excel Tasks 📌Learn Algo Trading – Beginner To Advanced! Join Our Mentorship Programme: tradehull.com/algo-trading-c… 📍 For More Details: tradehull.com . #pythonpandas #dataanalysis #excelautomation #exceltradingsoftware
Pandas Video Tutorial (English): youtu.be/yFoVs3_wvPo Pandas Video Tutorial (Hindi): youtu.be/57POFzZ7f60 Pandas Study Material: studyopedia.com/tutorials/pand… #dataanalysis #studyopedia #pythonpandas #freeresources #DataScience

Pandas Learning Plan: onedrive.live.com/download?cid=F… sNotes App: snotesapp.github.io/snoteseditor/ #Python #Pandas #PythonPandas #DataWrangling #DataAnalysis #PythonProgramming #DataScience #DataAnalytics #DataManipulation #DataVisualization




Pandas: where messy data gets a makeover—filter, merge, pivot, and group with Python grace, turning spreadsheets into stories. Level up your data game— Try these Pandas tricks today bit.ly/47fb0D9 #Pandas #PythonPandas #DataManipulation #DataScience #MachineLearning

Unlock the power of programming with pandas in Python! Dive into data manipulation, analysis, and visualization effortlessly. Transform your coding experience with this versatile and powerful library. 🐼🐍 #pythonpandas #technofine #PythonPandaParty #PandaPowerInPython




The Power of Pandas - Simplifying Complex Excel Tasks 📌Learn Algo Trading – Beginner To Advanced! Join Our Mentorship Programme: tradehull.com/algo-trading-c… 📍 For More Details: tradehull.com . #pythonpandas #dataanalysis #excelautomation #exceltradingsoftware
8/8 So, Pandas isn't just boring data stuff, it's your ticket to decoding the world! Drop a 🔥 if this hyped you to try it. What's your first project idea? Reply below! #PythonPandas
Pandas: where messy data gets a makeover—filter, merge, pivot, and group with Python grace, turning spreadsheets into stories. Level up your data game— Try these Pandas tricks today bit.ly/47fb0D9 #Pandas #PythonPandas #DataManipulation #DataScience #MachineLearning

Pandas Full Course (2025) Learn now: youtube.com/watch?v=vtgDGr… #PandasTutorial #PythonPandas #DataAnalysis #PandasFullCourse #LearnPandas #DataScience2025 #PythonForDataScience #PandasInPython #Intellipaat #DataAnalytics @clcoding @PythonMaps @Python_Dv @python_spaces
youtube.com
YouTube
Pandas Full Course (2025) | Python Pandas Tutorial For Beginners |...
Ever seen a panda with a keyring? Me neither, but I can show you DataFrame keys! 🐼🔑" Source: devhubby.com/thread/how-to-… #PythonProgramming #PythonTips #PythonPandas #Programming

Pandas Video Tutorial (English): youtu.be/yFoVs3_wvPo Pandas Video Tutorial (Hindi): youtu.be/57POFzZ7f60 Pandas Study Material: studyopedia.com/tutorials/pand… #dataanalysis #studyopedia #pythonpandas #freeresources #DataScience

📌 Important Methods in Pandas Package Pandas is a powerful library in Python used for data manipulation and analysis. Here are some of the most important and commonly used methods in the Pandas package: A thread 🧵👇🏻👇🏻 #Python #Pandas #PythonPandas #DataScience…

5 Tricks for Data Analysis with Python Pandas Learn 5 simple and effective tricks to boost your data analysis skills with Python Pandas. youtu.be/K-IrpUAbDww #dataanalysis #pythonpandas #datascience #codingtips #datamitestutorials
youtube.com
YouTube
5 Tricks for Data Analysis with Python Pandas | Python Tutorial |...
Enroll Now: zcu.io/mckr Attend Free Demo on Python Pandas by Mr.Satish Gupta Demo on: 24th-26th August @ 07.15 AM (IST) #pythonpandas #python #Onlinetraining #Course #education #learning

When creating a .csv file from a new pandas DF, is there a way to stop it adding its own ID numbers to the file? #Python #python #PythonPandas

📌 Important Methods in Pandas Package Pandas is a powerful library in Python used for data manipulation and analysis. Here are some of the most important and commonly used methods in the Pandas package: A thread 🧵👇🏻👇🏻 #Python #Pandas #PythonPandas #DataScience…

Solve the Puzzle and comment your answer below. #python #jupyternotebook #pythonpandas #JupyterLab #Gui #dataframes #datavizualization #PythonPuzzle #datascience #puzzlechallenge #dataanalytics #datascienceusingpython #machinelearning #deeplearning #360DigiTMG

1/ 🔍 **Python Pandas:** 🐼 Pandas is a powerful library for data manipulation and analysis. It offers data structures like DataFrames and Series, making data cleaning and transformation a breeze. Perfect for those who love coding in Python! 🐍 #PythonPandas

Take it as an opportunity to learn. 💡 . #pythonpandas #cplusplus #mysql #backend #phdlife #computerscience

Free Python Certification Practice Test buff.ly/2Q3o9bY #python #pythonpandas #freeTest #freeMockup #mockup #quiz #mockuptest #Free #Engineering #Engineer #PracticeTest #FreeTest




Easy and useful method to get the difference of two #numpy arrays . . . #pythonpandas #girlswhocode #womenincode #java #html #js #girlsintech #whomenwhocode #linux #cplusplus #womenintech #pythonbegginers #datascience #pythonlearning #stem

RT Pandas Groupby Love dlvr.it/RtzkV0 #datascience #pandas #pythonpandas #pandasgroupby #dataanalysis

Python Certification Practice Test buff.ly/2Q3o9bY #python #pythonpandas #freeTest #freeMockup #mockup #quiz #mockuptest #Free #Engineering #Engineer #PracticeTest #FreeTest

Analysing my first bit of real-world data using Python Pandas. Here's the graph rendered from the code above. Pretty happy with how it looks. I got stuck trying to show a daily date on the x-axis though. #python #datascience #pythonpandas


Ever seen a panda with a keyring? Me neither, but I can show you DataFrame keys! 🐼🔑" Source: devhubby.com/thread/how-to-… #PythonProgramming #PythonTips #PythonPandas #Programming

Découverte de @GoogleColab avec les librairies #pythonpandas et #mplfinance couplé à l'API de Binance afin d'optimiser mon process d'investissement et de trading tout en me développant au niveau de la programmation en #Python3 #programminglanguage #coding


#pandas is the answer to the Second Puzzle. Hit the 'Like' button if you answered correctly. #pythonpandas #pyhtonlibrary #pandaslibrary #360DigiTMG

Add this #pythonpandas method to your repertory 🐼 More #python3 and #MachineLearning on my page and YouTube channel. 📽️ . . #pythonbeginner #pythontips #girlswhocode #codinggirls #java #html #js #girlsintech #whomenwhocode #css #womenintech #javascript #numpy #datascience

**note** to self when using #PythonPandas read the **notes** in the documentation before you assume everything is wrong! 😫

Something went wrong.
Something went wrong.
United States Trends
- 1. D’Angelo 335K posts
- 2. Charlie 639K posts
- 3. Erika Kirk 65.1K posts
- 4. Young Republicans 22.9K posts
- 5. Politico 203K posts
- 6. #AriZZona N/A
- 7. #PortfolioDay 21.1K posts
- 8. Pentagon 114K posts
- 9. Jason Kelce 5,860 posts
- 10. Presidential Medal of Freedom 86.7K posts
- 11. Big 12 14.4K posts
- 12. Burl Ives N/A
- 13. George Strait 4,870 posts
- 14. Drew Struzan 35.3K posts
- 15. Brown Sugar 24.2K posts
- 16. Kai Correa N/A
- 17. Scream 5 N/A
- 18. NHRA N/A
- 19. #LightningStrikes N/A
- 20. Angie Stone 37.5K posts