#sampsec search results

É hoje! #sampsec versão bottleshare e #xbkbbq no Tchê Café da Av. Washington Luís, 5628. Bottleshare RTFM -> tinyurl.com/z3xzbho


What are bots and troll farm accounts REALLY trying to achieve with replies like this? #SAAPP Story: hackingbutlegal.com/p/from-slapp-t…

HackingButLegal's tweet image. What are bots and troll farm accounts REALLY trying to achieve with replies like this? #SAAPP 

Story: hackingbutlegal.com/p/from-slapp-t…

I'm considering it obvious, as I said, so that's kind of beside the point. I guess I'm realizing that following you doesn't provide much value. No hard feelings.



In February, the Ministry of Tourism and Environment mandated that tourists may only enter SAMPA under the supervision of certified guides holding the official SAMPA Guide Certificate. psmnews.mv/en/169481

psmnewsmv's tweet image. In February, the Ministry of Tourism and Environment mandated that tourists may only enter SAMPA under the supervision of certified guides holding the official SAMPA Guide Certificate.

psmnews.mv/en/169481

... a fierce defense including other Rafale and last gen. air defense systems (SAMP/T). Now let's imagine a European version of this exercise. On regular basis, it could both involved other country's assets but also happen over several country's. This is already...


Support role. There’s a working relationship between SAPS and some security companies.


⚡️🇮🇹Italy is recalling the SAMP/T air defense system from 🇸🇰Slovakia, which was leased for one year. The reason….the air defense is needed elsewhere!

front_ukrainian's tweet image. ⚡️🇮🇹Italy is recalling the SAMP/T air defense system from 🇸🇰Slovakia, which was leased for one year.

The reason….the air defense is needed elsewhere!

Single Sign-On (SSO) and Security Assertion Markup Language (SAML)


SAMP/T is already in Ukraine. This is the first long-range anti-missile system in Europe and an analogue of the American Patriot.


🚨SAFETY NOTICE🚨 Sappy Seal holders are being TARGETED by scammers airdropping fake Digital Artifacts before our upcoming drop. Anything related to this mint will be posted on @SappySealsNFT's twitter, and multiple team members will also post it.

camolNFT's tweet image. 🚨SAFETY NOTICE🚨

Sappy Seal holders are being TARGETED by scammers airdropping fake Digital Artifacts before our upcoming drop.

Anything related to this mint will be posted on @SappySealsNFT's twitter, and multiple team members will also post it.

there is NO WAY that you genuinely believe that sapnap is some sort of undercover socialist who is actually working towards Taking money from corrupt corporations because a company he co-owns is sponsored by the US military . there is no fucking shot you think this

This post is unavailable.

let’s all say: protect Samantha at all cost with the tagline: PROTECT SAMBER

TeamSamanthaOFC's tweet image. let’s all say: protect Samantha at all cost with the tagline: 

PROTECT SAMBER

SAPNAP AND GEORGE MIGHT BE OPENING PRIVATE ACCS GET READY @MrFeralMan @sapnapprivate


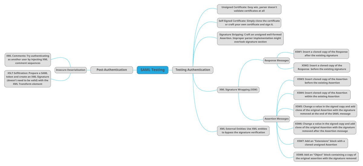
I had a deep dive into SAML security during this weekend, and I decided to craft a mind map out of it. Let me know if I missed out on something! Full Sized Version: raw.githubusercontent.com/0xInfection/St… #infosec #bugbounty #bugbountytips

0xInfection's tweet image. I had a deep dive into SAML security during this weekend, and I decided to craft a mind map out of it. Let me know if I missed out on something!

Full Sized Version: raw.githubusercontent.com/0xInfection/St…

#infosec #bugbounty #bugbountytips

SAMP/T (Karadan Havaya Hareketli Misilleme Platformu) FÜZE anlaşması; paktlar arası hassasiyetleri gözeten, farklı paktlara farklı savunma konseptleri üreten, part içi dengeleri, güç-menfaat-teknoloji ve denge farklılıklarını esas alan “orta irtifa” ASKERİ-SİYASİ BİR ANLAŞMADIR.

abdullahagar2's tweet image. SAMP/T (Karadan Havaya Hareketli Misilleme Platformu) FÜZE anlaşması; paktlar arası hassasiyetleri gözeten, farklı paktlara farklı savunma konseptleri üreten, part içi dengeleri, güç-menfaat-teknoloji ve denge farklılıklarını esas alan “orta irtifa” ASKERİ-SİYASİ BİR ANLAŞMADIR.
abdullahagar2's tweet image. SAMP/T (Karadan Havaya Hareketli Misilleme Platformu) FÜZE anlaşması; paktlar arası hassasiyetleri gözeten, farklı paktlara farklı savunma konseptleri üreten, part içi dengeleri, güç-menfaat-teknoloji ve denge farklılıklarını esas alan “orta irtifa” ASKERİ-SİYASİ BİR ANLAŞMADIR.
abdullahagar2's tweet image. SAMP/T (Karadan Havaya Hareketli Misilleme Platformu) FÜZE anlaşması; paktlar arası hassasiyetleri gözeten, farklı paktlara farklı savunma konseptleri üreten, part içi dengeleri, güç-menfaat-teknoloji ve denge farklılıklarını esas alan “orta irtifa” ASKERİ-SİYASİ BİR ANLAŞMADIR.

SAMP/T fuze ve hava savunma sisteminin ozellikleri nedir? Gelecek 10 senede hangi noktaya gelmesi hedeflenmekte? tyrannosurusrex.wordpress.com/2016/06/19/sam…


Yo se de gente que perdio novia/amigos/vida social por el SAMP. En resumen... SAMP = SALUD


É hoje! #sampsec versão bottleshare e #xbkbbq no Tchê Café da Av. Washington Luís, 5628. Bottleshare RTFM -> tinyurl.com/z3xzbho


No results for "#sampsec"
Loading...

Something went wrong.


Something went wrong.


United States Trends