
Adam Sharp
@AdamSharpMedOnc
Academic medical oncologist. Interested in biology, prostate cancer and drug development. Husband/Dad/Sport. Views my own and no specific advice/DMs.
คุณอาจชื่นชอบ
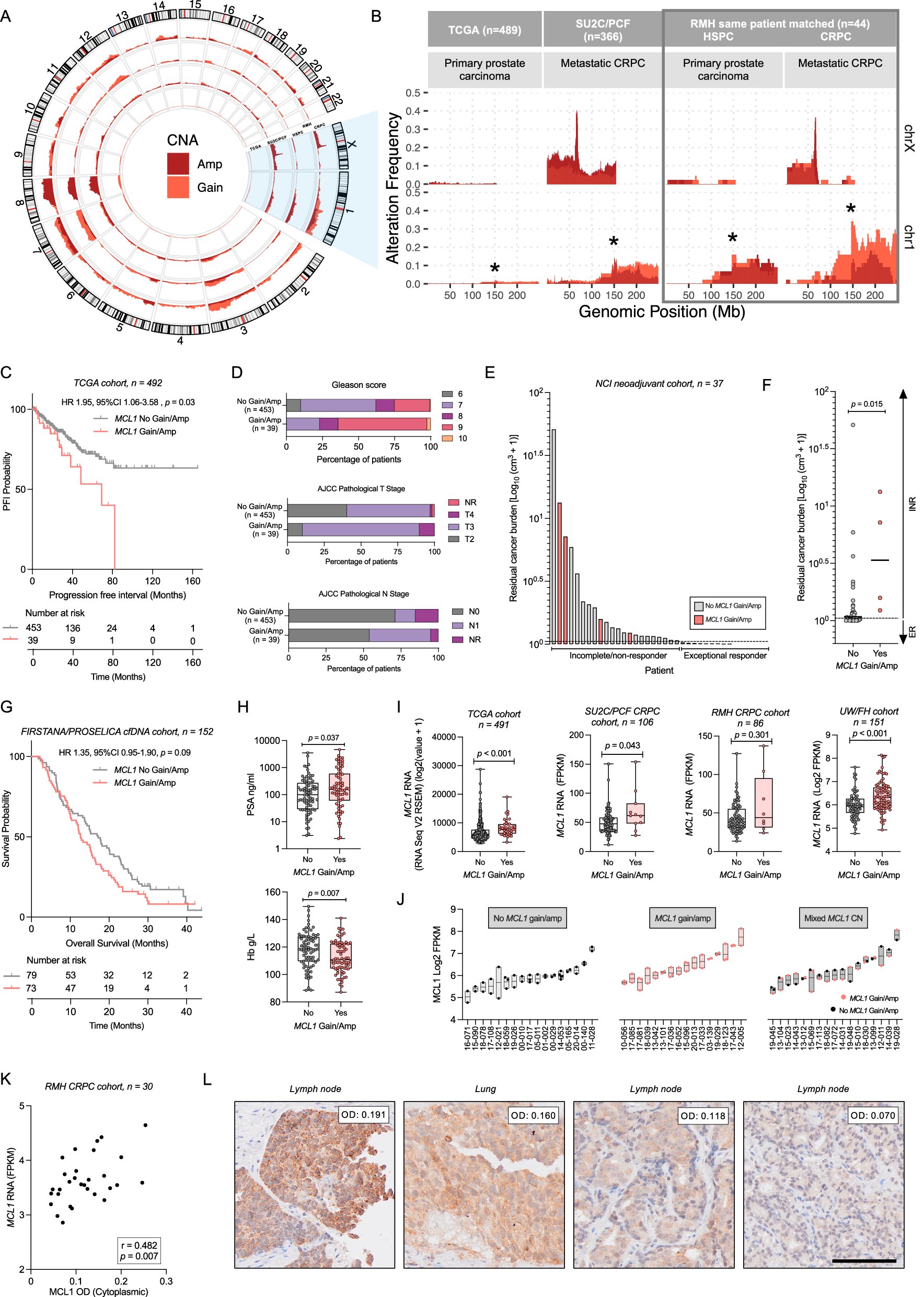
Could targeting MCL1 be a new treatment approach for hormone therapy-resistant #ProstateCancer? A study in @NatureComms by @juanma_jv22, @AdamSharpMedOnc and the @ICR_London team explores precision therapy strategies. Grab a ☕ and read: bit.ly/4olrYVG

Only really matters when the rubber hits the tarmac 😉
Again. Surround yourself with mentors who amplify you when you are not in the room.
Remeber it well. First saw you discuss at @PCFnews CH Academy in 2019. Just found it in the meeting write up in Prostate 😊
Remember LRP1b? Predicts IO benefits across solid tumors in @jitcancer jitc.bmj.com/content/9/3/e0… Now validated in Checkmate 026 (NSCLC) with nivo and the national @FoundationATCG database: aacrjournals.org/clincancerres/… @DukeGUCancer @DukeCancer @bmsnews
Again. Surround yourself with mentors who amplify you when you are not in the room.
As #ESMO25 brings new data on #PSMA it may be time to consider what happens when you target a surface antigen in cancer. How will that impact diagnostic sensitivity of that target? #PSMAdark #ProstateCancer #theranostics @melissaabel20 et al @NatRevUrol rdcu.be/eKNQe


What a time to be alive. Potential for the @Mariners to be in the World Series whilst I am on the west coast with many friends @PCFnews! 🔱 ⚾️
….. who is surrounded by wonderful friends like @TylerSbrt and @alison_tree who don’t mind my lack of insights into the power of the healing rays 🥰
Adam Sharp is a boss scientist 👨🏻🔬 and an even better person. So great to see this success on the publication and speaking fronts! 👏🏻👏🏻
The detailed explainer 😊 m.youtube.com/watch?v=0b4epo…
youtube.com
YouTube
September 23, 2025 | Adam Sharp, MD, PhD
For those interested. Thank you to all involved. Been fun standing on the shoulders of giants and supporting excellent early career scientists and physician/scientists develop. nature.com/articles/s4146…
For those interested. Thank you to all involved. Been fun standing on the shoulders of giants and supporting excellent early career scientists and physician/scientists develop. nature.com/articles/s4146…
A fine presentation worth listening and watching!
If you’re interested. A great day talking about work @ICR_London @royalmarsdenNHS with help from friends @fredhutch @Harvard @nciccr_gmb @VanProstateCtr @IMIBIC with the great folks @UMNCancer youtu.be/0b4epoKaQyA
youtube.com
YouTube
September 23, 2025 | Adam Sharp, MD, PhD
With FRCR2B Clinical Oncology exams coming up in November, I will be again willing to do some viva practice with interested candidates focused on Urology & Communication. Kindly retweet or share with anyone who might potentially benefit ! #FRCR #RCR @RCRadiologists #UKMedEd
Beautiful times for the awesome Dr. Sharp!
The pleasure was all ours!
Beautiful message and beautiful photos!
I have been a very fortunate scientist, clinican and human over the past 8 weeks (supported by a wonderful wife) in the kindness shared by those @bethisraellahey @DanaFarber @theNCI @fredhutch @UMNCancer! Thank you to everyone of you 🥰.




Of all the different metrics of scientific success, a kind word from a colleague you respect often means the most.
United States เทรนด์
- 1. Good Wednesday 25.3K posts
- 2. #LoveYourW2025 172K posts
- 3. #wednesdaymotivation 5,573 posts
- 4. Hump Day 10.4K posts
- 5. #VxWKOREA 45K posts
- 6. Markey N/A
- 7. And the Word 76.4K posts
- 8. #WednesdayWisdom N/A
- 9. #GenV 4,031 posts
- 10. Moulton N/A
- 11. St. Teresa of Avila 2,051 posts
- 12. Happy Hump 6,355 posts
- 13. Tami 5,160 posts
- 14. Raila Odinga 175K posts
- 15. LEE KNOW FOR HARPERS BAZAAR 6,893 posts
- 16. Young Republicans 95.5K posts
- 17. Kenya 131K posts
- 18. George Floyd 37.8K posts
- 19. Baba 134K posts
- 20. cate 4,813 posts
คุณอาจชื่นชอบ
-
PCF Science
@PCF_Science -
udaibanerji
@udai_banerji -
Nima Sharifi
@NimaSharifiMD -
Josh Lang
@JoshLangMD -
Christopher Sweeney, MBBS
@ChrisSweens1 -
Salma Kaochar
@Kaochar2 -
EllisLab_
@EllisLab_ -
Daniel Castellano
@cdanicas -
Andrew Armstrong
@AarmstrongDuke -
Emmanuel Antonarakis
@EAntonarakis -
Chris Barbieri
@Chris_Barbieri1 -
Misha Beltran
@mishabeltran -
Thomas Hutson, DO, PharmD, PhD FACP
@DrTHut -
Howard Soule
@soulehoward1 -
Scott Dehm
@scottdehm
Something went wrong.
Something went wrong.