CS_Mesnard's profile picture. Neuroscientist interested in synaptic transmission and mitochondrial dysfunction. Former Corpsman, 3rd Battalion, 3rd Marines. Jiu Jitsu Black Belt 🥋

Chris Mesnard, Ph.D. 🧠

@CS_Mesnard

Neuroscientist interested in synaptic transmission and mitochondrial dysfunction. Former Corpsman, 3rd Battalion, 3rd Marines. Jiu Jitsu Black Belt 🥋

Pinned

Just published “Synaptotagmins 1 and 7 in vesicle release from rods of mouse retina” after a very long and tedious road of breeding to obtain genetic crosses in which Syt1, Syt7, or both, were eliminated in rods, or cones, or both. It’s finally here! sciencedirect.com/science/articl…


Chris Mesnard, Ph.D. 🧠 reposted

Our aging paper just came out. Two periods of major changes: Mid 40s and 60s. Check it out doi.org/10.1038/s43587…


Chris Mesnard, Ph.D. 🧠 reposted

🔥🔥🔥my 💯 paper is out, congrats 🎈🎉🍾 @Meyer_DH for this amazing story. Aging clocks tick by the noise: we can build aging clocks 🕰️ on accumulating stochastic variation! @CECAD_ @UniCologne @CGA_age @UKKoeln follow 🧵retweet & read now open access: nature.com/articles/s4358…


Chris Mesnard, Ph.D. 🧠 reposted

good video w some caveats: though sir2 overexpression extends replicative lifespan, this only benefits 1 in 5 million yeast cells sir2 opposes lifespan in yeast & in flies--this means that the sir2 target itself doesn't make sense as something we're trying to increase in aging

The David Sinclair (@davidasinclair) $720,000,000 Resveratrol Train Wreck Video shoutouts: - Prof. Matt Kaeberlein (@mkaeberlein) - Prof. Brian Kennedy (@BKennedy_aging) - Dr. Peter Attia (@PeterAttiaMD) - Prof. Richard Miller - Prof. Jeffery Flier (@jflier)



Chris Mesnard, Ph.D. 🧠 reposted

in my review on sirtuins, i documented how very weak primary research papers were amplified by an uncritical press & then codified into accepted wisdom by irreproducible primary papers & gushing review articles that went well beyond any specific result doi.org/10.1093/lifeme…


Chris Mesnard, Ph.D. 🧠 reposted

Applications are open for the CNeuro2024 summer school in computational neuroscience to be held in Beijing, 8-15 July 2024. Rolling admissions starting March 1. See cneuro.net/cneuro2024 for details on program and application process.

Rava_daSilveira's tweet image. Applications are open for the CNeuro2024 summer school in computational neuroscience to be held in Beijing, 8-15 July 2024. Rolling admissions starting March 1. See cneuro.net/cneuro2024 for details on program and application process.

Chris Mesnard, Ph.D. 🧠 reposted

Very excited to share our recent work to improve cell replacement therapies for restoring vision lost to glaucoma and other optic neuropathies! @BaranovLab @Levi_J_Todd @HMSeye @MassEyeAndEar pnas.org/doi/10.1073/pn…


Chris Mesnard, Ph.D. 🧠 reposted

The average caloric intake in the USA: 3540 kcal/day The average daily physical activity: less than 20 min But there are people out there who believe oatmeal, fruits, vegetables, & polyunsaturated fats are what is making us sick

BioLayne's tweet image. The average caloric intake in the USA: 3540 kcal/day

The average daily physical activity: less than 20 min

But there are people out there who believe oatmeal, fruits, vegetables, & polyunsaturated fats are what is making us sick

Chris Mesnard, Ph.D. 🧠 reposted

I'm happy to announce the start of a new free and open online course on neuroscience for people with a machine learning or similar background, co-developed by @MarcusGhosh. YouTube Videos and Jupyter-based exercises will be released weekly. There is a Discord for discussions.

neuralreckoning's tweet image. I'm happy to announce the start of a new free and open online course on neuroscience for people with a machine learning or similar background, co-developed by @MarcusGhosh. YouTube Videos and Jupyter-based exercises will be released weekly. There is a Discord for discussions.

Chris Mesnard, Ph.D. 🧠 reposted

Dr. Katalin Karikó, who is sharing the Nobel Prize in medicine for her work with mRNA vaccines, says she was previously demoted by the University of Pennsylvania for her research in this area because she could not secure research funding. thehill.com/homenews/educa…


Chris Mesnard, Ph.D. 🧠 reposted

congrats @AKohler_Mito @Ott_MitoLab and @langer really cool work Early fate decision for mitochondrially encoded proteins by a molecular triage: Molecular Cell cell.com/molecular-cell…


Chris Mesnard, Ph.D. 🧠 reposted

Our systematic investigation of G protein coupling profiles of 100+ #GPCRs driven by the one and only Ikuo Masuho is out after ~10 years of work. We see many interesting patterns with the help of AI. Check it out- there is a useful reference table. doi.org/10.1016/j.celr…

KLabGPCR's tweet image. Our systematic investigation of G protein coupling profiles of 100+ #GPCRs driven by the one and only Ikuo Masuho is out after ~10 years of work. We see many interesting patterns with the help of AI. Check it out- there is a useful reference table. 
doi.org/10.1016/j.celr…

Chris Mesnard, Ph.D. 🧠 reposted

Impressive work led by @mitodynamics. Congrats to the team! A mechanistic view of mtDNA transfer to endosomes biorxiv.org/content/10.110…


Chris Mesnard, Ph.D. 🧠 reposted

Have you ever wondered why mtDNA is maternally inherited? These guys found the answer! Because of TFAM!!! . Check out! nature.com/articles/s4158…


Chris Mesnard, Ph.D. 🧠 reposted

Psychedelics reset the brain to a youthful state in which it can easily absorb new information and form crucial connections between neurons, a study in mice suggests. go.nature.com/43I3bRL


Chris Mesnard, Ph.D. 🧠 reposted

Results from our multi-site study of psilocybin-assisted therapy for MDD are live today in @JAMA_current. Psilocybin had about a 12 point MADRS advantage over niacin control at day 8 that appeared durable through 6 wk follow-up. jamanetwork.com/journals/jama/… 1/

N_Gukasyan's tweet image. Results from our multi-site study of psilocybin-assisted therapy for MDD are live today in @JAMA_current. Psilocybin had about a 12 point MADRS advantage over niacin control at day 8 that appeared durable through 6 wk follow-up. jamanetwork.com/journals/jama/… 1/

Chris Mesnard, Ph.D. 🧠 reposted

once again, ppl are confusing a thing with a measure of a thing everyone knows that smoking accelerates aging. if it doesn't increase the score on your clock the clock is wrong

Next question: real measures of biological age shouldn’t get acutely worse (eg during an infection) and then better again. Should we try to create clocks that don’t do this? Steve: This is really hard! Is smoking accelerated ageing? Some clocks say yes, some say no.



Chris Mesnard, Ph.D. 🧠 reposted

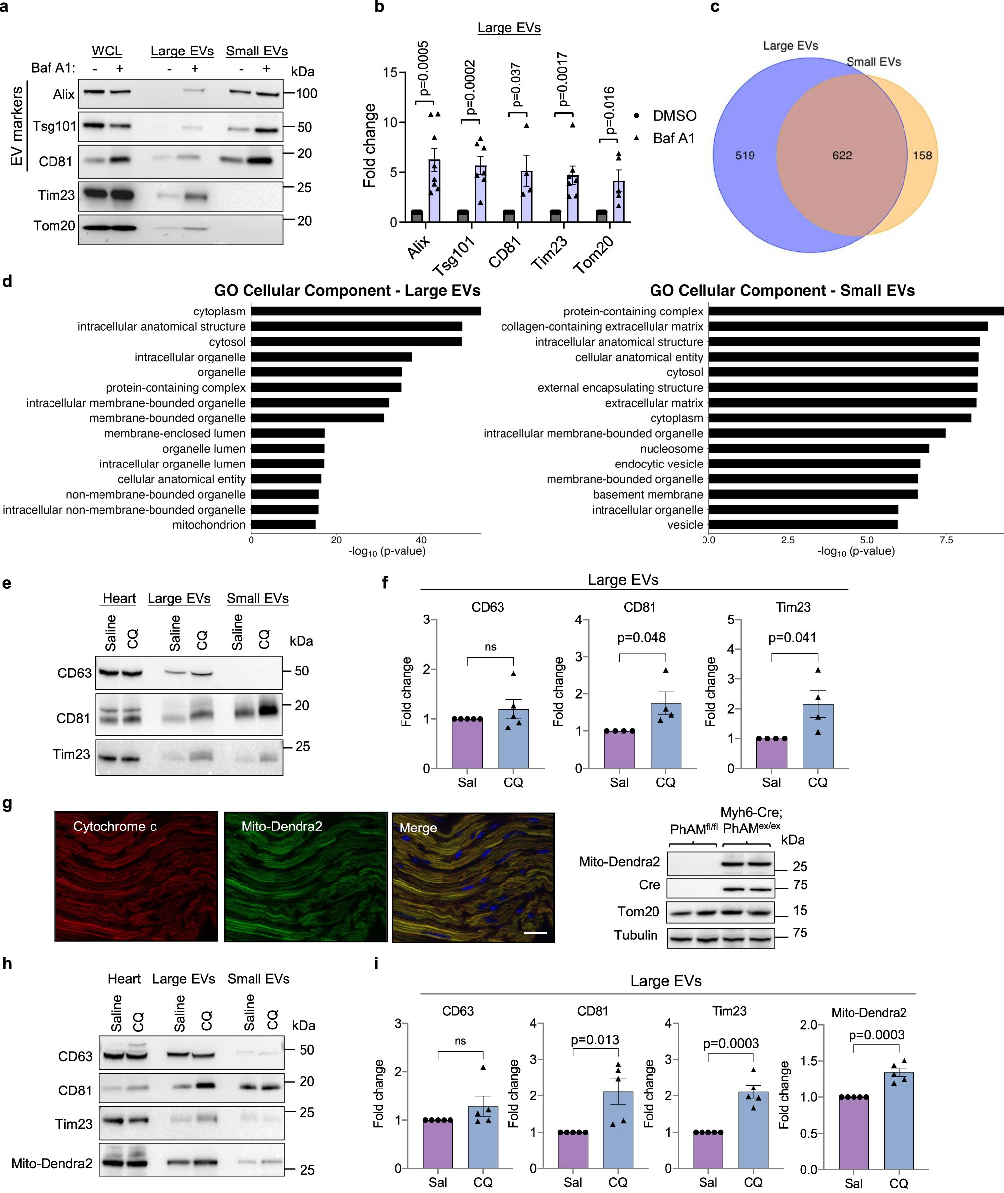
Mitochondria are secreted in extracellular vesicles when lysosomal function is impaired nature.com/articles/s4146…


Chris Mesnard, Ph.D. 🧠 reposted

"We found receptor molecules it binds to and named them after it!" Q: Does it activate or block the receptors? A: Yes! Q: Does it only bind to these receptors? A: Nah, also lots of other receptors. Q: Do the new receptors only bind our molecules? A: Not exclusively, no.


Loading...

Something went wrong.


Something went wrong.