CardingLab's profile picture. Prof Simon Carding’s research group @thequadram. Interested in gut microbes in health and disease, and the gut-brain axis.

Carding_lab

@CardingLab

Prof Simon Carding’s research group @thequadram. Interested in gut microbes in health and disease, and the gut-brain axis.

Carding_lab reposted

The @LunaNovaTech Fellow will contribute to @CardingLab's studies on the aetiology of ME/CFS and the role gastrointestinal tract-derived microbes and endogenous viruses play in disease pathophysiology. 💷 £35,300 to £37,800 🗓️ Apply by 2 February 2024 ➡️ buff.ly/48u68Hz

TheQuadram's tweet image. The @LunaNovaTech Fellow will contribute to @CardingLab's studies on the aetiology of ME/CFS and the role gastrointestinal tract-derived microbes and endogenous viruses play in disease pathophysiology.

💷 £35,300 to £37,800 
🗓️ Apply by 2 February 2024
➡️ buff.ly/48u68Hz

🌟 Join our #mecfs research team 🌟 We are hiring a postdoc! Apply now quadram.ac.uk/vacancies/inve…

🌟 Exciting Opportunity! 🌟 The @CardingLab is hiring an #MECFS #postdoc! Apply now for the @Invest_in_ME LunaNova Fellowship 🧪 Deadline: 2 Feb 2024. Learn more about the role and how to apply: jobs.quadram.ac.uk/Details.asp?va… #JobOpportunity #HiringNow #JoinUs #postdocposition



Carding_lab reposted

Well Done to @hsieh_ernie and @CardingLab for this work. Investigating the Human Intestinal DNA Virome and Predicting Disease-Associated Virus–Host Interactions in Severe Myalgic Encephalomyelitis/Chronic Fatigue Syndrome (ME/CFS) mdpi.com/2593330 #mdpiijms via @IJMS_MDPI


Carding_lab reposted

What if the microbes in your gut could act as an early warning system, alerting you that you could be developing Alzheimer’s disease? 🧠 📰 Our PhD student @PurseCat summarises recent microbiome research in the @ConversationUK ⤵️ buff.ly/3Xf8nKi


Carding_lab reposted

“I was excited by the opportunity to speak to MPs to both raise awareness of this debilitating condition and also to promote the #MEresearch being undertaken at the Quadram Institute in Norwich." 💬 Dr @Katharine_seton buff.ly/3kVxyD5


Carding_lab reposted

Genome for NCYC4289 published by colleagues @CardingLab @TheQuadram #fungalpathogen #candida

Steve and colleagues have assembled the genome sequence for a preterm isolate of an important neonatal Candida pathogen.🍄👶 @TheQuadram @wattjam16 @NCYCyeast @ASMicrobiology #fungalpathogen #candida @ResearchGate: researchgate.net/publication/36…



Steve and colleagues have assembled the genome sequence for a preterm isolate of an important neonatal Candida pathogen.🍄👶 @TheQuadram @wattjam16 @NCYCyeast @ASMicrobiology #fungalpathogen #candida @ResearchGate: researchgate.net/publication/36…


Better late than never... The Carding group Christmas outing! 🥳🫶 @TheQuadram

CardingLab's tweet image. Better late than never... The Carding group Christmas outing! 🥳🫶      @TheQuadram
CardingLab's tweet image. Better late than never... The Carding group Christmas outing! 🥳🫶      @TheQuadram
CardingLab's tweet image. Better late than never... The Carding group Christmas outing! 🥳🫶      @TheQuadram

Carding_lab reposted

🔊 If you'd like to listen back to @cardinglab talking this morning on @bbcr4today about the gut microbiome, faecal microbiota transplants and diseseas like ME, Long Covid, dementias and cancers you can find the interview here buff.ly/3YscQsJ (52 minutes 23 seconds in) 📻


Well done Catherine for this interesting article!! 👏

Possible link between Alzheimer’s disease and #gutmicrobiome found in mice – new study 🆕 Article in the @ConversationUK by Quadram Institute PhD student Catherine Purse⬇️ buff.ly/3XBwP89



Carding_lab reposted

Even if it's only virtual, it's still great to see my picture featured as the cover of the latest issue of #MMBRJournal @ASMicrobiology @TheQuadram journals.asm.org/toc/mmbr/86/4


Carding_lab reposted

‘Bacteriophages in the ageing gut as targeted therapeutics (ADRIAENSSENS_Q23MMB)’ with @EvelienAdri, @CardingLab and @Falk_tw. #mmbdtp23 uea.ac.uk/course/phd-doc…

MMBDTP's tweet image. ‘Bacteriophages in the ageing gut as targeted therapeutics (ADRIAENSSENS_Q23MMB)’ with @EvelienAdri, @CardingLab and @Falk_tw. #mmbdtp23 uea.ac.uk/course/phd-doc…

Carding_lab reposted

🆕 PhD opportunity! 🦠 "Bacteriophages in the ageing gut as targeted therapeutics" with @EvelienAdri @CardingLab @Falk_tw 📅 Apply by Monday 9 January: buff.ly/3UJYaUh

TheQuadram's tweet image. 🆕 PhD opportunity! 

🦠 "Bacteriophages in the ageing gut as targeted therapeutics" with @EvelienAdri
 @CardingLab @Falk_tw 

📅 Apply by Monday 9 January: buff.ly/3UJYaUh

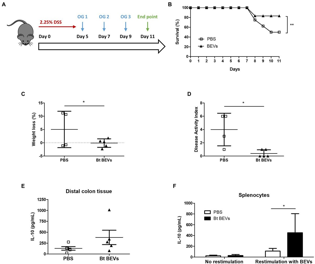
We love bacteria extracellular vesicles! Did you know that they can help your immune system?😍 Check the latest article from Sonia Fonseca! @TheQuadram frontiersin.org/articles/10.33…


Carding_lab reposted

I'm so excited to announce I've been awarded the Ramsay grant from @PlzSolveCFS to researching premature immune ageing in #MECFS as part of the restore ME clinical trial at @TheQuadram Excited to collaborate with @Duggal_UoB

Our 2022 Ramsay Researchers are demonstrating that our program is moving beyond the laboratory bench science we’ve seen in years past. Learn more about their efforts to expedite the discovery of disease mechanisms and treatments here: solvecfs.org/new-ramsay-gra…



Carding_lab reposted

Nutrient smuggling: Commensal gut bacteria‐derived extracellular vesicles scavenge vitamin B12 and related cobamides for microbe and host acquisition onlinelibrary.wiley.com/doi/10.1002/je…


Carding_lab reposted

Our publication on vitamin B12 scavenging by a gut microbe via BEVs is now out in @ISEV_JExBio and accessible to everyone #OpenAccess @TheQuadram onlinelibrary.wiley.com/doi/full/10.10…


Carding_lab reposted

🆕 PhD student Anne Jordan explains the latest research into the emerging role of gut microbes in vaccine responses early in life, in our latest blog 🦠 @hall_lab @CardingLab buff.ly/3EowAXb


Why do bacteria produce OMV? Check this fantastic review from @RokasJuodeikis !👏

My Review on Bacterial Extracellular Vesicles, focusing on Gram-negative Outer Membrane Vesicles, is out. It's a great up to date introduction to the field including some experimental issues faced by the field. journals.asm.org/doi/full/10.11… #MMBRJournal @ASMicrobiology @TheQuadram



Loading...

Something went wrong.


Something went wrong.