CodingInterface's profile picture. Thoughtful software engineering content providing tutorials, applications, services, and commentary suited for developers

The Coding Interface

@CodingInterface

Thoughtful software engineering content providing tutorials, applications, services, and commentary suited for developers

Fixado

New Course! Architecting Python Microservices in AWS with ECS & App Mesh #AWS #Python #microservices by @adamjmcquistan udemy.com/course/archite…

CodingInterface's tweet image. New Course! Architecting Python Microservices in AWS with ECS & App Mesh #AWS #Python #microservices by @adamjmcquistan 

udemy.com/course/archite…

The Coding Interface repostou

BREAKING 🚨 The President of Panama has just terminated Panama's agreement with China 👏 This comes right after he met with Secretary of State Marco Rubio


The Coding Interface repostou

My daughter has started babbling her first words, and it’s the cutest thing ever. Starting a family has been the most rewarding journey of my life—I can’t recommend it enough.

KanekoaTheGreat's tweet image. My daughter has started babbling her first words, and it’s the cutest thing ever. Starting a family has been the most rewarding journey of my life—I can’t recommend it enough.

The Coding Interface repostou

This is what failed Leadership looks like in California under @GavinNewsom

WOW Gavin Newsom cut $100 million in fire prevention spending….. all while giving $3 BILLION DOLLARS of free healthcare for illegals



The Coding Interface repostou

Very few Americans realize that, if Trump is NOT elected, this will be the last election. Far from being a threat to democracy, he is the only way to save it! Let me explain: if even 1 in 20 illegals become citizens per year, something that the Democrats are expediting as fast…

All according to plan. Guess how many migrants are eligible for naturalization under the current rules? 9 million…



The Coding Interface repostou

“Who Are You? It’s a Matter of Personality” by Adam Mcquistan medium.com/@adam.mcquista…

adamjmcquistan's tweet image. “Who Are You? It’s a Matter of Personality” by Adam Mcquistan
medium.com/@adam.mcquista…

The Coding Interface repostou

This is very bad.

Here are 10 flaming examples of times Facebook, YouTube & Amazon explicitly said they only passed censorship policies bc they were threatened by the Biden government

MikeBenzCyber's tweet image. Here are 10 flaming examples of times Facebook, YouTube & Amazon explicitly said they only passed censorship policies bc they were threatened by the Biden government
MikeBenzCyber's tweet image. Here are 10 flaming examples of times Facebook, YouTube & Amazon explicitly said they only passed censorship policies bc they were threatened by the Biden government
MikeBenzCyber's tweet image. Here are 10 flaming examples of times Facebook, YouTube & Amazon explicitly said they only passed censorship policies bc they were threatened by the Biden government
MikeBenzCyber's tweet image. Here are 10 flaming examples of times Facebook, YouTube & Amazon explicitly said they only passed censorship policies bc they were threatened by the Biden government


The Coding Interface repostou

I was wrong with my number yesterday. Got the final number and the wire is complete. Wanted to be accurate. Do I expect all of it to be used wisely. Of course not. But I'm still proud to be able to give back to our country. I've said it for years. After military…

mcuban's tweet image. I was wrong with my number yesterday.   Got the final number and the wire is complete.  Wanted to be accurate.  

Do I expect all of it to be used wisely.  Of course not.   

But I'm still proud to be able to give back to our country.  

I've said it for years.  After military…

I pay what I owe. Tomorrow I will wire transfer to the IRS $288,000,000.00 This country has done so much for me, I’m proud to pay my taxes every single year. Tag a former president that you know doesn’t



New blog post, "Refactoring Software: philosophical takes (scientific laws) to methodological approach (lean 5S)" by @adamjmcquistan #SoftwareDevelopment #softwarearchitecture thecodinginterface.com/blog/software-…


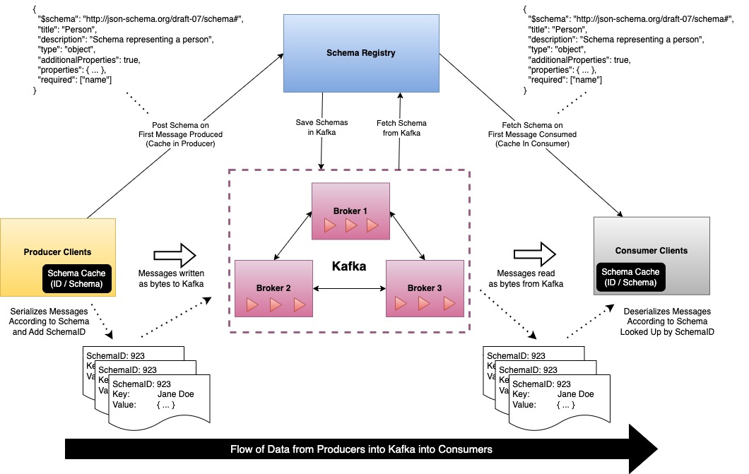
New Blog Post! JSON Schema Evolution with Spring Kafka and Confluent Schema Registry by @adamjmcquistan #SoftwareEngineering thecodinginterface.com/blog/json-sche…

CodingInterface's tweet image. New Blog Post! JSON Schema Evolution with Spring Kafka and Confluent Schema Registry by @adamjmcquistan  #SoftwareEngineering 

thecodinginterface.com/blog/json-sche…

The Coding Interface repostou

The Lincoln Police Department, Lincoln Emergency Communications Center and Lincoln Police Union will be having a spaghetti dinner fundraiser on Monday to benefit a former officer dealing with significant health issues. 1011now.com/2023/12/08/com…


The Coding Interface repostou

NEW: CNN makes a shocking pivot, says they're 'perplexed' by the corruption coming out of the Department of 'Justice' as they continue to cover up for the Biden Crime Family. That's something I never thought I would hear. CNN Senior Legal Analyst Elie Honig blasted the DOJ for…


The Coding Interface repostou

Shared my perceptions on how Cloud Computing has driven innovation and shifted tech delivery towards consumption of SaaS/PaaS offerings composing capabilities using integration techniques. #CloudComputing #SoftwareEngineering mutualofomaha.com/careers/career…


The Coding Interface repostou

@Jeep and @corninggorilla hoax ... windshield cracks 16 degree F from heater. @BaxterAuto (now @SidDillonLNK) sells warranty to cover tires, paint, and windshield. #swindler #fraud Model Uniform Products Liability Act applicable? youtu.be/n2vnClNWDHM


New Blog Post! Spring Cloud AWS Parameter Store Integration Plus Optional JASYPT Encrypted Properties by @adamjmcquistan thecodinginterface.com/blog/spring-aw… #AWS #DevOps #Java #SoftwareEngineering

CodingInterface's tweet image. New Blog Post! Spring Cloud AWS Parameter Store Integration Plus Optional JASYPT Encrypted Properties by @adamjmcquistan thecodinginterface.com/blog/spring-aw… #AWS #DevOps #Java  #SoftwareEngineering

New Blog Post! Patterns for Command Query Responsibility Segregation (CQRS) Read Models by @adamjmcquistan thecodinginterface.com/blog/cqrs-read… #softwareengineering

CodingInterface's tweet image. New Blog Post! Patterns for Command Query Responsibility Segregation (CQRS) Read Models by @adamjmcquistan thecodinginterface.com/blog/cqrs-read… #softwareengineering

Loading...

Something went wrong.


Something went wrong.