
Jason R. Cantor
@JasonRCantor
biologist/engineer studying how cell physiology is influenced by environment: investigator @Morgridge_Inst | assistant professor @UWBiochem
おすすめツイート
excited to share our latest work now online @NatMetabolism, led by @kyle_flickinger, where we unravel a mechanistic basis for the conditional essentiality of NADK, one of the many interesting hits from our previously reported CRISPR screening with HPLM rdcu.be/ekpu6

Our work describing the metabolic roles of serum for cancer cell proliferation is now out @jbiolchem! Congrats to Oliver and Eric and many thanks to the editor and reviewers for a thoughtful and efficient review process. See here: sciencedirect.com/science/articl…
Excited to share a new preprint, where we evaluate the functional contributions of serum for cancer cell proliferation. Inside: A broadly applicable serum-free media, Quantitative lipid uptake characterization, Evidence lipid scavenging > synthesis for cancer cell proliferation
Excited to share a new story from the Lab! 🚨🩸 🧵 1/ Aspartate transaminases control blood development, by Narges Pourmandi, et al biorxiv.org/content/10.110…
Happy to share new work led by outstanding former grad student Kubra Akkaya! Following up on our previous work, we show that Stearoyl-CoA Desaturases (SCDs) regulate intestinal stem and progenitor cell function and proliferation, shaping epithelial homeostasis and regeneration.
In vivo follow-up on MFSD12 and an embryonic lethal phenotype that we found was recoverable with cysteamine treatment. with @DMSabatini and @FisherLabMGH Out today! pnas.org/doi/10.1073/pn…
Excited to share our new preprint led by Kirandeep Deol! Genetic screens uncover mechanisms regulating FSP1 abundance in cancer. Vitamin B2 metabolism promotes FSP1 stability via FAD synth / binding, further linking nutrient metabolism to #ferroptosis. biorxiv.org/content/10.110…
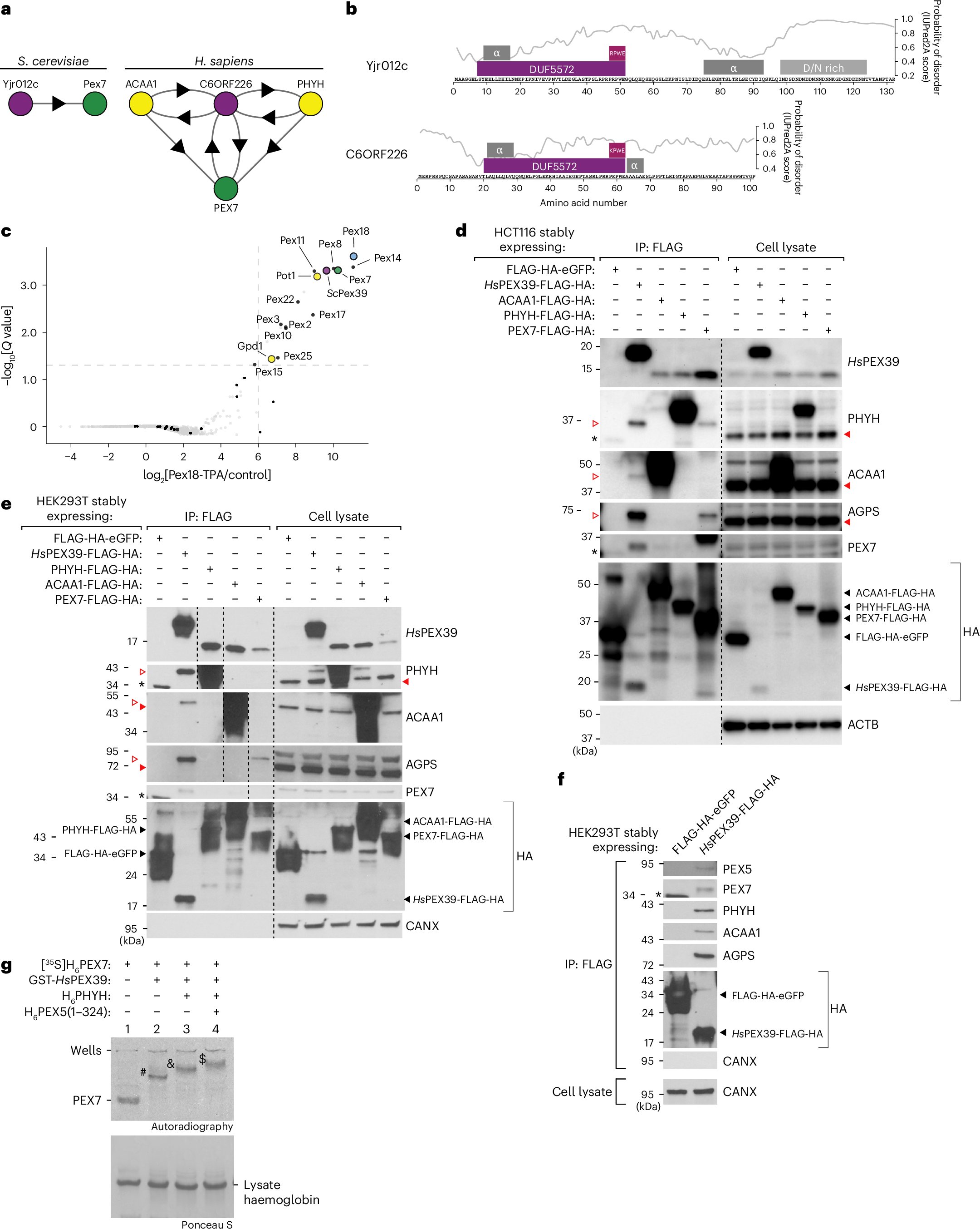
Our paper on discovering a new paradigm in peroxisome biogenesis and PEX39 (1st human peroxisomal biogenesis protein found in > 20 yr) is out in @NatureCellBio! Wonderful, equal collab with Tony Rodrigues, @dwendscheck, Jorge Azevedo, @warscheidlab nature.com/articles/s4155…
V happy to share my work in @RJDLab @CRI_UTSW from past 2 yr! In equal collab with Tony Rodrigues, @dwendscheck, Jorge Azevedo’s lab, @warscheidlab, we have discovered PEX39, the first human peroxisomal biogenesis protein (peroxin/PEX) found in > 20 yr! biorxiv.org/content/10.110…🧵
Just published: nature.com/articles/s4158… Coenzyme Q10 (CoQ10) is critical for mitochondrial function and for controlling reactive oxygen species damage to biological membranes. Because CoQ10 is poorly bioavailable, new approaches are needed to promote CoQ10 synthesis. In our…
🚨Postdoctoral position available now! 🚨We have an immediate fully funded position available in cardiac metabolism. We are looking for a highly motivated person to lead our animal model work in oxidative metabolism in heart! Pay is competitive with benefits offered. 1/2
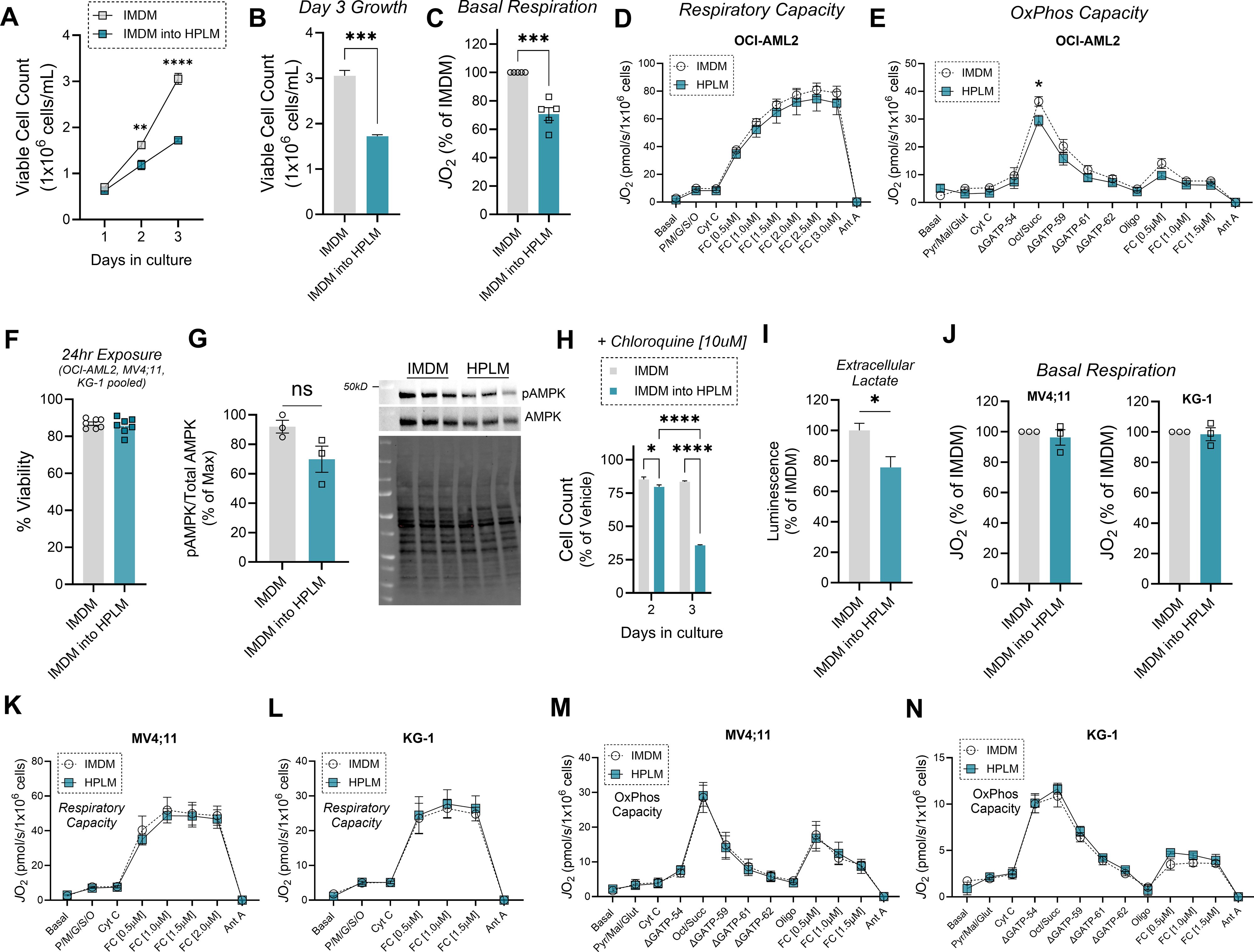
📢New @KFW_Lab paper out! AML mitochondria remain unperturbed & phenotypically stable under diverse nutrient conditions. And rather than specific nutrients or physiological relevance, AML cell proliferation is influenced by the complete nutrient profile 👉 cancerandmetabolism.biomedcentral.com/articles/10.11…
Thrilled to have our story on the regulation of lysosomal lipids out in @Cell_Metabolism! The work was led by two outstanding grad students @_JessDavidson and Raghav Jain probing mechanistic control of energy expenditure @HHMINEWS @UWBiochem
New! Online now: Hepatic lipid remodeling in cold exposure uncovers direct regulation of bis(monoacylglycero)phosphate lipids by phospholipase A2 group XV dlvr.it/TKmVgH

United States トレンド
- 1. #KonamiWorldSeriesSweepstakes 1,509 posts
- 2. Mitch McConnell 23.4K posts
- 3. #2025MAMAVOTE 1.61M posts
- 4. Term 191K posts
- 5. Tyla 28.5K posts
- 6. Andrade 9,384 posts
- 7. Carter Hart 2,886 posts
- 8. No Kings 153K posts
- 9. Budapest 18K posts
- 10. Somalia 32.1K posts
- 11. #TrumpShutdownBadForUS 5,289 posts
- 12. Chanel 29.4K posts
- 13. Big L 11.2K posts
- 14. Yung Miami 2,985 posts
- 15. Deport Harry Sisson 33.9K posts
- 16. Anya 15.9K posts
- 17. Dodgers vs Mariners N/A
- 18. Caresha 1,978 posts
- 19. ErgoChair X 1,203 posts
- 20. Naomi 15.2K posts
おすすめツイート
-
Lydia Finley
@lydfinley -
MVH Lab
@mvh_lab -
Ben-Sahra Lab
@bensahralab -
Lucas Sullivan
@LucasBSullivan -
Vamsi Mootha
@VamsiMootha -
Muñoz-Pinedo/Ernest Nadal - PRETT lab
@apoptosislab -
Nada Kalaany
@nada_kalaany -
Kivanc Birsoy
@KivancBirsoy -
Jason Locasale, PhD
@LocasaleLab -
Eileen P. White, PhD
@EileenWhitePhD -
Gerta Hoxhaj Lab
@Gerta_Hoxhaj -
Vousden Lab
@LabVousden -
Naama Kanarek
@KanarekNaama -
Rushika M. Perera
@rushika_perera -
Lyssiotis Lab
@LyssiotisLab
Something went wrong.
Something went wrong.