Chrest_brett's profile picture. PhD student with expertise in Mitochondrial Bioenergetics & Cancer Metabolism with @KFW_Lab┃ Focus: SUCL Enzymes, Respiratory & Energy Limitations in AML🩸

Brett Chrest

@Chrest_brett

PhD student with expertise in Mitochondrial Bioenergetics & Cancer Metabolism with @KFW_Lab┃ Focus: SUCL Enzymes, Respiratory & Energy Limitations in AML🩸

Pinned

📢New @KFW_Lab paper out! AML mitochondria remain unperturbed & phenotypically stable under diverse nutrient conditions. And rather than specific nutrients or physiological relevance, AML cell proliferation is influenced by the complete nutrient profile 👉 cancerandmetabolism.biomedcentral.com/articles/10.11…


Brett Chrest reposted

Dr. Ross Levine (@rosslevinemd), Senior Vice President of Translational Research at MSK, has been named MSK's new Chief Scientific Officer (CSO). Dr. Levine will be responsible for setting and leading strategy for basic and translational research, including programs, centers,…

MSKCancerCenter's tweet image. Dr. Ross Levine (@rosslevinemd), Senior Vice President of Translational Research at MSK, has been named MSK's new Chief Scientific Officer (CSO). 

Dr. Levine will be responsible for setting and leading strategy for basic and translational research, including programs, centers,…

This⬇️ we are literally a mitochondrial lab and even we don’t just think about mitos

The mitochondria explain everything cult is my favorite one...



Cell respiration is critical, but it is very hard to kill AML cells by inhibiting respiration. Respiration is not the target.


Brett Chrest reposted

Cellular acyl-CoA profiling reveals SLC25A42/SLC25A16 in #mitochondria import and #metabolism @NatMetabolism rdcu.be/eN5N4

VernDolinsky's tweet image. Cellular acyl-CoA profiling reveals SLC25A42/SLC25A16 in #mitochondria import and #metabolism @NatMetabolism rdcu.be/eN5N4

Brett Chrest reposted

There’s a profound lesson for life here. You can beat yourself up. You can—and should—dwell on the thing for a bit. It’s supposed to sting; that means you care. But at some point, you have to remember that you were in the arena, making the best call you could with the…


Brett Chrest reposted

Big shoutout to the folks over at @FUTURUMCareers for highlighting our work exploring the role of the mitochondria in blood cancers. It was an absolute pleasure to work with such a great team! futurumcareers.com/cancer-biology…


Brett Chrest reposted

How do dividing cells maintain mtDNA euploidy? Sharing new work by Sneha Rath that shows how the proton motive force (PMF) acts as a "puppeteer" to balance cell proliferation & mtDNA replication to maintain a stable mtDNA copy number. biorxiv.org/content/10.110…


Brett Chrest reposted

Faeth Therapeutics' $92 Million Total Funding Powers PIKTOR Phase 2 Following 80% Response Rate in Endometrial Cancer 👀 businesswire.com/news/home/2025…


Good work here. Concentrations vs fluxes.


Brett Chrest reposted

Human muscle cells incorporate glucose into proteins, RNA, and lipids, and anabolic stimulation further increased these processes. Resistance training increased metabolites and enzymes of these processes, e.g., PHGDH, which was shown to be anabolic. tinyurl.com/2744e22s

JYUBiolPA's tweet image. Human muscle cells incorporate glucose into proteins, RNA, and lipids, and anabolic stimulation further increased these processes. Resistance training increased metabolites and enzymes of these processes, e.g., PHGDH, which was shown to be anabolic.
tinyurl.com/2744e22s

We don’t study Succinyl-CoA enough 😎


Brett Chrest reposted

Congratulations to @DrTonyLetai on being named the new director of @theNCI. An internationally renowned researcher and oncologist, Letai has helped shape our understanding of cancer through his study of cell death. His appointment is a testament to our continuing commitment to…

DanaFarber's tweet image. Congratulations to @DrTonyLetai on being named the new director of @theNCI. An internationally renowned researcher and oncologist, Letai has helped shape our understanding of cancer through his study of cell death. His appointment is a testament to our continuing commitment to…

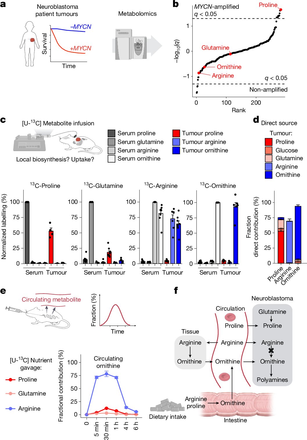
"A drug–diet combination could improve childhood cancer treatment". Arginine and proline. Bravo 👏 nature.com/articles/s4158…


Brett Chrest reposted

Protein clearance rates vary across proteins in inverse proportion to the average cell-type doubling rate. This explains the degree to which protein clearance (degradation) sets protein abundance. biorxiv.org/content/10.110…

slavov_n's tweet image. Protein clearance rates vary across proteins in inverse proportion to the average cell-type doubling rate.

This explains the degree to which protein clearance (degradation) sets protein abundance.

biorxiv.org/content/10.110…

Brett Chrest reposted

Despite the benefits of a Ketogenic Diet in reducing body weight, over long time, it can lead to dyslipidemia, fatty liver, and glucose intolerance in mice. science.org/doi/epdf/10.11…

SatchinPanda's tweet image. Despite the benefits of a Ketogenic Diet in reducing body weight, over long time, it can lead to dyslipidemia, fatty liver, and glucose intolerance in mice. 
science.org/doi/epdf/10.11…

Slight caution: Labeling glutamine, blocking glutaminase, and *only* looking at labeled extracellular succinate might not give clear insight into the mitochondrial pathway. AKG can be exported & converted to succinate outside of the mito. nature.com/articles/s4146…


Brett Chrest reposted

And here how brain tumors exploit glucose for their growth, along with a dietary restriction of an amino acid therapy to prevent it nature.com/articles/s4158…

EricTopol's tweet image. And here how brain tumors exploit glucose for their growth, along with a dietary restriction of an amino acid therapy to prevent it
nature.com/articles/s4158…

Loading...

Something went wrong.


Something went wrong.