
Dylan Ryan
@RyanLab_TCD
Assistant Professor in Trinity College Dublin. A mitochondria and immunometabolism enthusiast. 🦋 @ryanlab.bsky.social
You might like
📢Last weeks #immunometabolism discoveries @Bims_BiomedNews ⬇️⬇️⬇️ biomed.news/bims-imicid/20… Many highlights inside! incl. TRAF6 integrates innate immune signals to regulate glucose homeostasis via Parkin-dependent and Parkin-independent mitophagy

Quantitative cellular characterization of extracellular mitochondria uptake and delivery #mitochondria #transfer doi.org/10.1038/s41467…
Metabolic profiling reveals channeled de novo pyrimidine and purine biosynthesis fueled by mitochondrially generated aspartic acid in cancer cells nature.com/articles/s4146…
#WeekendRead! #MomIsAlwaysMom! #EveryCellIsAnImmuneCell! Serhan, Gaudenzio &co show @Nature that elevated corticosterone in stressed moms alters #skin mast cells & mechanosensing #neurons causing fetal immunedysregulation & eczema after birth. doi.org/10.1038/s41586…
HEBP2-governed glutamine competition between tumor and macrophages dictates immunotherapy efficacy in triple-negative breast cancer dlvr.it/TNcTW4

T cell cholesterol transport links intestinal immune responses to dietary lipid absorption | Science science.org/doi/10.1126/sc…
Time to talk mitochondria and test out the origami #mitochondria With @mymitomission. Thanks to the @LJMUPharmBioSci #biochemistry students who constructed the mitochondria and ATP synthase @OrigamiCells



Our new work in @Cell_Metabolism by @ArtemAKhan describes three new SLC transporters, including SLC25A45, a mitochondrial transporter for methylated amino acids that is essential for carnitine synthesis and fasting adaptation. @RockefellerUniv cell.com/cell-metabolis…
Excited to share our work on discovery of SLC25A45 as a mediator of mitochondrial methylated amino acid import and carnitine biosynthesis. @Cell_Metabolism @RockefellerUniv cell.com/cell-metabolis…
Idorn, Paludan et al. @AarhusUni characterize a mouse strain harboring a mutation found in a herpes simplex encephalitis patient. Defective IFN-driven antiviral responses led to hyperactivation of #inflammation, contributing to disease development. hubs.la/Q03N5vds0

The skin doesn’t just heal, it remembers. This Review Article explores how repeated microbial encounters, like with #Staphylococcus aureus, can “train” the skin’s immune system for faster, stronger responses. elifesciences.org/articles/10668…

Online Now: SLC25A45 is required for mitochondrial uptake of methylated amino acids and de novo carnitine biosynthesis dlvr.it/TNbfDK

Out Now! Mycobacterium tuberculosis-derived linoleic acid increases regulatory T cell function to promote bacterial survival within macrophages bit.ly/3J2yQIm #Mycobacterium #Tuberculosis #LinoleicAcid

Delighted to see this out in @NeuroCellPress!!! Together with @BeermanHSCaging (& many other friends) we identify disease-associated radial glia-like cells (#DARGs) that fuel #inflammation and #neurodegeneration in #progressiveMS cell.com/neuron/fulltex…
'Not a good enough boy' got me 😭
A letter has been sent to The Academy asking them to consider awards for animal actors in acting categories. The letter was signed by Indy the Dog from ‘GOOD BOY’ “I have been deemed ineligible for the Best Actor category. Apparently, I am not a good enough boy for you”…

Metabolic tug-of-war: Mitochondria starve Toxoplasma of folate Stojanovski &Hodgson highlight work of Pernas lab @ScienceMagazine showing infected cells use mitochondria as metabolic guardians, outcompeting Toxoplasma for folate-essential for DNA synthesis cell.com/cell-host-micr…
GDF15 cropping up as a strong marker of disease again, notably infection.
Most blood proteomics analyses of human disease focus on a single disease endpoint missing assessment of specificity. This analysis of 8,262 individuals across 59 diseases offers an atlas of Olink proteomic signatures across the disease spectrum.

Most blood proteomics analyses of human disease focus on a single disease endpoint missing assessment of specificity. This analysis of 8,262 individuals across 59 diseases offers an atlas of Olink proteomic signatures across the disease spectrum.

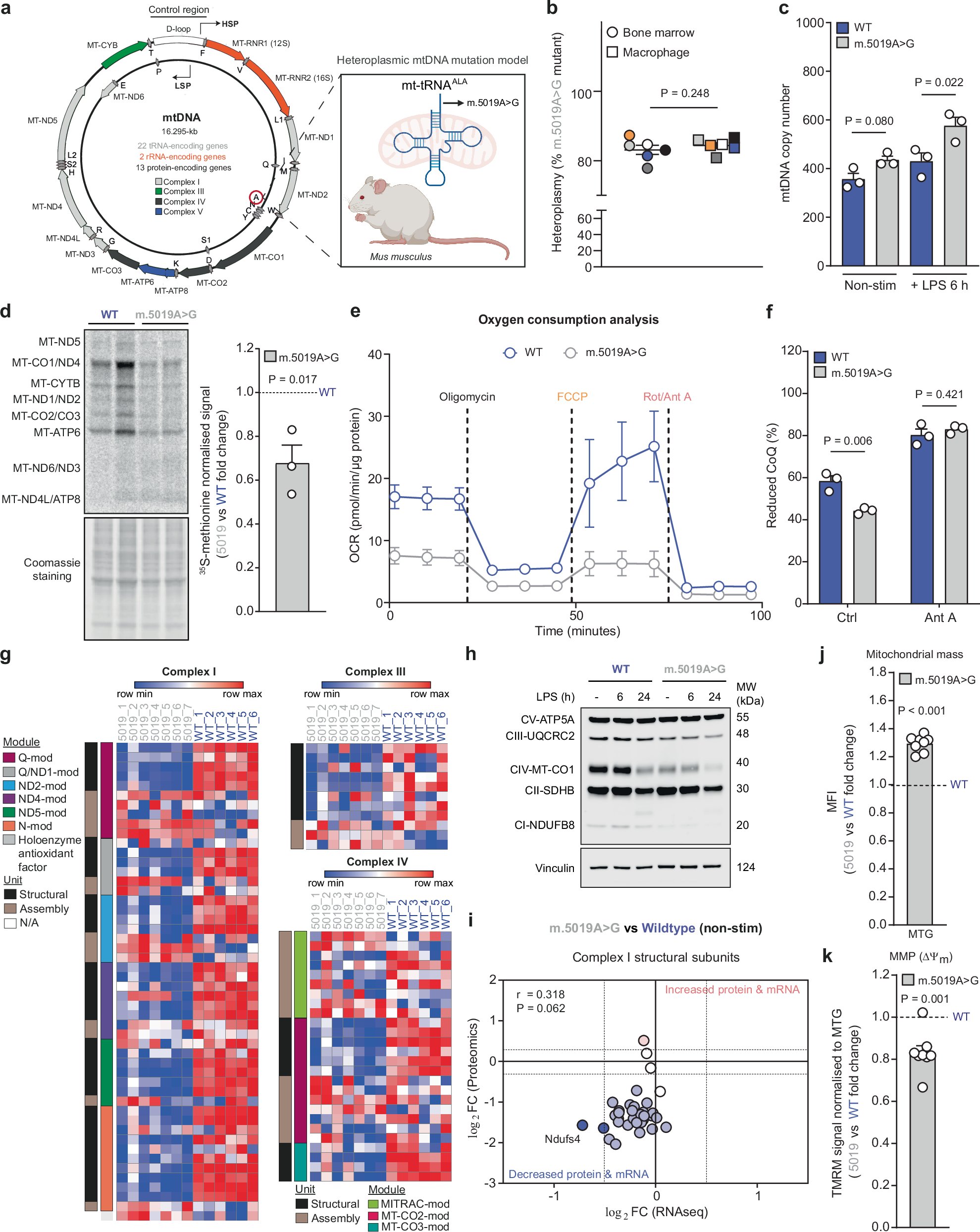
Exciting study from @mkfrison92 in the Chinnery lab @MRC_MBU. Congratulations to all authors involved in the study! #mitochondria Ubiquitin-mediated mitophagy regulates the inheritance of mitochondrial DNA mutations | Science share.google/92gO8xC2QLQ6RH…
United States Trends
- 1. Chiefs 93.6K posts
- 2. Brian Branch 5,097 posts
- 3. Mahomes 27.5K posts
- 4. #TNABoundForGlory 45.7K posts
- 5. #LoveCabin N/A
- 6. LaPorta 9,709 posts
- 7. Goff 12.9K posts
- 8. #OnePride 6,137 posts
- 9. Bryce Miller 3,900 posts
- 10. Kelce 14.7K posts
- 11. Butker 8,129 posts
- 12. #DETvsKC 4,620 posts
- 13. #ALCS 10.2K posts
- 14. Mariners 46.1K posts
- 15. Dan Campbell 2,558 posts
- 16. Gibbs 5,498 posts
- 17. Baker 52.3K posts
- 18. Pacheco 4,745 posts
- 19. Collinsworth 2,741 posts
- 20. Tyquan Thornton 1,179 posts
You might like
-
Bims: Biomed News
@Bims_BiomedNews -
Jeff Rathmell
@JeffRathmell -
Lydia Lynch
@lynchielydia -
Tristram Ryan
@tristramryan -
HoLab
@PCHo_Lab -
Jan Van den Bossche Lab
@immunometlab -
Delgoffe Lab
@DelgoffeLab -
Nature Metabolism
@NatMetabolism -
BSI Immunometabolism
@BSI_immunomet -
Muñoz-Pinedo/Ernest Nadal - PRETT lab
@apoptosislab -
Natalie Niemi
@nieminm -
Nature Aging
@NatureAging -
Russell Jones
@DrRGJonesLab -
Ruben QC
@RubenQC_Lab -
Stanford Center on Longevity
@LongevityCenter
Something went wrong.
Something went wrong.