
PomboLab
@LabPombo
Genome, genes, regulation @BIMSB_MDC
Bạn có thể thích
What are the molecular effects of a single drug exposure 💉 on reward system #dopamine neurons 🧠? We found an unexpected role of 3D genome 🧬 structure in long-term cellular memory of a single #cocaine exposure. @domSzabo @vedranfranke @WarrenWinick @apombo1 @BIMSB_MDC 1/6

A single dose of cocaine rewires the 3D genome structure of midbrain dopamine neurons biorxiv.org/cgi/content/sh… #bioRxiv
Extensive folding variability between homologous chromosomes in mammalian cells biorxiv.org/cgi/content/sh… #bioRxiv
I am very pleased to share that our latest research🧑🔬 from @LabPombo, about allele-specific chromatin structure 🧬, now live on bioRxiv. Shout out to @apombo1, Alexander Kukalev, Rieke Kempfer and the rest of the team for this remarkable work of science. ↓ Short thread below ↓
What are the functional roles of 3D genome organization? Our paper in @Nature led by @_prashantbhat demonstrates how dynamic 3D genome organization around nuclear speckles plays a crucial role in regulating mRNA splicing efficiency. rdcu.be/dHkez

Incredibly excited that the DFG is establishing a priority programme in #neuroepigenetics. Initiative lead by Tanja Vogel with support from @BenschZimmer, André Fischer, @apombo1 and myself. Looking forward to great science to emerge from #EPIADAPT! dfg.de/de/service/pre…
Thanks for the warm welcome these past weeks @QMULepigenetics! What an amazing community to be a part of 🤩🧬👨🔬👩💻
We are excited to welcome Elena Torlai Triglia @ele_tt qmulepigenetics.com/torlaitriglia to @QMULepigenetics. Elena will bring single-cell omics expertise to our Epigenetics Centre, looking forward to all exciting interactions.

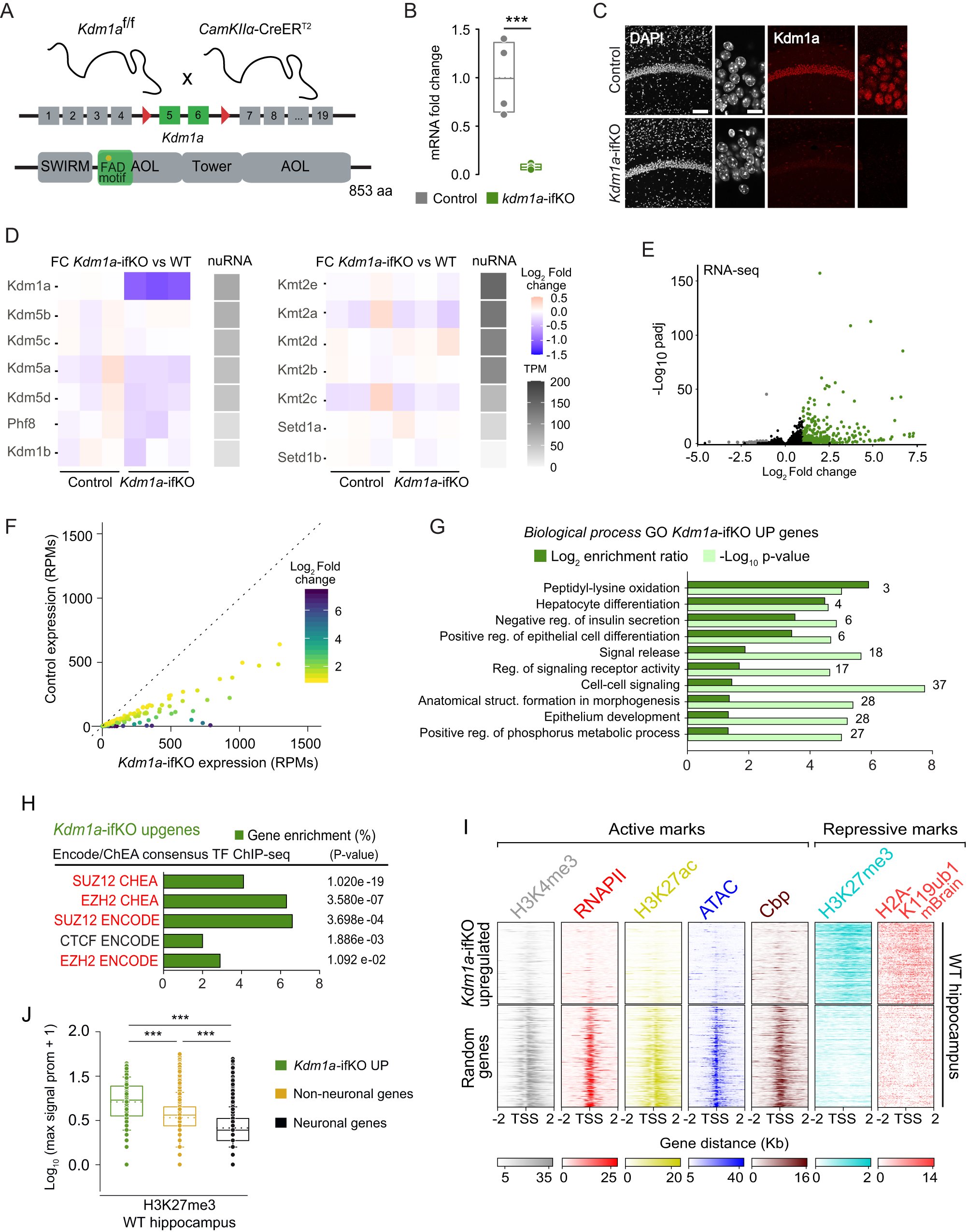
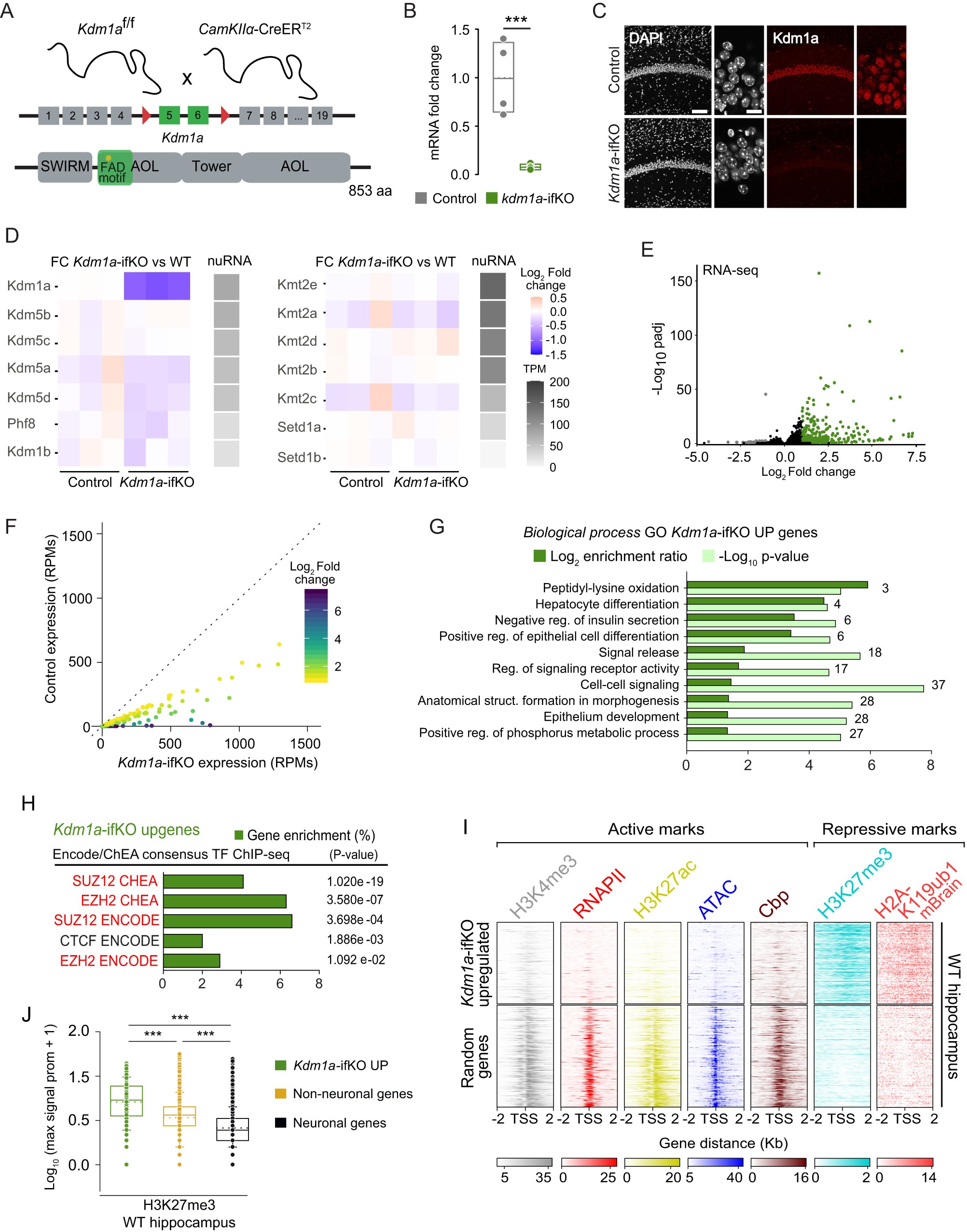
We're thrilled to share our latest paper on the role of Kdm1a preserving chromatin compartimentalization and gene silencing! You can check it in the link down below: 👇🏻 nature.com/articles/s4146… Don’t miss it! @Beatriz_dBlanco @SergioNi92 #neuroepigenetics #Kdm1a 🧠
🔥A new study led by @BarcoLab at @NeuroAlc is now published on @NatureComms 🙌 Researchers have determined the role of the Kdm1a protein in maintaining the neuronal identity and relationship with age progression More info 👇 in.umh-csic.es/en/articulos/k…

United States Xu hướng
- 1. Columbus 140K posts
- 2. President Trump 1.02M posts
- 3. Middle East 236K posts
- 4. #IndigenousPeoplesDay 9,833 posts
- 5. Brian Callahan 5,243 posts
- 6. Seth 46.3K posts
- 7. Thanksgiving 52.7K posts
- 8. #WWERaw 52.2K posts
- 9. Macron 200K posts
- 10. Marc 46.4K posts
- 11. Darius Smith 3,529 posts
- 12. Shildt 2,470 posts
- 13. HAZBINTOOZ 4,099 posts
- 14. Titans 35.2K posts
- 15. Apple TV 4,948 posts
- 16. Vrabel 6,111 posts
- 17. Egypt 243K posts
- 18. Cape Verde 4,081 posts
- 19. Flip 52.1K posts
- 20. #drwfirstgoal N/A
Something went wrong.
Something went wrong.