MechanoBioDesign Lab @ TUAT
@MechBioDesign
The MechanoBioDesign Lab is a member of the Department of Biomedical Engineering, Faculty of Engineering, Tokyo University of Agriculture and Technology, Japan.
工学府生体医用システム工学専攻2年の角谷綾夏さんが2025年度(第9回)日本機械学会「日本機械学会女性未来賞」を受賞 | 学生の活躍 | ニュース | 国立大学法人 東京農工大学 tuat.ac.jp/NEWS/activity/…
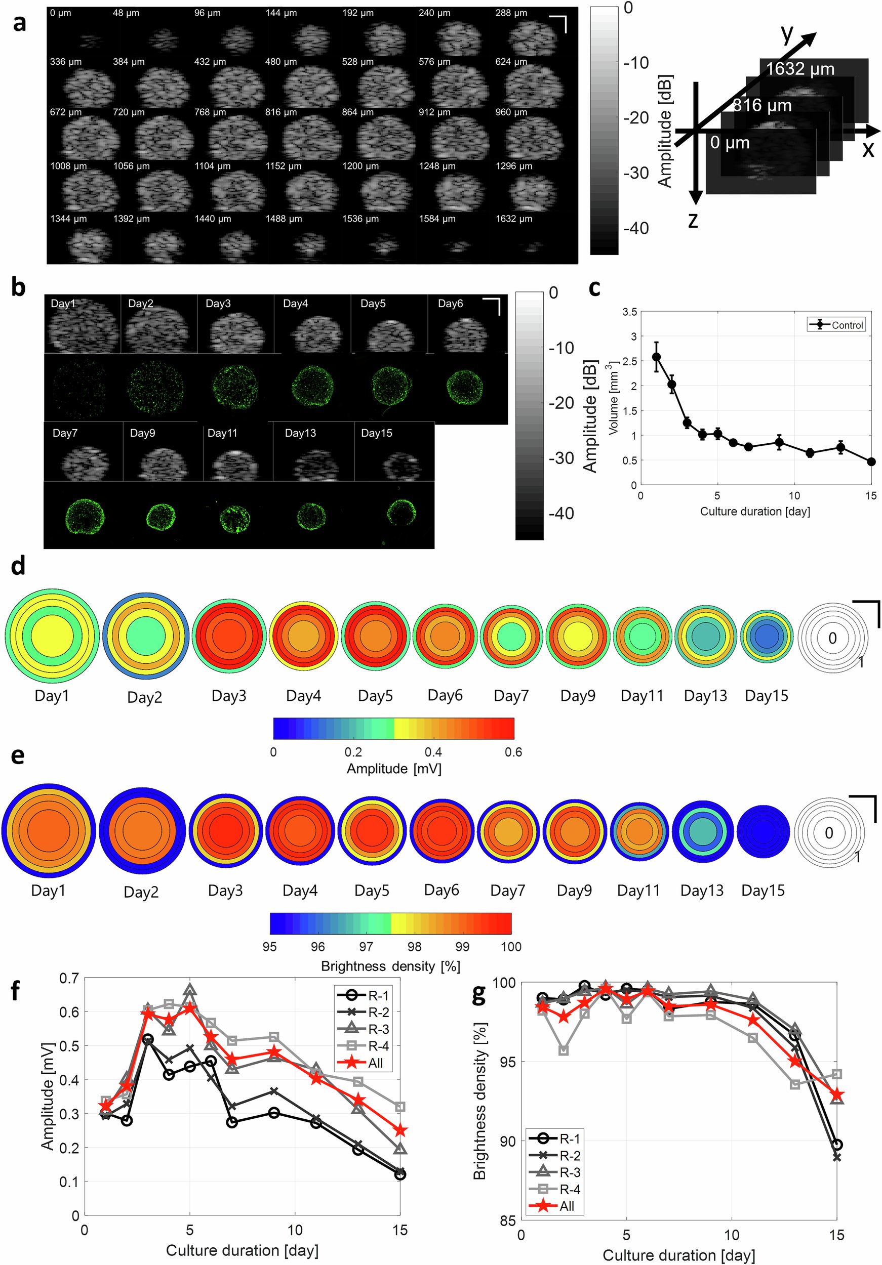
#農工大 伊藤一陽助教、生嶋健司教授、吉野大輔准教授らの共同研究グループは、がん組織モデル(がんスフェロイド)の成熟に伴う内部の細胞状態を、超音波イメージング技術を用いて三次元構造を保ったまま無標識かつ非破壊で可視化することに成功しました。 tuat.ac.jp/outline/disclo…
〔2025年6月17日リリース〕がん組織モデル内部の細胞状態を"無標識・非破壊”で観察することに成功 | 2025年度 プレスリリース一覧 | プレスリリース | 広報・社会連携 | 大学案内 | 国立大学法人 東京農工大学 tuat.ac.jp/outline/disclo…
Our research article "Biochemical state in tissue can be detected through ultrasound signal" has been published in npj Biomedical Innovations. doi.org/10.1038/s44385…
A PhD student in our lab has been selected for a research grant (c) from the Tateisi Science and Technology Foundation. tateisi-f.org/documents/rese…
Cell-cultured PDMS vascular model to allow placement of implant devices biorxiv.org/cgi/content/sh… #biorxiv_bioeng
Our preprint on cell-cultured blood vessel models for evaluation of implantable devices is now available on bioRxiv. doi.org/10.1101/2025.0…
Biochemical state in tissue can be detected through ultrasound signal biorxiv.org/cgi/content/sh… #biorxiv_bioeng
Our preprint on non-destructive and label-free imaging of cancer spheroids using ultrasound technique is now available on bioRxiv. doi.org/10.1101/2024.1…
Our research article "Geometrically engineered organoid units and their assembly for pre-construction of organ structures" has been published as a Featured Article in APL Bioengineering. doi.org/10.1063/5.0222…
#農工大 吉野大輔准教授らは、移植可能な実物大の腎臓オルガノイド(腎臓を模倣して人工的に作製された三次元細胞凝集体)の作製に向けて積み木やブロックなどの組み立て玩具にインスパイアされた新しい構築コンセプト(Unit construction method)を構想しました。 tuat.ac.jp/outline/disclo…
Our research article "Low-cost automated cell counting module fabricated using CNC milling and soft lithography" has been published in HardwareX. doi.org/10.1016/j.ohx.…
#農工大 吉野大輔准教授、伊藤一陽助教らは、低価格で簡単に作製可能なフローサイトメトリー式細胞/微粒子数計測モジュールを開発しました。この成果により、高精度な細胞/微粒子数の自動計測が可能となり、研究の多様性の促進が期待されます。 tuat.ac.jp/outline/disclo…
〔2024年10月24リリース〕超音波で近視における脈絡膜の変化の端緒を解明 〜近視の進行や失明リスクに関連する新たな知見〜 | 2024年度 プレスリリース一覧 | プレスリリース | 広報・社会連携 | 大学案内 | 国立大学法人 東京農工大学 tuat.ac.jp/outline/disclo…
#農工大 伊藤一陽助教は、国際共同研究において、近視眼において生じる脈絡膜の生体力学的特性変化を走査型超音波顕微鏡を用いた計測により明らかにしました。この発見は、近視の進行メカニズムを解明する重要な突破口として期待されます。 tuat.ac.jp/outline/disclo…
Kazuyo will introduce her research project on ultrasonic measurement of cancer spheroid dynamics at the 2024 IEEE Ultrasonics, Ferroelectrics, and Frequency Control Joint Symposium (UFFC-JS 2024). Session code: D2L-01 Paper ID: 7807 2024.ieee-uffc-js.org
2024.ieee-uffc-js.org
IEEE UFFC-JS 2024 - Taipei, Taiwan
The 2024 IEEE Ultrasonics, Ferroelectrics, and Frequency Control Joint Symposium will take place September 22 – 26, 2024 at the Taipei Nangang Exhibition Center in Taipei, Taiwan. This joint confer...
Our preprint about the low-cost automated cell counting module is now available on SSRN. ssrn.com/abstract=49537… CAD data for the module is available on Mendeley Data. data.mendeley.com/datasets/syjv8…
Ryosuke will introduce his research results on plasma nano-sized mist (18p-A32-10) at the 85th JSAP Autumn Meeting 2024. meeting.jsap.or.jp
United States Trends
- 1. #GMMTV2026 4.37M posts
- 2. #csm221 1,801 posts
- 3. Thankful 48.8K posts
- 4. #OurCosmicClue_Wooyoung 22.8K posts
- 5. MILKLOVE BORN TO SHINE 682K posts
- 6. Gone in 60 N/A
- 7. Happy Thanksgiving 17.8K posts
- 8. Mainz Biomed N/A
- 9. Good Tuesday 38.8K posts
- 10. Mark Kelly 244K posts
- 11. #LUNÉSelcaDay 2,278 posts
- 12. #tuesdayvibe 3,324 posts
- 13. National Treasure 3,564 posts
- 14. Hegseth 117K posts
- 15. Taco Tuesday 13.9K posts
- 16. Lord of War N/A
- 17. Raising Arizona N/A
- 18. WILLIAMEST MAGIC VIBES 172K posts
- 19. Alan Dershowitz 5,044 posts
- 20. Praying for Pedro N/A
Something went wrong.
Something went wrong.