PlathLab's profile picture. Twitter feed for the laboratory of Prof. Kathrin Plath @UCLA

Plath Lab

@PlathLab

Twitter feed for the laboratory of Prof. Kathrin Plath @UCLA

Disematkan

📢 Ready to rethink XIST? Our latest work, now in Cell, challenges two fundamental assumptions about XIST: its cis-limited action, and its role in equalizing gene expression between XX and XY genotypes. Dive in 👇🤿(1/6) sciencedirect.com/science/articl…


Plath Lab memposting ulang

Excited to share our latest work: L126 fine-tunes enzymatic activity of histone H3, a discovery made possible by viewing the nucleosome as an enzyme. We have a gain-of-function mutant – it’s hard to enhance an activity if it doesn’t already exist! sciencedirect.com/science/articl…


Congratulations to Plath lab member @JustinLangerman who was awarded the UCLA 2023 Boyer/Parvin Postdoctoral Award. 🎉

PlathLab's tweet image. Congratulations to Plath lab member @JustinLangerman who was awarded the UCLA 2023 Boyer/Parvin Postdoctoral Award. 🎉

Plath Lab memposting ulang

Join us for this incredible @GordonConf on #StemCells and #Cancer in beautiful #Tuscany organized with @CedricBlanpain and @PlathLab!!🔬🧐🇮🇹

JonesLabUCSF's tweet image. Join us for this incredible @GordonConf on #StemCells and #Cancer in beautiful #Tuscany organized with @CedricBlanpain and @PlathLab!!🔬🧐🇮🇹

Plath Lab memposting ulang

I’m happy to share our new paper with @LabMomoko published today cell.com/stem-cell-repo… which examines how differences in the state of human stem cell pluripotency can lead to favorable or unfavorable outcomes when making brain organoids.


Congratulations to @YolandaMarkaki and all other award winners for the UCLA 2022 Boyer/Parvin Postdoctoral Award. Tune in for her seminar on "How to silence a chromosome" July 20th at 12PM PT. 🧬

PlathLab's tweet image. Congratulations to @YolandaMarkaki and all other award winners for the UCLA 2022 Boyer/Parvin Postdoctoral Award. Tune in for her seminar on "How to silence a chromosome" July 20th at 12PM PT. 🧬

Plath Lab memposting ulang

It’s finally out! Many thanks to my colleagues @jacksongcheng and my mentor Andy McMahon at USC for making this happen. #organoid #kidney #screen

In a @CellStemCell study, scientists from the @USCStemCell lab of Andy McMahon generated kidney-like structures called organoids, and used them to identify potential drugs for adult-onset polycystic kidney disease. @TTdevbio @jacksongcheng @KECKSchool_USC stemcell.keck.usc.edu/mini-kidney-mo…



Excited to share our recent review on the role of Xist in maintaining X inactivation! sciencedirect.com/science/articl… By @Elsie_youlater and Amy Pandya-Jones


Plath Lab memposting ulang

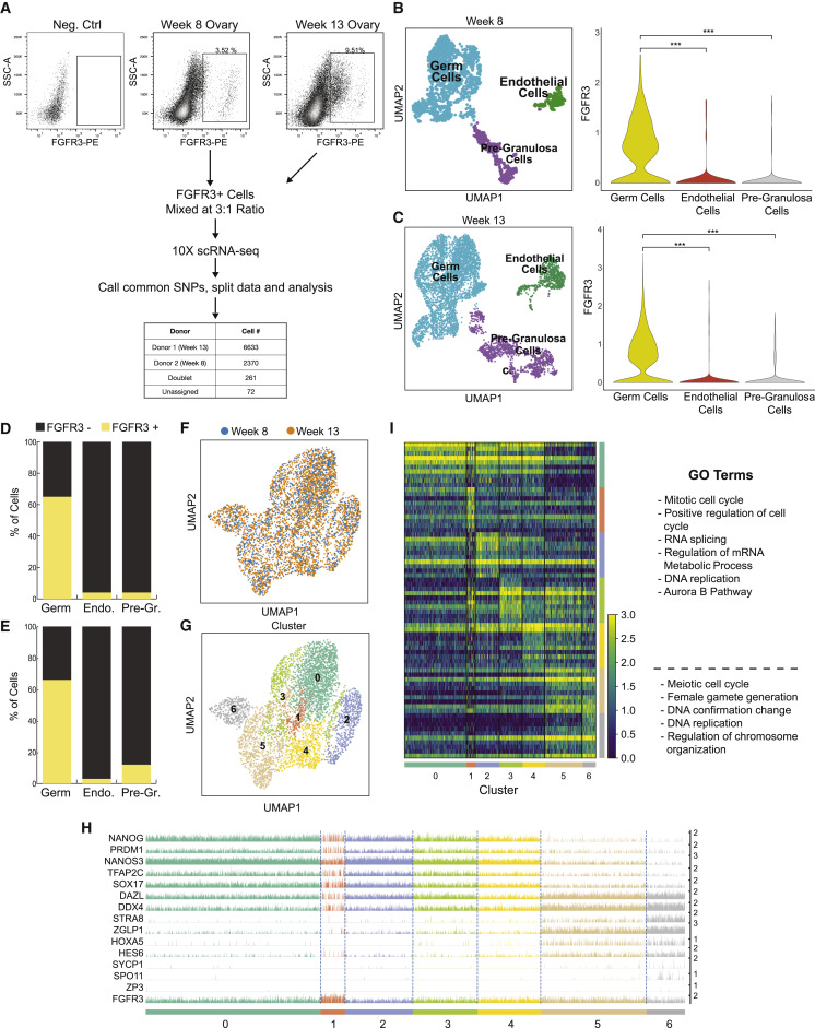
Happy to share our most recent paper (1/3): FGFR3 is expressed by human primordial germ cells and is repressed after meiotic initiation to form primordial oocytes cell.com/stem-cell-repo…


Plath Lab memposting ulang

We are excited to host @DrPlattLab from @GeorgiaTech as part of our Scientific Excellence Through Diversity Seminar (SEDS) series. Join us Thursday, April 14th at 4pm in Boyer 159 for Dr. Platt’s seminar, which will be followed by a reception in the Boyer Hall Patio.

sacnas_ucla's tweet image. We are excited to host @DrPlattLab from @GeorgiaTech as part of our Scientific Excellence Through Diversity Seminar (SEDS) series. Join us Thursday, April 14th at 4pm in Boyer 159 for Dr. Platt’s seminar, which will be followed by a reception in the Boyer Hall Patio.

Loading...

Something went wrong.


Something went wrong.