harati_javad's profile picture. Stem cell biologist
Curious about microenvironment cues impact on stem cell fate decision.
Wenzhou Medical University- Oujiang Lab

Javad Harati

@harati_javad

Stem cell biologist Curious about microenvironment cues impact on stem cell fate decision. Wenzhou Medical University- Oujiang Lab

NEUROD1 efficiently converts peripheral blood cells into neurons with partial reprogramming by pluripotency factors | PNAS pnas.org/doi/abs/10.107…


NEUROD1 efficiently converts peripheral blood cells into neurons with partial reprogramming by pluripotency factors | PNAS pnas.org/doi/10.1073/pn…


It is good to see negative results get published. Ngn2 failed to induce astrocyte-to-neuron reprogramming after intracer... sciencedirect.com/science/articl…


Javad Harati reposted

A startup launched at Osaka University says it has applied for government approval to commercially sell heart muscle cell sheets developed using iPS cells. japantimes.co.jp/news/2025/04/0…


Javad Harati reposted

#Heterochromatin #Mechanobiology Distinguish the contributions of HP1α & H3K9me in chromatin condensate formation & biophysical properties HP1α drives the segregation of unmodified & H3K9me3-marked nucleosomes (fascinating chromatin array/polymer assays) HP1α liquifies (both…

HaoYin20's tweet image. #Heterochromatin #Mechanobiology

Distinguish the contributions of HP1α & H3K9me in chromatin condensate formation & biophysical properties

HP1α drives the segregation of unmodified & H3K9me3-marked nucleosomes (fascinating chromatin array/polymer assays)

HP1α liquifies (both…

Heading home from Oujiang Lab at night with a beautiful river scenery.

harati_javad's tweet image. Heading home from Oujiang Lab at  night with a beautiful river scenery.

Javad Harati reposted

A new method reported in Science allows the generation of 3D ultrasound images of gene expression and 2D ultrasound images of capillary vessels. The approach enables fast, deep, and volumetric imaging of living opaque organs labeled with echogenic reporters. Learn more in this…

ScienceMagazine's tweet image. A new method reported in Science allows the generation of 3D ultrasound images of gene expression and 2D ultrasound images of capillary vessels. The approach enables fast, deep, and volumetric imaging of living opaque organs labeled with echogenic reporters. 

Learn more in this…

Javad Harati reposted

Ten Simple Rules for a Good Poster Presentation journals.plos.org/ploscompbiol/a…

isciverse's tweet image. Ten Simple Rules for a Good Poster Presentation

journals.plos.org/ploscompbiol/a…
isciverse's tweet image. Ten Simple Rules for a Good Poster Presentation

journals.plos.org/ploscompbiol/a…

Javad Harati reposted

Robotic fingers can tell objects apart by touch "Prosthetic appendage uses three layers of touch sensors to accurately differentiate between textures." nature.com/articles/d4158…

SciencNews's tweet image. Robotic fingers can tell objects apart by touch

"Prosthetic appendage uses three layers of touch sensors to accurately differentiate between textures."

nature.com/articles/d4158…

Javad Harati reposted

Ten simple rules for scientists: Improving your writing productivity journals.plos.org/ploscompbiol/a…

SciencNews's tweet image. Ten simple rules for scientists: Improving your writing productivity

journals.plos.org/ploscompbiol/a…
SciencNews's tweet image. Ten simple rules for scientists: Improving your writing productivity

journals.plos.org/ploscompbiol/a…
SciencNews's tweet image. Ten simple rules for scientists: Improving your writing productivity

journals.plos.org/ploscompbiol/a…

Javad Harati reposted

Marital status and risk of dementia over 18 years: Surprising findings from the National Alzheimer's Coordinating Center alz-journals.onlinelibrary.wiley.com/doi/full/10.10…

SciencNews's tweet image. Marital status and risk of dementia over 18 years: Surprising findings from the National Alzheimer's Coordinating Center

alz-journals.onlinelibrary.wiley.com/doi/full/10.10…

Javad Harati reposted

A short burst of focused-ultrasound stimulation triggers long-lasting EchoBack-CAR T cell activation and continuous cancer cell destruction while maintaining minimal toxicity @CellCellPress cell.com/cell/fulltext/…

LabWaggoner's tweet image. A short burst of focused-ultrasound stimulation triggers long-lasting EchoBack-CAR T cell activation and continuous cancer cell destruction while maintaining minimal toxicity @CellCellPress 
cell.com/cell/fulltext/…

Javad Harati reposted

Scientists say they have found a long–sought-after population of stem cells in the retina of human fetuses that could be used to develop therapies for one of the leading causes of blindness. scim.ag/4l1OXEp


Javad Harati reposted

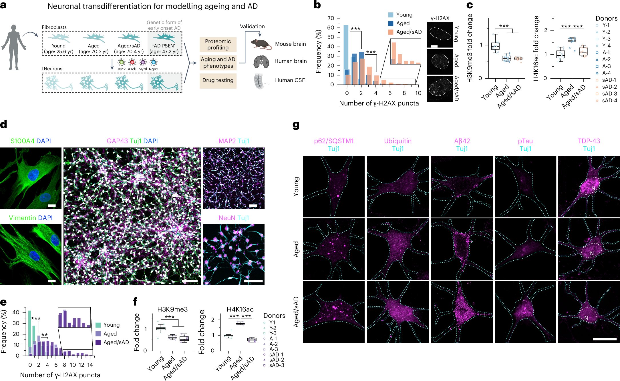
Proteostasis and lysosomal repair deficits in transdifferentiated neurons of Alzheimer’s disease: nature.com/articles/s4155…


Neural Tissue‐Like, not Supraphysiological, Electrical Conductivity Stimulates Neuronal Lineage Specification through Calcium Signaling and Epigenetic Modification - Li - 2024 - Advanced Science - Wiley Online Library advanced.onlinelibrary.wiley.com/doi/full/10.10…

harati_javad's tweet image. Neural Tissue‐Like, not Supraphysiological, Electrical Conductivity Stimulates Neuronal Lineage Specification through Calcium Signaling and Epigenetic Modification - Li - 2024 - Advanced Science - Wiley Online Library advanced.onlinelibrary.wiley.com/doi/full/10.10…

Javad Harati reposted

A paralysed man can stand on his own after receiving an injection of neural stem cells to treat his spinal cord injury go.nature.com/41ZCoRj


Javad Harati reposted

How does exercise and fitness promote healthy brain aging? An outstanding, comprehensive review @TheLancet reduced neuroinflammmation, preserves blood-brain-barrier, neurogenesis, role of exerkines, and much more thelancet.com/journals/lance… @AtefeTari @UWisloff @CERG_NTNU @NTNU

EricTopol's tweet image. How does exercise and fitness promote healthy brain aging?
An outstanding, comprehensive review @TheLancet 
reduced neuroinflammmation, preserves blood-brain-barrier, neurogenesis, role of exerkines, and much more
thelancet.com/journals/lance… @AtefeTari @UWisloff @CERG_NTNU @NTNU
EricTopol's tweet image. How does exercise and fitness promote healthy brain aging?
An outstanding, comprehensive review @TheLancet 
reduced neuroinflammmation, preserves blood-brain-barrier, neurogenesis, role of exerkines, and much more
thelancet.com/journals/lance… @AtefeTari @UWisloff @CERG_NTNU @NTNU

Javad Harati reposted

The Japanese singer-songwriter’s new album goes deep on their “fascination with science.” WIRED Japan took Hikaru Utada to visit the Large Hadron Collider to learn more. wired.com/story/hikaru-u…


Accelerated evaporation-induced confined-area assembly for various str... sciencedirect.com/science/articl…

harati_javad's tweet image. Accelerated evaporation-induced confined-area assembly for various str... sciencedirect.com/science/articl…

Loading...

Something went wrong.


Something went wrong.