it_ramkumar's profile picture. Product Manager- Monetization @signdesk| Ex-Research Analyst @guardian_NFT | Ex-Marketing @0xPolygon|Market Sizing services for startups

Ramkumar Krishnan

@it_ramkumar

Product Manager- Monetization @signdesk| Ex-Research Analyst @guardian_NFT | Ex-Marketing @0xPolygon|Market Sizing services for startups

Ramkumar Krishnan hat repostet

What to focus on to become a GTM / Growth Engineer (even if you’re not technical): My path: Aerospace grad → Founder → Founding Engineer → GTM/Growth Engineer Focus on: 1. Build 0→1, learn to ship fast 2. Figure things out, don’t wait, have high agency 3. Finish what you…

If you’ve never heard of a GTM Engineer, here’s what I actually do day to day: - Build demos with @browserbase - Ship growth hacks (like the YC Unicorn Predictor 🦄) - Automate workflows & build our AI SDR - Take early demo calls - Run SEO/AEO experiments - Film DevRel & launch…



Ramkumar Krishnan hat repostet

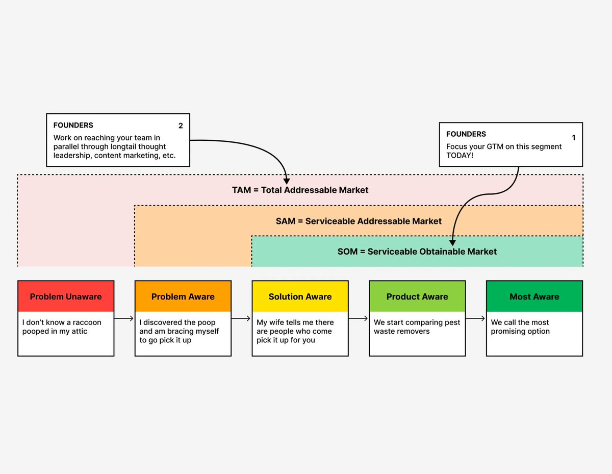
Market Sizing: The Best Visual To Explain TAM vs SAM vs SOM 🦝 (h/t Fletch) I have 5 prompts that help you size markets and define positioning strategy here ($19): prodmgmt.world/products/ai-pr…

nurijanian's tweet image. Market Sizing: The Best Visual To Explain TAM vs SAM vs SOM 🦝

(h/t Fletch)

I have 5 prompts that help you size markets and define positioning strategy here ($19): prodmgmt.world/products/ai-pr…

Ramkumar Krishnan hat repostet

"Don't give this away on X" is what I was told... 39 Pages of Info + a Quick TAM Model will change your entire B2B scoping & sales process overnight if you sell outbound. Follow Me + Like + RT & Comment "TAM" I'll send you the most expensive Module in the Advisory Incubator™…

termsheetinator's tweet image. "Don't give this away on X" is what I was told...

39 Pages of Info + a Quick TAM Model will change your entire B2B scoping & sales process overnight if you sell outbound.

Follow Me + Like + RT & Comment "TAM"

I'll send you the most expensive Module in the Advisory Incubator™…

Ramkumar Krishnan hat repostet

"Our marketing team is just me and ~40 AI agents." -Million-dollar founder with no marketing team Want the template? Retweet + Reply and I'll DM you.


Ramkumar Krishnan hat repostet

This N8N Cold Email Automation Generated $100K in 60 Days While you were manually researching prospects one by one, this automation was stalking 341 LinkedIn profiles, analyzing behavioral psychology triggers and crafting hyper-personalized emails that made CEOs think you…

samruddhi_mokal's tweet image. This N8N Cold Email Automation Generated $100K in 60 Days

While you were manually researching prospects one by one, this automation was stalking 341 LinkedIn profiles, analyzing behavioral psychology triggers and crafting hyper-personalized emails that made CEOs think you…

Ramkumar Krishnan hat repostet

There's a shocking fact about AI that nobody tells you: You can catch up to the public AI research frontier in just 2 weeks. Yes, really. I've built a $150M annual revenue startup over the last 8 years and If I were to start a company today, I’d drop everything and go all-in on…

henrythe9ths's tweet image. There's a shocking fact about AI that nobody tells you: You can catch up to the public AI research frontier in just 2 weeks. Yes, really.

I've built a $150M annual revenue startup over the last 8 years and If I were to start a company today, I’d drop everything and go all-in on…

Ramkumar Krishnan hat repostet

Reflections on Strategy [warning: this is a longer than usual twitter post] Strategy is amongst the most ill-used terms in business terminology. Its ill-use is, if anything, even more pronounced in the startup world. There are multiple reasons for that. This essay won’t cover…

sajithpai's tweet image. Reflections on Strategy
[warning: this is a longer than usual twitter post]

Strategy is amongst the most ill-used terms in business terminology. Its ill-use is, if anything, even more pronounced in the startup world. There are multiple reasons for that. This essay won’t cover…
sajithpai's tweet image. Reflections on Strategy
[warning: this is a longer than usual twitter post]

Strategy is amongst the most ill-used terms in business terminology. Its ill-use is, if anything, even more pronounced in the startup world. There are multiple reasons for that. This essay won’t cover…
sajithpai's tweet image. Reflections on Strategy
[warning: this is a longer than usual twitter post]

Strategy is amongst the most ill-used terms in business terminology. Its ill-use is, if anything, even more pronounced in the startup world. There are multiple reasons for that. This essay won’t cover…
sajithpai's tweet image. Reflections on Strategy
[warning: this is a longer than usual twitter post]

Strategy is amongst the most ill-used terms in business terminology. Its ill-use is, if anything, even more pronounced in the startup world. There are multiple reasons for that. This essay won’t cover…

Ramkumar Krishnan hat repostet

How to create and sell digital products 👨‍💻 50 ideas and guides with 200+ useful resources to help you make over $10,000 / month Now you can get it for Free, the normally price is $29 🎉 Just reply "Send", RT and Like this post and I will send you in DM. Need to follow me 🔥

soltwagner's tweet image. How to create and sell digital products 👨‍💻

50 ideas and guides with 200+ useful resources to help you make over $10,000 / month

Now you can get it for Free, the normally price is $29 🎉

Just reply "Send", RT and Like this post and I will send you in DM.

Need to follow me 🔥

Ramkumar Krishnan hat repostet

Microsoft launched the best course on Generative AI! The free 18 lesson course is available on Github and will teach you everything you need to know to start building Generative AI applications.

Sumanth_077's tweet image. Microsoft launched the best course on Generative AI!

The free 18 lesson course is available on Github and will teach you everything you need to know to start building Generative AI applications.

Ramkumar Krishnan hat repostet

Why I am still pessimistic about building business software for India market? 1. We are a very small market for B2B software, just $18B. 2. Probably $16B out of $18B is taken by MS, AWS, Google, IBM, Cisco, SAP, Dell, Oracle and few more. 3. We need $30K to $40K per capita…

amnigos's tweet image. Why I am still pessimistic about building business software for India market?  

1. We are a very small market for B2B software, just $18B.

2. Probably $16B out of $18B is taken by MS, AWS, Google, IBM, Cisco, SAP, Dell, Oracle and few more.

3. We need $30K to $40K per capita…

Ramkumar Krishnan hat repostet

Consumer business 101 (pasted on my wall, hope it helps you too!)

paraschopra's tweet image. Consumer business 101

(pasted on my wall, hope it helps you too!)
paraschopra's tweet image. Consumer business 101

(pasted on my wall, hope it helps you too!)
paraschopra's tweet image. Consumer business 101

(pasted on my wall, hope it helps you too!)

Insightful #Insurjowithtpf '24 kick-off session from @ravi_mehta Learnings 1. User-centric Iterations 2. Long-term vision(blueprint), iterative path 3. Prioritizing features based on the Product sequencing matrix. Every🪜should incrementally lead 2 N✨ 4. OKRs @TheProductfolks

it_ramkumar's tweet image. Insightful #Insurjowithtpf '24 kick-off session from @ravi_mehta 
Learnings
1. User-centric Iterations 
2. Long-term vision(blueprint), iterative path
3. Prioritizing features based on the Product sequencing matrix. Every🪜should incrementally lead 2 N✨
4. OKRs @TheProductfolks

Ramkumar Krishnan hat repostet

Are you a founder, freelancer, or investor navigating the dynamic world of Web3? I've got something just for you - a meticulously curated database of over 3000+ Crypto Companies and Projects! 👇 Want access? 1. Comment "⚡️" 2. RT + Follow so I can DM it

manishchembeti's tweet image. Are you a founder, freelancer, or investor navigating the dynamic world of Web3?

I've got something just for you - a meticulously curated database of over 3000+ Crypto Companies and Projects!

👇 Want access? 
1. Comment "⚡️"
2. RT + Follow so I can DM it

Ramkumar Krishnan hat repostet

Ready to level up your PM journey? 🚀 Launching INSURJO '24: Product Management Cohort 🚀 Our BIGGEST flagship initiative to make your Product Career dreams come true 🔥 Get FREE access: 1⃣ Like + RT this post 2⃣ Comment JOIN 3⃣ Register below 👇 bit.ly/Insurjo24


Just hopped onto Insurjo '24! 🎉 Joining a FREE Product Management Cohort by @TheProductfolks. Excited to learn from product leaders like Marty Cagan, Ravi Mehta, Anuj Rathi, and many more! @descopeinc @moengage @Airmeet @WebEngage #InsurjoWithTPF bit.ly/Insurjo24


Ramkumar Krishnan hat repostet

A milestone @visa today as we announce the first transactions settled w/ USDC. Visa already moves billions of $$ across 200 markets in 160 currencies; now we can do so in any currency form factor. Here's a sample settlement file with our digital currency capabilities:

terryangelos's tweet image. A milestone @visa today as we announce the first transactions settled w/ USDC. 

Visa already moves billions of $$ across 200 markets in 160 currencies; now we can do so in any currency form factor. 

Here's a sample settlement file with our digital currency capabilities:

Ramkumar Krishnan hat repostet

Generative AI is the #1 skill for 2023 and you cannot ignore it! @NexusVP x @TheProductfolks presents 🚀 GenAI Rush: A Generative AI Cohort-Based Course and Buildathon 🚀 Get FREE access: 1. RT + Comment ‘ChatGPT’ 🔁💬 2. Register below👇 #AIwithTPF rebrand.ly/GenAI-Rush


Ramkumar Krishnan hat repostet

dYdX was close to bankrupt in 2020. Now, it's one of the biggest companies in the industry. Here are the 7 advices of @AntonioMJuliano to make it in crypto. A Thread🧵👇

Moomsxxx's tweet image. dYdX was close to bankrupt in 2020.

Now, it's one of the biggest companies in the industry.

Here are the 7 advices of @AntonioMJuliano to make it in crypto.

A Thread🧵👇

Ramkumar Krishnan hat repostet

Constant Dilution: The reason why some NFT projects are dying right now🧵👇 (1/22)

Lamboland_'s tweet image. Constant Dilution:

The reason why some NFT projects are dying right now🧵👇

(1/22)

Loading...

Something went wrong.


Something went wrong.