A new publication from our lab EBI CNRS 7267, congrats to all authors @EBI_LabPoitiers
Genome‐wide transcriptional responses to water deficit during seed development in Pisum sativum, focusing on sugar transport and metabolism - Morin - 2023 - Physiologia Plantarum - Wiley Online Library onlinelibrary.wiley.com/doi/full/10.11…
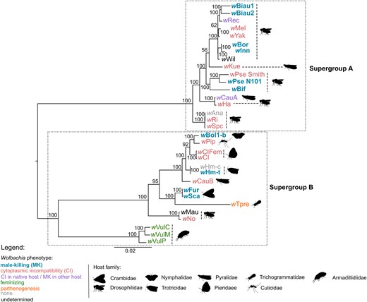
Evolutionary Diversification and Functions of the Candidate Male Killing Gene wmk academic.oup.com/gbe/article/17…
Nature research paper: Li2ZrF6-based electrolytes for durable lithium metal batteries nature.com/articles/s4158…
A recent publication from @CedricMidoux (INRAE Maiage-Migale, INRAE Prose) in JOSS about easy16S: a user-friendly Shiny web-service for exploration and visualization of microbiome data joss.theoj.org/papers/10.2110… migale.inrae.fr/easy16S

oops
Premier jour de la formation metabarcoding proposée conjointement entre le SeBiMER de @Ifremer_fr et @ABiMS_SBRoscoff ! @CyrilNoel02 présente la théorie du metabarcoding

Sometimes you just have to persevere through negative reviews. Reviewers, please be kind :) #methodsmatter bit.ly/gs2-scholar

Excited to share “Bin Chicken”, substantially improving genome recovery through rational metagenomic assembly. Applied to public 🌍 metagenomes, it recovered 24,000 novel species 🦠, including 6 novel phyla. doi.org/10.1101/2024.1… @wwood @rhysnewell @CMR_QUT 🧵1/6

Bonjour agent.e, 🕵️ Nous avons besoin de votre aide. Le site Web #JOBIM2025 a été mis en ligne. 🥳 ⏩ jobim2025.labri.fr Votre mission, si vous l'acceptez, est de mettre en favori ce site, ainsi que de le partager à un maximum de collègues. Alors, cap ou pas cap ? 🧢
👏Félicitations à Carmen Buchrieser (@cbuch2), lauréate du prix FEMS-Lwoff 2025 pour ses travaux en microbiologie, notamment sur Legionella, responsable d'infections respiratoires graves. En savoir plus : fems-microbiology.org/prof-carmen-bu… #Microbiologie #FEMS2025

Ma candidature à la présidence de @UnivPoitiers vient d'être adressée à la communauté universitaire. Ensemble faisons le choix d'une trajectoire forte pour une université de service public d'envergure européenne. Ensemble, donnons une #énergie d'avance à notre université !

La #SFBI a subventionné et a participé activement aux workshops metabarcoding / assemblage et annotation de génomes ainsi qu’aux conférences grand public en #bioinformatique en #guadeloupe cet été du 1er au 12 juillet à l’Université des Antilles 👨🎓

🚀Très heureuse de lancer l’inauguration de l’#ENSAR, la nouvelle école d’ingénieur en sciences du #risque et de la #donnée de l’@UnivPoitiers. 👐Bienvenue aux étudiants pionniers. 👏Bravo aux collègues et aux partenaires impliqués dans cette ouverture.



Toute l’équipe de la #SFBI vous souhaite une excellente #rentrée en espérant que cette #pauseestivale vous a permis de recharger vos batteries afin de pouvoir vous lancer dans de nouvelles aventures dans le domaine de la #bioinformatique ! Belle rentrée à tou·te·s !

👩🎓👨🎓Fière et heureuse d'accueillir les #étudiants de @UnivPoitiers pour une nouvelle année sur tous nos campus ! 👏 Tous mes remerciements aux collègues qui permettent d'organiser cette rentrée et qui font vivre le #service #public toute l'année !




🗞️ »Formation et recherche : une signature poitevine » ➡️Retrouvez l’itw accordée à @nrpoitiers où je présente la #trajectoire de l’@UnivPoitiers : #réussite étudiante, #recherche #interdisciplinaire, #rayonnement local et international lanouvellerepublique.fr/poitiers/unive…
BLAST+ v2.16.0 is now available! This release includes improvements to blastp, blastx, and psiblast; universal macos installers and binaries; improved error handling and updated documentation. Learn more: ow.ly/KvPm50SFm53

Now available! You can get faster, more focused search results with our new BLAST core nucleotide (core_nt) database. The core_nt database will become the default in August 2024. Learn more: ow.ly/o0JP50SFxS6 #NCBICGR

🎖👏 Félicitations à Abderrazak El Albani, géologue professeur des universités à l’université de Poitiers, qui a été nommé chevalier de la Légion d’honneur. @A_El_Albani @IC2MP @DR08_CNRS @CNRS univ-poitiers.fr/abderrazak-el-…
United States 트렌드
- 1. #StunNING_23rd_BDAY 31.1K posts
- 2. NINGNING IS THE MAKNAE DAY 28.2K posts
- 3. #닝구리퐁퐁_마이야호가_지켜줄게 25.9K posts
- 4. $BYND 139K posts
- 5. #wednesdaymotivation 6,395 posts
- 6. Hump Day 19.7K posts
- 7. NextNRG Inc N/A
- 8. $VWA 4,058 posts
- 9. #13YearsofRed N/A
- 10. BNB Chain 58.2K posts
- 11. Good Wednesday 33.1K posts
- 12. Izzo 1,439 posts
- 13. SNAP 646K posts
- 14. Howard University 1,290 posts
- 15. #GenV 10.9K posts
- 16. Pikmin 4 4,602 posts
- 17. Pro Bowl 1,091 posts
- 18. Beyond Meat 9,189 posts
- 19. MITB 1,087 posts
- 20. Happy Hump 12.9K posts
Something went wrong.
Something went wrong.